Синдром длительного раздавливания Синдром длительного раздавливания, или травматический
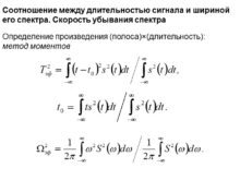
Соотношение между длительностью сигнала и шириной его спектра.
Синдром длительного сдавления Синонимы: «краш-синдром» Синдром сдавления Синдром
Рентгеносемиотика и дифференциальная диагностика заболеваний органов грудной клетки.
Автоматизация и дифференциация всех согласных звуков в предложениях
Дифференциальная диагностика опухолей печени 6-й курс. Мед.факультет МГУ
Дифференциальная диагностика и лечение диффузных (интерстициальных диссеминированных) поражений
ГОВОРИ ПРАВИЛЬНО Пособие по логопедии Дифференциация звуков Р,РЬ-Л,ЛЬ
Рентгенодиагностика и дифференциальная диагностика частных форм туберкулеза Часть1
РУССКАЯ СКУЛЬПТУРА КОНЦА XIX-НАЧАЛА ХХ ВЕКА ТВОРЧЕСТВО М.М.АНТОКОЛЬСКОГО
ДИФФУЗНЫЕ БОЛЕЗНИ СОЕДИНИТЕЛЬНОЙ ТКАНИ (коллагенозы) Выполнил: студент группы
ДИФФЕРЕНЦИАЛЬНАЯ ДИАГНОСТИКА ШАРОВИДНЫХ ОБРАЗОВАНИЙ ЛЕГКИХ Очаговые образования в
Маркетинг Полынская Галина Андреевна 1 Тема 2: Маркетинговая
Анемии. Витамин В12 дефицитная, апластическая, гемолитическая анемии. Мультимедийный
ДИФФЕРЕНЦИАЛЬНАЯ ДИАГНОСТИКА МОЧЕВОГО СИНДРОМА Лекция для студентов 5
ДИФФУЗНЫЕ БОЛЕЗНИ СОЕДИНИТЕЛЬНОЙ ТКАНИ У ДЕТЕЙ Коллагеновые болезни
С архивными документами работали: Прилепская А.В., Сурилова Н.Г.
Типы функциональных материалов А.И.Романенко ИНХ СО РАН, Новосибирск
