Лекция липиды.ppt
- Количество слайдов: 5
ЗМІНА ЛІПІДІВ ЗА ТЕХНОЛОГІЧНОЇ ОБРОБКИ План 1. Класифікація ліпідів. 2. Загальна характеристика жирів, їх роль та вміст у продуктах 3. Найважливіші представники речовин, супутніх ацилгліцеринам. 4. Властивості жирів.
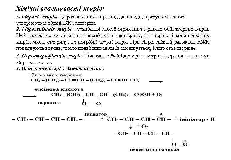
Хімічні властивості жирів: 1. Гідроліз жирів. Це розкладання жирів під дією води, в результаті якого утворюються вільні ЖК і гліцерин. 2. Гідрогенізація жирів – технічний спосіб отримання з рідких олій твердих жирів. Цей процес застосовується у виробництві маргарину, кулінарних і кондитерських жирів, мила, стеарину, де потрібні тверді жири. При гідрогенізації радикали НЖК приєднують водень, число подвійних зв'язків зменшується, і жир стає твердим. 3. Переетерифікація жирів. Полягає в обміні двох різних тригліцеринів залишками жирних кислот. 4. Окислення жирів. Автоокислення.
Термоокислення. Початкові стадії окислення йдуть за тим же механізмом. На певній стадії окислення в реакцію вступають подвійні зв'язки (з утворенням епоксидів). На пізніх стадіях термоокислення в жирі утворюються дикарбонільні сполуки, що мають дикетонові угрупування, і диоксікислоти. Термоокислення також супроводжується розщепленням ЖК, які оксилюються, з утворенням великої кількості низькомолекулярних летких сполук (альдегіди і карбонові кислоти). Подальші стадії термоокислення супроводжуються термополімеризацією.
Лекция липиды.ppt