dc55b9caa12eee57a940c94066c4fb54.ppt
- Количество слайдов: 42
Жизненные стратегии (life-history strategies) Теория жизненных стратегий (life-history theory) – это наука о том, как распределять ресурсы между важнейшими жизненными функциями организма – поддержанием (выживанием), ростом и размножением – с тем, чтобы обеспечить максимальную приспособленность (≈ скорость роста численности) Теория жизненных стратегий – важнейший элемент эволюционной экологии Разные классификации жизненных стратегий (1) Организмы размножающиеся на протяжении жизни однократно (semelparity) и многократно (iteroparity) (2) r- и K-стратегии (3) Эксплеренты (= ruderals), патиенты (stress-tolerators), виоленты (competitors)
Почему существуют альтернативные жизненные стратегии? Почему нельзя быть мастером на все руки? Потому что Jack of all trades (is) master of none ( «подмастерье всех ремёсел, мастер ни одного» ) Наличие жизненных стратегий вытекает из ограничений (constraints) и трэйдоффов (trade-offs) Что такое ограничение? Ресурсы всегда ограничены! «И пряников сладких всегда не хватает на всех» . Ресурсы – это не только энергия, но и, например, время, но обычно все-таки энергия Что такое трэйдофф? В условиях ограниченных ресурсов приходится выбирать приоритеты, направлять ресурсы преимущественно • на рост либо на размножение • на рост либо на образование защитных структур ( «нельзя быть одновременно салатом и кактусом» – А. М. Гиляров) • на образование большого числа мелких потомков либо небольшого числа крупных потомков (один из самых известных трэйдоффов между числом и размером потомков) Трэйдофф – это отрицательная корреляция между двумя функциями организма, конкурирующими за общий и ограниченный ресурс
Трэйдофф между ростом и размножением у сосны Источник: www. life. umd. edu/. . . /biol 106 h/L 29_demo. html
Tradeoff between the number and size of offspring in Nicrophorus vespilloides broods reared on fresh carcasses (black circles and line) and old carcasses (gray circles and line). Жук-могильщик Nicrophorus vespilloides (Silphidae) Фото: Д. И. Гаврюшин www. zin. ru/Animalia/ Coleoptera/rus/gavryus 4. htm D. E. Rozen, D. J. P. Engelmoer, and P. T. Smiseth. 2008. Antimicrobial strategies in burying beetles breeding on carrion. PNAS 105: 17890 -17895 © 2008 by National Academy of Sciences
Трэйдофф между скоростью размножения и размером партеногенетических яиц у ветвистоусых ракообразных (правый график) Виды рода Moina Источник: Romanovsky Y. E. 1985. Arch. Hydrobiol. Beih. Ergebn. Limnol. 21: 363 -372 Фото с сайта www. seahorsemania. eu
Малый диапазон размеров тела Egg number Трудности нахождения трэйдоффов large body size small body size Egg number Большой диапазон размеров тела small body size large body size Egg size По Noordwijk and de Jong (1986) из Roff (1992, с. 55) Egg size
Однократное против многократного размножения на протяжении жизни как пример трэйдоффа Примеры организмов с однократным размножением на протяжении жизни Горох Поденка Caenis horaria (Ephemeroptera) Фото: http: //en. wikipedia. org Чавыча (king salmon) Oncorhynchus tschawytscha
Как возникает неоднократное на протяжении жизни размножение ( «итеропария» )? Парадокс Коула Работа, с которой началась теория жизненных стратегий: Cole L. C. 1954. The population consequences of life history phenomena. Quarterly Review of Biology 29: 103 -137. “For an annual species, the absolute gain in intrinsic population growth that can be achieved by changing to the perennial reproductive habit would be exactly equivalent to adding one more individual to the average litter size. ” (Cole 1954) Достаточно однолетнику добавить к помету одного потомка, чтобы его скорость популяционного роста сравнялась с таковой многолетника Рассуждение, лежащее в основе парадокса Коула однолетник Размер помета C многолетник Размер помета C Однако многолетники – самые обычные растения! Как же могла возникнуть эта стратегия?
Решение парадокса Коула (по Charnov and Schaffer 1973) Однолетник: Многолетник: Ca – размер помета Начинает размножаться в 1 год Выживаемость в первый (и единственный) год жизни s Cp – размер помета Начинает размножаться в 1 год и размножается ежегодно Выживаемость в первый год жизни s, в последующие годы – S, т. е. s – выживаемость молоди, S – взрослых год t+1 Ca N(t) s Ca N(t) Cp N(t) погибли N(t) s Cp N(t) S N(t) N(t+1) = s Ca N(t) N(t+1) = s Cp N(t) + S N(t) λ = N(t+1)/N(t) = s Ca λ = N(t+1)/N(t) = s Cp + S Если S = s = 1 (смертность s C = s C + S a p равна нулю) либо если s = S < 1 (выживаемость Ca = Cp + S/s молоди и взрослых одинаковая), то получается Ca = C p + 1 результат Коула. Если S >> s, то однолетникам для достижения такой же скорости популяционного роста, как у многолетников, требуется гораздо больший размер помета, чем многолетникам! Поск. S >> s представляет общий случай, выгоднее быть многолетником
Две стратегии: r и K Mac. Arthur and Wilson 1967 Theory of Island Biogeography Robert Helmer Mac. Arthur (1930 -1972)
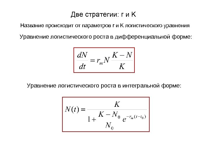
Две стратегии: r и K Название происходит от параметров r и K логистического уравнения Уравнение логистического роста в дифференциальной форме: Уравнение логистического роста в интегральной форме:
Интегрирование логистического уравнения
Интегрирование логистического уравнения (продолжение) Логистическое уравнение в интегральной форме Упражнение: В Wikipedia логистическое уравнение приводится в такой форме: Показать, что обе формы эквивалентны
r- и K-стратегии – тайна имени K-виды, находятся в состоянии относительно стабильной численности, вблизи емкости среды K (на рисунке K = 1) r-виды, находятся в состоянии быстрого (близкого к экспоненциальному) Однако эта картинка может создать ложное роста численности с удельной скоростью ~ rm представление, что K-виды характеризуются высокой численностью, а r-виды – низкой. Все как раз наоборот!
Характеристики r- и K-видов (r- и K-стратегов) Признак r-виды K-виды Скорость роста численности Высокая, близкая к rm Низкая, много меньше rm Размер популяции Изменчивый во времени, обычно значительно ниже емкости среды K Относительно постоянный во времени, близкий к емкости среды K Размер тела Мелкий Крупный Размер помета или кладки Большой Малый Размер потомков (отн. размера тела взрослых) Мелкие Крупные Развитие до половой зрелости Быстрое Медленное Число актов размножения за время жизни Часто один (semelparity) Часто много (iteroparity) Смертность Высокая, обычно не зависящая от плотности Низкая, обычно зависящая от плотности Продолжительность жизни Короткая Длинная Выживаемость молоди Низкая Высокая По: Pianka E. R. 1970. On r- and K-selection. Am. Nat. 104: 592 -597
Деревья (по сравнению с травами) несут признаки r и K стратегий (признаки деревьев отмечены в таблице галочкой) Признак r-виды K-виды Размер тела Мелкий ü Крупный Скорость размножения ü Высокая Низкая Размер потомков (отн. размера тела взрослых) ü Мелкие Крупные Развитие до половой зрелости Быстрое ü Медленное Число актов размножения за время жизни Часто один (semelparity) ü Часто много (iteroparity) Продолжительность жизни Низкая ü Высокая Выживаемость молоди ü Низкая Высокая
Три типа жизненных стратегий у растений по Ф. Грайму (Grime): CSR • «Конкуренты» , или конкурентная стратегия (competitors, C) – реализуется в относительно стабильных, благоприятных условиях, в среде, богатой ресурсами, часто это доминанты устойчивых сообществ (пример: ель, дуб) • Стресс-толеранты, или толерантная стратегия (stress-tolerators, S) – реализуется в относительно стабильных, неблагоприятных условиях, в среде, бедной ресурсами (пример: зизифус) • Рудералы*, или рудеральная стратегия (ruderals, R) – реализуется в нестабильных условиях, после нарушений (сорняки, виды-пионеры, например, береза) *ruderalis (лат. ) - сорный На еловой вырубке сначала появляется вейник, потом его может сменить береза, которую впоследствии сменит ель По материалам сайта http: //elementy. ru Фото с сайта bp 21. org. by/ru/project/bicycle 2 a. html
Зизифус как стресс-толерант «Зизифус (унаби) входит в пятерку лучших лекарственных растений мира. Он, также как кофе, чай, женьшень, элеутерококк и др. тонизирующие, дает максимальные лечебные свойства, если растет в горной местности на почвах бедных гумусом. На почвах с высоким содержанием гумуса зизифус лечебные свойства теряет. » (http: //www. zizifus. nm. ru/) Фото из Википедии: http: //ru. wikipedia. org/wiki/Зизифус Фото с сайта: www. kumushka. com
Стресс и нарушения в контексте жизненных стратегий по Грайму Классификация не по свойствам видов, а, скорее, по свойствам местообитаний Стресс и нарушения – характеристики местообитаний Стресс отражает уровень обилия ресурсов (света, воды, биогенов), это мера недостатка ресурсов Нарушения отражают уровень смертности, вызванной пожарами, вырубками, вытаптыванием, фитофагами, патогенами, это мера нестабильности условий Уровень стресса Низкий Уровень нарушений Высокий Конкурентная стратегия (C) Толерантная стратегия (S) Высокий Рудеральная стратегия (R) Жизнеспособная стратегия невозможна Из Beeby, A. 1993. Applying Ecology, по Grime 1987
Нарушения (нестабильность условий среды) «Квадрат Грайма» (но так не говорят!) Где здесь ось r-K? R Направление R-C, как полагают Бигон, Харпер и Таунсенд, или направление от R к точке между C и S? ? C S На этой схеме нет свойств организмов! Стресс (суровость условий среды) См. Бигон М. , Харпер Дж. , Таунсенд К. 1989. Экология: Особи, популяции и сообщества, том 2.
Треугольник Грайма (Grime’s triangle или Grime’s CSR triangle) Основные жизненные стратегии Дополнительные жизненные стратегии В Н C C Конкуренция Стресс RC Н В R S Нарушения Н В R CS SR S Нарушения В – высокий уровень, Н – низкий уровень соответствующего фактора Из Beeby, A. 1993. Applying Ecology Как это соотносится с простой концепцией «квадрата Грайма? » Н В
Три типа жизненных стратегий у растений по Л. Г. Раменскому Несмотря на неясность с треугольником Грайма, само по себе существование трех стратегий не вызывает сомнений, поскольку те же самые стратегии были независимо предложены Л. Г. Раменским (точнее, Грайм переоткрыл их незави -симо от Раменского) Три жизненные стратегии по Грайму Три жизненные стратегии по Раменскому • Конкуренты • Виоленты* ( «силовики» ) – виды, • Стресс-толеранты • Патиенты ( «терпеливцы» ) – • Рудералы • Эксплеренты** ( «заполняющие» ) контролирующие ресурсы выносят дефицит ресурсов – быстро размножающиеся виды, характерны для нарушенных местообитаний *violentus (лат. ) – сильный **explere (лат. ) - заполнять
Три типа жизненных стратегий у ветвистоусых ракообразных по Ю. Э. Романовскому Z X Y Патиенты – мелкие виды с низким rm (Diaphanosoma brachyurum, Bosmina coregoni, мелкие Daphnia) Виоленты – крупные виды с довольно высоким rm (крупные Daphnia) Эксплеренты – в осн. мелкие виды с высоким rm (Moina). Моина живет в лужах, это вид- «сорняк» В отличие от двумерного «квадрата Грайма» и от треугольника Грайма, который трудно интерпретировать, пространство трех жизненных стратегий по Романовскому является трехмерным (как и должно быть!), причем по осям отложены измеримые характеристики видов: ось X – rm, ось Y – устойчивость молоди к недостатку пищи (ее мерой является пороговая концентрация пищи), ось Z – масса тела взрослых особей Типы жизненных стратегий – те же, что у Раменского и Грайма! r-виды – эксплеренты K-виды – «виоленто-патиенты» Источник: Romanovsky Y. E. 1985. Arch. Hydrobiol. Beih. Ergebn. Limnol. 21: 363 -372
Ассимиляция / Дыхание / Прирост Пороговая концентрация пищи Ассимиляция Дыхание Прирост и размножение 0 Концентрация пищи Чем ниже пороговая концентрация, тем больше особь и вид устойчивы к недостатку пищи. У видовпатиентов – низкая пороговая концентрация Животное растет и размножается Пороговая концентрация (прирост равен нулю) На этом графике ассимиляция, дыхание и прирост относятся к особи. Обратите внимание: дыхание не равно нулю даже при голодании! По Lampert W. , Sommer U. 2007. Limnoecology
Динамика массы тела в свете теории жизненных стратегий Leonard Polishchuk and Jacobus Vijverberg. Contribution analysis of body mass dynamics in Daphnia. Oecologia 2005 144: 268 -277
Место динамики массы тела в продукционной гидробиологии: Энергетический баланс организма Ассимиляция Дыхание Продукция ∆Structural mass ∆(Структурная масса) ∆Storage (reserves) ∆(Запасные вещества) ∆(Соматическая масса) Ce ∆Egg mass (Ce E) Ce Ce ∆(Генеративная масса)
Место динамики массы тела в продукционной гидробиологии: Энергетический баланс организма => Динамика массы тела Особи одноразмерные Ассимиляция Дыхание ∆(Общ. масса) ∆(Общая масса) = ∆(Запас) + ∆(Масса яиц) ∆(Structura l mass) ∆(Структурная масса) ∆(Storage ) ∆(Запасные вещества) ∆(Egg mass) Ce Ce Ce ∆(Генеративная масса)
Масса тела и ее компоненты Ct = Ce E + D L a Ct = Ce E + D (L/L 0)a (L 0 = 1 mm) Ct Общая масса = Ce E + k. D Масса Соматическая яиц масса Ct - общая масса тела Ce E - общая масса яиц Ce - масса одного яйца, E - размер помета D La - соматическая масса k D - соматическая масса особи фиксированной длины L и формы тела a D - стандартная соматическая масса, т. е. масса особей единичной длины
Анализ вкладов y = f (x 1, x 2, …, xn) y ∑ (∂y/∂xi) xi Ct 2 – Ct 1 ( Ct/ Ce) Ce + ( Ct/ E) E + ( Ct/ D) D Ct 2 – Ct 1 ∆(Общая масса тела) E Ce + Ce E + ∆(Масса яиц) Вклад изменения массы одного яйца Вклад изменения числа яиц в помете k D Вклад изменения стандартной соматической массы
Анализ вкладов Ct 2 – Ct 1 E Ce + Ce E + k D Изменение общей массы тела Con Ce Con E Con D Con Ce = 0. 5 (E 1 + E 2) (Ce 2 – Ce 1) Con E = 0. 5 (Ce 1 + Ce 2) (E 2 – E 1) Con D = k (D 2 – D 1) Ct 2 – Ct 1 = Con Ce + Con E + Con D
Материал Проточная лабораторная система • Взрослые Daphnia galeata • Пища: Scenedesmus obliquus • 4 уровня концентрации пищи: 0. 07, 0. 11, 0. 18 and 1. 00 мг C л-1 • 17. 5 o. C, 16: 8 час L: D • Скорость протока: полное обновление среды каждые 6. 7 час • Измеряемые характеристики: общая масса тела (мкг С), масса одного яйца (мкг С), длина тела (мм), размер помета • Вычисляемые характеристики (для каждого уровня концентрации пищи): средняя масса одного яйца Ce (мкг С), размер помета E для особей фиксированной длины, стандартная соматическая масса D (мкг С)
Уровни концентрации пищи Начальная лимитирующая концентрация пищи (incipient limiting level) 0. 25 0. 35 0. 11 0 0. 07 0. 18 0. 03 Пороговая концентрация пищи (threshold food concentration) Концентрация пищи, мг C л-1 1. 0
Масса одного яйца Ce, мкг C Исходные данные: Масса одного яйца Длина тела L, мм
Размер помета E Исходные данные: Размер помета Длина тела L, мм Размер помета приведен к фиксированной длине тела Lc = 1. 765 mm при всех концентрациях пищи
Соматическая масса Cs, μg Исходные данные: Стандартная соматическая масса Длина тела L, mm
Приведенный размер помета Ea Общая масса тела, мкг C Стандартная соматическая масса D, мкг C Средняя масса яйца Ce, мкг C Исходные данные: Индивидуальные характеристики в зависимости от концентрации пищи Концентрация пищи, мг C л-1 Четыре уровня концентрации пищи: 0. 07, 0. 11, 0. 18 и 1. 00 мг C л-1
Результаты: Анализ вкладов (1) ∆Ct и вклады в ∆Ct, мкг С Вклады в изменение массы тела ∆Ctt
Результаты: Анализ вкладов (2) • Хотя по мере увеличения концентрации пищи общая масса тела возрастает, ресурсы по-разному распределяются между различными компонентами прироста массы на разных участках пищевого диапазона
Результаты: Анализ вкладов (3) • При увеличении концентрации пищи в области низких значений концентрации (от 0. 07 до 0. 11 мг С л‑ 1, т. е. немного выше пороговой концентрации) дафнии в первую очередь увеличивают соматическую массу, т. е. восстанавливают свои «физические кондиции» , и гораздо меньше ресурсов вкладывают в увеличение числа яиц и средней массы яйца • В промежуточном диапазоне концентрации, когда пищи становится больше, но она продолжает лимитировать развитие дафний (от 0. 11 до 0. 18 мг С л‑ 1, т. е. ниже начальной лимитирующей концентрации), примерно равное количество ресурсов затрачивается на увеличение соматической массы тела и числа яиц и гораздо меньшее – на увеличение массы яйца • Когда пища перестает быть лимитирующим фактором (от 0. 18 до 1. 00 мг С л‑ 1), почти все ресурсы идут на увеличение числа яиц, т. е. на увеличение скорости размножения. При этом соматическая масса практически не изменяется, а масса одного яйца даже падает
Результаты: Анализ вкладов (4) • Наблюдаемый сдвиг приоритетов в распределении ресурсов между соматической и генеративной компонентами массы тела интерпретируется как приспособительный механизм (жизненная стратегия), обеспечивающий первоочередное выживание взрослых особей в условиях недостатка пищи (K-стратегия) и высокую скорость размножения – в условиях избытка (rстратегия)
Общее заключение • Анализ вкладов в динамику массы тела позволяет выявлять гибкие стратегии распределения ресурсов между соматической и генеративной компонентами массы в (быстро) меняющихся условиях среды • Хотя в этой работе в целях разработки и оценки метода вкладов мы применили его в лабораторной ситуации, есть все основания полагать, что он также может быть использован для анализа динамики массы тела в водоеме • Анализ вкладов позволяет интерпретировать динамику массы тела в свете теории жизненных стратегий и тем самым включает ее в эволюционно-экологический контекст
Фотографии Daphnia принадлежат Коосу Файфербергу и сайту www. naturegrid. org. uk/. . . / invert/daphnia. html


