Лекция_ЖБК_13_2017.pptx
- Количество слайдов: 69
Железобетонные и каменные конструкции Тема 4. Объекты из железобетона. Проектирование и конструирование железобетонных конструкций многоэтажного здания с неполным железобетонным каркасом Лекция 13. Проектирование и конструирование второстепенной балки
Общие положения По числу пролетов и условиям опирания балки монолитных железобетонных перекрытий могут быть подразделены на: § однопролетные свободно лежащие; § однопролетные зещемленные на одной или обеих опорах; § многопролетные неразрезные; § консольные. Балки бывают гибкими l/h > 8 и короткими 8 >l/h >2. Помимо перекрытий в зданиях и сооружениях монолитные железобетонные балки могут нести как самостоятельные конструктивные функции, так и в составе фундаментов и других элементов зданий. Форму поперечных сечений монолитных балок обычно принимают прямоугольной или тавровой (с верхним или нижним расположением полки). Возможны и другие конфигурации поперечных сечений балок (двутавровая, трапецеидальная, коробчатая и др. ), но их применение ограничивается технологическими трудностями производства монолитного железобетона.
Армирование балок из монолитного железобетона выполняют в виде сварных каркасов, состоящих обычно из продольных и поперечных стержней, и вязаных каркасов, включающих также и отогнутые стержни. Площадь сечения рабочей арматуры определяют расчетом и принимают не менее значений, приведенных в табл. 2. 1. (показать из пособия Тихонова). Диаметр рабочей продольной арматуры в балках с доведением до опоры не менее двух стержней должен быть не менее 10 мм. В ребрах часторебристых перекрытий допускается применение рабочей арматуры диаметром 8 мм с доведением до опоры одного стержня. В вязаных каркасах при высоте балок 400 мм и более рекомендуется использовать в качестве ненапрягаемой рабочей арматуры стержни диаметром не менее 12 мм.
В балках из легкого бетона с арматурой класса прочности 500 МПа и ниже диаметр продольной арматуры не должен превышать для бетона классов: В 12, 5 и ниже 16 мм В 15. . . В 25 25 мм В 30 и выше 32 мм В балках из ячеистого бетона класса В 10 и ниже диаметр продольной арматуры должен быть не более 16 мм. В балках рекомендуется применять не более двух разных диаметров продольных стержней (не считая стержней конструктивной арматуры). Стержни большего диаметра следует располагать в первом (нижнем) ряду, в углах поперечного сечения (в вязаных каркасах — в местах сгиба хомутов).
Стержни ненапрягаемой продольной рабочей арматуры должны размещаться равномерно по ширине сечения балки, как правило, не более чем в три ряда. При этом в третьем (верхнем) ряду должно быть не менее двух стержней. Недопустимо размещение стержней выше расположенного ряда над просветами между стержнями предыдущего (нижерасположенного). Расстояние в свету между отдельными стержнями продольной арматуры принимают не менее наибольшего диаметра стержней и не менее 25 мм для нижней арматуры и 30 мм — для верхней. Рекомендации по максимальному числу продольных стержней одинакового диаметра для размещения в одном ряду по ширине балки приведены в таблице.
При расположении нижней арматуры более, чем в два ряда по высоте сечения ра При расположении нижней арматуры более. Чем в 2 ряда по высоте сечения расстояния между стержнями третьего и последующего рядов принимают не менее 50 мм. При расположении нижней арматуры более, ч
Основными конструктивными показателями перекрытий являются геометрические размеры их отдельных элементов (плит, балок, ребер), вид и класс прочности бетона и арматуры, количество арматуры (процент армирования). Оптимальные решения при проектировании достигаются путем технико-экономического сравнительного анализа, исходя из требований расчета, конструирования и стоимостных показателей примененных материалов (бетона, арматуры), трудоемкости строительных работ и т. п.
13. 1. 2 Определение расчетных пролетов
Схема к определению расчетных пролетов второстепенной балки
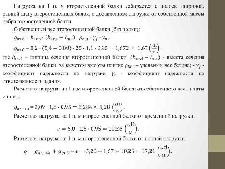
13. 1. 3 Сбор нагрузок на второстепенную балку
Компоновка монолитного ребристого перекрытия с грузовыми площадями
13. 1. 4 Определение расчетных усилий во второстепенной балке от внешних нагрузок
Величины расчетных опорных моментов относят к сечениям балок на гранях опор. Как правило, отношение значений крайнего и среднего пролетов второстепенной балки l 1/l 2 не превышает 0, 1 (что следует проверить в ходе расчетов), поэтому при определении внутренних усилий используют те же расчетные формулы, что и для равнопролетных балок. При этом опорные моменты следует определять по большему смежному пролету. Поскольку во многих сечениях балки в процессе эксплуатации могут возникать изгибающие моменты с разными знаками, то определения их только для основных пролетных и опорных сечений недостаточно. Необходимо вычислить положительные и отрицательные моменты для нескольких сечений балки по длине с целью построения огибающей эпюры моментов. В силу симметрии распределения нагрузок и расчетной схемы балки расчетные усилия определяют только для первых двух-трех пролетов балки.
Значения коэффициента β ординаты огибающей эпюры моментов в зависимости от соотношения v/g
Эпюры расчетных моментов для равнопролетных неразрезных второстепенных балок
Номер пролета 1 Расстоя. Значения ние коэффициентов Расчет- от левой ного опоры до сечения 1 0, 065 - Изгибающие моменты, к. Нм 565, 05 36, 73 - 2 - 0, 091 - 51, 42 - 0, 075 - 42, 38 - 4 0, 02 -0, 019 5 - -0, 0715 6 0, 018 -0, 026 7 0, 058 7. 1 0, 0625 8 0, 058 9 0, 018 -0, 02 10, 06 11, 18 10 - 0, 0625 - 34, 95 11 0, 018 -0, 019 10, 06 10, 62 12 0, 058 +0, 04 32, 43 22, 37 12. 1 0, 0625 - 34, 95 - 13 0, 058 +0, 04 32, 43 22, 37 14 0, 018 -0, 019 10, 06 10, 62 15 4 50, 85 3 3 - 2. 1 2 0, 09 - -0, 0625 - 34, 95 16 0, 018 -0, 026 10, 06 14, 54 17 0, 058 -0, 003 32, 43 1, 77 17. 1 0, 0625 - 34, 95 - 18 0, 058 11, 830 10, 74 - 40, 40 10, 06 14, 54 -0, 003 32, 43 1, 77 - 34, 95 - 559, 15 32, 43 Результаты определения изгибающих моментов
Дополнительное загружение второстепенной балки
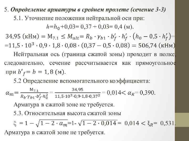
Для участков, где действует положительный изгибающий момент: нижняя зона – растянута; верхняя зона – сжата; расчетное сечение – тавровое. Для участков, где действует отрицательный изгибающий момент: нижняя зона – сжата; верхняя зона – растянута; расчетное сечение – прямоугольное. а – в пролете; б - на опоре Расчетное сечение второстепенной балки
http: //mathenglish. ru/mechanics/
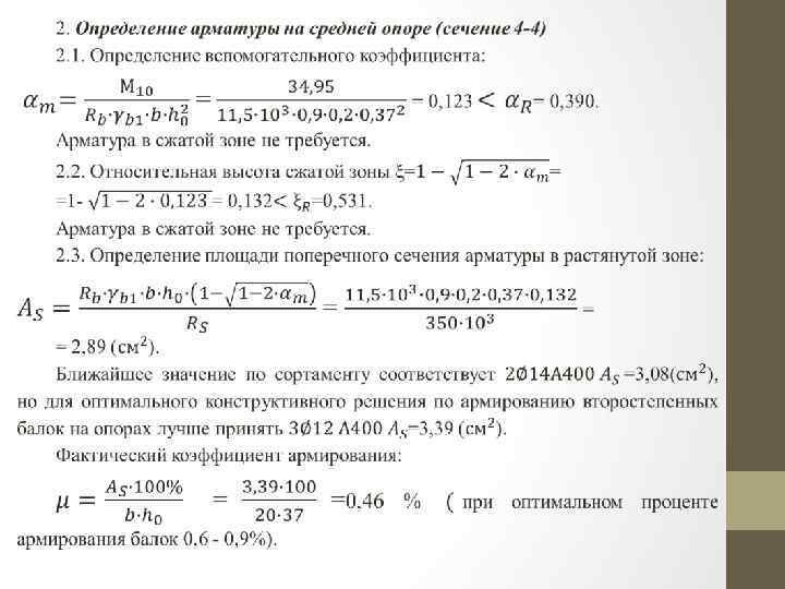
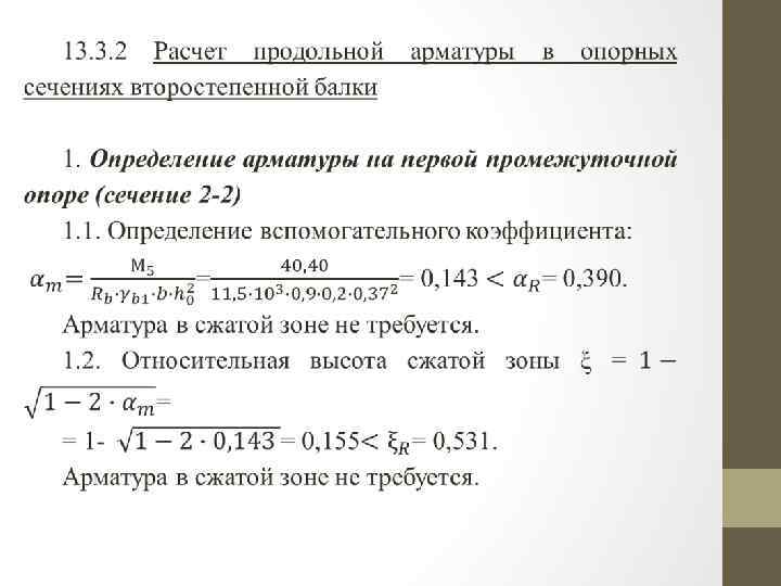
Рабочая арматура второстепенной балки Номер расчетного сечения 2. 1 5 7. 1 10 3, 99 3, 39 2, 95 2, 89 Принятая продольная арматура Количество стержней, диаметр стержней, мм 4, 62 3, 39 3, 08 3, 39
Расход арматуры на второстепенную балку Марка стержня и каркаса № Кол-во Длина арматуры в стержня, одном изделии, мм диаметр, класс арматуры Общая длина стержней по поз. , м К-1 (4 шт. ) 1 5840 5, 84 1, 208 7, 05 14, 18 4 6000 6, 00 0, 888 5, 33 6 270 8, 10 0, 222 1, 80 3 5700 5, 70 1, 208 6, 89 14, 02 4 6000 6, 00 0, 888 5, 33 6 270 8, 10 0, 222 1, 80 2 3000 6, 00 1, 208 - - 7, 25 5 3000 9, 00 0, 888 - - 7, 99 К-2 (6 шт. ) Отдельные стержни Итого на второстепенную балку: 156, 08 (кг) Масса 1 п. м, Армату- издели на арма кг ры я, -туры на одно кг на изделие, балку, кг кг 56, 72 84, 12
Армирование второстепенной балки в расчетных сечениях (см. совместно с таблицей)
Схема армирования второстепенной балки
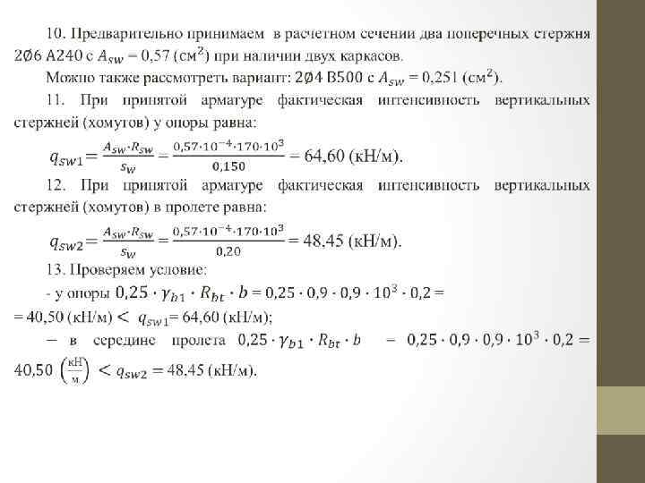
13. 3. 5 Дополнительные второстепенной балки рекомендации по конструированию Максимальное количество продольных стержней одного диаметра, размещенных в одном ряду по ширине балки Ширина Армасечения тура балки, м в сечениях балки Диаметр стержней, мм 12 14 16 18 20 22 25 28 32 36 40 150 Верх 3 3 3 2 2 2 - - - 150 Низ 3 3 3 2 2 2 - - - 200 Верх 4 4 3 3 2 - - 200 Низ 5 4 4 3 3 3 2 - - 300 Верх - - 6 6 5 5 4 3 3 300 Низ - - 7 6 6 5 5 5 4 3 3 400 Верх - - 7 7 6 6 6 5 4 400 Низ - - 8 8 7 6 6 5 4 500 Верх - - 9 9 8 8 7 6 6 500 Низ - - 10 10 9 8 7 6 6
При конструировании второстепенной балки следует руководствоваться требованиями, изложенными в СП и пособиях к СП, а также рекомендациями, представленными в монографиях. Максимальное количество продольных стержней одинакового диаметра, рекомендуемых для расположения в одном ряду по ширине балки, приведено в таблице. Расположение хомутов в продольном сечении балки
Второстепенные и главные балки монолитного ребристого перекрытия могут армироваться плоскими сварными каркасами или отдельными стержнями, из которых с помощью вязальной проволоки собираются вязаные каркасы. При армировании балок вязаными каркасами в поперечном сечении устанавливают две или четыре ветви хомутов. Две ветви хомутов ставят обычно при ширине балки до 350 мм и при числе стержней в одном ряду не более 5 -ти. При ширине балки более 350 мм и большем количестве стержней в одном ряду (более 5 -ти) ставят 4 ветви хомутов. Хомуты могут быть закрытыми или открытыми. В балках прямоугольного сечения ставят закрытые хомуты. При двойной арматуре закрытые хомуты обязательны для предотвращения выпучивания сжатой арматуры от продольного изгиба. В перекрытиях с монолитной плитой ставят открытые хомуты.
В случае, когда расчетом не требуется определять поперечную арматуру, она назначается конструктивно: 1. Диаметр хомутов в вязаных каркасах рекомендуется принимать не менее 6 мм при высоте балки до 800 мм, а в балках большей высоты – не менее 8 мм. 2. В балках высотой 150 -300 мм хомуты, если они не требуются по расчету, должны быть поставлены у концов балки на длине, равной менее ¼ пролета при равномерно распределенной нагрузке, а при сосредоточенной нагрузке на длине , равной расстоянию от опоры до ближайшей к ней силы. В балках высотой более 300 мм хомуты ставятся всегда, независимо от расчета. 3. При отсутствии отгибов продольной рабочей арматуры расстояние между хомутами должно быть не более, чем показано на рисунке.
Высота балки h, мм 150 - 450 Более 450 Расстояние между хомутами, мм
Расстояния в свету между стержнями по высоте и ширине сечения должны назначаться с учетом удобства укладки и уплотнения бетонной смеси. Расстояния в свету между отдельными стержнями, а также между стержнями соседних плоских сварных каркасов должны приниматься: 1. Если стержни при бетонировании занимают горизонтальное или наклонное положение – не менее диаметра стержней и не менее: для нижней арматуры – 25 мм, а для верхней – 30 мм; 2. При расположении нижней арматуры более чем в 2 ряда по высоте расстояния между стержнями в горизонтальном направлении (кроме стержней 2 -х нижних рядов) не менее 50 мм; для сварных каркасов не менее 2 d и не менее 40 мм; 3. Если стержни занимают при бетонировании вертикальное положение – не менее 50 мм.
Лекция_ЖБК_13_2017.pptx