методич_пособие_ан_син_2011_ч1a.ppt
- Количество слайдов: 20
Занятие 1. Синтез пассивных двухполюсников первого порядка. 1. 1. Постановка задачи. Задана операторная функция входного сопротивления Коэффициенты являются вещественными положительными числами. Требуется выбрать схему реализации и определить параметры элементов электрической цепи.
1. 2. Выбор схемы реализации. Всего возможны четыре варианта схем реализации Две схемы RC-двухполюсников
и две схемы RL-двухполюсников Схемы 1 и 2 могут пересчитываться одна в другую, т. е. схемы RC-типа допускают эквивалентное преобразование. Точно так же схемы 3 и 4 (схемы RL-типа) могут быть эквивалентными
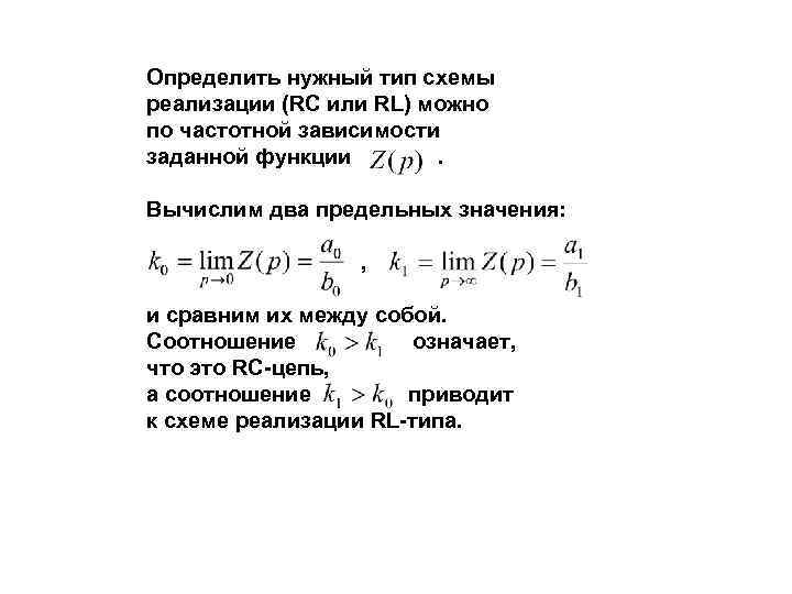
Определить нужный тип схемы реализации (RC или RL) можно по частотной зависимости заданной функции. Вычислим два предельных значения: , и сравним их между собой. Соотношение означает, что это RC-цепь, а соотношение приводит к схеме реализации RL-типа.
1. 3. Определение параметров элементов для схемы 1. . Для определения R 1 используем частотную зависимость емкости C. При емкость имеет бесконечно Большое сопротивление (превращается в разрыв цепи) и вся схема 1 превращается в одно сопротивление. Это значит, что
Удаляем сопротивление R 1 из схемы реализации.
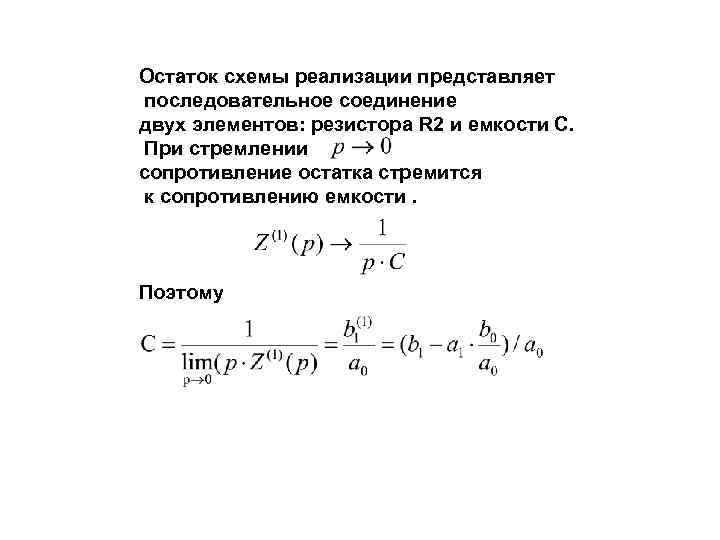
Остаток схемы реализации представляет последовательное соединение двух элементов: резистора R 2 и емкости C. При стремлении сопротивление остатка стремится к сопротивлению емкости. Поэтому
Удаляем емкость из схемы первого остатка: Операторная функция второго остатка уже не содержит операторной переменной , так как она представляет сопротивление резистора R 2. Итак, Таким образом, найдены все элементы схемы 1
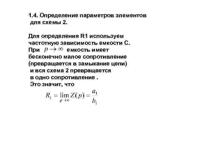
1. 4. Определение параметров элементов для схемы 2. Для определения R 1 используем частотную зависимость емкости C. При емкость имеет бесконечно малое сопротивление (превращается в замыкание цепи) и вся схема 2 превращается в одно сопротивление. Это значит, что
Удаляем сопротивление R 1 из схемы реализации. Учитываем, что оно включено последовательно с остатком цепи.
Остаток схемы реализации представляет параллельное соединение двух элементов: резистора R 2 и емкости C. При стремлении проводимость остатка стремится к проводимости емкости. Поэтому емкость C находим следующим образом:
Удаляем емкость C из схемы первого остатка, переходя к проводимостям Операторная функция второго остатка представляет собой сопротивление резистора R 2. то есть Итак, найдены все элементы схемы 2.
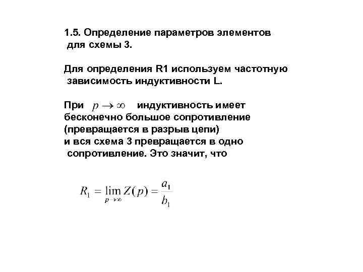
1. 5. Определение параметров элементов для схемы 3. Для определения R 1 используем частотную зависимость индуктивности L. При индуктивность имеет бесконечно большое сопротивление (превращается в разрыв цепи) и вся схема 3 превращается в одно сопротивление. Это значит, что
Удаляем сопротивление R 1 из схемы реализации. Учитываем, что оно включено параллельно с остатком цепи.
Остаток схемы реализации представляет последовательное соединение двух элементов: резистора R 2 и индуктивности L. При стремлении сопротивление остатка стремится к сопротивлению индуктивности. Поэтому
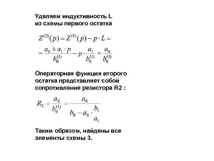
Удаляем индуктивность L из схемы первого остатка Операторная функция второго остатка представляет собой сопротивление резистора R 2 : Таким образом, найдены все элементы схемы 3.
1. 6. Определение параметров элементов для схемы 4. Для определения R 1 используем частотную зависимость индуктивности L. При индуктивность имеет бесконечно малое сопротивление (превращается в замыкание цепи) и вся схема 4 превращается в одно сопротивление R 1. Поэтому
Удаляем сопротивление R 1 из схемы реализации. Учитываем, что оно включено последовательно с остатком цепи.
Остаток схемы реализации представляет параллельное соединение двух элементов: резистора R 2 и индуктивности L. При стремлении проводимость остатка стремится к проводимости индуктивности. Поэтому индуктивность находится следующим образом:
Удаляем индуктивность L из схемы первого остатка, переходя к роводимостям: Операторная функция второго остатка представляет собой сопротивление резистора R 2. Итак, найдены все элементы схемы 4.


