lecture_6.ppt
- Количество слайдов: 14
Закон равнораспределения. Теорема Больцмана: средняя энергия, приходящаяся на одну степень свободы системы, равна 1/2 k. T. Энергия сложной молекулы: где i=itr+irot+2 ivib Молярная теплоемкость -число степеней свободы, рассматриваемой молекулы.
Среднее число столкновений в единицу времени и средняя длина свободного пробега молекул. Число столкновений с неподвижными молекулами Средняя длина свободного пробега Среднее значение скорости движению частицы с m/2 относительного движения соответствует Число столкновений с подвижными молекулами Рассеяние молекулярного пучка в газе.
Вязкость газа (внутреннее трение) Пусть в покоящемся газе движется (перпендикулярно к оси х) плоская пластина, обладающая некоторой скоростью v 0. Будем считать, что v 0 много меньше средней скорости хаотического движения молекул. В своем движении пластина увлекает прилегающий к ней слой газа, который в свою очередь увлекает за собой следующий слой, и т. д. Распределение скоростей v (x) слоев газа в зависимости от их расстояния до пластины устанавливается в силу наличия вязкости, т. е. сил внутреннего трения в газе. Каждая молекула газа в слое принимает участие в двух движениях — хаотическом (тепловом) и направленном (коллективном). При наличии же дополнительного направленного движения вся совокупность молекул в целом будет дрейфовать с постоянной скоростью v. Молекулы участвуют в тепловом движении и будут переходить из слоя в слой. При этом они будут переносить с собой добавочное количество движения, отвечающее скорости направленного движения v того слоя, который они покидают.
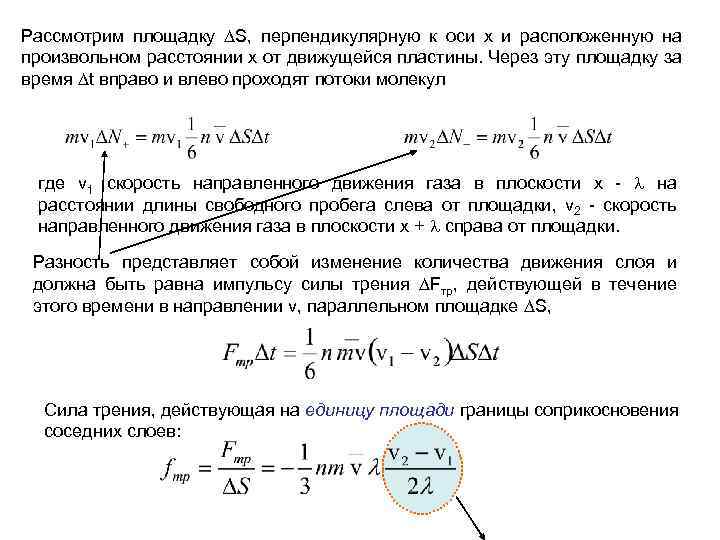
Рассмотрим площадку S, перпендикулярную к оси х и расположенную на произвольном расстоянии х от движущейся пластины. Через эту площадку за время t вправо и влево проходят потоки молекул где v 1 скорость направленного движения газа в плоскости х - на расстоянии длины свободного пробега слева от площадки, v 2 - скорость направленного движения газа в плоскости х + справа от площадки. Разность представляет собой изменение количества движения слоя и должна быть равна импульсу силы трения Fтр, действующей в течение этого времени в направлении v, параллельном площадке S, Сила трения, действующая на единицу площади границы соприкосновения соседних слоев:
Выражение: представляет собой градиент скорости движения газа. Вводя обозначение получим выражение для силы трения: Сила внутреннего трения, возникающего при макроскопических движениях в газе, прямо пропорциональна градиенту скорости. Коэффициент пропорциональности носит название коэффициента внутреннего трения, или просто вязкости газа.
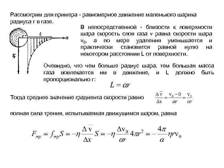
Рассмотрим для примера - равномерное движение маленького шарика радиуса г в газе. В непосредственной - близости к поверхности шара скорость слоя газа v равна скорости шара v 0, а по мере удаления уменьшается и практически становится равной нулю на некотором расстоянии L от поверхности. Очевидно, что чем больше радиус шара, тем большая масса газа вовлекается им в движение, и L должно быть пропорционально г: Тогда среднее значение градиента скорости равно полная сила трения, испытываемая движущимся шаром, равна
Точное решение уравнений движения вязкой жидкости (газа), проведенное Стоксом, дало для шара значение = 2/3. Следовательно, носит название закона Стокса. Формула Стокса применима лишь в случае тел достаточно малых размеров и малых скоростей их движения. При больших скоростях вокруг движущихся тел возникают сложные вихревые движения газа, и сила сопротивления возрастает пропорционально квадрату скорости, а не первой ее степени.
Теплопроводность газа Рассмотрим газ, заключенный между двумя параллельными стенками, имеющими различные температуры Та и Тб. При наличии градиента температур Т/ х через газ в направлении оси х будет идти поток тепла. Механизм переноса тепла: молекулы в разных слоях газа обладают различной средней кинетической энергией и непрерывно переходят из слоя в слой, перенося в новый слой энергию, присущую покидаемому ими слою. При подсчете потока тепла мы введем следующие упрощения: 1) будем считать, что молекулы в близких слоях газа, обладающие различными значениями средних энергий , имеют, тем не менее, одинаковую среднюю скорость; 2) примем, что концентрация молекул газа одинакова в соседних слоях газа, хотя при наличии разности температур и одинаковом давлении она должна, конечно, меняться от слоя к слою.
За время t через площадку S проходят слева направо молекул. Средняя энергия этих молекул 1 соответствует значению в том месте, где они последний раз испытали столкновение, т. е. на расстоянии длины свободного пробега λ от площадки S. Обозначив значение температуры в плоскости х — λ через Т 1, мы можем написать, что Аналогично для молекул двигающихся справа налево, Полный поток энергии Q, проходящий через площадку, равен разности двух противоположных потоков
Откуда cv — удельная теплоемкость, μ, — молекулярный вес и μ/N 0 =m — масса одной молекулы Вводя обозначение Получим окончательное выражение закона теплопроводности (закон Фурье):
Диффузия в газах. Опыт показывает, что если в различных частях системы имеются разные газы, то вследствие теплового движения молекул происходит их перемешивание и выравнивание концентраций. Этот процесс проникновения диффузией. В общем случае диффузией называется самопроизвольно протекающий процесс выравнивания концентраций молекул (или коллоидных частиц) вследствие их теплового движения. Самодиффузией называют процесс распространения газа в самом себе или процесс выравнивания изотопного состава. Ясно, что, например, процесс диффузии, т. е. проникновение одного газа в другой, не может происходить быстро, несмотря на большую скорость молекул: столкновения в значительной степени компенсируют влияние скорости.
Если в точке с координатой х концентрация имеет величину n, то в соседней точке, сдвинутой на расстояние Δх, значение концентрации будет равно n + Δn. Отношение Δn/Δх характеризует быстроту изменения концентрации в пространстве и называется градиентом концентрации. При наличии градиента концентрации (Δn/Δх 0) хаотическое движение будет стремиться выровнять концентрации, и возникнет поток молекул примеси, направленный от мест с большими к местам с меньшими значениями n. Для вычисления диффузионного потока выделим мысленно в плоскости х = const контрольную площадку ΔS перпендикулярно к оси х и подсчитаем число молекул примеси, проходящих за время Δt через эту площадку
Поток молекул ΔN+, проходящих через площадку в направлении положительной оси х, равен (делаем упрощение о движении вдоль 3 х направлений) Поток в направлении отрицательных значений координаты х, аналогично равен Так как выравнивание концентраций происходит лишь в результате взаимных столкновений, то на пути концентрация молекул в пучке не меняется и остается равной значению n 1 в плоскости х — и равной значению n 2 в плоскости х + . Поток молекул, проходящих через единицу площади за единицу времени, можно тогда преобразовать к виду закон диффузии Фика Поток молекул примеси, диффундирующих через единицу площади за единицу времени, прямо пропорционален градиенту концентрации.
Если умножить обе части неравенства на массу молекулы, то получим выражение для потока массы -компонента плотность Если концентрации в различных местах различны, то, благодаря диффузии с течением времени состав будет выравнивается. Единственными физическими величинами, от которых может зависеть время t диффузионного выравнивания, является коэффициент диффузии D в данной среде. Размерности величин D и L: [D]=см 2/сек, [L]—см. Очевидно, что из них можно составить всего одну комбинацию, которая имела бы размерность времени: L 2/D. Таким и должно быть по порядку величины время t: При нормальных условиях длина свободного пробега 10 -7 м, а средние скорости v 102 103 м/с. Коэффициенты диффузии в газах при нормальных температуре и давлении оказываются равными D 10 -4 м 2/с. Характерное время диффузии на расстоянии 1 м для такого значения D составит ~3 часа.
lecture_6.ppt