ЕГЭ матем ВЫЧИСЛЕНИЯ.pptx
- Количество слайдов: 29
Задание ЕГЭ Задачи на вычисления Учитель математики: Горбачева О. Л. 1 Томск 2015
2
Числовые выражения 3
Числовые выражения 4
Найти значение выражения 5
Найти значение выражения (7 x− 13)(7 x+13)− 49 x 2+6 x+22 при x=80 6
Найти значение выражения 7
Найти значение выражения 8
Найти значение выражения 9
Найти значение выражения 10
Иррациональные выражения 11
Иррациональные выражения 12
Иррациональные выражения 13
Иррациональные выражения 14
Иррациональные выражения 15
Тригонометрические выражения 16
Тригонометрические выражения 17
Тригонометрические выражения Перед корнем знак минус, так косинус во 2 четверти <0 18
Тригонометрические выражения 19
Тригонометрические выражения 5 sin 2α+13 cos 2α=6, найти tg 2α 20
Тригонометрические выражения 5 tg 170˟tg 1070= 21
Тригонометрические выражения 5 sin 2α+13 cos 2α=6, найти tg 2α 22
Логарифмические выражения 23
Логарифмические выражения log 0, 252 log 48 5 24 3+log 2 5
Логарифмические выражения log 560−log 512 log 50, 2+log 0, 54 log 59⋅log 325 log 216⋅log 636 log 0, 83⋅log 31, 25 25 (1−log 212)(1−log 612)
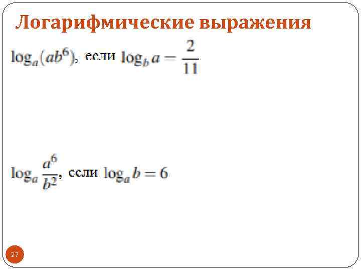
Логарифмические выражения 26
Логарифмические выражения 27
Полезные ссылки http: //alleng. ru http: //mathege. ru http: //live. mephist. ru http: //shpargalkaege. ru http: //reshuege. ru 28
До свидания! 29
ЕГЭ матем ВЫЧИСЛЕНИЯ.pptx