edce2448637485616967e92809542420.ppt
- Количество слайдов: 41
Задачи по Статике Группа № 11
Задача № 1 Шар массой m подвешен на нити и удерживается в отклонённом положении горизонтальной силой. Найдите угол , который образует нить с вертикалью при равновесии. Чему при этом равна сила натяжения нити? Y O X
Решение Шар в равновесии, значит по первому условию равновесия: Проекции на оси: Ox: Oy: Y Отсюда O X и
2 способ Так же, эту задачу можно решить с помощью сложения векторов: Начнём строить с известной силы тяжести. Из «С» проведём вектор силы Соединяем конец вектора F и точку А, и получаем треугольник АВС, где АВ – искомая сила Т. А С В
Задача № 2 С какой минимальной горизонтальной силой F надо действовать на брусок массой m=1 кг, находящийся на наклонной плоскости с углом на клона α=30 градусам, чтобы он покоился. Коэффициент трения бруска о наклонную плоскость μ=0, 2 Y α X
Решение Т. к. По условию тело должно остаться в покое, то можно записать первое условие равновесия для этого тела в проекциях на оси Х и У: Т. к. мы ищем минимальную F, сила трения должна быть направлена вверх по наклонной плоскости и иметь максимально возможное значение Fтр=μN, учитывая это находим:
Задача № 3 Однородная балка, длиной 2 l и массой m, расположенная горизонтально, одним концом шарнирно закреплена в точке А. Другой конец балки опирается в точке В на гладкую плоскость, наклонённую под углом α. На балке на расстоянии а от шарнира А расположен груз массой m¹. Найдите силы реакции шарнира и плоскости. Трение в шарнире отсутствует.
Y C D A K a B a Х
Решение Т. к. балка в равновесии, то сумма моментов сил относительно шарнира равна нулю: Найдём плечи сил:
Для нахождения силы реакции шарнира воспользуемся первым условием равновесия:
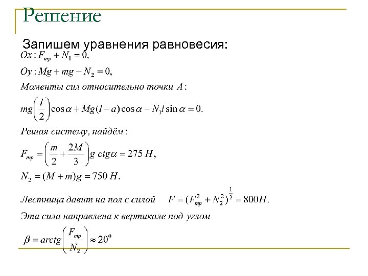
Задача № 4 Лестница длиной l = 3 м стоит, упираясь верхним закруглённым концом в гладкую стену, а нижним в пол. Угол наклона лестницы к горизонту α = 60°, её масса m=15 кг. На лестнице на расстоянии а=1 м от её верхнего конца стоит человек массой М = 60 кг. С какой силой давит пол на нижний конец лестницы и как направлена эта сила?
Y B β α A X
Решение Запишем уравнения равновесия:
M 1 h M 2
Задача № 5 Два вертикальных сообщающихся цилиндра заполнены водой и закрыты поршнями, массами М 1 = 1 кг. и М 2 = 2 кг. В положении равновесия первый поршень расположен выше второго на h=10 см. Когда на первый поршень поместили гирю массой m= 2 кг. , поршни в положении равновесия оказались на одной высоте. Как расположатся поршни, если гирю перенести на второй поршень.
Решение
Задача № 6 Тонкая однородная палка укреплена за верхний конец как показано на рисунке. Нижняя часть погружена в воду на половину. Найдите плотность палки.
Решение
Задача № 7 Однородная тонкая пластина имеет форму круга радиуса R, в котором вырезано отверстие вдвое меньшего радиуса, касающееся края пластины. Где находится центр масс пластины
Решение Предположим, что в пластине симметрично первому, вырезано второе отверстие. О Тогда центр масс оставшейся части пластины будет расположен в её геометрическом центре, т. е. точке О. Центр масс части пластины, заключённой внутри штриховой линии, находится на расстоянии R/2 от точки О.
Если М-масса целой пластины, а m- масса вырезанной её части, то положение центра масс пластины с отверстием определяется из соотношения: (M-2 m)x = m(R/2 -x) Где Х – расстояние искомого центра масс от точки O. Учитывая, что m/M=1/4 (массы относятся как площади соответствующих частей диска) Получим: х=R/6
Задача № 8 Пять шаров, вес которых равен соответственно Р, 2 Р, 3 Р, 4 Р И 5 Р, укреплены на стержне так, что их центры находятся на расстоянии L друг от друга. Пренебрегая весом стержня, найти центр тяжести системы.
Решение Искомое расстояние от точки О до силы F можно найти из уравнения моментов сил относительно точки О: Р 0*0+ P 1 l 1+…+ Pn ln – Fх=0 Где l 1, l 2 и т. д. –плечи сил относительно центра тяжести левого груза Р 0
Решение Выразим х: Мы нашли основную формулу. Теперь можно решать задачу: F=P+2 P+3 P+4 P+5 P Плечи сил относительно точки О равны соответственно 0, l , 2 l , 3 l , 4 l. Определяем положение центра тяжести:
Задача № 9 На заводе для подъема тяжелых заготовок используется система из четырех блоков и одного троса, закрепленных на потолке, как показано на рисунке. С какой силой надо тянуть вниз за конец троса, чтобы удерживать или медленно и равномерно поднимать заготовку, вес которой равен Р ? Участки троса, не лежащие на блоках, горизонтальны или вертикальны, весом блоков, троса и трением можно пренебречь.
Решение Ввиду невесомости блоков и троса и отсутствия трения сила натяжения троса равна F в любой его части. К нижнему блоку приложены три силы F, направленные вверх, и одна сила P , направленная вниз. Поскольку этот блок находится в равновесии или медленно и равномерно поднимается, то P=3 F, а F=P/3. Можно также решать эту задачу, пользуясь « золотым правилом механики» . Нетрудно заметить, что при перемещении нижнего блока вверх на высоту h три вертикальных отрезка троса над нижним блоком укоротятся на ту же величину, так что надо будет переместить конец троса вниз на расстояние 3 h, то есть, проигрывая в расстоянии в 3 раза, мы получаем выигрыш в силе — она уменьшается тоже в три раза, и F=P/3. Ответ: F=P/3
Задача № 10 В системе, изображённой на рисунке, нить невесома и нерастяжима, блоки невесомы, трения нет. Массы грузов на концах нити равны m 1 и m 2, однородная доска массой m 3 лежит на горизонтальном столе так, что вертикальные участки нити, переброшенной через закреплённые на доске блоки, проходят вдоль её торцов. При каком условии доска при движении грузов будет оставаться в горизонтальном положении?
Решение: L=длина доски Т=сила натяжения (она одна и та же, т. к. нить не растяжима и блоки невесомы). доска покоится =>> Mmg относительно точки будет больше, чем MT, то есть (L/2) m 3 g>=TL, или T<=(m 3/2)g g>=TL Горизонтальных сил нет, так что при движении грузов, система остается неподвижной. OX: a 1= -a 2, т. к. нить нерастяжима Отсюда: Ответ:
Задача № 11 На горизонтальной плоскости на расстоянии А от закрепленной ступеньки лежит брусок. Высоты ступеньки и бруска одинаковы. На ребро бруска, параллельное краю ступеньки, опирается цилиндр, который может без трения вращаться вокруг оси O, прикрепленной к краю ступеньки. Массы бруска и цилиндра равны. Если , где —R радиус цилиндра, то брусок покоится, а если , то брусок скользит, не отрываясь от плоскости. Считая коэффициент трения между всеми трущимися поверхностями одинаковым, найти величину.
Решение: При a<=21/2 R угол между нормальной составляющей силы брусок и горизонтом удовлетворяет условию: реакции цилиндра на Поскольку при этом брусок еще остается неподвижным относительно инерциальной системы отсчета, то согласно второму закону Ньютона: Согласно правилу моментов, записанному относительно оси, на которой закреплен цилиндр, условие его равновесия можно представить в виде: С учетом ранее полученных соотношений из этого уравнения следует: Берем лишь положительное значение:
Задача № 12
Решение
Задача № 13
Решение
Задача № 14
Решение
Решение
Решение


