Практика МОР-2013.pptx
- Количество слайдов: 16
Задача об оборудовании Для приобретения оборудования предприятие выделило 20 тыс. руб. Каждый станок «А» стоит 5 тыс. руб. , занимает площадь 8 м 2 и обеспечивает производительность 7 тыс. ед. за смену. Станок «В» стоит 2 тыс. руб. , занимает 4 м 2 и имеет производительность 3 тыс. ед. за смену. Требуется определить оптимальный план приобретения оборудования, обеспечивающий наибольшую производительность участка при условии, что его площадь составляет 38 м 2. Математическая модель задачи: найти для которого и выполняются ограничения Решение: В программе «Поиск решения» в систему ограничений добавим условие целочисленности для обеих изменяемых ячеек. Получим: Fmax= 29 при x 1 = 2, x 2 = 5. Без условия целочисленности: при Fmax= 29, 5 при x 1 = 1, x 2= 7, 5 , что не имеет экономического смысла. 1
Задача об инвестициях Фирма намерена инвестировать 150 у. е. и рассматривает 4 проекта. Экономические оценки ожидаемого эффекта от реализации этих проектов составляют соответственно 23, 18, 13 и 6 у. е. , а необходимые капиталовложения 99, 90, 75 и 26 у. е. Необходимо распорядиться имеющимися финансовыми ресурсами, чтобы суммарный эффект от инвестиций был максимальным. (По каждому проекту может быть принято одно из двух решений: инвестировать проект в полном объеме или не инвестировать его) Решение 1. Составим математическую модель задачи. Обозначим: xj=1 - j-ый проект инвестируется; xj=0 - j-ый проект не инвестируется. Выразим эффект от инвестиций: Ограничения по возможности вложений: По смыслу все , двоичные (бинарные). . . 2. Получим : Fmax= 29 при x 1 = 1; x 2 = 0; x 3 = 0; x 4 = 1; Сравним: 1) x 1 ≥ 0: Fmax= 34, 85 при x 1 = 1, 52; x 2 = 0; x 3 = 0; x 4 = 0 2) x 1 ≥ 0, целые: Fmax= 30 при x 1 = 0; x 2 = 1; x 3 = 0; x 4 = 2 2
Транспортная задача В четырех районах А 1, А 2, А 3, А 4 (поставщики) имеется зерно, которое требуется доставить на три элеватора В 1, В 2, В 3 (потребители) согласно их мощностям. Запасы зерна в районах (мощность поставщика ai), мощности элеваторов (мощность потребителя bj ) и затраты на перевозку 1 т. зерна из каждого района на каждый элеватор (cij) приведены в таблице (матрице затрат). Составить план перевозок грузов, чтобы затраты на эти перевозки были минимальными. «Составить план перевозок грузов» - значит определить сколько груза, откуда и куда надо перевезти, чтобы достичь поставленной цели - «затраты на эти перевозки были минимальными» . 3
Решение. 1. Введем управляющие переменные: xij- кол-во зерна, перевозимого из района Аi на элеватор Вj. Следовательно, искомая матрица перевозок 2. Построим функцию цели. Cтоимость перевозки из пункта Аi в пункт Вj составит . Тогда целевая функция - наименьшие суммарные затраты на все перевозки – запишется выражением: стоимость всех перевозок из района А 1 или в общем виде: 3. Для составления ограничений проверим баланс задачи. Всего зерна в районах (мощности поставщиков) Элеваторы могут принять (мощности потребителей) Следовательно, задача является сбалансированной (закрытой), т. е. зерно из районов можно вывезти полностью загрузить все элеваторы. 4
4. Запишем систему ограничений: По поставщику: весь имеющийся на станции отправления груз будет вывезен Реальное количество груза, вывезенного из А 1 мощность поставщика или По потребителю: условия полной загрузки элеваторов (баланс потребителей): или По смыслу все Замечание: Необходимое и достаточное условие разрешимости ТЗ Условие сбалансированности задачи является необходимым и достаточным условием разрешимости ТЗ. 5
Решение транспортной задачи в среде EXCEL 6
Ответ: Величина затрат на перевозку будет минимальной и составит Fmin=10800 ден. ед. , если 800 тыс. ц зерна из района А 1 (весь запас) отгрузить на элеватор В 1; 600 тыс. ц из района А 2 перевезти на элеватор В 2, а 100 тыс. ц. – на элеватор В 3; 200 тыс. ц. из района А 3 – на элеватор В 1 и 800 тыс. ц. – на элеватор В 3; 500 тыс. ц (весь запас) из района А 4 следует отправить на элеватор В 2. В соответствии с предложенным планом зерно из всех районов будет вывезено полностью, а также полностью будут загружены все элеваторы. 7
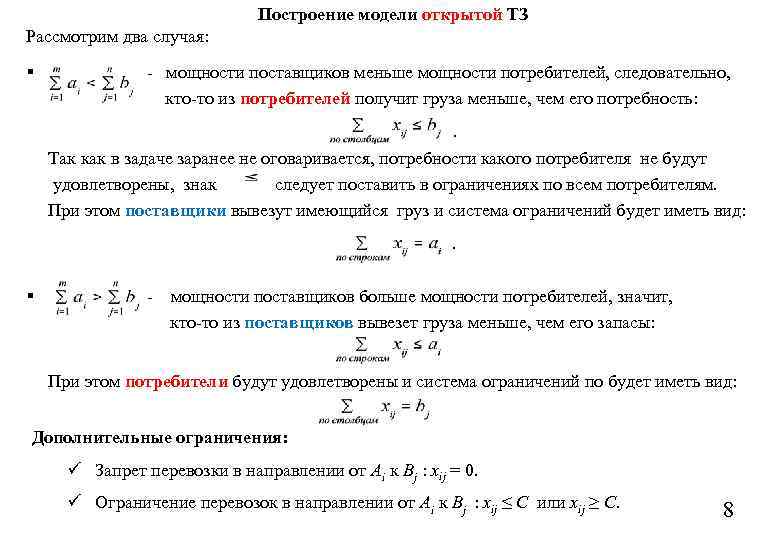
Построение модели открытой ТЗ Рассмотрим два случая: § - мощности поставщиков меньше мощности потребителей, следовательно, кто-то из потребителей получит груза меньше, чем его потребность: . Так как в задаче заранее не оговаривается, потребности какого потребителя не будут удовлетворены, знак следует поставить в ограничениях по всем потребителям. При этом поставщики вывезут имеющийся груз и система ограничений будет иметь вид: . § - мощности поставщиков больше мощности потребителей, значит, кто-то из поставщиков вывезет груза меньше, чем его запасы: При этом потребители будут удовлетворены и система ограничений по будет иметь вид: Дополнительные ограничения: ü Запрет перевозки в направлении от Аi к Вj : xij = 0. ü Ограничение перевозок в направлении от Аi к Вj : xij ≤ C или xij ≥ C. 8
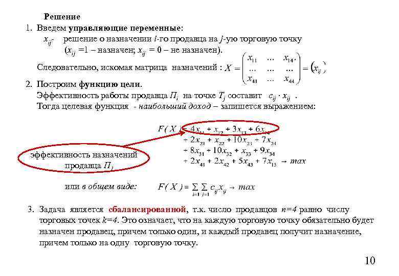
Задача о назначениях С целью получения наибольшего дохода необходимо распределить 4 -х продавцов на 4 -е торговые точки, причем, каждый из продавцов П 1, П 2, П 3 и П 4 (n=4) может работать на любой торговой точке Т 1, Т 2, Т 3 и Т 4 (k=4). Эффективность (доход) cij от работы i -го продавца на j-ой торговой точке – матрица эффективности – известна заранее. Замечание: ü каждый продавец может работать только на одной точке; ü на каждую точку может быть назначен только один продавец. 9
Решение 1. Введем управляющие переменные: xij- решение о назначении i-го продавца на j-ую торговую точку (xij =1 – назначен; xij = 0 – не назначен). Следовательно, искомая матрица назначений : 2. Построим функцию цели. Эффективность работы продавца Пi на точке Тj составит cij xij . Тогда целевая функция - наибольший доход – запишется выражением: эффективность назначений продавца П 1 или в общем виде: 3. Задача является сбалансированной, т. к. число продавцов n=4 равно числу торговых точек k=4. Это означает, что на каждую торговую точку обязательно будет назначен продавец, причем только один, и каждый продавец получит назначение, причем только на одну торговую точку. 10
4. Построим систему ограничений. По продавцам: каждый продавец должен получить рабочее место, причем только одно. Это условие описывается выражением: Получим систему ограничений: сумма назначений первого продавца 1 или По торговым точкам: каждая торговая точка должна получить только одного продавца. Эти ограничения будут записаны в виде: или По смыслу , т. е. переменные xij - двоичные (бинарные). 11
Решение задачи о назначениях в среде EXCEL 12
Ответ. Эффективность будет максимальной Fmax=31, если продавца П 1 назначить на 1 -ую торговую точку; П 2 – на 3 -ю; П 3 – на 2 -ую; П 4 – на 4 -ую. 13
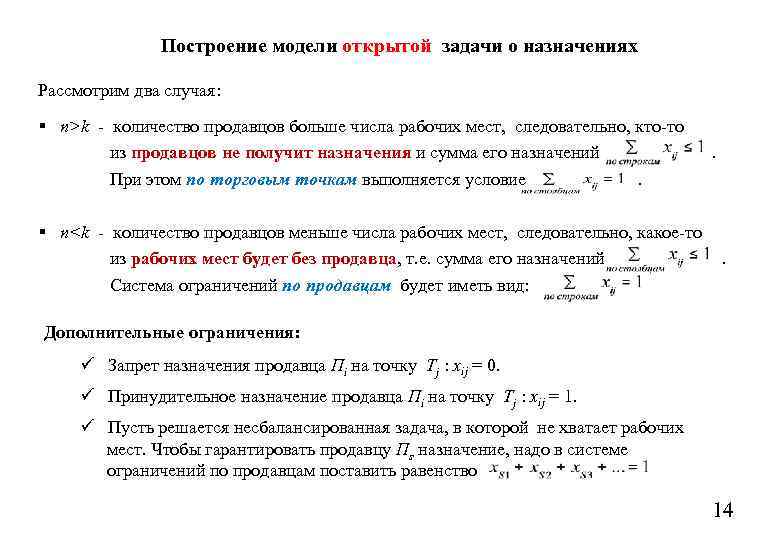
Построение модели открытой задачи о назначениях Рассмотрим два случая: § n>k - количество продавцов больше числа рабочих мест, следовательно, кто-то из продавцов не получит назначения и сумма его назначений При этом по торговым точкам выполняется условие . § n<k - количество продавцов меньше числа рабочих мест, следовательно, какое-то из рабочих мест будет без продавца, т. е. сумма его назначений . Система ограничений по продавцам будет иметь вид: Дополнительные ограничения: ü Запрет назначения продавца Пi на точку Тj : xij = 0. ü Принудительное назначение продавца Пi на точку Тj : xij = 1. ü Пусть решается несбалансированная задача, в которой не хватает рабочих мест. Чтобы гарантировать продавцу Пs назначение, надо в системе ограничений по продавцам поставить равенство 14
Реализация решения задачи нелинейной оптимизации в Excel Пример. Фирма реализует автомобили двумя способами: через магазин и через торговых агентов. При реализации Х автомобилей через магазин расходы на реализацию составляют усл. ед. , а при продаже через торговых агентов – усл. ед. Найти оптимальный способ реализации, минимизирующий суммарные расходы, если общее число предназначенных для продажи автомобилей составляет 200 шт. Решение Математическая модель задачи – количество автомобилей, реализуемых через магазин – количество автомобилей, реализуемых через торговых агентов Цель – наименьшие расходы на реализацию Ограничение – требование реализовать все автомобили По смыслу , целые 15
Ответ: Рекомендуется реализовать 82 автомобиля через магазин, а 118 – через торговых агентов. В этом случае расходы на реализацию будут наименьшими и составят 26 716 усл. ед. 16
Практика МОР-2013.pptx