Задача 10 Подъем воды.ppt
- Количество слайдов: 13
Задача № 10 «Подъем воды» Работу выполнила Фролова Вероника ученица 10 «В» класса гимназии № 406 Пушкинского района Санкт-Петербурга. (предварительный вариант презентации)
Условие задачи: Заполните блюдце водой и вертикально поставьте в его середину свечу. Подожгите её, а затем накройте прозрачным стаканом. Исследуйте и объясните последующее явление.
Цель работы • Исследовать и объяснить данное явление Задачи • Исследовать зависимость подъема воды от: 1. Объема воды в ёмкости 2. Количества свечей 3. Температуры воды в ёмкости 4. Температуры окружающей среды
Получаем: ИЛИ
Оборудование: • • • Ёмкость для воды Свеча Линейка Спички Стакан Вода (Здесь будет ссылка на видео опыта)
Зависимость подъема воды, от изначального количества воды в ёмкости Объем воды, л 0, 1 0, 2 0, 3 Высота подъема воды относительно дна емкости, см 2 2 2 Вывод: От начального объема воды в ёмкости высота подъема не зависит
Зависимость подъема воды, от количества свечей. Количество свечей, шт Высота подъема воды относительно дна емкости, см 1 2 3 4 1, 9 2, 2 2, 8 3, 5 Вывод: Чем больше свечей используется, тем выше поднимается вода (прямая зависимость)
Зависимость подъема воды, от температуры воды. Температура воды, ºС Высота подъема воды относительно дна емкости, см 15 27 48 65 1, 9 1, 2 1, 5 1, 7 t окружающей среды = 17. 5 ºС
Зависимость подъема воды, от температуры внешней среды Температура в помещении, ºС Высота подъема воды относительно дна емкости, см 10 17, 5 20 1, 7 1, 9 1, 5 t воды в ёмкости = 17. 5 ºС
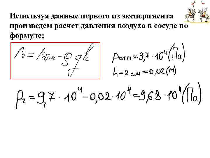
Используя данные первого из эксперимента произведем расчет давления воздуха в сосуде по формуле:
Выводы: • • Рассмотрены возможные причины подъема воды в сосуде с горящей свечой Проведена серия экспериментов в ходе которых была установлена зависимость подъема воды от: 1. Количества свечей 2. Температуры воды в ёмкости 3. Температуры внешней среды
Список литературы: • Я. И. Перельман «Занимательная Физика» • «Юный Техник» , № 11, 2005 г. • Ландсберг «Элементарный учебник физики» Спасибо за внимание.
Задача 10 Подъем воды.ppt