Almat_Dias_yadroly_1179_fizika.pptx
- Количество слайдов: 11
ЯДРОЛЫҚ МОДЕЛЬДЕР
Атом ядроларының моделдері Сұйық тамшы моделі Ядролық Ферми – газ Ядроның қабықтық моделі Ядроның жалпыланған моделі Атом ядросының басқа моделдері: Ядроның оптикалық моделі
Атом ядроларының моделдері Ядроларда болатын құбылыстарды қарастыратын арнайы теория болмағандықтан, ядроның қасиеттерін түсіндіру үшін ядролық моделдер енгізіледі. Ядродағы нуклондар арасындағы күштің потенциалының түрі белгісіз. Ядродағы әрбір нуклонды айнымалылардың толық жиынымен сипаттауға болады: кеңістіктің координаттары x, y, z және импульстік сипаттама …. Ядрода А нуклондар және 6 А айнымалылар жиыны болады. Мәселе шексіз қиын болады. Ядродағы нуклондардың қозғалысын сипаттайтын теңдеулер жүйесінде 300 айнымалыдан мүше болады. А=10 болғанда да есеп шешілмейді. Барлық еркіндік дәрежелерін есептеу үшін ядрода бөлшектер өте көп, ал ядроны тегіс орта деп қарастыру үшін өте аз. Сондықтан, нуклондардың тәуелсіздігіне сүйенетін модельдер және нуклондардың күшті әсерлесуіне негізделетін модельдер дамуда. Ядролық модель ядроның басты қасиеттерін сипаттауы керек: спинін, жұптылығын, дипольдік магниттік моменттерін, электірлік квадрупольдік моментін, қозған ядролардың қасиеттерін түсіндіру керек, бөлшектердің басқа ядролармен әсерлесуін сипатттауы керек.
Тамшылық модель Бұл моделде ядроны сығылмайтын радиусы - ға тең заярядталған ядролық сұйық сферикалық тамшы ретінде қарастырады. Оның көмегімен ядроның көптеген қасиеттерін түсіндіруге болатын болды және де бірінші орында байланыс энергиясы үшін жартылай-эмперикалықформуланы алу болды. Ядро байланыс энергиясының бірінші(басты) қосылғышы А массалық санға тура пропорционалболу керек. Бұл бөлігі энергияның басым бөлігін құрайды және де үлкен Аның шегі мен кулондық күштің жоқ болуымен нейтрон және протондары бойынша симметриялы бұл энергия байланыс энергиясы ретінде түрлене алады. Екінші бөлігі ол- ядроның беттік энергиясы. Жазықтықта орналасқан нуклондар ішкі бөлшектерге қарағанда көрші бөлшектері аз болғандықтан ол толық байланыс энергиясын төмендетеді. Бұл бізге белгілі жазықтықтың тартылу эффектісі деп аталады. Беттік энергия сфералық тамшының жазықтығына тура пропорционал. Сәйкесінше ол массалық санға тәуелді болу керек.
Байланыс энергияының үшінші бөлігі протондардың бір-біріменкулондаық әсерлесімен қамтамасыз етілген. Тамшылық моделінде протондардың электрлік зарядтары радиусы болатын сфераның ішінде бірдей таралған деп болжам жасалынады. Бұл дегеніміз ол ядроның кулондық энергиясын құрайды. Бұл энергия да толық ядроның байланыс энергиясын төмендетеді. Қарастылған энергиялар нақты ядролардың байланыс энергияларын толығымен дұрыс сипаттап бере алмайды. Ол үшін біз байланыс энергиясына ядроның симметрияық энергиясын ескеуіміз қажет.
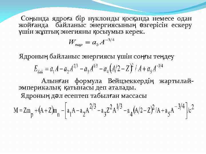
Соңында ядроға бір нуклонды қосқанда немесе одан жойғанда байланыс энергиясының өзгерісін ескеру үшін жұптық энегияны қосыумыз керек. Ядроның байланыс энергиясы үшін соңғы теңдеу Алынған формула Вейцзеккердің жартылайэмперикалық қатынасы деп аталады. Ядроның дәл есептеп табылған массасы
Экспериментік шамалармен Вейцзеккердің формуласы арасындаы массаы өлшеудегі айырмашылық.
Тамшылық моделі ядроның екі бірдей қалдықтарға(фрагменттерге) бөлінетінін болжайды. Бірақ олардың массалары тең емес.
Есв = αА − βA 2/3 − γZ 2 A-l/3 − ξ(N−Z)2/A + δA-3/4.
Ядроның қабықтық моделі Сұйық тамшы және Ферми газ модельдері – қатты модельдер. Осы модельдер ядролардың маңызды қасиеттерін сипаттаған күннің өзінде , бірақ олар қозған күйдегі ядролардың және Z немесе N (немесе екеуі де ) магиялық сандардың біреуіне тең болуы керек: 2, 8, 20, 28, 50, 82, 126 (атомдағы магиялық сандар 2, 10, 18, 36, 54, 86 ға тең) болғанда магиялық ядролардың тұрақтылық қасиеттерін түсіндіре алмайды.
Ядроның жалпыланған моделі Ядролық модельдерді төмендегідей 3 топқа бөлуге болады: 1) ядроның негізгі күйлерінің жалпы қасиеттерін сипаттайтын; 2) ядроның қозу спектрлерін сипаттайтын; 3) ядроның ұшып келе жатқан бөлшектермен өзара әсерін сипаттайтын.
Almat_Dias_yadroly_1179_fizika.pptx