L1_BSU.ppt
- Количество слайдов: 33
ЯДЕРНЫЙ ТОПЛИВНЫЙ ЦИКЛ Валерий Андреевич Рубченя Радиевый институт им. В. Г. Хлопина, С-Петербург Санкт-Петербургский Государственный Университет БГУ, Минск, декабрь 2012
Расписание лекций по курсу «Ядерный топливный цикл» для студентов 4 курса (специализация: Физика ядерных реакторов и атомных энергетических установок) День недели Четверг 418 1400 – 1535 418 220 1145 – 1320 контрольная -1 220 215 422 1000 – 1135 Среда 205 1000 – 1135 Суббота 1000 – 1135 815 – 950 Пятница 205 1730 – 1905 Четверг 19 декабря 815 – 950 1545 – 1720 Среда 18 декабря Ауд. 1000 – 1135 Вторник 17 декабря Время 1145 – 1320 Понедельник Число 418 20 декабря 21 декабря 22 декабря 26 декабря 27 декабря 1145 – 1320 контрольная -2 1000 – 1135 консультация с 1500 зачет 418 422
17 Ф. И. О 1 Дойникова Анастасия Вячеславовна 2 Зиновенко Екатерина Сергеевна 3 Карпович Глеб Владиславович 4 Кильковский Станиславович 5 Латушко Алексей Владимирович 6 Мороз Илья Викторович 7 Насанович Леонид Николаевич 8 Невдох Кристина Олеговна 9 Нехайчик Евгений Дмитриевич 10 Русецкий Никита Сергеевич 11 Селеня Дмитрий Анатольевич 12 Тимонин Артем Васильевич 13 Щерба Ирина Михайловна 14 Яроцкая Екатерина Михайловна 18 18 19 19 20 20 21 21 22 22 26 27 12 12 12 12 № 17 12 12 12 12
1. Введение. 1. 1. Современное состояние ядерной энергетики. 1. 2. Перспективы развития ядерной энергетики. 2. Физические свойства ядерных материалов 2. 1. Взаимодействие ядер с нейтронами 2. 2. Деление ядер 2. 3. Мгновенные нейтроны деления 2. 4. Запаздывающие нейтроны деления 3. Топливные циклы 3. 1. Ядерные материалы. 3. 2 Уран-ториевый топливный цикл. 3. 3. Плутоний - урановый топливный цикл. .
4. Открытый топливный цикл. 4. 1. Общая схема открытого топливного цикла. 4. 2. Добыча урана. 4. 3. Изготовление ядерного топлива. 4. 4. Выгорание и накопление нуклидов в энергетическом реакторе 4. 5. Состав и свойства отработавшего ядерного топлива (ОЯТ). 4. 6. Экономика ОТЦ. 5. Замкнутый топливный цикл. 5. 1 Общая схема замкнутого топливного цикла. 5. 2. Радиохимическая переработка ОЯТ. 5. 3. MOX топливо. 6. Обращение с ядерными отходами. 6. 1. Влияние ЯТЦ на окружающую среду. 6. 2. Долговременные хранилища отходов ЯТЦ. 6. 3. Трансмутация ядерных отходов.
1. Введение. 1. 1. Современное состояние ядерной энергетики. Распределение по странам числа реакторов (2011) Всего 433 реакторных блока
(2012 г. )
Распределение по странам числа энергетических реакторов (2012 г. ) Страна США Франция Япония Россия Корея (Ю) Индия Канада Великобритания Китай Украина Швеция Германия Испания Бельгия Чехия Швейцария Финляндия Венгрия Словакия Пакистан Аргентина Бразилия Болгария Мексика Румыния Южная Африка Армения Иран Нидерланды Число реакторов 104 58 50 33 23 20 20 16 16 15 10 9 8 7 6 5 4 4 4 3 2 2 2 1 1 1 Мощность (эл. ), МВт 101465 63130 44215 23643 20671 4391 14300 9246 11816 13107 9395 12068 7560 5927 3766 3263 2736 1889 1816 725 935 1884 1906 1300 1830 375 915 482
Доля электроэнергии, производимая на АЭС в 2010 г. В 2010 г. на АЭС произведено 2 630 Гk. Вт·ч (эл. ) (14%)
1. 2. Перспективы развития ядерной энергетики. Основные факторы, определяющий выбор типа генерации энергии: • Экономическая эффективность. • Экологическая безопасность. • Безопасность при эксплуатации. • Соблюдение Договора о нераспространении ядерного оружия.
Белорусская АЭС — проект типа АЭС-2006 по строительству АЭС в Беларуси в 18 километрах от городского посёлка Островец (Гродненская область). Согласно планам первый блок АЭС должен быть введён в 2017 году, второй — не позднее 2018 года. Стоимость определена в сумме приблизительно 9 млрд $: 6 млрд на строительство энергоблоков и 3 млрд на создание инфраструктуры: жилого городка для работников АЭС, подъездных железнодорожных путей, линий электропередачи и пр. Запланировано, что на станции будет два энергоблока с реакторами типа ВВЭР-1200(В-491) мощностью до 1200 МВт каждый. Проектируемая мощность АЭС составляет 2, 4 тыс. МВт. Межправительственным соглашением Беларуси и России предусмотрена гарантия поставки топлива в течение всего срока эксплуатации АЭС и возврат отработавшего топлива российского производства. Отработавшее топливо от других поставщиков не забирается.
ПРОГНОЗ СУММАРНОЙ МОЩНОСТИ АЭС В МИРЕ до 2030 г. Оптимитстический Базовый пессимистический
2. Физические свойства ядерных материалов 2. 1. Взаимодействие ядер с нейтронами. В ядерных реакторах основные ядерные процессы происходят при взаимодействии нейтронов с ядерным топливом, замедлителем, теплоносителем и конструкционными материалами. Ввиду отсутствия кулоновского барьера нейтроны инициируют ядерные реакции при сколь угодно малой энергии. Классификация нейтронов по энергии: 1. Ультрахолодные нейтроны – 0 < EУХН <3∙ 10 -7 э. В. 2. Холодные нейтроны - EУХН < EХН < 0, 005 э. В. 3. Тепловые нейтроны - 0, 005 э. В < EХН < 0, 5 э. В, тепловая точка: EТ = k. T = 1, 38∙ 10— 23 Дж/K∙ 300 K = 0, 025 э. В. (1 Дж = 6, 24 ∙ 1018 э. В) 4. Резонансные нейтроны: 0, 5 э. В < EРН < 1 кэ. В. 5. Промежуточные нейтроны: 1 кэ. В < EПН < 100 кэ. В. 6. Быстрые нейтроны: EБН > 100 кэ. В. Длина волны нейтрона Скорость нейтрона Типы процессов взаимодействия нейтронов с ядрами: • Упругое рассеяние, • Ядерные реакции, • Полное сечение,
Сечения процессов взаимодействия нейтронов с ядрами при малых энергиях обратно пропорциональны скорости нейтронов σtot ~ 1/ v (1/v – универсальная зависимость). В резонансной области энергий нейтронов сечения реакций имеют вид набора резонансов, которые описываются формулой Брейта-Вигнера. Например, для случая поглощения нейтрона с последующим испусканием гаммакванта, резонанс описывается формулой: Полная ширина резонанса равна сумме парциальных ширин Пример изолированного резонанса показан на рисунке, на котором представлен резонанс в полном сечении на подложке 1/v – универсальной зависимости. С увеличением энергии нейтронов резонансы перекрываются и усредняются, и сечения становятся плавно меняющимися функциями от энергии.
2. 2 Деление ядер Деление атомных ядер – это источник ядерной энергии и нейтронов в ядерном реакторе. Это явление было экспериментально открыто в конце 1938 г. Ганном и Штрассмананом в Германии , и научная публикация вышла в свет в начале 1939 г. Оно было обнаружено при химическом анализе элементов, образующимися в облучённом нейтронами образце урана. Впервые было наблюдено расщепления тяжёлого ядра урана на два ядра с примерно равными массами. По аналогии с делением биологических клеток это явление получило своё название. Вскоре была измерена кинетическая энергия осколков (около 170 Мэ. В). Также было установлено, что при каждом акте деления появляются 2 – 3 новых нейтрона, что имеет решающее значение для организации цепной реакции в промышленных масштабах. Уже 1 сентября 1939 г. была опубликована статья Н. Бора и Дж. Уиллера с изложением основ теории деления ядер. В СССР Я. Френкель независимо развил аналогичную теорию. Уже в 1940 г. аспиранты К. А. Петржак и Г. Н. Флёров под руководством проф. И. В. Курчатова в Ленинграде открыли явление спонтанного деления урана – нового вида радиоактивности с периодом полураспада около 1016 лет. В середине 40 -х годов прошлого столетия было открыто явление тройного деления, когда наряду с массивными образуется альфа-частица или другие лёгкие ядра, в том числе, и тритий, являющийся опасным радионуклидом.
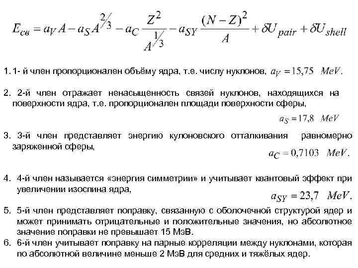
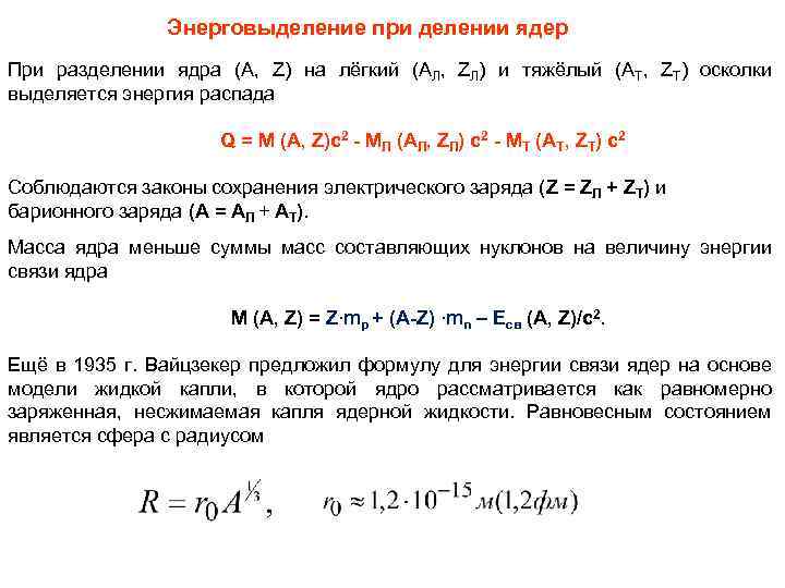
Энерговыделение при делении ядер При разделении ядра (A, Z) на лёгкий (AЛ, ZЛ) и тяжёлый (AТ, ZТ) осколки выделяется энергия распада Q = M (A, Z)c 2 - MЛ (AЛ, ZЛ) c 2 - MТ (AТ, ZТ) c 2 Соблюдаются законы сохранения электрического заряда (Z = ZЛ + ZТ) и барионного заряда (A = AЛ + AТ). Масса ядра меньше суммы масс составляющих нуклонов на величину энергии связи ядра M (A, Z) = Z∙mp + (A-Z) ∙mn – Eсв (A, Z)/с2. Ещё в 1935 г. Вайцзекер предложил формулу для энергии связи ядер на основе модели жидкой капли, в которой ядро рассматривается как равномерно заряженная, несжимаемая капля ядерной жидкости. Равновесным состоянием является сфера с радиусом
1. 1 - й член пропорционален объёму ядра, т. е. числу нуклонов, 2. 2 -й член отражает ненасыщенность связей нуклонов, находящихся на поверхности ядра, т. е. пропорционален площади поверхности сферы, 3. 3 -й член представляет энергию кулоновского отталкивания заряженной сферы, равномерно 4. 4 -й член называется «энергия симметрии» и учитывает квантовый эффект при увеличении изоспина ядра, 5. 5 -й член представляет поправку, связанную с оболочечной структурой ядер и может принимать отрицательные и положительные значения, но абсолютное значение поправки не превышает 15 Мэ. В. 6. 6 -й член учитывает поправку на парные корреляции между нуклонами, которая по абсолютной величине меньше 2 Мэ. В для средних и тяжёлых ядер.
Зависимость удельной энергии связи ядер ε = Есв /А от массового числа Энерговыделение выражается через энергию связи Q = Eсв (AЛ, ZЛ) + Eсв (AТ, ZТ) - Eсв (A, Z) Энергия связи на один нуклон имеет широкий максимум при А≈ 50 – 100, поэтому при разделении ядра получается энергетический выигрыш немного меньше 1 Мэ. В на каждый нуклон делящегося ядра.
Массовое число ядра А Энергия связи на нуклон, Мэ. В
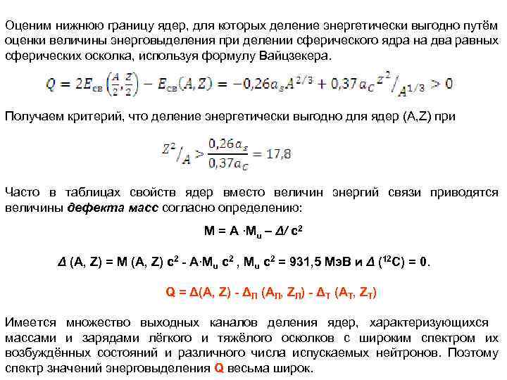
Оценим нижнюю границу ядер, для которых деление энергетически выгодно путём оценки величины энерговыделения при делении сферического ядра на два равных сферических осколка, используя формулу Вайцзекера. Получаем критерий, что деление энергетически выгодно для ядер (A, Z) при Часто в таблицах свойств ядер вместо величин энергий связи приводятся величины дефекта масс согласно определению: М = А ∙Мu – Δ/ c 2 Δ (A, Z) = M (A, Z) c 2 - А∙Мu c 2 , Мu c 2 = 931, 5 Мэ. В и Δ (12 С) = 0. Q = Δ(A, Z) - ΔЛ (AЛ, ZЛ) - ΔТ (AТ, ZТ) Имеется множество выходных каналов деления ядер, характеризующихся массами и зарядами лёгкого и тяжёлого осколков с широким спектром их возбуждённых состояний и различного числа испускаемых нейтронов. Поэтому спектр значений энерговыделения Q весьма широк.
Рассмотрим, например, канал деления урана-235 тепловыми нейтронами c образованием двух осколков в основных состояниях, двух нейтронов и некоторого количества гамма-квантов: 235 U + nth → 94 Rb + 140 Cs + 2 n + xγ Величина энерговыделения равна: Q 0 = Δ(235 U) + Δn - Δ(94 Rb) – Δ(140 Cs) - 2 Δn = 40, 914+68, 551+77, 056 -8, 071= 178, 45 Мэ. В = 2, 859∙ 10 -11 Дж = 7, 942∙ 10 -18 к. Вт∙ч Осколки нестабильны, поэтому в реакторе происходят распады с выделением дополнительной энергии: 94 94 Rb(β , 2, 702 c) → Sr(β , 75, 5 c) → Y(β , 18, 7 мин) → Zr (стаб. ) 140 140 Cs (β , 63, 7 c) → Ba (β , 12, 762 дня) → La (β , 1, 768 дня) → Ce (стаб. ). В конечном итоге получаются продукты деления 235 U + nth → 94 Zr + 140 Ce + 2 n + 6 e- + 6 + kγ Q = Δ(235 U) - Δ(94 Zr) – Δ(140 Ce) - Δn -6 me = 205, 131 Мэ. В = 3, 286∙ 10 -11 Дж = 9, 128∙ 10 -18 к. Вт∙ч
В среднем, тепловая энергия, выделяемая в энергетических реакторах на один акт деления, равна: Q = 3, 204∙ 10 -17 МДж в легководяном под давлением (типа ВВЭР) и Q = 3, 27∙ 10 -17 МДж в реакторе на быстрых нейтронах (типа БН) энергии Основная доля энергии при делении заключена в кинетической энергии осколков, которая является результатом ускорения при кулоновском отталкивании осколков. Екин = 0, 121∙Z 2 / A 1/3 Мэ. В Средняя полная кинетическая энергия осколков деления тяжёлых ядер
Дополнительное энерговыделение реакторе в происходит в результате процессов: • поглощения энергии образующихся гамма-квантов, • превращение кинетической энергии нейтронов в тепловую в результате упругих соударений с ядрами среды, • поглощение кинетической энергии электронов. Величины этих типов энергии и расстояния их поглощения приведены в Таблице. Антинейтрино уносят безвозвратно во Вселенную из реактора около 12 Мэ. В. Тип энергии Энергия, Мэ. В Пробег Кинетическая энергия осколков 168 < 1 мм Мгновенные γ-кванты 7 10 – 100 см Энергия мгновенных нейтронов 5 10 – 100 см Энергия электронов 8 ~ 1 мм Антинейтрино 12 ∞ Сумма 202 Для 1 Вт мощности необходимо около 3, 1∙ 1010 дел. /с При сгорании 1 г ядерного топлива выделяется около 24 000 к. Вт∙ч тепловой энергии.
Сравнение теплотворной способности традиционных видов топлива и ядерного топлива. Топливо: дрова торф кам. уголь бензин Q, МДж/кг: 10, 2 8, 1 22 44 пр. газ 35, 6 (МДж/м 3) яд. Топливо 8, 64∙ 107 При расщеплении 1 г плутония выделяется столько же энергии, как при сгорании 4 000 кг каменного угля
L1_BSU.ppt