03_khimsvyaz.ppt
- Количество слайдов: 98
ХИМИЧЕСКАЯ СВЯЗЬ Внешние поверхности атомов отрицательно заряжены (электронное облако): атомы должны отталкиваться друг от друга (!) Атом Молекула Ассоциат Агрегат мельчайшая частица вещества, обладающая его химическими свойствами Современное определение ХС: связь, возникающая при взаимодействии атомов (за счет электростатических сил притяжения и отталкивания их электронов и ядер), которое приводит к снижению энергии данной системы. Энергия, выделяющаяся при образовании данной ХС, и есть энергия этой связи (Е), численно равна Еразрыва данной ХС, поэтому Е – главная характеристика, являющаяся мерой прочности связи.
Характеристики молекулы • • качественный и количественный состав, пространственное расположение атомов, энергия взаимодействия атомов, молекулярная структура (геометрическое расположение атомов в молекуле) • электронная структура (распределение электронной плотности между этими атомами, а также энергетические параметры) и др. Геометрическое строение молекул - из экспериментальных данных электронная структура - с привлечением теорий электронного строения. Число атомов в молекуле не ограничено: 1 атом (молекулы газов - вещество Ar), 2 атома (O 2), небольшое число атомов (S 8), много атомов (молекула вещества “найлон” содержит до 10000 атомов) очень большое количество атомов (алмаз - практически молекула-кристалл). Объединение атомов в молекулу происходит за счет образования химических связей (понижение энергии системы – выделение в виде теплоты)
квантовая химия: Типы ХС - разные (ковалентная, ионная, металлическая и др. ) причина - одна Химическая связь образуется, если электроны взаимодействующих атомов получают возможность двигаться одновременно вблизи положительных зарядов нескольких ядер (!) даже качественно правильные решения уравнения Шредингера получаются не всегда приближенные теории Метод валентных связей (МВС) Метод молекулярных орбиталей (ММО) ХС обеспечивается парой электронов, движущихся в поле двух ядер (двухэлектронные локализованные связи) ХС обеспечивается электронами всех атомов, движущимися в поле их ядер. Используют приближение МО ЛКАО (МО как Линейная Комбинация АО)
Метод валентных связей рассмотрели образование молекулы водорода при Гайтлер и Лондон (1927) сближении двух атомов (ψ = f(r)) Предположили: зависимость ψ от координат сохраняется при сближении атомов Н ( «возмущения» ) Е 0 – энергия 1 r системы невзаимодействующих атомов Н r 1 – начало взаимодействия е 1 с ядром(2), и е 2 с ядром(1) r 0 – система находится в наиболее устойчивом состоянии
МВС: Ковалентная ХС образуется двумя электронами с противоположно направленными спинами. Эта пара электронов принадлежат обоим ядрам. Ковалентная связь тем прочнее, чем в большей степени перекрываются взаимодействующие электронные облака. Схемы различных случаев перекрывания АО: положит. отрицат. нулевое
Восьмиэлектронная внешняя оболочка (структуры Льюиса) Пара электронов соответствует одной черточке в структурных формулах Число таких общих электронных пар (число ковалентных связей данного атома) называется его ковалентностью (или спинвалентностью – по числу неспаренных е-, предоставляемых для образования пар) МВС объясняет образование определенного числа связей, ее направленность, удовлетворительно описывает структуру и свойства молекул. Недостатки: МВС не объясняет существования молекулярного иона Н 2+ (Есвязи 256 к. Дж/моль), парамагнетизм молекулы кислорода О 2 и т. д. Плюсы:
ММО: Вся молекула рассматривается как единое целое, состоящее из ядер (от бывших атомов) и электронов (ранее принадлежавших атомам). Все электроны являются общими для всех ядер, т. е. ХС становятся многоцентровыми (двухцентровая в МВС – частный случай!). Состояние е- в молекуле описывается решением уравнения Шредингера для молекулярной системы Решение одного уравнения с большим числом переменных невозможно – одноэлектронное приближение (одноэлектронные волновые функции – МО) Распределение электронов по МО в рамках одноэлектронного приближения основано на тех же принципах, что и в теории строения атома - распределение е- по атомным орбиталям (принцип минимума энергии, принцип Паули, правило Хунда)
Вблизи ядра атома МО похожа на одну из АО этого атома МО ЛКАО: (для молекулы водорода) - s-АО электрона вблизи первого (второго) ядер сi 1, 2 - численные коэффициенты, находятся решением ур. Шредингера Для любой системы из k АО справедливо: Количество МО равно суммарному количеству АО Для молекулы Н 2, ионов Н 2+ и Н 2 - могут быть по 2 МО: Ψ 1 = с11 · ψ1 + с12 · ψ2 , Ψ 1 = с1(ψ1 + ψ2), Ψ 2 = с21 · ψ1 + с22 · ψ2. Ψ 2 = с2(ψ1 - ψ2).
Схемы образования МО из 1 s-АО связывающая МО ( разрыхляющая МО ( ) )
Схема МО при взаимодействии идентичных 1 s-АО Схема МО молекулы водорода +443 к. Дж/моль
МВС: Кратность связи = ММО: Порядок связи = число общих электронных пар (целочисленное значение !) me – число е x – число связанных атомов (П. св. может быть нецелочисленным !) +259 к. Дж/моль +293 к. Дж/моль
Виды МО: разрыхляющая несвязывающая ЕМО > ЕАО ЕМО = ЕАО ЕМО < ЕАО
H H
H H
H H H 2
Химикам важно знать энергии и состав не всех МО, а только наиболее «чувствительных» к внешним воздействиям – МО, на которых расположены электроны внешних слоев (самых высоких энергий) НВМО – низшая вакантная молекулярная орбиталь ВЗМО – высшая занятая молекулярная орбиталь
σ-орбитали Глинка, с. 111
π-орбитали Глинка, с. 112
δ-орбитали d – d перекрывание δdd* δddсв Глинка, с. 113
Расщепление энергетических уровней (Δ) при образовании МО из АО Δ Δ тем больше, чем ближе энергии исходных АО, и чем больше величина перекрывания орбиталей
Виды ХС по степени перераспределения эл. плотности между атомами: неполярная, сильно полярная по степени обобществления эл. плотности между атомами: локализованная, делокализованная по количеству связей, образуемых между атомами: насыщаемая, ненасыщаемая по направленности связей между атомами: направленная, ненаправленная
Виды ХС Глинка, с. 115
Соединений с неполярной связью сравнительно немного. Абсолютное большинство соединений образованы сочетанием разнородных атомов, соединенных полярной связью. Способность атома данного элемента оттягивать к себе общую электронную плотность = Электроотрицательность, χ (хи) Полинг: (термохимический подход) χLi = 1. 0, χН = 2. 2, энергии диссоциации молекул А-В, А-А, В-В χF = 4. 0
Электроотрицательность по Полингу Глинка, с. 116
Оллред – Рохов: Z* - эффективный заряд атома, r – ковалентный радиус, пм Малликен: Ее Еи Еи – энергия ионизации Ее – сродство к электрону χП=0. 336(χМ-0. 615) Малликен-Джаффе: Еи* и Ее* в определенном валентном состоянии атома А
Выравнивание электроотрицательностей Принцип выравнивания электроотрицательностей при образовании устойчивых связей постулирован Сандерсоном (1960) Если два атома с разными Э. о. соединяются, то в молекуле их электроотрицательности выравниваются промежуточное значение Э. о. : Движущая сила – выравнивание энергий связывающих орбиталей атомов: А + е- - χА должна уменьшаться А - е- - χА должна увеличиваться Примеры: атом Ве – низкая Э. о. , ион Ве 2+ - сильно притягивает электрон атом О – высокая Э. о. , ион О 2 - - низкое сродство к электрону
Понятие Э. о. оказалось полезным для понимания, объяснения и даже предсказания многих свойств, касающихся энергии и распределения заряда в химических связях (ионность и полярность связи, энергия диссоциации и др. ) Известно более 20 различных шкал электроотрицательности Различия: • расчеты основаны на совершенно различных подходах • абсолютные значения Э. о. , полученные разными методами, значительно различаются между собой Общее: • общая тенденция совпадает: наибольшей электроотрицательностью обладает фтор, наименьшей – тяжелые щелочные металлы • величины Э. о. в разных шкалах связаны между собой простыми соотношениями
Параметрами, характеризующими химическую связь (кроме энергии), являются ее длина, полярность и поляризуемость Длина связи l. H-H (0. 074 нм) < 2 r. H (0. 106 нм) - среднее расстояние между ядрами атомов l. H-H r. H чем меньше длина связи (т. е. меньше атомные радиусы) и больше заряды ядер, тем прочнее должна быть связь
Полярность молекул ± Полярность связи или - степень смещения электронной плотности к одному из ядер неполярная молекула + - полярная молекула Это смещение тем значительнее, чем больше разность Э. О. элементов, образующих связь. При прочих равных параметрах, чем больше полярность связи, тем больше ее энергия и, следовательно, меньше длина, прочнее связь. Полярность связи дипольный момент μ : μ=δ⋅l δ (Дебай – D) где δ - эффективный заряд, l – длина связи δ μ(Li. F) = 6, 30 D μ(HF) = 1, 90 D
При образовании полярной ковалентной связи возникает смещение электронной плотности эффективные заряды атомов в молекуле характеризуют степень ионности связи ( i ) i = f(Δχ)2 В кристаллах солей Rb. Cl KCl Na. F i, % 99 98 90 97 Δχ – разность Э. О. связанных атомов
Степень ионности как функция разности Э. О. Угай, с. 76 К проблеме степени ионности (полярности) связи можно подойти и с другой стороны – с точки зрения поляризации ионов (рассмотрим позже)
Поляризуемость связи - способность становиться более полярной под действием внешнего электростатического поля Например: μ(HCl) = 0, 96 D μ(HF) = 1, 90 D Диполи воды поляризуют Х. С. в HCl до полного распада на ионы. HF диссоциирует в воде лишь частично (гораздо большая жесткость, т. е. слабая поляризуемость связи из-за малого радиуса фтора).
КОВАЛЕНТНАЯ СВЯЗЬ для отдельных молекул – оба метода (ВС и МО) для молекул и кристаллов с делокализованными связями – лучше МО Валентность Менделеев – переменная В. Ранее: В. – число атомов водорода, с которыми может соединиться атом данного элемента В. элемента – мера способности его атомов соединяться с другими атомами в определенных соотношениях определение В. как числа ковалентных связей не объясняет существование и свойства некоторых молекул (О 3, СО) в настоящее время: В. – это сумма ковалентности и электровалентности порядок связи характеристика участия атома в ковалентных химических связях вклад, определяемый величиной эффективного заряда атома
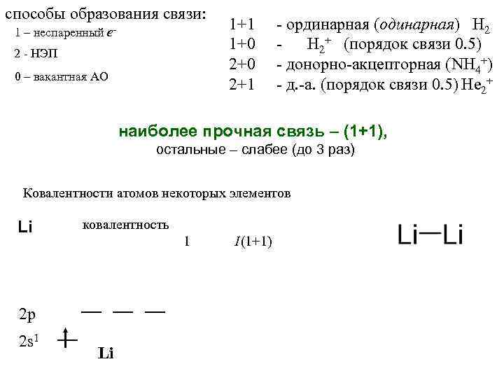
способы образования связи: 1 – неспаренный е 2 - НЭП 0 – вакантная АО 1+1 1+0 2+1 - ординарная (одинарная) Н 2+ (порядок связи 0. 5) - донорно-акцепторная (NH 4+) - д. -а. (порядок связи 0. 5) He 2+ наиболее прочная связь – (1+1), остальные – слабее (до 3 раз) Ковалентности атомов некоторых элементов Li ковалентность 1 1(1+1) 2 1(1+1) + 1(2+0) 4 1(1+1) + 3(2+0) 2 p 2 s 1 Li
Be ковалентность 2 2(1+1) 4 2(1+1) + 2(2+0) 2 p 1 2 s 1 Be* B ковалентность 3 3(1+1) 4 3(1+1) + 1(2+0) 2 p 2 2 s 1 B*
ковалентность C 2 3 2 s 2 C 2 p 3 2 s 1 2(1+1) + 1(2+0) 4 2 p 2 2(1+1) 4(1+1) C* N ковалентность 3 2 p 3 2 s 2 N 3(1+1) 4 3(1+1) + 1(2+0)
ковалентность O 2 2(1+1) 3 2(1+1) + 1(2+0) 2 p 4 2 s 2 O 2 p 2 2 s 2 C Глинка, с. 123
S ковалентность: 6 4 2
Валентные возможности атомов Координационное число (К. ч. ) – число σ-связей, образуемых центральным атомом Связывающие π-электроны в основном не оказывают влияния на стереохимическое строение Атомы элементов II периода имеют 4 орбитали (1 s+3 p) – максимальная ковалентность равна 4 К. ч. = 4 (стерические препятствия, ограниченность набора орбиталей) Атомы элементов III и послед. периодов имеют 9 орбиталей (1 s+3 p+5 d) – ковалентность не превышает 9 К. ч. = до 6 (стерические препятствия, симметрия) Бόльшие К. ч. – встречаются у атомов переходных рядов V и последующих периодов
МО двухатомных молекул Э 2 (Э – элементы II периода) МО Li 2 Be 2 не существует! Схема образования МО из АО в молекулах Э 2 Эффективно взаимодействующие АО Глинка, с. 128
Энергетические диаграммы МО гомоядерных двухатомных молекул б - молекула N 2 а - молекула F 2 Третьяков, с. 161 в - фотоэлектронный спектр молекулы N 2
МО двухатомных молекул Э 2 (Э – элементы II периода) у легких атомов (до N включительно) Еs-АО и Еp-АО близки (сильное взаимодействие собственных s- и pz-АО при образовании σМО): 1σ<2σ<1π<3σ<2π<4σ у тяжелых атомов sи pz-АО слабо взаимодействуют: 1σ<2σ<3σ<1π<2π<4σ Третьяков, с. 162 парамагнетик
N 2
N 2
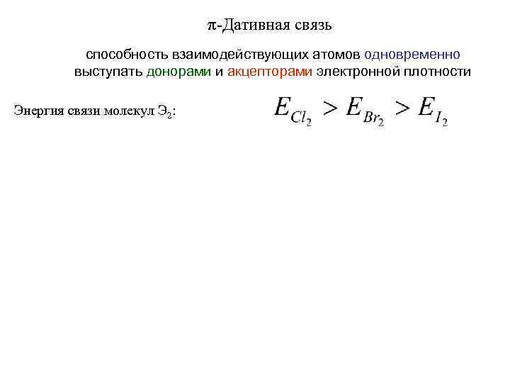
π-Дативная связь способность взаимодействующих атомов одновременно выступать донорами и акцепторами электронной плотности Энергия связи молекул Э 2: Благодаря наличию d-орбиталей, атомы хлора способны к повышению порядка связи в молекуле – кроме (1+1), появляются дополнительные (2+0) взаимодействия Глинка, с. 479
Энергетические диаграммы МО гетероядерных двухатомных молекул Li. H HF - - Третьяков, с. 163 - 2σсвяз МО ближе к 2 p АОF – эл. плотность ближе к F (δ-) 1σсвяз МО ближе к 1 s АОН – эл. плотность ближе к Н (δ-)
МО двухатомных молекул состава НЭ (Э – галогены) прочность и реакционная способность (!) Δ Δ Глинка, с. 126 Еиониз ≡ ЕВЗМО (несвязывающая МО ~ p-AOЭ) HI – самый сильный восстановитель! Мера энергии ХС – разница между ЕАО и ЕМО В ряду HF - HI энергия связи уменьшается!
NO Третьяков, с. 164 Порядок связи = 2. 5 (1 неспар. е- на 2π* МО) на 8 орбиталях - 11 электронов, из них 5 неспаренных Выводы: 1. Молекула NO неустойчива ! (Неспаренный е- находится на разрыхляющей МО, легко теряется с образованием NO+, где порядок связи = 3). ٭ 2. Молекула NO – радикал (должна вступать в радикальные реакции). 3. Молекула NO может димеризоваться (димер неустойчив – е- на разрыхляющей МО)
Молекулярные орбитали многоатомных молекул на примере водородных соединений элементов VI групп ПС (ЭН 2) Приближенная схема МО молекул ЭН 2 Э = O, S, Se, Te Еиониз(Э) ↓ ЕВЗМО( ) В. А. (Э) ↑ ≈ Е Э Еиониз(ЭН 2) ~ Еиониз(Э) Глинка, с. 132 Еиониз(ЭН 2) ↓ В. А. (ЭН 2) ↑
Молекулярные орбитали многоатомных молекул Используется метод групповых орбиталей лигандов - взаимодействие ц. а. с АО остальных атомов, а не АО всех атомов друг с другом
Энергетические диаграммы МО гетероядерных многоатомных молекул СН 4 соответствие орбиталей по симметрии: АОС АОН 2 s ГОЛ 1 2 px ГОЛ 2 2 py ГОЛ 3 2 pz ГОЛ 4
«Особые» случаи В молекуле диборана В 2 Н 6 на 8 межатомных связей имеется 12 валентных электронов В методе ВС для описания электронодефицитных молекул используют так называемые «банановые» связи мостиковая связь – участие атома в одновалентном состоянии одновременно в двух связях «Лепестковые» атомы водорода «банановая» связь
Энергетические диаграммы МО молекул с дефицитом или избытком электронов Метод МО объясняет существование таких молекул образованием трехцентровых связей на примере B 2 H 6 трехцентровая (3 с, 2 е)-связь электроны находятся на связывающей МО и Xe. F 2 трехцентровая (3 с, 4 е)-связь электроны находятся на связывающей и несвязывающей МО
Делокализованная ковалентная связь Рассматривали малые молекулы с применением МО в приближении локализованных связей – не подходит для молекул с высокой степенью делокализации электронов (арены, графит, NO 3 -, CO 3 -, Bn. Hm). Пример: бутадиен Атомы С 1 и С 2, С 3 и С 4 попарно образуют две π -МО из четырех р-АО но р-АО С 2 может перекрыться и с р-АО С 3 !
Молекулярная структура многоатомных молекул Как делать это без расчетов МО? Модель отталкивания электронных пар (Гиллеспи): • во многих соединениях связь между атомами может считаться (2 с, 2 е) • внешняя оболочка каждого атома состоит из нескольких ЭП: НЭП (только этого атома) и ПЭП (обобществленная) • расположение пар можно изобразить в виде вершин многогранника (при соединении всех ЭП прямыми линиями) • ЭП стараются максимально удалиться друг от друга • отталкивание ослабевает в ряду НЭП-НЭП, НЭП-ПЭП, ПЭП-ПЭП • ПЭП связи с концевым атомом имеет наименьший объем для наиболее электроотрицательного атома
Be. Cl 2 BCl 3 CH 4 Аммиак NH 3 3 ПЭП + 1 НЭП Валентный угол H-N-H 107. 3 Вода H 2 О 2 ПЭП + 2 НЭП Валентный угол H-O-H 104. 5 В методе ВС отклонение валентных углов от 90º объясняется взаимным отталкиванием протонов, имеющих заметный заряд
Гибридизация - смешивание орбиталей одного атома с образованием новых (обобщенных) орбиталей (в методе ВС введена для объяснения геометрии отдельных молекул)
Третьяков, с. 156
Стереохимические правила для непереходных элементов Правило 1. НЭП сильнее отталкивает соседнюю электронную пару, чем ПЭП, при этом отталкивание ослабевает в ряду НЭП-НЭП, НЭП-ПЭП, ПЭП-ПЭП CH 4, 109. 5º> NH 3, 107. 3º > H 2 O, 104. 5º ион нитрония диоксид азота нитрит-ион
Правило № 1 объясняет, почему НЭП предпочтительно занимает экваториальные положения, а не аксиальные в тригональной бипирамиде у молекул АХ 4 Е, АХ 3 Е 2, АХ 2 Е 3 и транс, а не цис-положения в октаэдре у молекул АХ 4 Е 2
Правило 2. Отталкивание, вызываемое ПЭП, уменьшается при увеличении электроотрицательности связанного атома Чем более электроотрицателен связанный атом, тем сильнее смещается в его сторону электронная плотность σ-связи Примеры: OH 2, 104. 5º > OF 2, 103º NH 3, 107. 3º > NF 3, 102º PI 3, 102º > PBr 3, 101. 5º > PCl 3, 100º As. I 3, 101º > As. Br 3, 100. 5º > As. Cl 3, 98. 4º
Правило 3. Кратные связи фактически не влияют на стереохимию молекулы. Ее геометрическую форму в первую очередь определяют число σ-связывающих электронов и число НЭП π-связь имеет то же направление, что и сочетающаяся с ней σ-связь, тогда как ПЭП σ-связи и НЭП занимают различные стереохимические места у центрального атома (!) Однако, наличие кратной связи может изменять валентные углы в молекуле
Правило 4. Отталкивание между ЭП заполненного уровня больше, чем между электронами незаполненного уровня Во II периоде возможны 4 ЭП, поэтому угол между связями близок к 109. 5º. В следующих периодах валентные уровни не заполнены максимальным числом ЭП (напр. , 9 в IV периоде), что вызывает сдавливание ПЭП со стороны НЭП Примеры: OH 2, 104. 5º ≥ SH 2, 92. 2º > Se. H 2, 91. 0º > Te. H 2, 89. 5º NH 3, 107. 3º ≥ PH 3, 93. 3º > As. H 3, 91. 8º > Sb. H 3, 91. 3º Примечание: В методе ВС обсуждаемое изменение углов НХН объясняется тем, что гибридные орбитали связи имеют преимущественно «р-характер» , а орбиталь НЭП – главным образом «s-характер» . Однако: энергии орбиталей 3 s и 3 p более близки, чем энергии 2 s и 2 p, и закономерность должна была бы иметь обратный порядок !
Можно предсказывать геометрию не только молекул, но и ионов Пример: ион ICl 2 - Центральный атом иода имеет 10 электронов: 7 - «своих» 2 – от каждого из атомов хлора 1 – заряд иона Тип молекулы: АВ 2 Е 3 А – центральный атом В – ПЭП Е – НЭП занимают больший объем, отталкиваются сильнее ( 120º) ион – линейный угол Cl-I-Cl 180º
Карбонат-ион CO 32 - - имеет треугольное строение (sp 2 –гибр. ) 3 σ-связи, 1 π-связь Из эксперимента – все связи равноценны ! для отображение этого предполагают делокализацию π-связи (и «-» ) на все атомы О Аналогичная делокализация π-связи предполагается для иона NO 3 -
Строение молекулы SO 2 по методу ВС Третьяков, с. 157 канонические формулы - в «чистом» виде не существуют (!) π-орбиталь делокализована между всеми тремя атомами sp 2 -гибридизация угол O-S-O 119. 5º
Сравнение методов ВС и МО Оба – квантово-механические методы Общие черты в подходе к описанию химических связей: 1. оба метода являются приближенными 2. для данной молекулы они приводят к сходному результирующему распределению электронов 3. в обоих методах наиболее существенны обобществление электронной плотности связывающих электронов между ядрами и концентрирование плотности электронного облака между ними 4. σ- и π-связи отличаются друг от друга как по характеру перекрывания электронных облаков, так и по свойствам симметрии Эта общность – для двухцентровых связей (МВС – только такие). Оба метода имеют «+» и «- » . ММО – более общий и универсальный. Они дополняют друга, и оба развивают теорию х. с. Бутлерова.
Ионная связь – предельный случай полярной ковалентной связи И. с. упрощенно рассматривают как результат эл. стат. взаимодействия противоположно заряженных ионов. М+, Х-, NH 4+, SO 42 Коссель: И. с. носит только электростатический характер М - е → М+, Х + е → Х (приобретение внешней оболочки инертного газа) Электровалентность – определяется числом отдаваемых или принимаемых электронов при образовании ионной связи Е = Еприт + Еотт Еприт = - Z 2/r Еотт = A/rn A = const, n~ 9 Энергия И. с. растетс увеличениемзаряда ионов и уменьшением расстояния между ними.
Ионная связь: не обладает направленностью не обладает насыщаемостью высокие К. ч. атомов! Соединения с ионной связью склонны к ассоциации частично ковалентный характер И. с. Даже в галогенидах щелочных металлов не происходит полного разделения зарядов (!) Rb. Cl KCl Na. F i, % 99 98 90 97 В твердых соединениях типа Ba. O, Zn. S, Al. N ионы типа О 2 -, S 2 -, N 3 - не существуют
Неполное разделение зарядов в ионных соединениях можно объяснить взаимной поляризацией ионовтаким – взаимодействием , которое приводит к деформации электронных оболочек ионов Причина поляризации – наличие электрического поля Ионы поляризуются путем взаимодействия с электрическими полями друга Деформируется внешняя валентная оболочка ! Чем слабее связаны внешние электроны с ядром, тем легче поляризуется ион, тем сильнее он деформируется в электрическом поле
Влияние поляризации аниона катионом: без поляризации с частичной поляризацией пунктиром показаны размеры неполяризованных атомов ковалентная связь как результат сильной поляризации Правила Фаянса 1. Поляризующая способность катиона тем выше, чем больше его заряд и меньше размеры; количественно она характеризуется ионным потенциалом катиона Φ = Z+/r. Li+ 17 Be 2+ Na+ 10 K+ 8 64 B 3+ 150 Mg 2+ 31 Al 3+ 60 Ca 2+ Ga 3+ 48 20 Чем выше Φ, тем больше склонность к образованию ковалентных связей с сильно поляризуемыми анионами
2. Поляризующая способность катиона тем выше, чем больше заряд размеры аниона. и Пример: Анионы типа I-, Se 2 -, As 3 - и т. п. особенно легко поляризуются и образуют связи с большой степенью ковалентности. 3. Поляризующая способность катиона будет выше, если он не имеет конфигурацию ближайшего благородного газа (заполненная оболочка эффективно экранирует заряд ядра и препятствует поляризации аниона). Пример: Катионы Hg 2+ и Ca 2+ имеют одинаковый заряд и близкий размер (0. 116 и 0. 114 нм), но разную электронную конфигурацию (……………… и …………………. . ), поэтому катион Hg 2+ образует связи с высокой степенью ковалентности, а Са 2+ - ионные кристаллы.
Как правило, у анионов большой размер, низкий заряд, и они имеют конфигурацию инертного газа, поэтому поляризующее действие аниона на катион невелико (пренебрегают), т. е. считают, что поляризация имеет односторонний характер. Однако! Если катион легко деформируется, возникший в нем диполь усиливает его поляризующее действие на анион, а тот усиливает свое действие на катион и т. д. Это приводит к дополнительному поляризационному эффекту (особенно велик для 18 -электронных катионов Zn 2+, Cd 2+, Hg 2+). Влияние поляризации: • • • сокращая межатомные расстояния, превращает ионную связь в полярную ковалентную Тплавления (Ca. Cl 2 и Hg. Cl 2), (Ca. Cl 2 и Ве. Cl 2), Li. X, MBrx растворимость солей (Ag. X по сравнению с Na. X) энергия гидратации гидролиз (!) Особо высокое поляризующее действие ионов Н+
Межмолекулярные взаимодействия (ММВ) - дополнительное взаимодействие друг с другом электрически нейтральных атомов и молекул, которые валентно-насыщены в обычном понимании В газах – нет, в конденсированных средах (ж. , - да тв. ) постоянное отталкивание – притяжение отталкивание ММВ: притяжение - отталкивание • сильно влияют на физико-химические характеристики веществ (Тпл, Ткип и др. ), • проявляются на первых этапах химических реакций (при сближении частиц).
ММВ универсальные специфические проявляются во всех молекулах (силы Ван-дер. Ваальса, Е < 8 к. Дж/моль). 4 составляющих: ориентационные индукционные дисперсионные - силы притяжения, проявляющиеся при сближении частиц силы отталкивания - обусловленные отталкиванием электронных облаков молекул при их дальнейшем сближении
Ориентационные взаимодействия - связаны с полярностью молекула-диполь притягивает другую полярную молекулу за счет электростатических сил диполь-дипольного взаимодействия μ r μ или - μ + - + - r μ Примеры проявления: Т кипения, K Т плавления, K N 2 77 63 CO 81. 5 69
Индукционные взаимодействия наиболее ярко проявляются, когда молекула-диполь притягивает другую неполярную молекулу за счет электростатических сил взаимодействия диполь - индуцированный диполь r - + + - μ μ=0 - + μинд - могут наблюдаться и для полярных молекул Еинд растет: • с увеличением μ полярной молекулы • с увеличением поляризуемости неполярной. В ряду HCl, HBr, HI Тпл и Ткип растут, хотя μ уменьшается (но поляризуемость растет!) Ориентационные и индукционные силы зависят от присутствия других полярных молекул, и, следовательно, неаддитивны Примеры проявления:
Дисперсионные взаимодействия в чистом виде проявляются при взаимодействии неполярных молекул или атомов инертных газов Д. в. – универсальны и присутствуют всегда (силы Лондона) Д. в. обусловлены корреляцией электроновтаким коллективным – движением электронов, при котором они как бы стараются «избежать » друга больше находиться в поле положительного заряда и – возникает осциллирующий диполь (время жизни~10 -8 c) r + - μ=0 +- +- μосц С ростом размеров атомов в составе молекул поляризуемость последних увеличивается – возрастает вклад дисперсионной составляющей в ММВ Примеры проявления: рост Тпл и Ткип в ряду F 2, Cl 2, Br 2, I 2.
Зависимость силы притяжения частиц при ММВ от расстояния между ними: αi – поляризуемость молекул Силы отталкивания (4 -ая составляющая) – обусловлены отталкиванием электронных оболочек атомов В – const n = 9 (12, 15) Потенциал Леннард-Джонса Обычно ЕММВ не превышает 16 к. Дж/моль, однако в больших молекулах (напр. , полимерах), суммарная энергия ММВ достаточно велика.
ММВ универсальные Механизм образования аналогичен рассмотренному при образовании ковалентной связи специфические Все виды взаимодействий донорно-акцепторного характера, проявляющиеся в конденсированной фазе (передача электронов от одной молекулы к другой) Е ~ 8 - 40 к. Дж/моль Образующиеся межмолекулярные силы характеризуются направленностью и насыщаемостью (как ковалентная связь!)
Особое положение среди специфических ММВ занимает водородная связь - способность атома водорода, соединенного с атомом сильно электроотрицательного элемента, к образованию еще одной химической связи с другим подобным атомом. Тпл (●), Ткип (○) (!) Тпл (●), Ткип (○) в атоме водорода отсутствуют внутренние электронные слои
Водородная связь сильнее всего проявляется в соединениях элементов с самой высокой электроотрицательностью: фтора и кислорода. Слабее в. с. проявляется у соединений азота, еще слабее – у хлора и серы. Энергия связи: ковалентная - ~ 150 -400 к. Дж/моль водородная - ~ 40 к. Дж/моль (соединения фтора) ~ 20 к. Дж/моль (соединения кислорода) ~ 8 к. Дж/моль (соединения азота) Этой энергии достаточно для объединения молекул в ассоциаты затрудняется отрыв молекул друг от друга, что приводит к повышению Тпл и Ткип
Агрегатные состояния вещества Атомы и молекулы являются частью более высокой организации вещества – т. н. агрегатного состояния (газ, жидкость, твердое состояние) газовое состояние ЕММВ < Екин - это приводит к: • малой плотности газа, • стремлению к безграничному расширению, • способности оказывать давление на стенки сосуда Состояние газа характеризуют: температурой - T, давлением - р и объемом - V При малых давлениях и высоких температурах для всех типичных газов справедливо уравнение Менделеева-Клапейрона: Силы межмолекулярного взаимодействия проявляются, когда молекулы подходят друг к другу на достаточно близкое расстояние (высокие р, обычные или низкие Т. Применяют уравнение Ван-дер-Ваальса: где a и b - постоянные члены, учитывающие наличие сил притяжения между молекулами и собственный объем молекул, соответственно
Агрегатные состояния вещества жидкое состояние ЕММВ ≈ Екин - это приводит к тому, что жидкость: • обладает свойством текучести, • принимает форму сосуда, в который она помещена В жидкости отсутствует дальний, но присутствует ближний порядок расположения молекул. Проявление ближнего порядка заключается в том, что молекулы, расположенные в 1 -й сфере окружения данной молекулы, в большей мере задерживаются около нее и, таким образом, определяют некоторую упорядоченность. Еще большая упорядоченность возникает, если между молекулами жидкости возможны специфические ММВ (водородная связь!)
Агрегатные состояния вещества твердое состояние ЕММВ > Екин. В основном - в виде кристаллов - состоят из частиц (атомов, молекул, ионов) вещества, определенным образом ориентированных друг относительно друга. Структуру кристаллов устанавливают рентгеноструктурным методом Характерно наличие дальнего порядка достаточно удаленные друг от друга частицы вещества находятся в строго определенном положении и на фиксированном расстоянии. Формы кристаллов могут быть различными, например:
Кристаллическая решетка - система строго упорядоченных частиц - может быть получена определенным перемещением (трансляцией) в пространстве некоторой наименьшей группировки частиц - элементарной ячейки. В зависимости от того, какие частицы лежат в узлах кристаллической решетки, различают ионные, атомные, молекулярные и металлические решетки. Ионная решетка состоит из ионов противоположного знака, чередующихся в узлах. При этом ионы могут быть простыми (Na+, Cl-. . ) и сложными (NH 4+, NO 3 -. . . ). В связи с тем, что ионная связь - ненасыщенна и ненаправленна, ионная решетка характеризуется высокими к. ч. = 6, 8. Из-за высокой прочности ионной связи ионные кристаллические решетки прочны, а их кристаллы имеют высокие Тплавления. Примеры соединений с ионными кристаллическими решетками: Na. Cl, NH 4 NO 3 и др.
Атомная решетка состоит из атомов, связанных ковалентными связями, например, в алмазе, кремнии, графите. К. ч. определяются количеством σ-связей центрального атома с окружающими его атомами и не достигают больших значений (часто ~4). Вследствие высокой прочности ковалентной связи такие решетки очень прочные, а вещества характеризуются высокими температурами плавления. (алмаз - самое твердое естественное вещество, не проводит эл. ток) (в графите – делокализованные π-связи – хорошая электропроводность) Молекулярная решетка содержит в узлах молекулы, которые связаны между собой за счет ММВ. Молекулярные решетки - малопрочные, а вещества с такими решетками (твердые H 2, O 2, N 2, CO 2, H 2 O) имеют обычно низкие температуры плавления. Металлическая решетка содержит в узлах атомы металлов (упрощенно – ионы металлов и двигающиеся между ними электроны, вследствие дефицита электронов к. ч. достигает ~ 8 -12)
аморфное состояние • встречается в некоторых твердых телах • на изломе не обнаруживает признаков кристаллов - гладкая поверхность, имеющая не прямые, а овальные границы • резко отличается от кристаллического в отношении нагревания – нет точки плавления (постепенное размягчение, текучесть, и разжижение); при охлаждении – постепенное застывание • в отличие от кристаллов отсутствует дальний порядок Аморфное состояние характерно для силикатных стекол. Si. O 2 кристаллический (кристобалит, кварц) аморфный (кремень)
Агрегатные состояния вещества плазменное состояние При нагревании до высоких температур Екин > Еи - ионизированный газ В плазме происходят процессы ионизации и рекомбинации: Х → Х+ + е - → Х плазма низкотемпературная высокотемпературная возникает при температурах 104 -105 К возникает при температурах более 105 К степень ионизации (α) невысока (ок. 1%) степень ионизации высокая (ок. 100%) получается продувкой газа через дугу (плазмотрон) существует на Солнце, в УТС применяется в промышленных процессах перспективна для применения в УТС при получении электрической энергии
Электронная структура твердых кристаллических веществ Схема образования МО в кристалле (а) Энергетическая диаграмма (б) Третьяков, с. 168
Запрещенная зона Энергетическая диаграмма MO молекулы Na. Cl Схема энергетических зон кристалла Na. Cl Рентгеноэлектронный спектр кристалла Na. Cl
Металлическая связь Важнейшие свойства металлов : • высокие электро- и теплопроводность • пластичность • непрозрачность и металлический блеск • ковкость Энергии атомизации металлов при 298 К М Еат, к. Дж/моль Li Na Cs Cu Ag Au 264 181 125 539 458 384 Al Ga In Si Ge Sn 514 418 332 763 643 494 V Nb Ta Cr Mo W 511 719 782 395 654 855
(!) Еат для переходных металлов соизмеримы с энергией ковалентных связей М. с. – многоцентровая химическая связь с дефицитом электронов в твердом или жидком веществе, основанная на обобществлении внешних электронов атомов М. с. возможна только в конденсированном состоянии. В паро- и газообразном состоянии – ковалентносвязанные или свободные атомы Сходство и различия металлической и ковалентной связей: К. с. - валентные электроны обобществлены между ограниченным числом атомов М. с. - валентные электроны обобществлены между атомами всего кристалла Металлическая связь ненасыщенна К. с. – распределение электронной плотности между атомами строго направлено М. с. – равномерное распределение электронной плотности между атомами Металлическая связь ненаправленна МВС не может объяснить образование М. с. С точки зрения ММО М. с. – электрон-дефицитная, с дробным порядком связи.
Металлическая связь в чистом виде – только в ЩМ и ЩЗМ ЩМ ЩЗМ а – валентная зона б – зона проводимости Переходные металлы: высокие Тпл, Ткип, Еат, твердость Имеется вклад ковалентности ! Экспериментально установлено: в переходных металлах малая доля валентных электронов обобществлена (~ 1 электрон/атом). Остальные е образуют ковалентные связи с соседними атомами (перекрывание d-орбиталей) – особенно в элементах середины декад.
Третьяков, с. 172


