28ec7dfc5447dec6d6ec45dd970060d8.ppt
- Количество слайдов: 31
www. bread. org Changing Legislation Larry Hollar, North Central Regional Organizer
The Legislative Process and Sausage
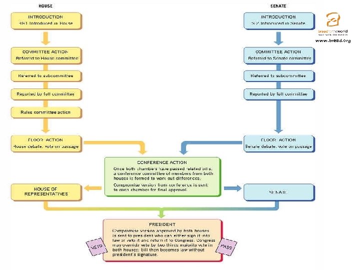
www. bread. org How does a bill become a law? School House Rock gives us a brief overview…
Let’s Start at the Beginning! www. bread. org So…when does the legislative process actually start?
Elections www. bread. org • November, even years • Incumbency • Safe for one party
Congress Forms www. bread. org A Congress lasts two years—two one-year Sessions Committees and Subcommittees take shape
Straw Poll! Why Join a Committee? www. bread. org Clap if you think it’s a factor: • Skills of the Member • Needs of the district • Power and prestige • Chance to raise reelection $ • Cool name of committee • Comfy chairs
Committees www. bread. org • Authorizing • Appropriations • Budget • Select and Joint
Bills and Resolutions www. bread. org • • Bill (H. R. 123, S. 456) Joint Resolution (H. J. Res. 78, S. J. Res. 90) Concurrent Resolution (H. Con. Res. 111, S. Con. Res. 222) Simple Resolution (H. Res. 33, S. Res. 44) 1. Where do bills originate? 2. Number (the “Hopper”) 3. Cosponsors — Original and Additional
Referral www. bread. org Each bill and resolution: • Referred to one or more committees for possible action • Fewer usually better
Subcommittee/Committee Action www. bread. org • NO Action (bill dies) • Hearings
Subcommittee/Committee Action www. bread. org • Markups • Committee Reports
Floor Action — The House www. bread. org • Calendars • Rules (Committee and Resolution) • Floor—Debate, Germaneness • Voting
Floor Action — The Senate www. bread. org • Scheduling • Debate • Filibuster, cloture • Voting
Straw Poll! www. bread. org VOTE FOR YOUR FAVORITE: • House Floor Process • Senate Floor Process • Both • Neither
Conference www. bread. org • Appointment of Conferees • Approval of “conference report” by conferees and then by each house, without amendment
The President in the Legislative Process www. bread. org • Approval • Veto • Possible congressional override
Public Law (P. L. 111 -62)
Statistics—Congress, “the great winnowing machine” www. bread. org
The remainder of the legislative process circle www. bread. org • Oversight, investigation • Reauthorization and Appropriations • Accountability—Media, advocacy groups • Elections
www. bread. org Where can we as advocates influence this process?
www. bread. org
Bread members can… • Study current legislation • Write, call or visit members of Congress • Organize Offerings of Letters • Pray for success www. bread. org
Why Do This Challenging Work? www. bread. org So Cadence’s Generation Can See the End of Hunger in God’s World
Example—The Farm Bill 2007 Offering of Letter campaign www. bread. org
The Farm Bill 2007 Offering of Letter campaign www. bread. org • No “typical” OL campaign • Reauthorized--five years • Many committees • Advocacy groups, coalitions • Bread goals: equitable support for U. S. farmers and rural communities, help hungry U. S. people, support global farmers
The Farm Bill Spring actions www. bread. org • Statement of Principles by faith groups; OLs begin • Budget Committee--Grassley. Dorgan amendment; Bread calls • Ag Committee hearings—Bread testifies • Listening sessions • “Marker” bills
The Farm Bill Summer actions--House www. bread. org • House Ag Committee bill— status quo • Bread pressure (calls, Offerings of Letters) improvements • Floor action—partisan, veto threat • “Fairness Amendment” loses
The Farm Bill Fall actions--Senate www. bread. org • Senate Ag Committee bill – helpful provisions, but… • On floor, amendments fail without 60 votes • Former OL bill—Hunger Free Communities Act—included • To be continued in 2008…
The Farm Bill 2008 actions www. bread. org • Conference bill—good on nutrition, few changes on commodities • Presidential veto overridden • We “changed the conversation” -religious voices stronger • Bill Moyers, Diane Rehm, NPR interviews • 5 years hence…
www. bread. org Larry Hollar, Regional Organizer Bread for the World 1 -800 -82 -Bread www. bread. org
28ec7dfc5447dec6d6ec45dd970060d8.ppt