755d6c92e10c18576d57a6d583a676cb.ppt
- Количество слайдов: 23
Work-Life Balance:
Maternity Leave Alternative: Bring the Baby to Work We have confirmed more than 110 organizations that currently allow babies in the workplace. These companies range across more than 36 different states and more than 20 different industries, including credit unions and banks, law firms, retail stores, schools, government agencies, software companies and consulting firms. BALANCING WORK AND FAMILY Big returns for companies willing to give family strategies a chance For the 21 st year, we have compiled our report on the family-friendliest companies in America.
Work-Family Conflict Work Interfering Family (WIF) Family Interfering Work (FIW) Time based interference / conflict Stress based interference / conflict Behavior based interference / conflict
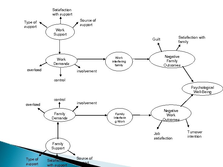
The Basic Model of Spillover (Frone, Yardley, & Markle, 1997) Well-being in Work Domain Demands & Supports In Work Domain WFC (WIF & FIW) Demands & Supports In Family Domain Well-being in Family Domain
Satisfaction with support Type of support Source of support Work Support Satisfaction with family Guilt Work interfering family Work Demands overload Negative Family Outcomes involvement control Psychological Well-Being control overload involvement Family Demands Family Interferin g Work Negative Work Outcomes Job satisfaction Family Support Type of support Satisfaction with support Source of support Turnover intention
Gender Differences
Gender Difference in Experiences of WIF & FIW
Correlates of WFC: An Exploratory Analysis for Women Emotional Spousal Support Life Satisfaction Depression Work Overload -. 32*** -. 24*** . 48*** . 39 *** Organizational Support -. 34*** WFC -. 17 ** Satisfaction with -. 13 Childcare Facilities . 51***. 32*** * -. 19 Perceived Satisfaction of Child(ren) with Time Spent with Parents -. 34*** ** -. 25** Satisfaction with Parenthood Employment Related Guilt Children’s Behavioral Problems Family Relations Performance Change
Correlates of WFC: An Exploratory Analysis for Men Life Satisfaction Instrumental Spousal Support -. 17* -. 19* . 29*** WFC. 60*** Work Overload Depression -. 35*** Satisfaction with Parenthood . 20** -. 32*** Employment Related Guilt Family Relations
Cross-Cultural Differences “Work and family – almost conflict in terms” (An Australian woman) “Work and family: salt and pepper of life” (A Taiwanese woman) “I work for my own personal well-being. I cannot waste my years of education” (An American woman) “My family is my priority; I do everything for them – I work like crazy so that they don’t have to go through the difficulties that I have gone through in life” (A Chinese men)
“I am 30 years old and single. I have to choose if I want to make my professional dreams come true or my woman dreams. I’m living with my parents and I’ve been selfish because I am quite ambitious” (A Mexican woman) “I come back tired from work, and my neighbors come in to drink coffee, and to check how I manage my home duties” (An Arab woman) “My mother-in-law said when we had our first child, ‘Do the tigers give their babies to the elephants to get raised? Do the elephants ever give their babies to the lions to get raised? ’ I thought ‘Oh gosh, I better stay at home with my own kids’”. (An American women) “My mother-in-law almost got fainted when I told her that I wanted to give my child to daycare. She took it as the biggest insult to herself” (A Turkish woman)
Theoretical Sampling of Countries Non-institutional (extended family or paid workers) Israel Taiwan Ukraine India Turkey Indonesia Societal Support Systems Institutional (family-friendly governmental & institutional policies & practices) Spain US Canada Australia HIGH LOW Gender Development Index (country ranking; low ranking indicates better development)
Project 3535 Team
Cross Cultural Comparisons: WIF & FIW
Cross Cultural Comparisons: Positive Spillover
Helpfulness of Practices to Balance Work and Family Max 5 points
Satisfaction with Organizational and Governmental Work-Life Balance P&Ps Max 5 points
The Cross Over Effect: Wife-to-Husband Model Family-to-Work Conflict - Wife. 15* -. 18** Marital Satisfaction Husband Work Overload – Wife -. 12. 39*** Work-to-Family Conflict - Wife χ² /df GFI AGFI TLI CFI RMSEA 1. 73 0. 982 0. 929 0. 90 0. 966 0. 062
The Cross Over Effect: Husband-to-Wife Model Life Satisfaction Wife -. 18* Family-to-Work Conflict – Husband. 15*. 16* Work Overload Husband Marital Satisfaction – Wife. 45*** -. 22** Work-to-Family Conflict - Husband Employment Related Guilt – Wife . 22** χ² /df GFI AGFI TLI CFI RMSEA 1. 51 0. 979 0. 93 0. 924 0. 97 0. 052
What about ME. . . ? ‘Self’ being identified with work WORK ‘Self’ being identified with family FAMILY WORK FAMILY SELF ‘Self’ as a separate domain WORK FAMILY SELF
Three Dimensional Life Balance (Aycan, Eskin & Yavuz, 2007) LIFE BALANCE Work Demands Family Demands Supports From Work From Family Self-Management skills Personal Life Demands
Work-Family-Personal Life Conflict (WFPC) (work inter. personal life) (family inter. (work inter. (family inter. (personal life) family) work) inter. family)
WFCP and Psychological Well-Being Life Satisfaction Anxiety Burnout . 24*** WIF Depression . 13* . 35*** WIP . 21*** FIW FIP -. 28*** . 18*** PIW PIF Standardized Beta weights: Note: *p <. 05. **p <. 01. ***p <. 001. . 25*** . 13*
755d6c92e10c18576d57a6d583a676cb.ppt