ВЫПУКЛЫЙ АНАЛИЗ ЛЕКЦИЯ 26 9. ВЫПУКЛОЕ ПРОГРАММИРОВАНИЕ












lekciya_26.ppt
- Размер: 1.5 Мб
- Автор: Progressive Sound
- Количество слайдов: 12
Описание презентации ВЫПУКЛЫЙ АНАЛИЗ ЛЕКЦИЯ 26 9. ВЫПУКЛОЕ ПРОГРАММИРОВАНИЕ по слайдам
ВЫПУКЛЫЙ АНАЛИЗ ЛЕКЦИЯ 26 9. ВЫПУКЛОЕ ПРОГРАММИРОВАНИЕ
8. ВЫПУКЛОЕ ПРОГРАММИРОВАНИЕ (ПРОДОЛЖЕНИЕ) 8. 5. Теорема Куна — Таккера для многогранных множеств. 8. 6. Теорема Куна – Таккера. Общий случай.
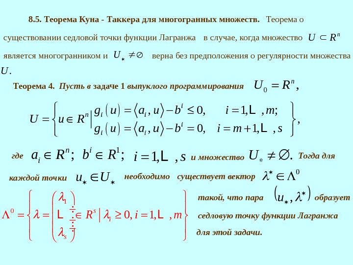
8. 5. Теорема Куна — Таккера для многогранных множеств. Теорема о существовании седловой точки функции Лагранжа в случае, когда множество n. RU является многогранником и U верна без предположения о регулярности множества . U Теорема 4. , 0, 1, , ; , , 0, 1, , i i in i i i g u a u b i m U u R g u a u b i m s L L где Пусть в задаче 1 выпуклого программирования 0, n U R ; n ia R 1 ; i b R 1, , i s. L и множество . U Тогда для Uu каждой точки необходимо существует вектор 0 1 0 0, 1, , s i s R i m L L такой, что пара , u образует седловую точку функции Лагранжа для этой задачи.
Доказательство. Возьмем. u U Полагаем 1, , , . i i. B i m a u b L Построим конус , 0, ; , 0, 1, , in i a e i B K e R e a e i m s L Покажем, что множество возможных направлений множества U совпадает с конусом . K Действительно, пусть , 0 n e R e Тогда существует число 00, t что в точке u Uteuu , 0, 1, , ; , 0, 1, , i i a u te b i m s L L 1 при всех 00, . t t , 0. 2 i ia u b 1, , m i B m s L U L 0 00 : , 0, t u te U t t возможное направление U множества в точке. u Далее пусть
Тогда: , 01 (2): , 0 i i u b a te 0 , 0 ia et , 0, ia e (1) : , 0 (2) : , 0 i iua teb a u b 0 , 0 ia et , 0. ia e Таким образом , e K , 0, ; , 0, 1, , in i a e i B K e R e a e i m s L Обратно, пусть . e K }0 0 , , e i i i K a u t a e b , 0, 2 , i i a u b i B a u b 6 4 7 4 8 , i ia u te b , 0 0, . i ia u te b t i B Для индекса 1, , , i ii B i m a u b L т. е. что это 0 00 : , 0, t u te U t t Покажем что направление возможное. 0 i B 1, , i m s L имееми 0 t
1, , \ 0 0 , , , 0 0, . i i B i m ia u te b a u b t a e t t L 6 4 7 4 8 Для индекса 1, , \ 1, , , i ii m B i m a u b L L имеет место неравенство 00 t при малых Наконец для индексов smi, , 1 выполняется , i ia u te b 0 , , i i i e K a u t a e b 0. t Таким образом, соотношения (1) , 0, 1, , ; 1 , 0, 1, , i i a u te b i m s L L установлены. Следовательно, направление e является возможным. ‘ , 0, . 3 I u u U Для точки Uu определенной на выпуклом множестве, по теорема 5. 2 о минимуме дифференцируемой выпуклой функции, имеет место неравенство Для всех Ke справедливо включение , u u te U 0 00, , 0. t t t Тогда из (3) выводим ‘ , uu tu. I e 0 ‘ , 0 I u et ‘ , 0. I u e e K ‘ , 0 I u e , 0, 1, , 2 , i ia u b i m s i ia u b L
В дальнейшем потребуется ссылка на теорему Фаркаша. Теорема 6 (Фаркаша). неравенство , 0 v x выполняется для всех x X и только том случае, в том такие что ‘ ‘. v B u n v RДля вектора если существуют , 0, , m s m u R u u R вектора причем , , B m n B s m n s m Пусть заданы матрицы 0, 0. n X x R Bx Bx Установим соответствие в обозначениях теоремы Фаркаша и доказываемой теоремы ; x e 1, , iе ограничен i i n ие B a a i B L L 64 7 48 L L L ‘. v I u ; кону n с X K R 11 1 1 m m n s s n a a B a a L L L ‘ , 0 ! I ue K v xбыло установлено на предыдущем слайде
Из теоремы Фаркаша следует c существование векторов 1 m s u L таких, что 1′. i i i B s i i i ma. I u a Доопределяем: 0, 1, , \. ii m B L Тогда 0, 0, 1, , \ 0, 1, , . 5 i B i m i B ig u i m L 6 7 8 L 0 , iu i B L L }}}1′ ‘ ‘ s i ii i i Bi m a a I u v B u 1 ‘ 0. s i i i I u a Из (4) следует 1 ‘ , , 0. 6 s i i i I u u u a u u 1 1’m s i mi i ii i. Iau a 1. 4 s i i ia Заметим, что скалярно Для произвольного 0 n u U R u u последнее равенство умножим на
Полагаем 1. s s. R L По построению 00, 1, , . ii m L Для всех 0 n u U R имеем 1 , , s i i L u I u a u b L u 6 4 4 4 7 4 4 48 1 , s i i i i I u a ub , 1 ‘ , , I u I u u U первый критерий выпуклости s i i i I u a u u 6 44 7 4 48 1 6 ‘ , , 0 s i i i I u u u a u u 6 4 4 44 7 4 4 4 48 , , 0 L u 0, , 7 L u u U
Отсюда по теореме 1 заключаем, 0 0, Uu Теорема доказана. Из доказанной теоремы, в частности следует, что для функции Лагранжа в задаче линейного программирования, имеющей конечное решение, всегда существует седловая точка. является седловой для функции Лагранжа. что точка 0, , , . 7 L u u U 1 0 , s L 0, 1, , , 0, 1, , 5 , i i ii m g u i m L L , u UТаким образом, дл я выполнено 8. 6. Теорема Куна – Таккера. Общий случай. Приведем без доказательства общий вариант теоремы Куна-Таккера. Теорема 5. Пусть в задаче выпуклого программирования множество U такая, что 0, 1, , . ig u i m L существует точка Uri. Uu 0 и (условие регулярности).
1 0 1 0, 1, , , ms i m s R i m L L L 0 0, , u U является седловой точкой для функции Лагранжа. где. Тогда для каждой точки Uu что пара необходимо существует вектор множителей Лагранжа такой,


