Вычисление определенных интегралов • Актуальность задачи

















- Размер: 175.5 Кб
- Количество слайдов: 17
Описание презентации Вычисление определенных интегралов • Актуальность задачи по слайдам
Вычисление определенных интегралов • Актуальность задачи • Постановка задачи • Численные методы решения задачи • Примеры для сравнения методов
x 0 =a x 1 x 3 x 2 x n = bf(x) x i x n– 1 x i+1 x · · · y 0 y 1 y 2 y 3 y i– 1 y i+1 y n– 1 y n s 0 s 1 s 2 s n-1 s i x i– 1 s i-1 ЧИСЛЕННОЕ ИНТЕГРИРОВАНИЕ Пусть на отрезке [ a ; b ] определена непрерывная функция f ( x ). ), a(F)b(Fdx)x(f. I b a Требуется определить значение определенного интеграла которое числено равно площади S фигуры, ограниченной графиком функции f ( x ) и осью x , на заданном отрезке [ a ; b ]. Для приближенного вычисления площади, разобьем отре -зок [ a ; b ] на n равных элементарных отрезков точками: x 0 =a, x 1 = a +h, x 2 =x 1 +h, …, x i =x i– 1 +h, …, x n =b, – шаг разбиения. n ab hгде Значение функции f ( x ) в точках разбиения x i обозначим через y i.
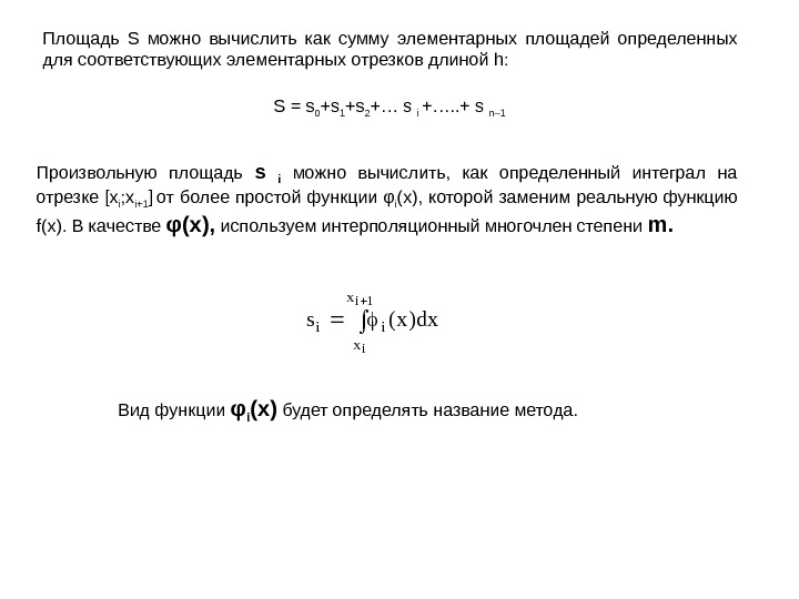
Площадь S можно вычислить как сумму элементарных площадей определенных для соответствующих элементарных отрезков длиной h : S = s 0 + s 1 + s 2 +… s i +…. . + s n – 1 Произвольную площадь s i можно вычислить, как определенный интеграл на отрезке [ x i ; x i +1 ] от более простой функции φ i ( x ), которой заменим реальную функцию f ( x ). В качестве φ( x ), используем интерполяционный многочлен степени m. 1 i i x x iidx)x(s Вид функции φ i ( x ) будет определять название метода.
Интерполяционные многочлены, используемые для вычисления определенных интегралов. • Если m =0, функция принимается постоянной на отрезке – методы прямоугольников • Если m =1, полином первой степени – метод трапеций • Если m =2, полином второй степени – метод Симпсона (метод парабол)
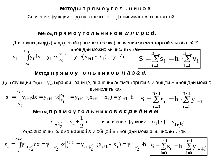
Методы п р я м о у г о л ь н и к о в Значение функции φ i ( x ) на отрезке [ x i ; x i +1 ] принимается константой Метод п р я м о у г о л ь н и к о в в п е р е д. hy)xx(yxydxysii 1 ii x x ii 1 i i 1 n 0 i iyhs. S Метод п р я м о у г о л ь н и к о в н а з а д. hy)xx(yxydxys 1 ii 1 i 1 i x x 1 ii 1 i i 1 n 0 i 1 i 1 n 0 i iyhs. S Метод п р я м о у г о л ь н и к о в в с р е д н е м. и значение функции h 2 1 xxi 2 1 i 21 iiy)x( Тогда значения элементарной s i и общей S площади можно вычислить как: hy)xx(yxydxys 21 ii 1 i 21 ix x 21 ii 1 i i 1 n 0 i 2 1 i 1 n 0 i iyhs. SДля функции φ i ( x ) = y i +1 (правой границе) значения элементарной s i и общей S площади можно вычислить как: Для функции φ i ( x ) = y i ( левой границе отрезка ) значения элементарной s i и общей S площади можно вычислить как:
Методы прямоугольников. ВПЕРЕД НАЗАД ПО СРЕДНЕМУ 6 x=a: h: b-h; S=h*sum (f (x)); x=a+ h: h: b; S=h*sum (f (x)); x=a+h/2: h: b; S=h*sum (f (x));
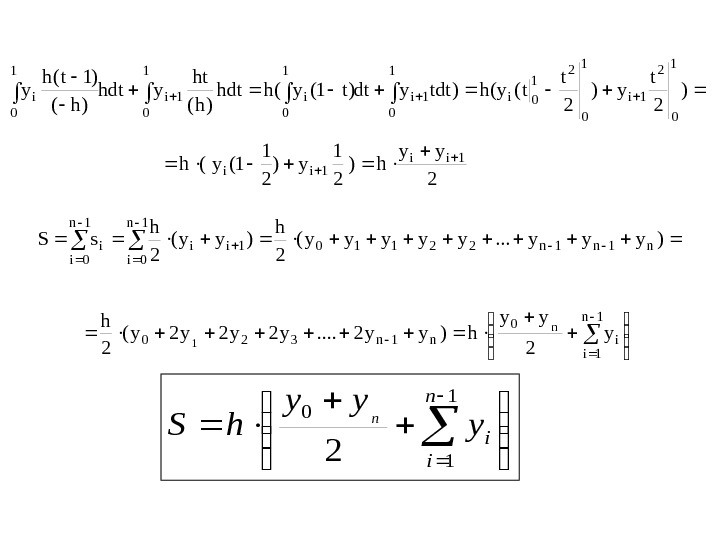
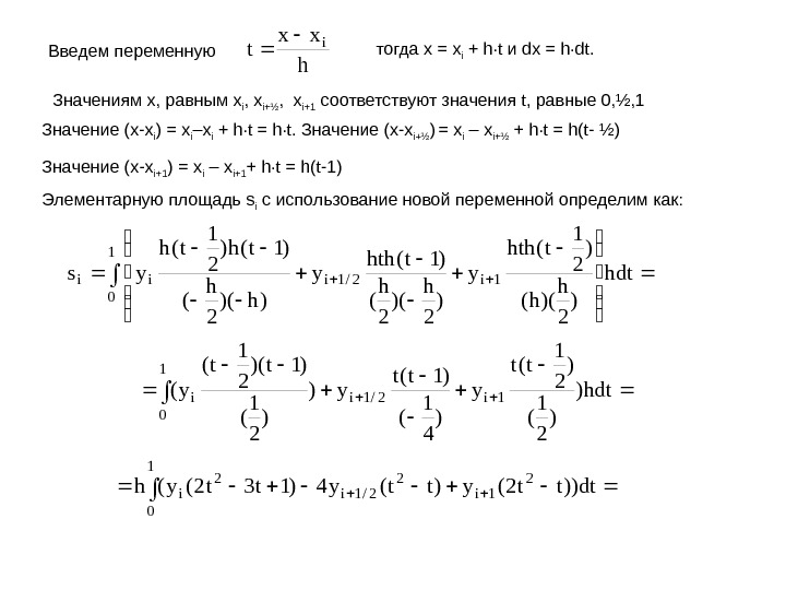
Функцию φ i ( x ) будем определять как линейную ( m =1) на отрезке [ x i ; x i +1 ], т. е. ее график должен проходить через две смежные точки ( x i , y i ) и ( x i +1 , y i +1 ). Функцию φ i ( x ) можно будет представить как интерполяционный многочлен Лагранжа, построенный по двум точкам ( x i , y i ) и ( x i +1 , y i +1 ): Метод т р а п е ц и й)( )( )()( 11 11 ii i ii xx xx yx. Yx тогда значения элементарной s i площади можно вычислить как: 1 1 1 1 )( )( )( 1 i i ix xii i i x x iidx xx xx ydxxs Введем переменную h xx ti Тогда x = x i + h · t и dx = h · dt. Значениям x , равным x i , x i +1 соответствуют значения t , равные 0, 1. Значение ( x — x i ) = x i – x i + h · t = h · t. Значение ( x — x i +1 ) = x i – x i +1 + h · t = h ( t -1). Элементарную площадь s i с использование новой переменной определим как:
) 2 t y) 2 t t(y(h)tdtydt)t 1(y(hhdt )h( ht yhdt )h( )1 t(h y 1 0 2 1 i 1 0 2 1 0 i 1 0 1 i 1 0 i 2 yy h) 2 1 y) 2 1 1(y(h 1 ii )yyy. . . yyyyy( 2 h )yy( 2 h s. Sn 1 n 1 n 221101 ii 1 n 0 i i 1 n 1 i i 0 n 1 n 320 y 2 yy h)yy 2. . y 2 y 2 y 2 y( 2 hn 1 1 1 0 2 n i iy yy h. S n
Метод трапеций x=a : h : b -h; S=h*sum((f(x)+f(x+h))/2); x=a : h : b; S=h* trapz ( f (x));
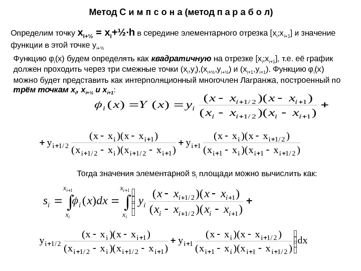
Метод С и м п с о н а ( метод п а р а б о л ) Определим точку x i+½ = x i +½ · h в середине элементарного отрезка [ x i ; x i +1 ] и значение функции в этой точке y i+½ Функцию φ i ( x ) будем определять как квадратичную на отрезке [ x i ; x i +1 ], т. е. её график должен проходить через три смежные точки ( x i , y i ), ( x i + ½ , y i + ½ ) и ( x i +1 , y i +1 ). Функцию φ i ( x ) можно будет представить как интерполяционный многочлен Лагранжа, построенный по трём точкам x i , x i + ½ и x i +1 : ))(( )()( 12/1 iiii ii ii xxxx yx. Yx )xx)(xx( y 2/1 i 1 i 2/1 ii 1 i 1 i 2/1 i 1 ii 2/1 i Тогда значения элементарной s i площади можно вычислить как: 11 ))(( )( 12/1 i i x xiiii ii i x x ii xxxx ydxxs dx )xx)(xx( y 2/1 i 1 i 2/1 ii 1 i 1 i 2/1 i 1 ii 2/1 i
Введем переменную h xx ti тогда x = x i + h · t и dx = h · dt. Значение ( x — x i ) = x i – x i + h · t = h · t. Значение ( x — x i + ½ ) = x i – x i + ½ + h · t = h(t- ½)Значениям x , равным x i , x i + ½ , x i +1 соответствуют значения t , равные 0, ½, 1 Элементарную площадь s i с использование новой переменной определим как: Значение ( x — x i +1 ) = x i – x i +1 + h · t = h ( t -1) hdt ) 2 h )(h( ) 2 1 t(hth y ) 2 h )( 2 h ( )1 t(hth y )h)( 2 h ( )1 t(h) 2 1 t(h ys 1 i 2/1 ii 1 0 i hdt) ) 2 1 ( ) 2 1 t(t y ) 4 1 ( )1 t(t y) ) 2 1 ( )1 t)( 2 1 t( y(1 i 2/1 i 1 0 i dt))tt 2(y)tt(y 4)1 t 3 t 2(y(h 2 1 i 2 2/1 i 1 0 2 i
)) 3 t 2(y) 2 t 3 t (y 4)t 2 t 3 3 t 2(y(h 2 t 3 1 i 23 2/1 i 23 i 2 ) 61 y 6 4 y 61 y(h)) 21 32 (y) 21 31 (4 y)1 23 32 (y(h 1 i 2/1 ii )yy 4 y( 6 h 1 i 2/1 ii Тогда значения общей S площади можно вычислить как: 1 n 0 i 1 i 2/1 iii)yy 4 y( 6 h s. S )yy 4 y 2. . . y 2 y 4 y( 6 h Sn 2/1 n 1 n 22/312/
Метод Симпсона x=a +h : b -h; xs=a+h/2: h: b; S=h/6*(f(a)+f(b)+2*sum(f(x))+4*sum(f(xs))); S=quad ( f, a, b);
Сравнение методов • Пример. Вычислить значение интеграла всеми рассмотренными методами при n=2 S= 2 0 3 dxx




