381036097434c3f0170da2a503e0070b.ppt
- Количество слайдов: 35
Введение в физику: физические величины и закономерности, физический язык Кандидат психологических наук Владимир Александрович Львовский, проректор Открытого института «Развивающее образование» lvovsky@mail. ru, +79161569511, www. ouro. ru руководитель Некоммерческого партнерства «Авторский Клуб» www. author-club. org https: //www. facebook. com/groups/154535861367492/ Руководитель Клуба физиков www. physclub. ru 19 февраля 2014 года Вебинар № 3 по физике
Содержание вебинара 1. Содержание предыдущих вебинаров в 7 слайдах 2. Физика как язык. Как облегчить усвоение. Разница между грамматикой и разговорной речью. Коммуникативная функция языка 3. Математика – царица или служанка? Непростые взаимоотношения математики и физики. Работа с графиками. 4. Как не заблудиться в «физическом лесу» , или путеводитель по физическим величинам. Учить или понимать: определение, закономерность, закон
1. Содержание предыдущих вебинаров в 7 слайдах Вебинар № 1. Деятельностный подход к физическому образованию. Учебный предмет «ФИЗИКА» . 18. 12. 13 Вебинар № 2. Введение в физику: физический опыт и его схематизация. «Пульт управления» . 22. 01. 14 Ссылки для бесплатного скачивания записей на сайте Авторского Клуба: http: //author-club. org/news/75/
Три кита современного обучения
Нежнов П. Г. Доминанты учебного процесса Создаются условия освоения ребенком принципиально новых средств и способов действия смысловой стороны действия Ребенок нацелен на освоение и принятие нового слоя культурных содержаний на поиск себя и своего места Педагогический смысл взаимодействия взрослого и ребенка в преодолении индивидуальности ребенка, чтобы вписать ее в рамки культурных форм действия в преодолении формальной всеобщности в пользу вариативности, открывающей возможности культурной индивидуализации
Деятельность, действие, операция ДЕЯТЕЛЬНОСТЬ МОТИВ ДЕЙСТВИЕ 1 ЦЕЛЬ 1 ДЕЙСТВИЕ 2 ЦЕЛЬ 2 ЗАДАЧА = ЦЕЛЬ + УСЛОВИЯ (операции) А. Н. Леонтьев: «Сдвиг мотива на цель» Три задачи: 1) мотивационный рост, 2) формирование развернутого предметного действия, 3) автоматизация (превращение действия в операцию)
Учебная задача – поиск общего способа «Эмпирики» - решают КПЗ, постепенно накапливают опыт, нет моделирования и рефлексии «Теоретики» - решают УЗ, обобщают «с места» , системные пробы, выделение существенного, моделирование, рефлексия (обращение к основаниям своих действий) Развивающее обучение нацелено на формирование теоретического рефлексивного мышления, работающего с научными понятиями и теориями, а не с частными способами решения набора задач. НЕ ПУТАТЬ «ЭМПИРИКОВ» И ПРАКТИКОВ, «ТЕОРЕТИКОВ» И ТЕОРЕТИКОВ!
Два возраста – два учебных предмета «Физика» Введение в физику – «реальные миры» : схематизация и моделирование наличной практики (прообраз экспериментальной физики). 5 – 7 классы «Описательная» физика Систематический курс физики – «возможные миры» : восхождение от модели к реальности (прообраз теоретической физики). 7 – 9 классы «Объяснительная» физика
Полная схема физического опыта
2. Физика как язык. Как облегчить усвоение. Разница между грамматикой и разговорной речью. Коммуникативная функция языка
«Формульная» схема опыта и «пульт управления»
Наши переводы
3. Математика – царица или служанка? Непростые взаимоотношения математики и физики. Работа с графиками.
Первые графики как новый язык
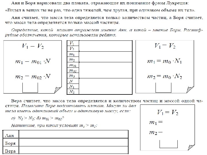
Взвешиваем горох и дробь
График в начальной школе: из маленькой лжи вырастают большие проблемы
График в основной школе: дети забудьте…
4. Как не заблудиться в «физическом лесу» , или путеводитель по физическим величинам. Учить или понимать: определение, закономерность, закон
Логика изложения и Логика порождения Знание не есть готовый капитал или готовое блюдо, знание всегда деятельность, война человечества за обладание природой. Слово не начало, а конец – венец дела. Л. С. Выготский Масса – мера инертности Вес – сила давления на опору Плотность = масса / объем Удельный вес = вес / объем
Традиционный и задачный подходы ЗАДАЧА СРЕДСТВО «Натуральное» действие «Культурное» действие Проблематизация
Различение массы и веса Что тяжелее – килограмм пуха или килограмм железа? Масса про тело, а вес – про среду (про условия)
СЛОВЕСНОЕ ОПРЕДЕЛЕНИЕ ПОНЯТИЕ (ПОНИМАНИЕ СУТИ ДЕЛА) Исаак Ньютон: «Количество материи (масса) есть мера таковой, устанавливаемая пропорционально плотности и объему ее» В логике изложения: определение объема и массы, лишь затем определение плотности как отношения. В логике порождения: действенное определение плотности или удельного веса (что всплывает, что тонет) может предшествовать формальному определению массы (веса). ПРОБЛЕМАТИЗАЦИЯ связана с преодолением наивных житейских представлений «легкое всплывает – тяжелое тонет» : легкий гвоздь тонет, а тяжелое бревно всплывает.
«Относительные» понятия ПРОИСХОЖДЕНИЕ связано с однородностью, равномерностью, пропорциональностью: Y ~ X k = Y/X. В задачном подходе последовательность обратная: сначала открывается k как нечто постоянное, затем обозначается и определяется новая физическая величина.
Определение и Закон Работа = Сила х Путь «Золотое правило» механики В логике изложения скрыты основания введения того или иного определения. Почему A = F S, а не F/S, F S², F² S ? ? ? «Золотое правило» механики было сформулировано Архимедом в III веке до н. э. (по другой версии Героном в I веке н. э. ), а определение механической работы ввел Жан. Виктор Понселе в XIX веке.
Натуральное Проблема Культурное КПД=25% КПД=50% КПД=150% ЖИЗНЕННОЕ КРЕДО ЭМПИРИКА: «Чтобы корова меньше ела и больше давала молока, ее надо меньше кормить и больше доить»
«Мультипликативные» понятия ПРОИСХОЖДЕНИЕ связано с законом сохранения: X Y = C В задачном подходе последовательность прямая: сначала открывается закон сохранения, затем обозначается и определяется новая физическая величина.
Приглашаем в Детский Клуб Физиков Ø Приглашаем детей 5 класса (можно и «соседей» позвать из 4 и 6 класса) Ø Курс завершится в июне 2015 года Ø Обязательно взрослый куратор (физическое и педагогическое образование не обязательно) Ø Ежегодный взнос для взрослого 1500 руб, для ребенка 750 руб (группы более 12 человек – 500 руб. с ребенка) Ø Бесплатно учебные пособия, вебинары, консультации Заявка в свободной форме: lvovsky@mail. ru
Следующие вебинары в апреле 2014 г. : № 4. «Предметные и метапредметные умения; физическое мышление» № 5. «Компьютерное моделирование, проекты и исследования» Состоятся в рамках II Международной конференции «Высший балл» : http: //vladimir. tutorschool. ecommtools. com/item/105


