Введение+АПВ+АВР.ppt
- Количество слайдов: 41
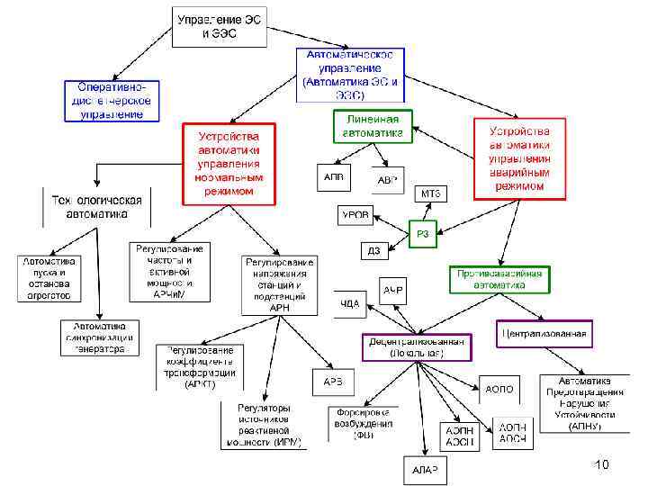
Введение Автоматика Электрических Станций и Электроэнергетических Систем Линейная автоматика (АПВ, АВР) 1
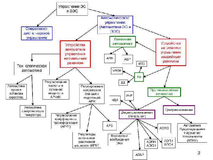
2
3
Скорости протекания процессов в ЭЭС • Аварийные процессы, а также процессы нормального рабочего режима в энергосистемах настолько быстротечны, что оперативно-диспетчерское управление с участием человека-оператора оказывается неспособным вовремя отреагировать, и тем более справиться с возникающими при этом задачами, и поэтому должно дополняться управлением другого вида – автоматическим, т. е. с привлечением автоматических устройств. 4
5
Скорости протекания электромеханических и электромагнитных процессов в ЭЭС • Первоначально автоматические устройства применялись для защиты ЭЭС от действия сверхтоков. Рассматриваемые процессы – электромагнитные, устройства защиты – релейная защита (РЗ). • Далее начала развиваться т. н. линейная (сетевая) автоматика, предназначенная для увеличения скорости принятия решений оперативным персоналом: АПВ, АВР. • Позже начала широко развиваться автоматика, связанная с управлением электромеханическими переходными процессами, т. е. процессами длительной динамики. • Чтобы понять, почему РЗ, как правило, лишь ликвидирует возмущение, а большинство устройств автоматики управляет процессом, необходимо знать примерные скорости протекания электромагнитных и электромеханических ПП? 6
Классификация часто достаточно условна! 7
РЗ и Системная автоматика. Различия. • РЗ – электромагнитные ПП. Автоматика, как правило, электромеханические ПП. • Действие РЗ – локальный характер (одно или несколько близлежащих присоединений). Автоматика – более глобальный характер действия и влияния на ЭЭС, как правило, охватывается район ПАУ. Особенно характерно для централизованной системы АПНУ. 8
Автоматика нормального и аварийного режимов • АУ (автоматические устройства) управления нормальными режимами – как правило, достаточно медленная автоматика, предназначенная, в основном, для помощи оперативному персоналу. Её влияние на процессы при авариях в энергосистеме ограничено и сказывается главным образом на послеаварийном режиме. Процессы пуска, останова и включения на параллельную работу агрегатов, обеспечение качества ЭЭ, устранение перегрузок и т. д. • АУ управления аварийными режимами – существенно более быстрые устройства, действующие при авариях и приближающиеся по своему быстродействию к РЗ. 9
10
Курсы автоматика ЭС и ЭЭС и ПА 11
Итого. С чем имеем дело? • Как правило, длительные (электромеханические) переходные процессы. Исключение – линейная автоматика (АПВ и АВР). • Устройства с возможностью регулирования, для поддержания некоторых величин на неизменном уровне. Для анализа динамики потребуется теория автоматического управления (ТАУ). 12
Автоматическое повторное включение 13
Автоматическое повторное включение (АПВ) • • ТАПВ – Трехфазное АПВ ОАПВ – Однофазное АПВ БАПВ – Быстродействующее АПВНН – с проверкой наличия напряжения АПВОС – с ожиданием синхронизма АПВУС – с улавливанием синхронизма и т. д. … 14
Схема 15
Алгоритм ОАПВ • ОАПВ на ВЛ-500 к. В Усть‑Илимская ГЭС – Братский ПП (№ 572): – – Момент времени t=0. 1 сек. Момент возникновения КЗ. Одновременно по сигналу избирателя фаз подается команда на отключение линейных выключателей поврежденной фазы ВЛ-572 с двух сторон (со стороны Усть-Илимской ГЭС и со стороны Братского ПП). Момент времени t+0. 12 сек. Отключение выключателей поврежденной фазы ВЛ с двух сторон (со стороны Усть. Илимской ГЭС и со стороны Братского ПП), где 0, 12 сек. – гарантированное время отключения выключателей с обеих сторон. Момент времени t+0. 12+0. 8=t+0. 92 сек. По истечении бестоковой паузы ОАПВ включается линейный выключатель поврежденной фазы со стороны ПП Братского ПП. Момент времени t+0. 12+0. 9=t+1. 2 сек. С задержкой порядка 100 мс. включается линейный выключатель поврежденной фазы со стороны Усть-Илимской ГЭС. 16
Алгоритм ТАПВ • ТАПВ на ВЛ-500 к. В Усть‑Илимская ГЭС – Братский ПП (№ 572): – – Момент времени t=0. 1 сек. . По факту возникновения КЗ, подается команда на отключение линейных выключателей ВЛ 572 с двух сторон (со стороны Усть-Илимской ГЭС и со стороны Братского ПП). Момент времени t+0. 12 сек. Отключение выключателей ВЛ с двух сторон (со стороны Усть-Илимской ГЭС и со стороны Братского ПП), где 0, 12 сек. – гарантированное время отключения выключателей с обеих сторон. Момент времени t+0. 12+0. 5= t+0. 62 сек. По истечении бестоковой паузы ТАПВ включается линейный выключатель со стороны Братского ПП. Момент времени t+0. 12+0. 6=t+0. 72 сек. С задержкой порядка 100 мс. включается линейный выключатель со стороны Усть. Илимской ГЭС. 17
Цикл ТАПВ на ВЛ У-ИГЭС - БПП • Реализация вышеприведенного алгоритма ТАПВ на ВЛ -572. Двухфазное КЗ на землю на ВЛ-572 вблизи Братского ПП. Включение выключателей трех фаз по истечению бестоковой паузы ТАПВ со стороны Братского ПП. 18
С какой стороны выполнять опробование ВЛ? 19
Чем определяется выдержка времени АПВ? • Больше времени готовности привода • Больше времени деионизации (погасания дуги) и времени срабатывания РЗ – Необходима отстройка от действия РЗ (вплоть до третьей ступени токовой направленной защиты). • Необходимо учитывать требования обеспечения устойчивости параллельной работы генераторов. • Выбор времени бестоковой паузы – это всегда конфликт интересов релейщиков и противоаварийщиков. 20
Время погасания дуги для ТАПВ • Опытным путем было установлено, что минимальное время деионизации электрической дуги в цикле бестоковой паузы ТАПВ для ВЛ 500 к. В составляет 0. 35 – 0. 5 сек. Поэтому повторное включение линии под напряжение должно производиться не ранее указанного времени. 21
Погасание дуги в цикле ОАПВ • В настоящее время возможность осуществления ОАПВ рассматривают исходя из установившегося тока подпитки и возвращающегося напряжения (установившееся значение напряжения на дуговом промежутке после погасания дуги) • При этом ориентируются на данные уникальных экспериментов, проводимых на реальных электропередачах (в СССР) 22
Токи подпитки ВЛ-572 У-ИГЭС - БПП • Для величины тока 40 -50 А длительность бестоковой паузы принимается равной порядка 0. 8 -0. 9 сек. • Если ток подпитки слишком велик, то приходится увеличивать длительность бестоковой паузы. • Что делать, если ее нельзя увеличивать по условию обеспечения устойчивости параллельной работы? В этом случае используют компенсационные реакторы. 23
Снижение тока подпитки • Используем компенсационный реактор. 24
После погасания дуги • При компенсации реактивной мощности близкой к резонансу, после погасания дуги поврежденная фаза будет находиться в состоянии близком к резонансу напряжений. • Накачка мощностью будет происходить с соседних фаз через емкостные и индуктивные связи. 25
После погасания дуги 26
Резонансные перенапряжения после погасания дуги. Что делать? • Отключать реактор в цикле ОАПВ. Если этого не делать, перенапряжения приведут к повторному зажиганию дуги. • То есть при наличии резонансной настройки ВЛ в цикле бестоковой паузы, мы просто не сможем реализовать цикл ОАПВ. 27
Повторное включение резонансно настроенной ВЛ в цикле ТАПВ/ОАПВ. Опробование ВЛ. • Скомпенсированная линия, включаемая с одного конца, попадает в ситуацию резонанса напряжений. • Резонанс напряжений сопряжен с наличием теоретически бесконечного индуктивного сопротивления для резонансной частоты (50 Гц), однако для других частот сопротивление линии не будет равно бесконечности. 28
Повторное включение резонансно настроенной ВЛ в цикле ТАПВ/ОАПВ. Опробование ВЛ. 29
Устройства, используемые для улучшения коммутаций в циклах ОАПВ и ТАПВ • Синхронизатор. Не всегда удается, так как настройка в резонанс сопровождается перенапряжениями. При степени компенсации порядка 0. 7, использование синхронизатора затруднительно. • Предвключаемые резисторы. Вводятся в работу кратковременно до включения линии. Рассеивают энергию апериодической составляющей тока. • Отключать реактор до коммутации линии. 30
Автоматическое включение резервного питания и оборудования 31
Назначение АВР • Надежность электроснабжения потребителей может быть повышена как за счет повышения надежности элементов схемы – генераторы, ВЛ, выключатели и т. д. , так и за счет резервирования. • Резервирование – при выходе из строя какого-либо основного элемента схемы сети в работу вводится резервный элемент. Резервирование в явном виде Резервирование в неявном виде 32
Пример реализации АВР • Неявный резерв. • Линии Л 3, Л 4 и Л 5 должны иметь достаточную пропускную способность. • Почему нельзя использовать резерв в нормальном режиме? • Увеличение токов КЗ, усложнение работы РЗ, кольцевые токи. В сетях 6 -10 к. В целесообразно применять разомкнутые схемы, а надежность повышать за счет 33 АВР
Выбор параметра пуска схемы АВР • Правильность выбора пусковых параметров определяет успешность АВР и простоту схемой реализации. • С одной стороны, АВР должна действовать лишь при аварии на Л 1, однако необходимость четкой фиксации места КЗ существенно усложняет схему АВР. • Другой подход – использовать реле напряжения, что обеспечит простоту пускового органа. При исчезновении напряжения на резервируемых шинах по любой причине, а также при уменьшении напряжения до определенной величины, схема АВР запускается. 34
Самозапуск двигателей и АВР • Перевод питания с рабочей на резервную линии сопровождается кратковременным перерывом питания. За это время частота вращения двигателей уменьшается. • При восстановлении напряжения по резервной линии двигатели запускаются и разворачиваются до рабочей частоты вращения. Этот процесс называется самозапуском двигателей. • В момент самозапуска из сети потребляется ток в 4 -5 и более раз выше номинального значения тока двигателя. При одновременном запуске всех двигателей дополнительное падение напряжения может быть значительным, в особо тяжелых случаях двигатели могут не запуститься. 35
Самозапуск двигателей и АВР • В ряде случаев, для обеспечения надежного самозапуска необходимо: – Применять быстродействующую РЗ – Оставлять для самозапуска только ответственных потребителей – Иметь запас по мощности у резервного трансформатора и учитывать сопротивление кабеля от трансформатора до потребителя. • При быстром включении незаторможенных двигателей включение может быть несинхронным, т. к. у вращающегося двигателя имеется остаточное напряжение. • Использование систем плавного пуска. 36
Настройка элементов схемы АВР • Для отстройки от КЗ за реактором или трансформатором отходящей ВЛ (К 3, К 4) напряжение пуска должно быть меньше остаточного напряжения на сборных шинах при КЗ в указанных точках. Uпуск(1. 3 -1. 4)Iс. з. , где Iс. з. – ток нагрузки с учетом самозапуска двигателей. 37
АВР линий • Пуск осуществляется с помощью реле минимального напряжения KV 1 и KV 2, контакты которых включены последовательно. Использование двух реле, включенных на разные фазы, исключает возможность ложного пуска схемы из-за перегорания одного предохранителя в цепи трансформатора напряжения. Одновременное перегорание двух предохранителей маловероятно. • При снижении напряжения на сборных шинах ниже уставки реле срабатывают и запускают схему. Выдержка времени осуществляется с помощью реле времени KT. Если на рабочей линии есть АПВ, то уставка реле времени должна быть больше времени АПВ. АВР подает сигнал на включение выключателя В 4. • Проверка напряжения на резервной линии осуществляется с помощью реле KV 3. Если напряжение отсутствует, то питание с реле времени снимается и схема АВР блокируется. 38
АВР Трансформаторов • В ряде случаев целесообразно вывести один из трансформаторов из работы и включать его только по мере необходимости. Целесообразно делать это в случае, когда загрузка трансформатора ниже 0. 7 номинала. Выбор моментов включения и отключения второго трансформатора определяется графиком нагрузки. • Возможны два варианта: – Один трансформатор в работе, второй в резерве. – Каждый трансформатор питает свою собственную нагрузку. 39
АВР Трансформаторов 40
АВР Трансформаторов • АВР широко применяется в схемах питания СН электростанций. Для повышения надежности трансформаторы СН резервируются. Каждый трансформатор может резервировать другой трансформатор, если это позволяет схема. Однако при таком подходе схема получается более сложной и менее надежной. Более простой является схема явного резервирования, когда функция резервирования закреплена за одним, не работающим в нормальном режиме трансформатором. 41


