2Водяной пар.ppt
- Количество слайдов: 23
ВОДЯНОЙ ПАР Применяется главным образом в качестве теплоносителя в теплообменных аппаратах рабочего тела в паросиловых установках В промышленности строительных материалов водяной пар широко применяют для тепловлажностной обработки силикатного кирпича, теплоизоляционных деталей, бетонных, железобетонных и других изделий в различных пропарочных камерах и автоклавах для распыления мазута с помощью форсунок при его сжигании в паровых сушилках различных теплоизоляционных материалов (торфяные плиты и др. ) в установках для получения древесно волокнистой массы
Имея высокое давление и относительно низкую температуру, пар, используемый в тепловых агрегатах, близок к состоянию жидкости, поэтому для пара pv RT. Уравнение, предложенное Ван дер Ваальсом Коэффициенты а и b для данного газа являются постоянными величинами, : а— учитывает силы взаимодействия, b — учитывает размер молекул. Величина b учитывает уменьшение объема, в котором движутся молекулы реального газа, вследствие того что они сами обладают объемом. Отношение a/v 2 характеризует добавочное давление, под которым находится реальный газ вследствие сил сцепления между молекулами. Отношение a/v 2, называемое внутренним давлением, для жидких тел имеет большие значения (например, для воды оно при 20 °С составляет 1050 МПа); для газов из за малых сил сцепления оно очень мало. Поэтому внешнее давление, под которым находится жидкость, оказывает ничтожное влияние на ее объем, и жидкость считают практически несжимаемой.
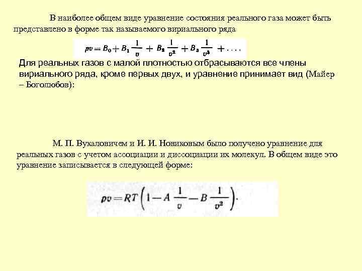
В наиболее общем виде уравнение состояния реального газа может быть представлено в форме так называемого вириального ряда Для реальных газов с малой плотностью отбрасываются все члены вириального ряда, кроме первых двух, и уравнение принимает вид (Майер – Боголюбов): М. П. Вукаловичем и И. И. Новиковым было получено уравнение для реальных газов с учетом ассоциации и диссоциации их молекул. В общем виде это уравнение записывается в следующей форме:
Пар испарение конденсация кипение Жидкость
Испарением называется парообразование, происходящее только с поверхности жидкости и при любой температуре. Интенсивность испарения зависит от природы жидкости и ее температуры. Испарение жидкости может быть полным, если над жидкостью находится неограниченное пространство. Процесс, обратный парообразованию, называется конденсацией. Этот процесс превращения. пара в жидкость также происходит при постоянной температуре, если давление остается постоянным. Жидкость, образующаяся при конденсации пара, называется конденсатом При испарении температура жидкости снижается. При сообщении жидкости теплоты повышаются ее температура и интенсивность испарения. При конденсации температура поверхности конденсации повышается. При некоторой фиксированной температуре, зависящей от природы жидкости и давления, под которым она находится, начинается парообразование во всей ее массе. При этом у стенок сосуда и внутри жидкости образуются пузырьки пара. Это явление называется кипением жидкости. Давление получающегося при этом пара такое же, как и среды, в которой происходит кипение.
Пары бывают насыщенные и перегретые. Насыщенные пары разделяются на с у х и е насыщенные (или просто сухие) влажные насыщенные (или просто влажные) Перегретые пары бывают только сухими Если скорость конденсации станет равной скорости испарения, то в системе наступает динамическое равновесие. Пар в этом состоянии имеет максимальную плотность и называется насыщенным. Под насыщенным понимают пар, находящийся в равновесном состоянии с жидкостью, из которой он образуется. Основное свойство этого пара состоит в том, что он имеет температуру, являющуюся функцией его давления, одинакового с давлением той среды, в которой происходит кипение. Поэтому температура кипения иначе называется температурой насыщения и обозначается tн (Tн) Давление, соответствующее называется давлением насыщения (обозначается рн).
Массовая доля сухого пара во влажном паре называется степенью сухости или массовым паросодержанием и обозначается через x. Массовая доля жидкости во влажном паре называется степенью влажности и обозначается через у. у = 1 — x. Степень сухости и степень влажности выражают или в долях единицы, или в %: например, если х = 0, 95 и _(y = 1— х = 0, 05), то это означает, что в смеси находится 95% сухого пара и 5% кипящей жидкости. Если температура пара выше температуры насыщенного пара того же давления, то такой пар называется перегретым. Разность между температурой перегретого пара и температурой насыщенного пара того же давления называется степенью перегрева. Поскольку удельный объем перегретого пара больше удельного объема насыщенного пара, то плотность перегретого пара меньше плотности насыщенного пара. Поэтому перегретый пар является ненасыщенным. По своим физическим свойствам перегретый пар приближается к газам и тем больше, чем выше степень его перегрева. В паровых котлах пар из воды образуется при постоянном давлении.
Линия а—b—с выражает зависимость удельного объема воды при 0 °С от давления Линия а'—b'—с' дает зависимость удельного объема кипящей воды от давления. Эта линия называется нижней пограничной кривой. Эта кривая отделяет область воды от области насыщенных паров. Линия а"—b"—с" показывает зависимость удельного объема сухого пара от давления и называется верхней погранич ной кривой. Она отделяет область насыщенного пара от области перегретого (ненасыщенного) пара. Точка встречи пограничных кривых называется критической т о ч к о й и обозначается буквой к. Эта точка соответствует некоторому предельному критическому состоянию вещества, когда отсутствует различие между жидкостью и паром. В этой точке отсутствует участок процесса парообразования. Параметры вещества при этом состоянии называются критическими. Процесс парообразования в рv диаграмме Например, для воды pкр = 22, 1145 МПа, Ткр = 647, 266 К и ρкр = 0, 003147 м'/кг.
Критическая температура является максимальной температурой насыщенного пара. При температуре выше критической могут находиться лишь перегретые пары и газы. Чем выше температура газа при данном давлении и чем ниже его критическая температура, тем ближе по своим свойствам он будет к идеальному газу. Весьма совершенными газами являются водород, азот, окись углерода, кислород, гелий, для которых критическая температура значительно ниже 273 К. Если вода очищена от механических примесей и растворенных в ней газов, парообразование может начаться при температуре выше Тн (иногда на 15— 20 К) из за отсутствия центров парообразования. Такая вода носит название перегретой. При быстром изобарном охлаждении перегретого пара конденсация его может начаться не при Тн, а при более низкой температуре. Такой пар называется переохлажденным или пересыщенным. Для сверхкритической области за вероятную границу «вода— пар» условно принимают критическую изотерму (штрихпунктирная кривая). При этом слева и справа от этой изотермы вещество находится в однофазном гомогенном состоянии, обладая, например, в точке у свойствами жидкости, а в точке z — свойствами пара. Однако в отличие от процесса, протекающего при р <С /7„р, когда свойства испаряющейся жидкости изменяются скачкообразно, процесс испарения у — 2 происходит с непрерывным накапливанием качественных различий между жидкостью и паром. Подобные процессы осуществляются в современных прямоточных паровых котлах, работающих при сверхкритических параметрах пара.
• Уравнение Клапейрона Клаузиуса Это уравнение позволяет точно определить удельный объем сухого насыщенного пара расчетным путем, так как опытным путем v" определить трудно ввиду практической невозможности поддержания пара в неустойчивом состоянии сухого насыщения. Уравнение первого закона термодинамики для процесса парообразования имеет следующий вид: Теплота парообразования используется следующим образом: часть ее (U" — U') идет на изменение внутренней энергии, на так называемую работу дисагрегации по преодолению сил сцепления между молекулами жидкости, т. е. на перевод жидкости в пар, а другая часть р (v" — v') расходуется на работу расширения от v' до v".
Бенуа Поль Эмиль КЛАПЕЙРОН Benoît Paul Émile Clapeyron, 1799– 1864 Французский физик и инженер. Родился Париже. Окончил Политехническую школу и Школу минного дела. В 1820 1830 гг. работал в Институте инженеров путей сообщения в Петербурге. По возвращении во Францию стал профессором Школы мостов и дорог в Париже. Прославился как проектировщик железных дорог, конструктор железнодорожных мостов и паровозов. Доказал «теорему о трех моментах» , используемую для расчета несущих конструкций с тремя и более точками опоры. Однако самый большой вклад Клапейрона в науку внес благодаря изучению тепловых процессов, за что и был избран действительным членом Академии наук Франции.
Рудольф Юлиус Эмануэль КЛАУЗИУС Rudolf Julius Emanuel Clausius, 1822– 88 Немецкий физик. Родился в Кёслине (ныне Кошалин, Польша) в семье пастора. Учился в частной школе, директором которой был его отец. В 1848 году окончил Берлинский университет. По окончании университета предпочел физику и математику истории, которую первоначально изучал, преподавал в Берлине и Цюрихе, занимал кафедру профессора физики университетов в Цюрихе, Вюрцбурге и Бонне. С 1884 года — ректор Боннского университета. Главные работы Клаузиуса посвящены основам термодинамики и кинетической теории газов. К сожалению, тяжелые ранения, полученные во время службы добровольцем в качестве санитара во время Франко прусской войны, помешали Клаузиусу в полной мере реализовать свой научный потенциал. Тем не менее, уже после войны и ранений, именно он сформулировал второе начало термодинамики в его современном виде.
Исследования процесса парообразования с помощью Ts- и is диаграмм
Нагревание воды от 0 o. С до температуры насыщения (процесс аа') происходит по закону логарифмической кривой Процесс парообразования при = const изображается горизонталью а'а", причем протяженность отрезка а'а" = s" — s' = r/Tн Перегрев пара при p 1 = const характеризуется логарифмической линией a"d, построенной по зависимости s — s" = ср ln (T/Tн) В Тs диаграмме площади, расположенные под изобарами аа', а'а", a"d, будут измерять соответственно теплоту: жидкости q', парообразования r и перегрева qпер. Cтепень сухости пара х при некотором произвольном состоянии ах может быть определена по Ts диаграмме как отношение отрезков а'ах и а'а", т. е. x = a'ax/a'a".
Между пограничными кривыми располагается область влажного пара. Область правее и выше верхней по граничной кривой х = 1) относится к перегретому { пару, а область левее нижней пограничной кривой — это область жидкости. В области влажного пара строят кривые постоянной степени сухости x = 0, 8, 0, 6, 0, 4 и т. д. Эти кривые получаются делением горизонтальных отрезков между пограничными кривыми на равное число частей и последующим соединением точек одинаковых делений.
is диаграмма
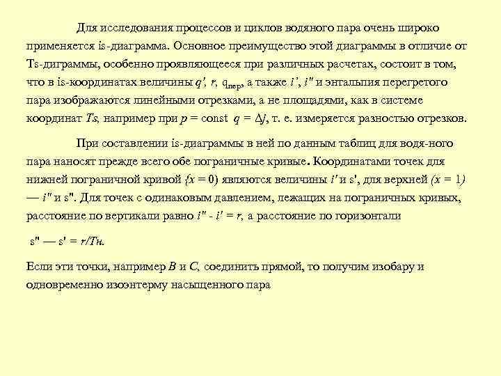
Для исследования процессов и циклов водяного пара очень широко применяется is диаграмма. Основное преимущество этой диаграммы в отличие от Ts диграммы, особенно проявляющееся при различных расчетах, состоит в том, что в is координатах величины q', r, qпер, а также i’, i" и энтальпия перегретого пара изображаются линейными отрезками, а не площадями, как в системе координат Ts, например при р = const q = Δj, т. е. измеряется разностью отрезков. При составлении is диаграммы в ней по данным таблиц для водя ного пара наносят прежде всего обе пограничные кривые. Координатами точек для нижней пограничной кривой {х = 0) являются величины i' и s', для верхней (х = 1) — i" и s". Для точек с одинаковым давлением, лежащих на пограничных кривых, расстояние по вертикали равно i" i' = r, а расстояние по горизонтали s" — s' = r/Тн. Если эти точки, например В и С, соединить прямой, то получим изобару и одновременно изоэнтерму насыщенного пара
Из рисунка следует, что т. е. аналогично диаграммам pv и Тs степень сухости влажного пара в is диаграмме определяется отношением отрезка изобары от данной точки Е до нижней пограничной кривой к отрезку изобары между пограничными кривыми. Поэтому кривые постоянной степени сухости строят так же, как и в Ts диаграмме, путем деления отрезков изобар между пограничными кривыми на равное число частей и соединением одноименных точек деления. Количество теплоты, подводимой к пару в изобарном процессе, будет измеряться разностью ординат конечной и начальной точек процесса qр = i 2 – i 1.
Процессы изменения состояния водяного пара При рассмотрении различных процессов изменения состояния водяного пара могут встретиться три случая, когда процесс протекает: 1) полностью в области насыщенного пара; 2) полностью в области перегретого пара; 3) частично в области насыщенного и частично в области перегретого пара. В практике чаще всего встречается последний случай. Расчеты процессов изменения состояния водяного пара, т. е. определение всех параметров состояния в начале и конце процесса, определение количества теплоты, работы и изменения внутренней энергии, можно проводить как аналитическим, так и графическим методом с применением is диаграммы. Аналитический метод сложен из за громоздкости уравнений состояния водяного пара.
Изохорный процесс в pv, Ts- и is диаграммах Изобарный процесс в pv-, Ts- и is днаграммах
Изотермический процесс в pv-, Ts- и is диаграммах Адиабатный процесс в Ts- и is диаграммах
Процесс при постоянной степени сухости в pv-, Ts- и is диаграммах Для адиабатного процесса рvk = const, где k — опытный пока затель, для перегретого водяного пара равный 1, 3, для сухого пара ~ 1, 135 и для влажного пара 1, 035 + 0, 1 х (при x>0, 7). Опытные исследования показывают, что для перегретого пара показатель k уменьшается при увеличении давления и увеличивается при возрастании температуры пара. Например, при расширении перегретого пара с t = 400 °С до сухого пара при р = 2 МПа k = 1, 308; при р = 9 МПа k = 1, 28; при р = 20 МПа k = 1, 269. Для влажного пара k зависит не только от х, но и от начального давления и глубины расширения. Поэтому при проведении расчетов, связанных с адиабатным процессом, для большей точности следует k определять из уравнения рvk = const по известному соотношению k = lg(p 1/p 2) /[lg(v 1/v 2)]
2Водяной пар.ppt