Л-1 Планирование.ppt
- Количество слайдов: 42
ВНУТРИФИРМЕННОЕ ПЛАНИРОВАНИЕ 1. Сущность и структура внутрифирменного планирования. 2. Стратегическое и текущее планирование.
Внутрифирменное планирование как функция управления заключается в обоснованном определении главных направлений и пропорций развития производства на основе спроса рынка и с учетом материальных источников обеспечения этого развития. Сущность планирования проявляется в конкретизации целей развития всего предприятия и каждого подразделения в отдельности на установленный период; определении хозяйственных задач, средств их достижения, сроков и последовательности реализации; мобилизации материальных, трудовых и финансовых ресурсов, необходимых для решения поставленных задач.
Планирование - это определение системы целей функционирования и развития организации, а также путей и средств их достижения. Любая организация не может обходиться без планирования, так как необходимо принимать управленческие решения относительно: -распределения ресурсов; -координации деятельности между отдельными подразделениями; -координации с внешней средой (рынком); -создания эффективной внутренней структуры; -контроля за деятельностью; -развития организации в будущем. Планирование обеспечивает своевременность решений, позволяет избегать поспешности в решениях, устанавливает четкую цель и ясный способ ее реализации, а также даст возможность контролировать ситуацию.
В общем, в процессе планирования можно выделить: -процесс целеполагания (определение системы целей); -процесс сочетания (координации) целей и средств их достижения; -процесс развития или единство существующей системы работы организации с ее будущим развитием. Целеполагание - это процесс разработки системы целей, начиная от общих целей организации и заканчивая целями отдельных ее подразделений. В результате получается дерево целей, которое лежит в основе всего процесса планирования.
Весь процесс планирования в организации разделяется на два уровня: стратегический и оперативный. Стратегическое планирование - это определение целей и процедур организации в долгосрочной перспективе; Оперативное планирование - это система управления организацией на текущий период времени. Эти два вида планирования соединяют организацию в целом с каждым конкретным подразделением и являются залогом успешной координации действий.
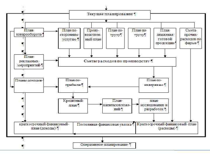
Текущее планирование в организации Важным аспектом в реализации стратегии является текущее планирование. Текущие планы разрабатываются для того, чтобы все подчиненные, ответственные за внедрение стратегии, имели четкое представление о том, что и как они должны делать, чтобы их цели были достигнуты. Составление текущих планов является исключительной функцией руководителей отделов и подразделений ( функциональных руководителей). Окончательный вариант текущих планов формируется на основе производственной стратегии и общих целей фирмы, и очень важно, чтобы они соответствовали бюджету организации, отражающему распределение ее ресурсов на текущий период.
Руководители организации должны разрабатывать три типа планов для ежедневного контроля производственного процесса и обеспечения соответствия общей стратегии организации: функциональные планы функциональных подразделений: маркетинговый, производственный, финансовый планы; единовременные планы, предназначенные для выполнения отдельных программ и проектов; стабильные планы: политика, стандартные инструкции, правила, рекомендации, нормативы, которые разрабатываются для регулярно повторяющихся операций, они освобождают подчиненных от необходимости принятия решений.
Пути преодоления барьеров в текущем планировании Поддержка высшего руководства. Очень часто со стороны оперативных менеджеров не придается должное внимание и значение текущему планированию. В результате такие менеджеры обречены на непрерывную деятельность по решению бесконечных проблем. Высшее руководство должно поощрять и поддерживать, принимать участие в текущем планировании деятельности предприятия. Ответственность за процесс планирования. Необходимо назначать среди своих подчиненных ответственных, а каждое плановое задание или проектный план и регулярно проверять, как идет выполнение. Обучение планированию. Недостаток навыков и опыта планирования необходимо преодолевать обучением методике составления планов. Эффективная система обмена информацией. При составлении планов необходимо создавать условия для свободного получения и обмена информацией, предоставлять все необходимые для принятия решений факты.
Связь планирования с системой вознаграждения. Личностные предубеждения против планирования сокращаются, когда людей награждают за составление эффективного плана и его реализацию. Поощрение системы участия и развитие групповых навыков управления. Составление планов требует обсуждения тех, кто будет их реализовывать, необходимо, чтобы они имели возможность внести свои предложения и изменения в будущие планы. Разработка альтернативных планов. В условиях сложной, динамичной внешней среды необходимо в случае наступления непредвиденных обстоятельств разрабатывать альтернативные «кризисные» планы, предусматривающие действия в этих условиях. Открытая реакция на сопротивления. Любые изменения, неуверенность, что эти планы будут выполнены, вызывают у персонала реакцию сопротивления изменениям. Необходимо давать своим подчиненным возможность свободно выражать свое мнение. Ограничение планирования. Необходимо помнить, что действенность планирования имеет свои границы. Эффективное планирование не является единственным залогом успеха.
План является руководством к действию, исполнению. Процесс планирования непрерывен, только тогда он наиболее эффективен. При изменении реальных обстоятельств в ходе реализации план может уточняться путем корректировок соответствующих показателей
План необходим не только крупным и средним, но и малым предприятиям. Во всех случаях перспективное, стратегическое планирование осуществляется высшим руководством предприятия, а в разработке текущих, годовых и календарных планов участвуют все его службы.
Функция планирования предполагает осуществление в организации следующих действий; – формирование миссии и предназначения организации на основе изучения внешней среды; – установление целей исходя из требований рынка и возможностей внутренней среды организации; – определение стратегий развития или выживаемости фирмы учетом состояния и возможных изменений внешней и внутренней среды и установленных целей; – разработка политики и процедур для реализации разработанных стратегий членами организации; – разработка текущих планов распределения и выполнения работ в подразделениях организации и определение конкретных исполнителей и сроков выполнения работ, текущие планы ориентированы на обеспечение непрерывного поступления прибыли в организацию; – разработка планов обеспечения подразделений организации ресурсами для реализации работ.
Функция планирования осуществляется на двух уровнях: стратегическом и текущем. На рис. 1 показана связь между стратегическим, текущим и оперативным планированием.
Если брать организацию в целом, то планирование осуществляется в следующем порядке: 1. Разрабатывается миссия организации. 2. Исходя из миссии, разрабатываются стратегические ориентиры или направления деятельности (эти ориентиры часто называют качественными целями). 3. Производится оценка и анализ внешней и внутренней среды организации. 4. Определяются стратегические альтернативы. 5. Выбор конкретной стратегии или пути достижения цели. Ответ на вопрос "что делать? ".
6. После установления цели и выбора альтернативных путей ее достижения (стратегии) основными компонентами формального планирования являются: -тактика, или как добиться того или иного результата (ответ на вопрос "как делать? "). Тактические планы разрабатываются на основе выбранной стратегии, они рассчитаны на более короткий период времени (текущий момент), разрабатываются менеджерами среднего звена, результат такого планирования появляется быстро, и его легко соотнести с конкретными действиями работников; -политика, или обще руководство для действий и принятия решений, которое облегчает достижение целей; -процедуры, или описание действий, которые следует предпринимать в конкретной ситуации; -правила, или что должно быть сделано в каждой конкретной ситуации.
Планирование и планы Следует различать планирование и планы. План - это детализированная совокупность решений, которые подлежат реализации, перечень конкретных мероприятий и их исполнителей. План является результатом процесса планирования. Планы и планирование имеют различные вариации, и их можно рассматривать с разных точек зрения.
По широте охвата: -корпоративное планирование (для всей компании в целом); -планирование по видам деятельности (планирование производства ковров); -планирование на уровне конкретного подразделения (планирование работы цеха). По функции: производственное; -финансовое; -кадровое; -маркетинговое.
По подфункции (например, для маркетинга): -планирование ассортимента; -планирование рекламы; -планирование продаж. По временному периоду: -долгосрочное планирование - 5 лет и более; -среднесрочное планирование - от 2 до 5 лет; -краткосрочное планирование - до года.
По степени детализации планов: -стратегическое планирование; -оперативное или тактическое планирование. По обязательности выполнения: -директивные планы для непосредственного обязательного исполнения; -индикативные планы, которые являются ориентирными и зависят от индикаторов экономической, политической и т. д. деятельности.
Различают три основные формы организации планирования: -"сверху вниз"; -"снизу вверх"; -"цели вниз - планы вверх". Планирование "сверху вниз" основывается на том, что руководство создает планы, которые надлежит выполнять их подчиненным. Такая форма планирования может дать положительный результат только при наличии жесткой, авторитарной системы принуждения.
Планирование "снизу вверх" основано на том, что планы создаются подчиненными и утверждаются руководством. Это более прогрессивная форма планирования, но в условиях углубляющейся специализации и разделения труда сложно создать единую систему взаимосвязанных целей.
Планирование "цели вниз - планы вверх" соединяет достоинства и устраняет недостатки двух предыдущих вариантов. Руководящие органы разрабатывают и формулируют цели для своих подчиненных и стимулируют разработку планов в подразделениях. Такая форма дает возможность создать единую систему взаимосвязанных планов, так как общие целевые установки являются обязательными для всей организации.
Планирование базируется на данных прошлых периодов деятельности, но целью планирования является деятельность предприятия в перспективе и контроль за этим процессом. Поэтому надежность планирования зависит от точности и правильности информации, которую получают менеджеры. Качество планирования в большей степени зависит от интеллектуального уровня компетенции менеджеров и точности прогнозов относительно дальнейшего развития ситуации.
Стратегическое планирование - это стадия управления, на которой определяются цели деятельности организации на долговременный период, а также разрабатывается система мероприятий, определяющих пути достижения этих целей.
Процесс стратегического планирования подразделяется на следующие основные этапы: 1. Определение миссии организации. 2. Внешний и внутренний анализ (SWOT-анализ). 3. Формулирование целей и анализ стратегического разрыва. 4. Рассмотрение альтернативных стратегий. 5. Выбор определенной стратегии, на базе которой будет развиваться оперативное планирование.
Миссия - это четко сформулированные смысл существования организации, ее предназначение, философия бизнеса. Миссия как философия включает в себя ценности, морально-этические нормы и принципы, в соответствии с которыми организация намеревается осуществлять свою деятельность. Предназначение определяет действия, которые организация намеревается осуществлять. Смысл существования организации раскрывает причину ее появления и отличие данной организации от ей подобных.
В миссии организации отражается ее уникальность и значимость для различных субъектов рынка. К обязательным элементам миссии относятся: -основные направления деятельности (рынки, технологии); -позиция по отношению к внешней среде (принципы работы, ограничения функционирования); -культура организации (правила и традиции, имидж).
Внешний и внутренний анализ (SWOT-анализ) Анализ внешней среды организации представляет собой процесс определения условий внешней среды, которые могут представлять как возможности для существования организации, так и угрозы. Определяются значение факторов среды и их динамика.
Традиционно оцениваются следующие факторы внешней среды организации: -экономические: уровень инфляции, ставки кредитования, стабильность валюты, рост/падение уровня доходов населения; -политико-правовые: государственная политика, уровень налогов, таможенное законодательство, трудовое законодательство; -социально-демографические: состав населения и динамика его изменения, наличие общественных организаций, тенденция изменения общественного сознания; -технологические: научно-технический прогресс, тенденции в изменениях технологий; -рыночные: наличие и уровень спроса, уровень конкуренции, слабые и сильные стороны конкурентов и т. д. ; -культурно-географические: особенности потребления товаров на различных территориях, удаленность территорий, с которыми работает организация, и т. д.
Оценка внутренней среды организации осуществляется для определения сильных и слабых сторон и обычно проводится по следующим направлениям: -маркетинг и сбыт: оцениваются потребители организации, уровень их обслуживания товарами и услугами, производимыми организацией (качество, цены, сервис и т. д. ); -финансы: оцениваются финансовые показатели деятельности с целью выявления ресурсов развития; -производство: загруженность мощностей, их изношенность, технический уровень, качество процессов производства; -кадры: наличие необходимых специалистов, уровень компетенции, текучесть кадров; -организация: общий имидж организации, доля на рынке, конкурентное положение.
Одним из наиболее удобных и действенных методов сопоставления и анализа данных для выбора альтернатив существования организации является метод SWOT-анализа, или матрица возможностей и угроз внешней среды, сильных и слабых сторон предприятия. Суть метода состоит в сопоставлении данных о внешней и внутренней среде фирмы с помощью специальной матрицы.
Первый квадрант показывает, может ли фирма использовать благоприятную ситуацию на рынке для своего развития, достаточно ли у нее ресурсов. Второй - описывает, есть ли у фирмы возможность приспосабливаться к рыночным условиям, или как она может, используя свои сильные стороны (компетенции и навыки) противостоять угрозам внешней среды. Третий квадрант носит название "Что изменить? " и показывает, можно ли, используя возможности среды, компенсировать свои слабости. Четвертый квадрант -представляет собой список стратегических угроз и отвечает на вопрос: что мешает предприятию развиваться и достигать целей, выявленных в квадранте I. В результате SWOT-анализа получают системное описание ситуации.
Формулирование целей и анализ стратегического разрыва После проведения анализа ситуации переходят к формулированию целей деятельности организации. Они, в основном, касаются таких показателей, как прибыль, объем реализации, доля рынка, и уже могут быть определены количественно. Например, а) финансовые цели: довести рентабельность производства до 15%; добиться получения валового дохода с продаж в N 1 рублей. б) рыночные (маркетинговые) цели: обеспечить реализацию товара в размере Q 2 штук, что обеспечит предприятию 10% долю рынка этого вида товара; вывести на рынок товар А и обеспечить реализацию не менее Q 3 штук.
Далее концентрируются па способах достижения поставленных целей. Способ достижения целей определяет стратегию деятельности организации, и именно технология реализации стратегии должна быть в дальнейшем представлена в плане маркетинга. Метод согласования целей и путей их достижения получил название GAP-анализ, или анализ стратегического разрыва (английское слово "gap" - означает щель или разрыв).
Здесь, как и в случае SWOT-анализа, присутствуют два сопоставляемых фактора - цель фирмы и стратегия ее достижения. Стратегия не только показывает путь достижения целевого ориентира, но и предполагает наличие необходимых ресурсов (инвестиций) для его достижения. Разные стратегии - разные затраты. В основу GAP-анализа положены стратегии корпоративного развития И. Ансофа, которые хорошо известны как матрица Ансофа.
Рассмотрение альтернативных стратегий Крайне редко встречаются ситуации, когда у организации имеется всего один путь достижения цели или одна стратегия. Всегда существуют альтернативы. После проведения анализа и формулировки целей руководители должны определить различные варианты распределения ресурсов для получения оптимального результата. Приведем наиболее известные варианты стратегий: а) стратегии И. Ансофа; б) конкурентные стратегии М. Портера: -лидерство по затратам или установление более низкой цены путем минимизации затрат; -дифференциация или попытка дифференцировать свою продукцию относительно конкурента; -фокусирование или стратегия рыночной ниши; в) стратегии Ф. Котлера: -интенсивный рост; -рост за счет интеграции (вертикальной и горизонтальной); -диверсификация.
Выбор определенной стратегии, на базе которой будет развиваться оперативное планирование Руководители организации в заключение должны выбрать одну из стратегий, которая наилучшим образом: повлияет на финансовый результат; не будет противоречить существующим принципам организации; будет принята работниками организации; будет поддержана соответствующими ресурсами в необходимом объеме.
В заключение надо отметить, что основой всего процесса стратегического планирования является прогнозирование состояния среды деятельности организации. Прогнозирование - определение динамики показателей и процессов, происходящих в среде деятельности организации, на будущие периоды с учетом их взаимосвязей и взаимовлияний.


