ВК Второе начало термодтнамики.pptx
- Количество слайдов: 23
ВК Второе начало термодтнамики Тимченко Н. А.
Второе начало термодинамики определяет направление протекания самопроизвольных процессов, а для состояния равновесия позволяет получить ряд важнейших термодинамических соотношений между различными физическими свойствами вещества. Существует несколько формулировок второго начала, все они являются постулатами, т. е. недоказуемыми утверждениями. Постулат Клаузиуса: тепло не может само по себе перейти от системы с меньшей температурой к системе с большей температурой. Эквивалентным является постулат Кельвина: невозможно непрерывно получать работу, только охлаждая отдельное тело ниже температуры самой холодной части окружающей среды. Более краток постулат Оствальда: невозможно построить вечный двигатель второго рода (т. е. двигатель, работающий только за счет охлаждения теплового резервуара).
Несмотря на качественный характер формулировок второго начала термодинамики, оно приводит к далеко идущим количественным следствиям. Прежде всего оно позволяет определить максимальный коэффициент полезного действия (КПД) тепловой машины. Для получения других многочисленных количественных соотношений удобно использовать математическую формулировку второго начала термодинамики, заключающуюся в двух положениях: 1. Существует энтропия как функция состояния системы; 2. При реальных необратимых процессах энтропия возрастает.
Определение КПД двигателей Коэффициент полезного действия двигателей равен отношению совершенной работы к затраченному, т. е. подведенному теплу. Работа может быть вычислена либо по площади цикла на плоскости Р, V, либо, пользуясь законом сохранения энергии, по алгебраической сумме подведенного и отведенного тепла на всех участках цикла: При последнем способе приходится определять участки цикла, где тепло подводится. Границами участков, где тепло подводится и отводится, являются точки касания гладких участков цикла с адиабатой, на которой Q = 0.
Задача На рисунке изображен обратимый цикл, состоящий из изотермы, изохоры и изобары, выполняемый молем идеального газа в тепловой машине. Найти работу и подводимое тепло на каждом участке цикла, считая, что рабочим веществом является идеальный газ.
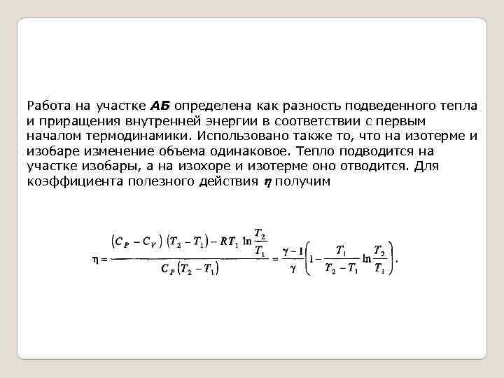
Работа на участке АБ определена как разность подведенного тепла и приращения внутренней энергии в соответствии с первым началом термодинамики. Использовано также то, что на изотерме и изобаре изменение объема одинаковое. Тепло подводится на участке изобары, а на изохоре и изотерме оно отводится. Для коэффициента полезного действия получим
Задача Найти КПД цикла Клапейрона, состоящего из двух изотерм и двух изохор, с идеальным газом в качестве рабочего вещества. Решение. На изотерме внутренняя энергия идеального газа не меняется, здесь произведенная работа равна подведенному теплу. Тепло подводится на изохоре V 2, поскольку здесь возрастает температура, и на изотерме Т 1 так как на этом участке совершается положительная работа.
Задача. Во сколько раз изменится КПД двигателя внутреннего сгорания, если коэффициент объемного сжатия а увеличить с 5 до 10 ? Реальный цикл двигателя заменить идеальным замкнутым циклом, состоящим из двух изохор и двух адиабат, а рабочее вещество считать идеальным многоатомным газом. Решение. На рисунке тепло подводится на левой изохоре и отводится на правой.
Используя уравнение адиабаты и определение коэффициента объемного сжатия получим Подставляем и находим Здесь было учтено, что для многотомных газов = 4/3. Отметим, что при увеличении степени сжатия КПД растет и в пределе стремится к единице, но довольно медленно.
Определение КПД холодильников При работе холодильника затрачивается механическая работа А, а полезная его деятельность состоит в отборе тепла от более холодного резервуара. Отметим, что по закону сохранения энергии горячему резервуару передается тепло Следовательно, КПД холодильника х можно определить как отношение Для цикла Карно КПД холодильника, как и КПД двигателя, зависит только от температуры холодного Тх и горячего Тг резервуаров тепла и равен
Заметим, что это выражение не совпадает с обратной величиной КПД двигателя, так как здесь в числителе стоит более низкая температура. При работе холодильника тепло Qг переданное горячему резервуару, больше, чем тепло Qx, отобранное от холодного резервуара на величину затраченной работы А. Это используется в тепловом насосе. Обратим внимание на то, что КПД холодильника может быть больше единицы, поэтому вместо КПД иногда используется термин "эффективность холодильника".
Задача. В комнате постоянная температура t 1 =18 °С поддерживается электронагревателем мощностью Pw — 500 ватт. Температура воздуха снаружи t 2 = -21 °С. Вместо электронагревателя для поддержания в комнате той же температуры можно использовать тепловой насос (тепловую машину, работающую по холодильному циклу). Какую мощность Pт будет потреблять из электросети тепловой насос, работающий с максимальной эффективностью? Решение. В данном случае в комнату отдается тепло Q 2, которое состоит из взятого с улицы тепла Q 1 и превращенной в тепло работы двигателя Q 2 – Q 1.
Тепловой насос работает в обратную сторону по сравнению с тепловой машиной: он потребляет работу, а отдает тепло. Его КПД совпадает с КПД машины
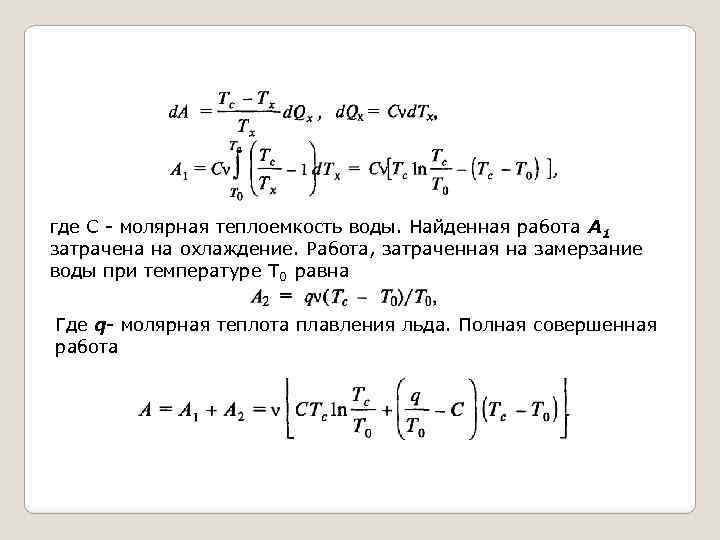
Задача Какую минимальную работу должен совершить двигатель идеального холодильника, чтобы работая в среде, имеющей температуру t. С, охладить молей воды до to = 0 °С и превратить ее в лед? Решение. В этой задаче "горячая" температура остается постоянной, а температура Тх падает по мере остывания воды. Считаем, что идеальный холодильник работает по циклу Карно. Здесь цикл повторяется много раз, после каждого обхода на нижней изотерме температура уменьшается на малую величину то есть нижняя линия цикла является изотермой лишь приближенно.
где С - молярная теплоемкость воды. Найденная работа А 1 затрачена на охлаждение. Работа, затраченная на замерзание воды при температуре Т 0 равна Где q- молярная теплота плавления льда. Полная совершенная работа
Холодильник начинает работать, когда температура воды и среды одинаковы, при этом его КПД стремится к бесконечности, так как и подвод и отвод тепла осуществляется при одной и той же температуре. По мере охлаждения воды КПД уменьшается. Отметим, что КПД идеального холодильника, работающего по циклу Карно, при tx = -13 °С и комнатной температуре = + 20 °С равен 260/33 = 7, 9, т. е. гораздо больше единицы. Cледует обратить внимание на то, что с помощью холодильной машины может быть создана разность температур некоторых сред, но для этого нужно затратить работу.
Задача Динамическое отопление Томсона. Топливо сжигается в топке двигателя, который приводит в действие холодильную машину. Холодильная машина отнимает тепло от природного резервуара тепла, например подземного, и отдает ее воде в отопительной системе. Одновременно вода в отопительной системе служит холодильником теплового двигателя. Найти эффективный КПД такой системы при t. D = 210 °С, t 0 = 60 °С, tx = +15 °С. Решение. На рисунке показан один из частных случаев расположения циклов холодильной машины и двигателя. Площади их одинаковые, поскольку работы равны. Средняя изотерма T 0 - это температура отопительной системы. Стрелками отмечено тепло, которое поступает в эту систему сверху из двигателя Q 1 и снизу из холодильника Q 2
Считаем, что обе машины работают по циклу Карно. Для двигателя величина QD - это затраченное тепло, полученное от сжигания топлива При этом следовательно,
Для холодильника имеем аналогичные соотношения Находим полное тепло Q, поступающее отопительную систему и эффективный КПД: При динамическом отоплении с использованием идеальных машин в данном случае достигается тройной эффект в использовании топлива. При этом после работы двигателя 0, 69 часть сожженного топлива идет на нагревание отопительной системы, только 0, 31 часть используется двигателем.
Но и это тепло после работы холодильной машины полностью возвращается в отопительную систему, да еще дополнительно отбирается от природного источника тепла двойное количество в единицах сожженного топлива. Отметим, что при условиях задачи КПД холодильника равен 640% Из последней формулы следует, что Q > QD при условии TD > То. Так как это условие всегда выполняется, то динамическое отопление с использованием идеальных машин передает в отопительную систему больше тепла, чем непосредственное нагревание при сжигании топлива.
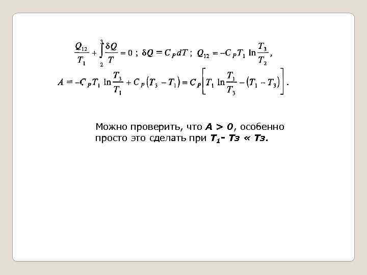
Задача. Термодинамическая система с произвольным веществом совершает круговой процесс, состоящий из изотермы 1 -2 (температура T 1), изобары 2 -3 и адиабаты 3 -1. Температура в точке пересечения изобары и адиабаты равна T 3. Теплоемкость на изобаре Ср постоянна. Вычислить работу А, совершаемую системой в этом цикле. Решение. Особенность задачи в том, что не задано уравнение состояния и, следовательно, неизвестна зависимость Р (V), которая нужна для вычисления работы интеграла Поэтому работу следует вычислять по разнице подведенного и отведенного тепла.
На изобаре теплоемкость задана, поэтому отведенное тепло вычисляем по разнице температур. На изотерме температура постоянна, следовательно, при использовании равенства Клаузиуса ее можно вынести за знак интеграла и получить величину подведенного тепла. По первому началу термодинамики На изобаре Для вычисления Q 12 применим равенство Клаузиуса
Можно проверить, что А > 0, особенно просто это сделать при T 1 - Tз « Tз.


