айрапетян.pptx
- Количество слайдов: 16
Виконала студентка гр. Фк-12 -1 з Айрапетян Р. М.
На сучасному етапі ринкової трансформації економіки України важливою умовою радикальної зміни економічного середовища стає формування нових підходів щодо удосконалення соціальнотрудових відносин. Серед найважливіших проблем у цій сфері передусім виділяється комплекс питань, пов'язаних з пошуком найбільш ефективних шляхів реформування систем стимулювання та оплати праці найманих працівників. Організація трудового процесу та оплати праці в умовах посилення конкуренції, існування економічного ризику, зростання господарської самостійності вимагає від підприємців застосування ефективних підходів до питань організації оплати праці.
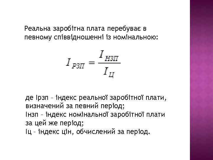
Реальна заробітна плата перебуває в певному співвідношенні із номінальною: де Ірзп – індекс реальної заробітної плати, визначений за певний період; Інзп – індекс номінальної заробітної плати за цей же період; Іц – індекс цін, обчислений за період.
Основна заробітна плата працівника визначається тарифними ставками, посадовими окладами, відрядними розцінками, а також доплатами у розмірах, встановлених чинним законодавством. її розмір залежить від результатів роботи самого працівника. Додаткова заробітна плата – це винагорода за працю понад встановлені норми, за трудові успіхи, винахідливість, особливі умови праці; включає доплати, надбавки, компенсаційні виплати, передбачені чинним законодавством; премії, пов'язані з виконанням виробничих функцій і завдань.
Заробітна плата виконує ряд функцій. Основні функції заробітної плати: Відтворювальна Стимулююча Регулювальна Соціальна
Погодинна форма охоплює такі системи оплати праці: 1. Пряма погодинна. Заробіток за цією системою (Зп. пог) обчислюється: Зп. пог =Фміс * Сг, грн. , (1. 2) де Фміс – фактично відпрацьований за місяць час, год. /міс; Сг – годинна тарифна ставка за розрядом робітника, грн. , 2. Погодинно-преміальна система, за якою заробіток (Зп. прем) обчислюється: Зп. прем = 3 тар + Д, грн. , (1. 3) де Зтар – сума заробітку, нарахованого за прямою погодинною системою оплати праці, грн. ; Д – сума преміальних доплат за досягнення певних якісних або кількісних показників, грн.
Пряма відрядна. Заробіток (Зп. відр) при цьому обчислюється за формулою: , грн. , (1. 5) де Рі – відрядний розцінок за виготовлення одного виробу і-го виду, грн. /шт. ; Nфі – фактична кількість виробів і-го виду, виготовлених робітником за певний час (найчастіше місяць), шт. ; п - кількість видів виробів. Рі = Тшт і • Сг, грн. , де Тшт і. - час на виготовлення одного виробу іго виду, год.
Відрядно-прогресивна. Заробітна плата (Зв. прогр) обчислюється за формулою: Зв. прогр = Nв 6 * Pзв + (Nф – Nвб) ) • Рпідв , грн. , (1. 10) де Nв 6 – вихідна база для нарахування доплат (встановлюється на рівні 110 -115% NПЛ), шт. /міс; Рзв – звичайний розцінок за один виріб, грн. /шт. ; РПІДВ – підвищений розцінок за один виріб, грн. /шт. .
Фонд тарифної заробітної плати погодинників (Фт пог) обчислюється за формулою: , грн. , (1. 24) де Чі – чисельність погодинників, що працюють в і-тих умовах праці (нормальних, шкідливих, особливо шкідливих), чол. ; Фді – дійсний фонд часу роботи одного погодинника при і-тих умовах праці, н-год. /рік; С 1і – годинна тарифна ставка погодинника першого розряду при і-тих умовах праці, грн. /год. ; Ксер і – середній тарифний коефіцієнт погодинників при г-тих умовах праці, який визначається так: , (1. 25) де Чj – чисельність погодинників j-го розряду, чол. ; Кj – тарифний коефіцієнт j -го розряду. Фонд тарифної заробітної плати відрядників (Фт. відр) визначається за формулою: Фт. відр = , грн. , (1. 26) де Ті – сумарна трудомісткість робіт при і-тих умовах праці, н-год. /рік; С 1і – годинна тарифна ставка відрядника першого розряду за і-тих умов праці, грн. /год. ; K'сер і – середній тарифний коефіцієнт відрядників за і-тих умов праці, який обчислюється: K'сер і = , (1. 27)
Україна є однією з провідних держав серед країн СНД за обсягом виробництва картоннопаперової тари, проте протягом останніх років міра задоволення внутршіньодержавних потреб у ній коливалася в межах 50 -52%. Водночас в Україні (порівняно з індустріально і ринково розвинутими країнами) рівень виробництва картонної і гофрокартонної тари є ще невиправдано малим. У розрахунку на одного жителя України зараз виготовляється 6, 2 м 2 цього виду тари, що у 7, 10, 15, 17 раз менший, ніж в Англії, Німеччині, Японії та США відповідно.
Динаміка основних показників підприємства
Аналіз структури доходів, тис. грн. 2011 р. Показник 2012 р. 2013 р. Сума Питома вага, % 4573, 0 94, 7 2463, 9 87, 3 - - 256, 0 5, 3 358, 5 12, 7 383, 1 16, 8 - - - 4. Інші фінансові доходи. - - 1903, 8 83, 2 5. Інші доходи звичайної діяльності. - - - 4829, 0 100 2822, 4 100 2286, 9 100 1. Дохід (виручка) реалізації. від 2. Операційні доходи. 3. Дохід від капіталі. участі 6. Надзвичайні доходи Усього доходів в від
Аналіз структури витрат і відрахувань Показники 2011 р. 2012 р. 2013 р. Податок на додану вартість Акцизний збір Інші відрахування з доходу. Собівартість реалізованої продукції Адміністративні витрати Витрати на збут Інші операційні витрати Фінансові витрати Витрати від участі в капіталі Інші витрати Податок на прибуток від звичайної діяльності Надзвичайні відрахування 762, 0 Питома Сума вага, % 10, 6 410, 6 - - - 4264, 0 59, 2 22250, 1 38, 6 - - 299, 0 338, 0 - 4, 1 4, 7 - 438, 1 2483, 1 18, 3 - 7, 5 42, 7 0, 3 - 188, 2 809, 7 0, 6 - 18, 8 81, 1 0, 1 - 1541, 0 - 21, 4 - 221, 7 - 3, 8 - - - - - Усього витрат відрахувань 7204, 0 100 5821, 9 100 998, 5 100 Сума і Питома Сума вага, % 7, 1 - Питома вага, % - -
Співвідношення відрядників та почасовиків по підприємстві.
В роботі було проаналізовано систему оплати праці та основні економічні показники діяльності ВАТ “Дніпропапір”. Метою діяльності підприємства є: - найбільш повне і якісне задоволення потреб громадян. Підприємств і організацій в продукції, роботах і послугах, що виробляються (надаються) акціонерним товариствам і реалізації на цій основі соціальних і економічних інтересів акціонерів і трудового колективу; - створення конкурентноздатних продукції, робіт, послуг і організації при цьому додаткових робочих місць. За 2011 -2012 рр. підприємство було збитковим, по всіх техніко-економічних показниках відбувся спад; тобто скорочення численності, відсутність реалізації у 2013 році, неплатоспроможність, зниження фондовіддачі, продуктивності праці. У 2013 році підприємство знаходилося на етапі санації і найкращим показником, який свідчить, що вона проходить успішно є одержання чистого прибутку у 2013 році.


