11_Лазерная передача времени_Садовников.pptx
- Количество слайдов: 13
VIII Международный симпозиум «Метрология пространства и времени» Санкт-Петербург, Россия, 14 -16 сентября 2016 г. ЛАЗЕРНЫЕ И РАДИО-ЛАЗЕРНЫЕ СИСТЕМЫ ДЛЯ ПРЕЦИЗИОННОЙ ПЕРЕДАЧИ ШКАЛ ВРЕМЕНИ И ЧАСТОТНО-ВРЕМЕННЫХ ИЗМЕРЕНИЙ В ГЛОНАСС M. A. Садовников, В. Д. Шаргородский НАУЧНО-ПРОИЗВОДСТВЕННАЯ КОРПОРАЦИЯ «СИСТЕМЫ ПРЕЦИЗИОННОГО ПРИБОРОСТРОЕНИЯ» Москва, Россия
1 План доклада 1. Технология лазерной передачи времени с использованием космической группировки ГЛОНАСС; 2. Результаты экспериментов по лазерной передаче шкалы времени Государственного первичного эталона времени и частоты; 3. Технология радио-лазерной передачи времени с использованием космической группировки ГЛОНАСС; 4. Применение радио-лазерных измерений при решении навигационных задач в системе ГЛОНАСС; 5. Выводы.
2 Технология прецизионной передачи шкал времени с использован станций лазерной дальнометрии и навигационных КА ГЛОНАС Наземный модуль присоединяется к наземному СЧВ и измеряет время старта импульса лазерного дальномера в шкале времени наземного СЧВ. Бортовой модуль присоединяется к бортовому СЧВ и измеряет время прихода лазерного импульса в шкале времени бортового СЧВ. Разность этих времен за вычетом времени запаздывания импульса (дальности, деленной на скорость света) равна расхождению бортовой и наземной шкал времени. ББКОС 1 PPS Бортовой СЧВ ТАЙМЕР РШВ = время стопа-время старта-с-1·дальность Наземный СЧВ 1 PPS Время стопа в шкале БСЧВ Лазерная метка Лазерный импульс внешней ШВ Конвертор Волоконная линия связи с волоконным шлейфом Оптический сумматор ЛАЗЕР Фотоприемник лазерных меток НБКОС Время старта в шкале СЧВ Таймер ЛАЗЕРНЫЙ ДАЛЬНОМЕР Бортовой ФП «СТОП» ЛАЗЕРНЫЙ РЕТРОРЕФЛЕКТОР
3 Случайные погрешности лазерной системы передачи времени при измерении расхождения бортовой и наземной шкал времени Составная часть системы Случайная погрешность однократного измерения, не более Наземный модуль 20 пс Бортовой модуль 80 пс Лазерный дальномер 50 пс Итого 96 пс Итого на интервале усреднения 30 с 10 пс
4 Методы и точность калибровки лазерных систем передачи шкал времени Схема калибровки наземного модуля и лазерного дальномера ( Т 3 +Т 4 ) – задержка внешней шкалы времени входу оптического сумматора Лазерный передатчик 1 PPS Наземный СЧВ ( Т 2 -Т 1 ) – редукция времени старта к опорной точке станции Конвертор Волоконная линия связи и шлейф Т 3 Лазерный импульс Т 1 Лазерная метка внешней ШВ Лазерная метка шлейфа Т 4 Оптически й сумматор Вычислительный комплекс Фотоприемник лазерных меток Линия запуска лазерного диода с калиброванной задержкой ББКОС Опорная точка станции Т 2 Схема калибровки бортового модуля СЧВ Эталонная дистанция Лазерный диод Положение опорной точки Таймер
5 Систематические погрешности лазерной системы передачи времени при измерении расхождения бортовой и наземной шкал времени Составная часть системы Остаточная систематическая погрешность измерений, не более Наземный модуль 30 пс Бортовой модуль 60 пс Лазерный дальномер 10 пс Итого 65 пс Итого на интервале усреднения 30 с 65 пс
6 Результаты экспериментов по лазерной передаче шкалы времени Государственного первичного эталона времени и частоты В 2015 г лазерная станция «Менделеево» , расположенная на территории «ВНИИФТРИ» , была дооснащена наземным модулем регистрации моментов посылок лазерных импульсов в шкале Государственного эталона времени, частоты и шкалы времени UTC(SU) В период с 23. 03. 2016 по 23. 04. 2016 были поведены первые космические эксперименты по передаче ШВ UTC(SU) на эталон системной шкалы времени ГЛОНАСС Дата ΔТЦС-UTC/ЛАЗЕР , нс ΔТЦС-UTC/РАДИО, нс ΔΔТЦС-UTC(SU), нс 23. 03. 2016 26669, 2 26680, 2 +11, 0 21. 04. 2016 26659, 9 26675, 2 +15, 3 23. 04. 2016 26658, 6 26668, 5 +9, 9 Среднее отклонение +12, 1 Величина разности сдвига эталона системной ШВ относительно UTC(SU), полученная по данным лазерных и радиотехнических средств, может рассматриваться как оценка систематической погрешности штатных радиотехнических средств определения расхождения эталона системной шкалы времени относительно UTC(SU)
7 Концепция всепогодной радио-лазерной технологии прецизионной передачи времени, реализованная в лазерных станциях нового поколения КА «Глонасс» Для устранения зависимости от погодных условий в состав лазерных станций нового поколения включается навигационный приемник сигналов GNSS, выполняющий измерения псевдодальности по коду и фазе несущей навигационных сигналов. Если выполнены условия согласования, то лазерная система и навигационный приемник выполняют согласованные измерения дальности и псевдодальности как в лазерном канале, так и в радиоканале по навигационным сигналам. Согласованность измерений позволяет использовать лазерные измерения дальности и псевдодальности в качестве эталонных для калибровки радиоизмерений псевдодальности и использовать калиброванные измерения для всепогодной передачи времени с использованием либо кодовых измерений, либо измерений по фазе несущей. Калибровка радиоизмерений заключается в определении по лазерным измерениям суммарной аппаратной задержки в бортовой и наземной навигационной аппаратуре, включая смещения фазовых центров навигационных антенн относительно их опорных точек. Шкала времени БСУ БИНС ББКОС РРС РЛК БИС Лазерный дальномер Шкала времени РЛК Шкала времени внешнего стандарта частоты и времени Таймер
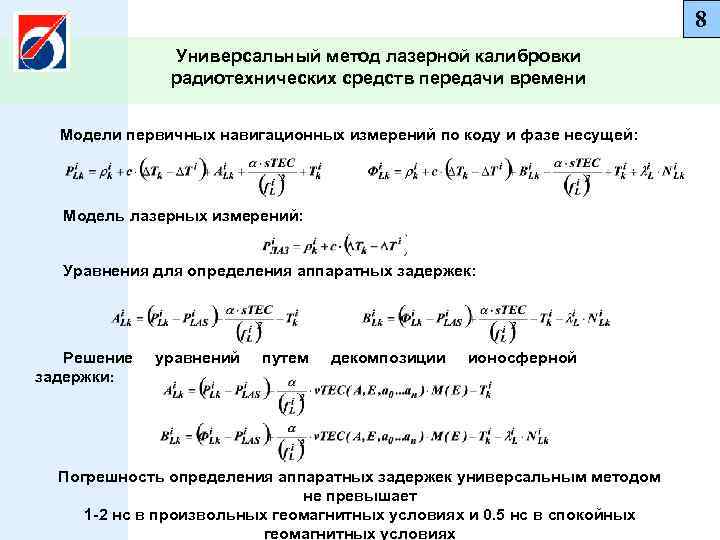
8 Универсальный метод лазерной калибровки радиотехнических средств передачи времени Модели первичных навигационных измерений по коду и фазе несущей: Модель лазерных измерений: Уравнения для определения аппаратных задержек: Решение задержки: уравнений путем декомпозиции ионосферной Погрешность определения аппаратных задержек универсальным методом не превышает 1 -2 нс в произвольных геомагнитных условиях и 0. 5 нс в спокойных геомагнитных условиях
9 Специальный метод лазерной калибровки радиотехнических средств передачи времени Оценка тропосферной задержки производится: • путем расчета по метеопараметрам в месте стояния станции (погрешность оценки не более 6 -10 см или 0. 2 -0. 33 нс); • путем ее определения в качестве параметра навигационного решения (погрешность оценки не более 0. 15 нс); • по данным измерений радиометра водяного пара (погрешность оценки не более 1 см или 0. 033 нс). Начальная целочисленная неоднозначность фазовых измерений при калибровке определена по
10 Применение радио-лазерной технологии для повышения точности решения различных задач в системе ГЛОНАСС 1. Задача определения точных значений аппаратных задержек актуальна в различных навигационных задачах, в том числе в задачах разрешения неоднозначностей при фазовых измерения, относительного и абсолютного позиционирования, а также эфемеридновременного обеспечения. 2. В задачах разрешения неоднозначностей фазовых измерений наличие аппаратных задержек усложняет быстрое и надежное нахождение целочисленных значений начальных неоднозначностей, что понижает в несколько раз точность навигационных решений. 3. В задачах позиционирования существует проблема обеспечения единства навигационного поля: если поправки к бортовым часам определяются по измерениям, отнесенным к фазовым центрам приемной и передающей антенн, то любые навигационные определения, выполняемые на других кодах или несущих частотах нуждаются в выравнивающих поправках. 4. В задачах эфемеридно-временного обеспечения не устраненные частотные зависимости аппаратных задержек вызывают погрешности в определении орбит, а вариабельность аппаратных задержек оказывают влияние на точность формирования системных шкал времени и поправок к бортовым шкалам времени. 5. Согласованные радио-лазерные измерения, необходимые для решения задач высокоточной и всепогодной передачи времени, могут быть применены для повышения точности решения различных задач в системе ГЛОНАСС путем лазерной калибровки и контроля измерений приемников наземной измерительной сети.
11 ВЫВОДЫ 1. Экспериментальная отработка лазерных систем передачи времени с использованием бортовой аппаратуры навигационных КА системы ГЛОНАСС подтверждает возможность использования этой технологии для передачи времени на большие расстояния с абсолютной погрешностью не более 0. 1 нс; 2. При оснащении вновь запускаемых навигационных КА «Глонасс» бортовыми модулями измерения времен прихода импульсов лазерных дальномеров возможно создание глобальной сети лазерной высокоточной передачи времени на основе системы ГЛОНАСС; 3. При оснащении лазерных станций нового поколения навигационными приемниками, выполняющими согласованные измерения псевдодальности по коду и фазе несущей, достигается высокоточное и всепогодное решение задачи передачи времени различными методами; 4. Калибровка радиотехнических измерений псевдодальностей на различных несущих частотах и различных сигнальных кодах позволяет с высокой точностью определять аппаратные задержки бортовой и наземной навигационной аппаратуры и повысить точность решения различных задач в системе ГЛОНАСС.
Благодарю за внимание
11_Лазерная передача времени_Садовников.pptx