ml_lect_3.ppt
- Количество слайдов: 45
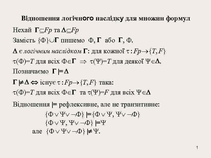
Відношення логічного наслідку для множин формул Нехай Fp та Fp Замість { } пишемо , або , . є логічним наслідком : для кожної : Fp {T, F} ( )=T для всіх (Ψ)=T для деякої Ψ . Позначаємо |= | існує : Fp {T, F} така: ( )=T для всіх та (Ψ)=F для всіх Ψ Відношення |= рефлексивне, але не транзитивне: { } |={ , } { , } |= але { } | . 1
Властивості відношення |= на пропозиційному рівні G 1) Якщо , то |= . G 2) Нехай |= та . Тоді |= . П 1) , |= , . П 2) |= , , |= . П 3) , |= та , |= . П 4) |= , , . П 5) & , |= , , |= . П 6) |= , & |= , та |= , . П 7) , |= , та , |= . П 8) |= , . П 9) , |= , , |= та |= , , . П 10) |= , та , |= , . П 1–П 4 – базові властивості відношення |= на проп. pівні Теорема (заміни еквівалентних). Нехай . Тоді , |= та |= , . 2
Mетод резолюцій Метод резолюцій – найпоширеніший метод пошуку доведень А. Дж. Робінсон Семантичні таблиці (секвенції) та натуральний вивід набагато ефективніші, але вимагають використання складних структур даних та розвинутих методологій програмування (рівня об'єктноорієнтованого), тому на примітивній обч. техніці 60 -х років були незручні для реалізації МР для логік 1 -го порядку базується на зведенні формул до певної стандартної форми (Сколемизація). Ідейна основа МР – теорема Ербрана. Розроблено модифікації та стратегії застосування МР, що підвищують його ефективність (лінійна резолюція, лок-резолюція, семантична резолюція, стратегія поглинання і т. п. ) На основі МР в 70 -х рр. 20 ст. створена мова логічного пр-ня Пролог ефективний для написання невеликих програм із складною логікою, але обчислювальні фрагменти програми ефективніше писати на С++, Pascal. 3
Метод резолюцій пропозиційної логіки Літери (літерали) – атомарні формули або їх заперечення. Для ПЛ: ПФ вигляду А або А, де А Ps. Диз'юнкт –диз'юнкція кількох літер. Однолітерний диз'юнкт – одиничний. Порожній диз'юнкт 0 – диз'юнкт, що не має жодної літери, Інтерпретується як суперечність – логічна константа F. Літери А та А – контрарні Нехай L в D та L' в D' контрарні Резольвента диз'юнктів D та D' – диз'юнкт R, утворений диз'юнкцією всіх літер D, відмінних від L, та всіх літер D', відмінних від L'. Такий R побудовано за D та D' згідно правила резолюцій ПР: D, D' |- R. Якщо D та D' – контрарні літери, то R – порожній диз'юнкт. 4
Теорема (коректність ПР). R – резольвента D' {D, D'}╞ R. Послідовність диз-в D 1, D 2, …, Dn – резолютивне виведення Dn із множини диз-в S, якщо кожний Dі або S, або отриманий із попередніх за допомогою ПР. D виводиться із S, якщо існує резолютивне вив-ня D із S. S суперечлива існує резолютивне виведення 0 із S. Резолютивне виведення 0 із S – спростування S, або доведення суперечливості множини диз-в S. {D 1, …, Dm}╞ D {D 1, …, Dm, D} суперечлива, тому для доведення {D 1, …, Dm}╞ D вказуємо резолютивне виведення 0 із {D 1, …, Dm, D}. Вважаємо: жоден з D S не містить пари контрарних літер (не є тавтологією). D – тавтологія ({D 1, …, Dm, D} суп {D 1, …, Dm} суп). 5
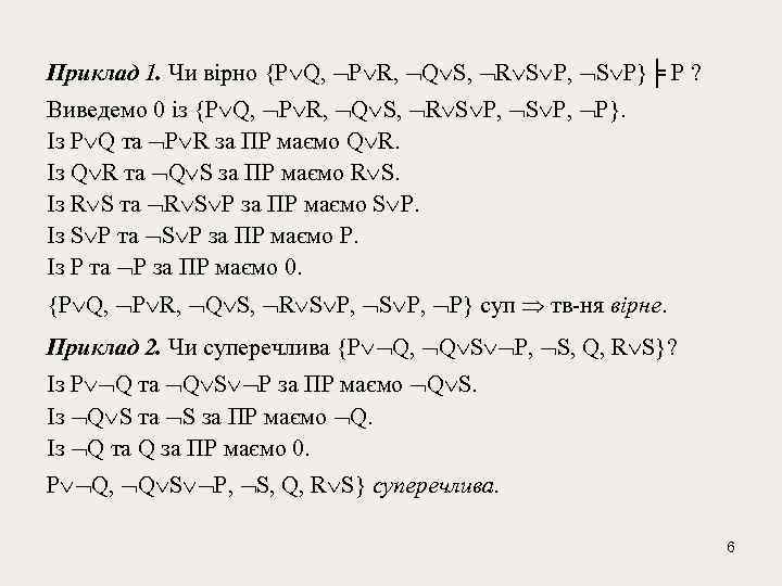
Приклад 1. Чи вірно {P Q, P R, Q S, R S P, S P}╞ P ? Виведемо 0 із {P Q, P R, Q S, R S P, P}. Із P Q та P R за ПР маємо Q R. Із Q R та Q S за ПР маємо R S. Із R S та R S P за ПР маємо S P. Із S P та S P за ПР маємо P. Із P та P за ПР маємо 0. {P Q, P R, Q S, R S P, P} суп тв-ня вірне. Приклад 2. Чи суперечлива {P Q, Q S P, S, Q, R S}? Із P Q та Q S P за ПР маємо Q S. Із Q S та S за ПР маємо Q. Із Q та Q за ПР маємо 0. P Q, Q S P, S, Q, R S} суперечлива. 6
Приклад 3. Чи суперечлива {P Q, Q S P, Q}? Із P Q та Q за ПР маємо P. Із P та Q S P за ПР маємо Q S. Із Q S та Q за ПР маємо S. Із Q та Q S P за ПР маємо S P. Із S P та P Q знову Q S. Тут 0 вивести неможливо. Розгл. оцінку : (P)=T, (S)=T, (Q)=F. При такій всі диз'юнкти множини =T, звідки множина несуперечлива. 7
Секвенційні числення ПЛ Властивості відношення |= дозволяють звести логічний наслідок складної формули (разом з множиною інших формул) до логічних наслідків простіших формул, що утв. складнішу. Питання про відношення логічного наслідку між двома множинами формул, в одну з яких входить складна формула, зводиться до питання про відношення логічного наслідку між двома множинами формул, в які входять її компоненти. Це – властивість підформульності. Секвенційні числення формально-аксіоматичні системи, які формалізують відношення |= Запропоновані Г. Генценом (1909– 1945). Класичний (Генценівський) варіант: секвенції – це , де та – скінченні множини формул Секвенційне числення будується так: секвенція вивідна (має виведення) |= . 8
Секвенція замкнена, якщо . Замкнені секвенції грають роль аксіом: |= . Теорема 1. Нехай секвенція замкнена. Тоді |= . Секвенційні форми – синтаксичні аналоги семантичних властивостей відношення |= Вони є ПВ секвенційних числень Над рискою –засновки, під рискою - висновки. Сек. форми застосовні до ф-л секвенції в довільному порядку. Згідно П 1–П 4 вводимо базові секвенційні форми: 9
Модифікована форма запису секвенцій Кожну ф-лу секв-ції відмітимо (специфікуємо) символом |- чи -|. – зліва відмічаємо |- – справа відмічаємо -|. Секвенцію, утв. з такою відміткою, позначимо |- -| . Секвенція замкнена, якщо існує така, що |- та -| . Базові секвенційні форми: Похідні секвенційні форми: 10
Теорема 2. Нехай - секвенційні форми, = |- -| . Тоді: 1) якщо |= , то |= ; 2) якщо |= та |= , то |= . Виведення в сек. численнях – дерево, вершини якого секвенції. Індуктивне визначення секвенційного дерева: 1) Секв-я утворює тривіальне сек. дерево з єдиною вершиною 2) Нехай - сек. дерево з коренем , - секвенційні форми. Тоді - секвенційні дерева з коренем . Сек. дерево замкнене: кожний його лист - замкнена секвенція. Секвенція вивідна: існує замкнене сек. дерево з коренем . Таке замкнене дерево – виведення секвенції . 11
Коректність та повнота секвенційних числень Теорема коректності. Нехай секвенція |- -| вивідна. Тоді |= . Доводиться індукцією за побудовою замкненого секвенційного дерева для |- -| . Метод модельних (Хінтікківських) множин. Множина Н відмічених ПФ модельна, якщо: НА) Для кожної атомарної лише одна з |- чи -| може Н. Н ) Якщо |- Н, то -| Н; якщо -| Н, то |- Н. Н ) Якщо |- Н, то |- Н або |- Н; якщо -| Н, то -| Н та -| Н. 12
Процедура побудови секвенційного дерева для секвенції . Побудова починається з кореня дерева, яке "росте" догори. Процедуру побудови дерева розіб'ємо на етапи. Кожне застосування сек. форми – до ск. множини доступних формул. На початку кожного етапу – крок доступу: до списку доступних формул додаємо по одній формулі з |--списку та -|-списку. Якщо недоступних |--формул чи -|-формул немає, то на подальших кроках доступу додаємо по одній формулі невичерпаного списку. На початку побудови дерева доступна пара перших формул списків (єдина формула, якщо один із списків порожній). Нехай виконано k етапів процедури. На етапі k+1 перевіряємо, чи кожен лист дерева – замкнена секвенція. Якщо всі листи замкнені, то процедура завершена позитивно. Якщо ні, то для кожного незамкненого листа робимо наступний крок доступу, після чого добудуємо скінченне піддерево з вершиною так. 13
Активізуємо всі доступні неатомарні формули . По черзі до кожної активної формули застосовуємо відповідну форму. Після її виконання формула пасивна, до пасивних та утворених на даному етапі формул сек. форми незастосовні. Повтори формул усуваються. При побудові сек. дерева можливі випадки: 1) Процедура завершена позитивно, маємо замкнене дерево. 2) Процедура завершена негативно, маємо скінченне незамкнене дерево. Тоді в дереві існує скінченний шлях = 1 , 2 , …, п , всі вершини якого – незамкнені секвенції. Такий шлях – незамкненй. 3) Процедура не завершується, маємо нескінченне незамкнене дерево. Нескінченне дерево із скінченним розгалуженням має хоча б один нескінченний шлях (лема Кеніга). Вершини цього шляху – незамкнені, бо при появі замкненої секвенції процес побудови на цьому шляху обривається. Отже, в дереві існує нескінченний незамкнений шлях = 1 , 2 , …, п , … всі вершини якого – незамкнені секвенції. Кожна з формул секвенції зустрінеться на цьому шляху і стане доступною, тому кожний із ПС формул зустрінеться на . 14
Теорема 2. Нехай - незамкнений шлях в секв. дереві, Н – множина всіх відмічених формул секвенцій шляху . Тоді Н – модельна множина. Для переходу від нижчої вершини шляху до вищої використовується одна з базових сек. форм. Такі переходи відповідають умовам Н та Н для модельної множини. Кожна неатомарна формула, що зустрічається на , рано чи пізно буде розкладена згідно відповідної сек. форми. Всі секвенції шляху незамкнені, тому виконується НА 15
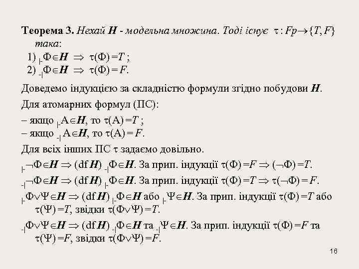
Теорема 3. Нехай Н - модельна множина. Тоді існує : Fp {T, F} така: 1) |- Н ( ) =T ; 2) -| Н ( ) = F. Доведемо індукцією за складністю формули згідно побудови Н. Для атомарних формул (ПС): – якщо |-А Н, то (А) =Т ; – якщо -| А Н, то (А) = F. Для всіх інших ПС задаємо довільно. |- Н (df Н) -| Н. За прип. індукції ( ) =F ( ) =Т. -| Н (df Н) |- Н. За прип. індукції ( ) =Т ( ) = F. |- Н (df Н) |- Н або |- Н. За прип. індукції ( ) =Т або ( ) =Т, звідки ( ) =Т. -| Н (df Н) -| Н та -| Н. За прип. індукції ( ) =F та ( ) =F, звідки ( ) =F. 16
Звідси – теорема повноти пропозиційних секвенційних числень: Теорема 4. Нехай |= . Тоді секвенція |- -| вивідна. Припустимо супротивне: |= та |- -| невивідна. Якщо = |- -| невивідна, то в сек. дереві для існує незамкнений шлях . Згідно теореми 2 множина Н всіх відмічених формул секвенцій - модельна. Згідно теореми 3 існує істиннісна оцінка така: |- Н ( ) =T та -| Н ( ) = F. Згідно з Н це вірно для всіх формул . Тому для всіх маємо ( ) = T, для всіх Ψ маємо (Ψ) =F. Це заперечує |= . 17
Наслідок теореми повноти – теорема про елімінацію перетинів. Теорема 5. Нехай |- , та -| , вивідні. Тоді |- вивідна. Нехай = |- -| . Якщо |- , та -| , вивідні, за теоремою коректності , |= та |= , . Звідси |= за теоремою повноти = |- -| вивідна. Таке доведення неконструктивне, воно не дає способу перетв-ня замкнених дерев для |- , та -| , в замкнене дерево для . В основній теоремі про нормальну форму (hauptsatz, теорема про елімінацію перетинів) Г. Генцен показав, як виведення із застосуванням ПП можна перебудувати у виведення без застосування ПП. Теорема Генцена посідає центральне місце в теорії доведень, вона є основою сучасних методів автоматизованого пошуку виведень. 18
Композиційно-номінативний підхід до побудови логічних та програмних систем Побудова логічних систем – на основі єдиного для логіки та програмування композиційно-номінативного підходу Згідно з КНП логіки будуються в семантико-синтаксичному стилі. – спочатку фіксується рівень абстракції розгляду ПО (неформально фіксується інтенсіональна модель світу) – потім будуються відповідні до розглянутого рівня абстракції математичні моделі ПО – предикатні композиційно-номінативні системи. Такі системи задають семантичні аспекти КНЛ – далі будуються відповідні формально-аксіоматичні числення, що задають синтаксичні аспекти логік 19
СПЕКТР КОМПОЗИЦІЙНО-НОМІНАТИВНИХ ЛОГІК Застосування КНП дає змогу побудувати низку логічних моделей різноманітних ПО, що знаходяться. на різних рівнях абстрактності та загальності. Побудову логік починаємо з гранично-абстрактних рівнів, поступово їх конкретизуючи. Такі рівні відрізняються трактуванням рівня абстракції множини даних. Пропозиційний рівень. Дані трактуються гранично абстрактно, як "чорні скриньки". Жодна властивість даних не є доступною. Предикати: A {T, F}, де A – множина абстрактних даних. Базові композиції пропозиційного рівня: та . Сингулярний рівень. Дані трактуються гранично конкретно, як "білі скриньки". Фіксується єдиний клас даних. Композиції синг. рівня – гранично конкретні аплікативні композиції Практ. кожний логічний засіб можна трактувати як аплікат. комп-ю 20
Номінативний рівень. Дані розглядаються як "сірі скриньки", побудовані з "білих" і "чорних". Такі дані – номінативні, вони будуються індуктивно з множин предметних імен і предметних значень. Номінативний рівень є дуже багатим і розпадається на низку підрівнів. Підрівень іменних множин: дані структуровані 1 -рівневі На ньому виділяються рівні: – реномінативний – кванторно-екваційний – функціонально-екваційний Підрівень ієрархічних даних: дані структуровані ієрархічні Отримуємо логіки номінативних даних 21
Однорівневі однозначні номінативні дані – іменні множини. ІМ – множина пар. 1 -а компонента – ім’я, 2 -а – значення цього імені. Одне ім’я не може іменувати два різних значення. V-ІМ над A – довільна однозначна функція : V A. Множину імен V трактуємо гранично-конкретно, множину предметних значень A – гранично-абстрактно VA – множина всіх V-ІМ над A. Довільна f : VA R – V-квазіарна функція Поняття квазіарної функції виникає тоді, коли кількість її аргументів наперед не фіксована. Функції вигляду Р : VA {T, F} – V-квазіарні предикати на A Функції вигляду f : VA А – V-квазіарні функції на A Позначення: Fn. А Pr. A. 22
Реномінативний рівень. Він найабстрактніший серед логік номінативного рівня Можна перейменовувати компоненти даних вводимо композицію реномінації (перейменування) Базові композиції РНЛ: Кванторний рівень. Можна застосовувати квазіарні предикати до всіх предметних значень вводимо композиції квантифікації x та x. Базові композиції логік кванторного рівня: Кванторно-екваційний рівень. Можна ототожнювати й розрізняти значення предметних імен за допомогою спеціальних 0 -арних композицій –предикатів рівності =ху (параметризованих за предм. іменами). Логіки кванторно-екв. рівня – кванторні логіки з рівністю Базові композиції: 23
Функціональний рівень. Можна формувати за допомогою функцій нові аргументи для функцій та предикатів. Це дає змогу ввести композицію суперпозиції. Природно говорити про суперпозиції двох типів: – суперпозиції (Fn. A)n+1 Fn. A функцій у функції – суперпозиції Pr. A (Fn. A)n Pr. A функцій у предикати Для роботи з окремими компонентами даних виділимо множину спец. функцій деномінації (розіменування) Nf. А = {'v | v V}. Реномінації можна промоделювати за допомогою суперпозицій. При введенні функцій 'v базові композиції: Функціонально-екваційний рівень. Додатково можна ототожнювати й розрізняти предметні значення, тому природна наявність функцій 'v Вводимо спеціальну композицію рівності = : Fn. A Pr. A Базові композиції: 24
ІЄРАРХІЯ ЛОГІК КВАЗІАРНИХ ПРЕДИКАТІВ ЗА РІВНЕМ АБСТРАКЦІЇ РОЗГЛЯДУ 25
Для збереження основних властивостей класичної логіки клас квазіарних предикатів треба обмежити Логіки повнототальних еквітонних предикатів. Еквітонність: значення відображення не змінюється при розширенні даних. Повнототальність: визначеність відображення на макс. даних – V-повних ІМ. Такі обмеження справджуються і для класичної логіки. Класична логіка є логікою скінченно-арних тотальних предикатів. Логіки повнототальних еквітонних предикатів є найближчими до класичної логіки. Вони зберігають основні закони класичної логіки при істотному розширенні класу семантичних моделей. Названі неокласичними Для логік ПЕП відповідного рівня збудовані аксіоматичні системи гільбертівського типу, для них доведено теореми коректності та повноти. Логіки еквітонних предикатів теж можна віднести до неокласичних; вони підпорядковуються основним законам класичної логіки. Для логік ЕП уже не діють деякі ПВ (modus ponens, правило перетину). Клас моделей логіки ЕП істотно ширший за клас моделей логіки ПЕП Відмова від modus ponens дослідження синтаксичних властивостей логік ЕП ведемо на базі не гільбертівських, а генценівських систем – секвенційних числень. Такі числення побудовано для логік ЕП відповідного рівня, для них доведено теореми коректності та повноти. 26
Логіки локально-еквітонних предикатів. Для ЛЕП вимагається збереження значення лише при скінченних розширеннях даних. Предикат, істинний на всіх скінченних ІМ та хибний на всіх нескінченних ІМ, – нееквітонний, але локально-еквітонний. Отже, клас ЛЕП є розширенням класу ЕП. Семантичні властивості ЛЕП аналогічні властивостям ЕП. Клас моделей логіки ЛЕП є розширенням класу моделей логіки ЕП. Логіки еквісумісних і локально-еквісумісних предикатів базуються на класах предикатів, визначених на даних з неповною інформацією. Еквісумісність: за можливості розширення різних даних (сумісність) до одного більшого даного значення предиката на таких даних мають збігатися. При локально-еквісумісності вимагаємо збереження значень лише для розширень скінченною інформацією. Класи ЕСП і ЛЕСП є відповідно розширеннями класів ЕП і ЛЕП Властивості логік ЕСП і ЛЕСП аналогічні відп. властивостям логік ЕП і ЛЕП Класи семантичних моделей логік ЕСП і ЛЕСП ще ширші, хоча ці логіки зберігають основні закони класичної логіки. Для логік ЛЕП, ЕСП, ЛЕСП побудовано числення секвенційного типу, для них доведено теореми коректності та повноти. 27
ІЄРАРХІЯ ЛОГІК ЗА ОБМЕЖЕННЯМИ НА КЛАС КВАЗІАРНИХ ПРЕДИКАТІВ 28
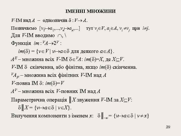
ІМЕННІ МНОЖИНИ V-ІМ над A – однозначна : V A. Позначаємо [v 1 а 1, . . . , vn аn, . . . ] тут vi V, ai A, vi vj при i j. Для V-ІМ вводимо , Функція im : VA 2 V : im( ) = {v V | v a для деякого a A}. AX – множина всіх V-ІМ VA: im( )=Х, де Х V. V-ІМ скінченна, або фінітна, якщо im( ) скінченна. VA – множина всіх фінітних V-ІМ над A F V-повна ІМ : im( )=V AV – множина всіх V-повних ІМ над A Параметрична операція ║Х звуження V-ІМ за Х V: ║Х = {v a | v X}. Вилучення компоненти з іменем x: ║–x = {v a | v x} 29
Операція накладки V-ІМ 2 на V-ІМ 1: 1 2 = 2 ( 1║(Vim( 2))). Якщо , то . Параметрична операція реномінації на VA: = [v 1 (x 1), . . . , vn (xn)]. Якщо 1 2, то КВАЗІАРНІ ФУНКЦІЇ ТА ПРЕДИКАТИ V-квазіарна функція – вигляду f : VA R V-фінарна (скінченно-арна) функція – вигляду f : VAF R Х-арна функція – вигляду f : AX R n-арні функції – вигляду f : Aп R n-арні функції можна трактувати як {1, . . . , n}-арні V-квазіарна функція на A – вигляду f : VA A V-квазіарний предикат на A – вигляду f : VA {T, F}. 30
Еквітонність: значення відображення не змінюється при розширенні даних. V-квазіарна f : VA R еквітонна: d, d' VA із f(d) та d' d випливає f(d') =f(d). Неістотність предметного імені x: значення f не залежить від значення x. Предметне ім'я x неiстотне для V-квазіарнoї функцiї f: d VA та a, b A маємо f(d x a) f(d x b) f(d║–x) У випадку еквітонних функцій: x V неiстотне для f f(d) f(d x a) d VA та a A 31
КОМПОЗИЦІЇ КВАЗІАРНИХ ФУНКЦІЙ ТА ПРЕДИКАТІВ Параметрична операція реномінації на VA: = [v 1 (x 1), . . . , vn (xn)]. Якщо 1 2, то 1 -арна параметрична композиція реномінації: Властивості композицій реномінації RT) Згортка тотожної пари імен у реномінації: Зокрема, R ) R -дистрибутивність: Аналогічно – співвідношення R , R&, R , які задають пронесення , &, , через реномінацію 32
RR) Згортка реномінацій: Тут кожне i = si(v 1, . . . , vn, w 1, . . . , wm / x 1, . . . , xn, y 1, . . . , ym), кожне j = zj(v 1, . . . , vn, w 1, . . . , wm / x 1, . . . , xn, y 1, . . . , ym), де При скороченому запису позначаємо RN) Нехай у неістотне для Р. Тоді Зокрема, z V маємо 33
1 -арні композиції квантифікації x та x визначимо так. d VА задамо Предикат рівності =ху визначимо так. d VА покладемо Множина неістотних для =ху предметних iмен: V {х, y } Основні властивості x та x 1) Комутативність однотипних кванторів: x у. Р = у х. Р; x у. Р = у х. Р. 34
2) Закони де Моргана для кванторів: х. Р = х Р; х. Р = х Р. 3) Неістотність квантифікованих предметних імен: x х. Р = х. Р; x х. Р = х. Р. 4) Закони Р х. Р та х. Р Р. 5) Закон y х. Р x y. Р. 6) Закони дистрибутивності кванторів щодо та &: х. Р х. Q = х(Р Q); х. Р& x. Q = х(Р&Q); х(Р&Q) х. Р& x. Q ; х. Р x. Q х(Р Q). 7) Критерій неістотності предметних імен: Ім’я х V неістотне для Р P х. Р Р х. Р. 35
NR) Неістотність верхніх імен реномінації: Зокрема, при y z маємо R ) Oбмежена R -дистрибутивність: R ) Обмежена R -дистрибутивність: Твердження. Для загального випадку квазіарних предикатів закони Р х. Р та х. Р Р невірні. Задамо предикат P так: P(d) = T при x im(d) та P(d) = F при x im(d). Тоді для таких d, що x im(d), маємо P(d) = T та х. Р(d) = F. Задамо тепер P так: P(d) = F при x im(d) та P(d) = T при x im(d). Тоді для таких d, що x im(d), маємо х. Р(d) = T та P(d) = F. 36
Теорема 1. Композиції , , R, x зберігають еквітонність, фінарність і повнототальність V-квазіарних предикатів. Збереження фінарності для цих композицій очевидне. 1) Нехай d' d. Якщо Р та Q еквітонні, то з Р(d) та Q(d) маємо Р(d') = Р(d) та Q(d') = Q(d). Якщо (Р)(d) , то (Р)(d') = (Р)(d). Якщо (Р, Q)(d) , то Р(d) = Т, або Q(d) = Т, або Р(d) = Q(d) = F. За еквітонністю Р та Q тоді Р(d’) = Т, або Q(d’) = Т, або Р(d’) = Q(d’) = F. Звідси (Р, Q)(d') = (Р, Q)(d). Нехай Р еквітонний. Нехай d VA таке, що нехай d' d. За монотонністю За еквітонністю Р маємо 2) Для композицій та збереження повнототальності очевидне. 37
Нехай Р повнототальний. Якщо d AV, то звідки за повнототальністю Р маємо Тому d AV маємо Нехай x(Р)(d). Це означає: Р(d x b) = T для деякого b A, або a A Р(d x a) = F. Із d' d випливає d' x a. За еквітонністю Р маємо: Р(d' x b) = Р(d x b) = T для деякого b A або a A Р(d' x a) = Р(d x a) = F. Тому x(Р)(d') = x(Р)(d). Нехай Р повнототальний. Якщо d AV, то а A d x a AV. За повнототальністю Р d AV та а A маємо Р(d x a). Тому d AV x(Р)(d). Наслідок. Класи EPr. A, CPr. A та FPr. A замкнені відносно композицій 38
(n+1)-арна параметризована за іменами композиція суперпозиції V-квазіарним функціям f, g 1, . . . , gn зіставляє V-квазіарну функцію значення якої d VА обчислюється так: = f([v 1 g 1(d), . . . , vn gn(d)] (d║(V{v 1, . . . , vn}))). Зрозуміло, що в інших позначеннях = f(d [v 1 g 1(d), . . . , vn gn(d)]). Конкретизуємо множину V-квазіарних функцій на А як Fn. A Pr. A природні типи суперпозиції: – (Fn. A)n + 1 Fn. A функцій у функції (результатом є функція); – Pr. A (Fn. A)n Pr. A функцій у предикати (результатом є предикат). Виділимо множину функцій деномінації Nf. А = {'v| v V}: 'v(d) = d(v) Тоді реномінації можна промоделювати за допомогою суперпозицій: 39
2 -арнa композиція рівності = : Fn. A Pr. A V-квазіарним функціям f та g зіставляє V-квазіарний предикат =(f, g), значення якого d VА обчислюється так: = (f, g)(d) Спеціальні 0 -арні композиції – предикати рівності =xy – моделюються за допомогою деномінаційних функцій та композиції рівності. d VА маємо =xy(d) = =('x, 'y)(d). Властивості композицій суперпозиції та = S ) Дистрибутивність суперпозиції щодо : Аналогічно S записуються співвідношення S&, S , S. 40
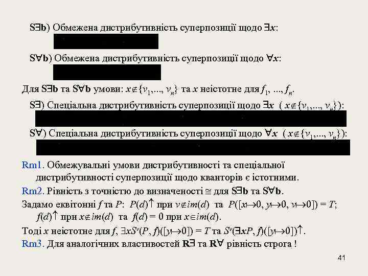
S b) Обмежена дистрибутивність суперпозиції щодо x: Для S b та S b умови: х {v 1, . . . , vn} та х неістотне для f 1, . . . , fn. S ) Спеціальна дистрибутивність суперпозиції щодо x ( х {v 1, . . . , vn}): Rm 1. Oбмежувальні умови дистрибутивності та спеціальної дистрибутивності суперпозиції щодо кванторів є істотними. Rm 2. Рівність з точністю до визначеності для S b та S b. Задамо еквітонні f та P: P(d) при v im(d) та P([x 0, y 0, v 0]) = T; f(d) при x im(d) та f(d) = 0 при x im(d). Тоді х неістотне для f, x. Sv(P, f)([y 0]) = T та Sv( x. P, f)([y 0]). Rm 3. Для аналогічних властивостей R та R рівність строга ! 41
SS) Згортка суперпозицій (тут Fn. A Pr. A): ZS) Згортка імен (тут Fn. A Pr. A ): Зокрема, DD) Згорткa неістотних імен для ф-ій розіменування (тут х {v 1, . . . , vn}): DS) Cпрощення для функцій розіменування: Зокрема, Sx('x, f) = f. ZN) Згортка за неістотним іменем (тут Fn. A Pr. A, x неістотне для ): Зокрема, Sx( , f) . 42
Основні властивості рівності Тут P Pr. A та h, f, f 1, . . . , fn, g, g 1, . . . , gn Fn. A. Rf) рефлексивність: кожний предикат вигляду f = f істинний; Sm) cиметричність: f = g g = f; Tr) транзитивність: f = g & g = h f = h; EF) EP) SЕ) дистрибутивність суперпозиції щодо рівності: = 43
Теорема 2. Композиції та = зберігають еквітонність, фінарність і повнототальність V-квазіарних функцій та предикатів. Збереження фінарності для цих композицій очевидне. Нехай f, g 1, . . . , gn еквітонні, d, d' VA, d' d, Тоді = f([v 1 g 1(d), . . . , vn gn(d)] (d║(V{v 1, . . . , vn}))). За еквітонністю g 1, . . . , gn та з d' d тоді і {1, . . . , n} маємо: якщо gі(d) , то gі(d') = gі(d). Звідси [v 1 g 1(d'), . . . , vn gn(d')] (d'║(V{v 1, . . . , vn})) [v 1 g 1(d), . . . , vn gn(d)] (d║(V{v 1, . . . , vn})). За еквітонністю f маємо f([v 1 g 1(d'), . . . , vn gn(d')] (d'║(V{v 1, . . . , vn}))) = = f([v 1 g 1(d), . . . , vn gn(d)] (d║(V{v 1, . . . , vn}))), тобто 44
Нехай f, g 1, . . . , gn повнототальні. Якщо d AV, то g 1(d) , . . . , gn(d) , тому [v 1 g 1(d), . . . , vn gn(d)] (d║(V{v 1, . . . , vn})) AV. За повнототальністю f маємо f([v 1 g 1(d), . . . , vn gn(d)] (d║(V{v 1. . . , vn}))). Отже, Наслідок 1. Класи EPr. A, CPr. A та FPr. A замкнені відносно Наслідок 2. Класи ЕFn. A EPr. A, СFn. A CPr. A , FFn. A FPr. A замкнені відносно 45


