векторное и смешанное произведение.ppt
- Количество слайдов: 16
Векторное произведение векторов
Ориентированные тройки векторов. Рассмотрим три упорядоченных некомпланарных вектора Определение 1. Упорядоченная тройка векторов имеет правую ориентацию, когда смотришь с конца третьего вектора и кратчайший поворот от первого вектора ко второму происходит против часовой стрелки.
Поменяем порядок векторов и : Изменится ориентация тройки. Определение 2. Упорядоченная тройка векторов имеет левую ориентацию, когда смотришь с конца третьего вектора и кратчайший поворот от первого вектора ко второму происходит по часовой стрелке. z Пример. Тройка векторов имеет правую ориентацию. Система координат х, у, z имеет правую ориентацию. 0 x y
Векторное произведение Определение 3. Векторным произведением двух векторов называется третий вектор , удовлетворяющий трем условиям : 1. 2. 3. Тройка векторов имеет правую ориентацию. Обозначения :
Векторное произведение Свойства векторного произведения. 1. - антикоммутативность
2. Геометрический смысл. Модуль векторного произведения двух векторов численно равен площади параллелограмма, построенного на этих векторах:
3. Необходимое и достаточное условие коллинеарности двух векторов. Два ненулевых вектора коллинеарны тогда и только тогда, когда их векторное произведение равно нулевому вектору: 4. Дистрибутивность:
5. 6. Сочетательное свойство относительно скалярного множителя
Векторное произведение векторов, заданных в координатной форме. Пусть Тогда
Смешанное произведение Определение. Смешанным произведением трех некомпланарных векторов взятых в данном порядке называется число равное скалярному произведению векторного произведения и вектора . Обозначения:
Смешанное произведение Свойства смешанного произведения векторов: 1. Если поменять местами два соседних сомножителя, то изменится только знак произведения: (так как векторное произведение антикоммутативно). 2. Циклическая перестановка сомножителей не меняет значение смешанного произведения: (в этом случае не изменяется ни объем параллелепипеда, ни ориентация его ребер).
Смешанное произведение 3. Геометрический смысл. Модуль смешанного произведения трех векторов равен объему параллелепипеда, построенного на этих векторах : Знак смешанного произведения определяет ориентацию тройки векторов : если , то тройка имеет правую ориентацию; если , то тройка имеет левую ориентацию.
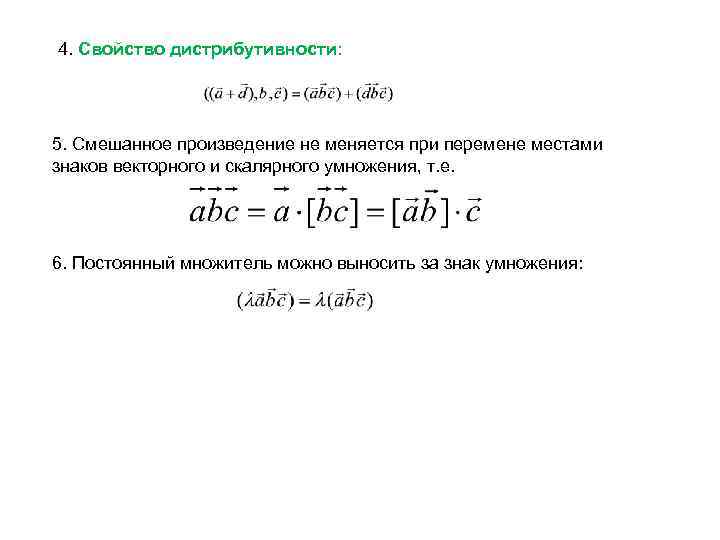
4. Свойство дистрибутивности: 5. Смешанное произведение не меняется при перемене местами знаков векторного и скалярного умножения, т. е. 6. Постоянный множитель можно выносить за знак умножения:
7. Необходимое и достаточное условие компланарности трех векторов. Три ненулевых вектора компланарны тогда и только тогда, когда смешанное произведение этих векторов равно нулю. Доказательство: Необходимость: Пусть . Если векторы - некомпланарны, то объем параллелепипеда, построенного на этих векторах, был бы не нулевым Но это невозможно, так как указанный объем равен Достаточность: Пусть векторы а, b , с — компланарны. Тогда вектор d =а*b будет перпендикулярен плоскости, в которой лежат векторы а, b , с, и следовательно, d^с. Поэтому d • с=0, т. е. abc =0.
СМЕШАННОЕ ПРОИЗВЕДЕНИЕ В КООРДИНАТНОЙ ФОРМЕ Если три вектора определены своими декартовыми координатами то смешанное произведение равняется определителю, строки которого соответственно равны координатам перемножаемых векторов
Доказательства • Геометрический смысл векторного произведения.


