Лек_31_Анализ техногенного риска - копия.ppt
- Количество слайдов: 34
В РФ законодательно утвержден экономический механизм ООС, включающий в себя: 1. Планирование и финансирование природоохранных мероприятий; 2. Установление лимитов использования природных ресурсов; 3. Определение нормативов платы и размеров платежей за природопользование; 4. Предоставление благоприятных (льготных) режимов хозяйственной деятельности; 5. Возмещение вреда, причиненного ОС и здоровью человека.
• Основополагающий принцип: платность за использования природных ресурсов и загрязнение ОС. • На основе платежей из средств физических и юридических лиц за выбросы/сбросы ЗВ, как в пределах допустимых количеств, в пределах лимитов и сверхлимитные выбросы, а также штрафные санкции за различные нарушения, формируются внебюджетные Экологические Фонды. • Направления использования средств на реализацию природоохранных мероприятий: • - местное значение; • - республиканский, областной уровень; • - федерального значения.
Структура платежей за загрязнение окружающей природной среды
За негативное воздействие на окружающую среду установлено два вида базовых нормативов платы: - за выбросы, сбросы загрязняющих веществ, размещение отходов, другие виды вредного воздействия – в пределах допустимых нормативов; - выбросы, сбросы загрязняющих веществ, размещение отходов, другие виды вредного воздействия – в пределах установленных лимитов (временно согласованных нормативов).
Механизм возникновения ущерба: • • • Образование вредных отходов; Поступление загрязнений в ОС; Изменение свойств ОС; Изменение условий жизнедеятельности; Ухудшение показателей качества жизни.
Под загрязнением ОС понимаются антропогенно обусловленные поступления вещества и энергии в ОС, приводящие к ухудшению ее состояния, в негативном воздействии на здоровье реципиентов и как следствие к ухудшению условий жизни. • Экономический ущерб от попадания ЗВ в ОС и воздействия их на реципиентов – представляет собой денежную оценку фактических или возможных потерь, обусловленных антропогенным воздействием на ОС, а также дополнительные затраты, которые несет общество по предотвращению их влияния на ОС. • рассчитывается для трех сред соответственно: атмосферы, воде и почве; • количественная оценка: натуральные, балльные, стоимостные показатели.
Оценка экономического ущерба – выполняется методом прямого счета, как сумма величин убытков у всех объектов, подвергшихся воздействию вредных выбросов. 1. анализ объемов и структуры выбросов ЗВ из источников их образования; 2. оценка концентраций ЗВ в атмосфере, воде, почве; 3. расчет концентрации примесей методом рассеивания с учетом многочисленных влияющих факторов; 4. натуральный ущерб; 5. экономический ущерб – в денежном выражении
Метод расчета по монозагрязнителю Общий подход определения степени воздействия неблагоприятных факторов на ОС, на конкретного реципиента (человека) может быть записан в следующем выражении: • • • где: i – индекс реципиента; x, y – координаты точки плоскости; (x, y) – контролируемая часть территории; L(x, y, t) – интенсивность вредного воздействия в точке (x, y) в момент времени t; i(x, y, t) – плотность распределения реципиентов i-го типа в точке (x, y) в момент времени t; T(t 1, t 2) промежуток времени воздействия t 1 и t 2; P – длительность времени после воздействия; - ( , t 0) – учет различных экономических явлений; t 0 – момент приведения разновременных эффектов; - функциональный оператор; - (t, t 0) – функция, переводящая оценки нагрузки в денежную форму.
Применение нормативов платы за загрязнение природной среды на территории РФ. Установлено 2 вида базовых нормативов платы: • За выбросы в пределах допустимых нормативов платы: П=К mg; • Установленных лимитов: П=К mg+R(m-mg).
ТЕПЛООБОРОТ МЕЖДУ ЗЕМНОЙ ПОВЕРХНОСТЬЮ И АТМОСФЕРОЙ
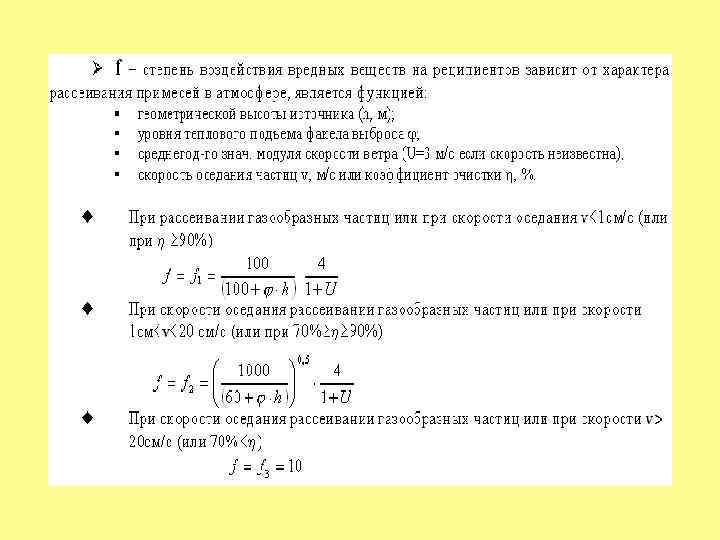
Укрупненная оценка экономического ущерба от загрязнения атмосферы где: У – ущерб, руб/год; • =2, 4 руб/усл. тн - удельный ущерб от выброса в атмосферу 1 усл. тонны ЗВ; • - показатель относит. опасности ЗВ для различных реципиентов ( воздзаз) в зоне активного заражения (ЗАЗ); • f – поправка на характер рассеивания примесей в атмосфере; • М – приведенная масса годового выброса ЗВ в условных тоннах. • - изменяется в пределах (табл. 1);
Для некоторых веществ Аi табулировано Загрязняющее вещество Ai CO 1 SO 2 16, 5 HS 41, 1 NH 3 4, 6 HCN 262 Бензапирен 12, 6 105
• В случае сброса в водоем ЗВ, влияющих на содержание растворенного в воде кислорода, ущерб оценивается по общей массе кислорода, необходимой для полного окисления веществ. • В таблицах ущерб для таких видов примесей приводится масса О 2 необходимого для полного окисления содержащегося в 1 м 3 сточной воды. • АБПК=0, 33 усл. тн. /тн, т. к. БПК п рх=3 г/м 3 • Метод укрупненной оценки ущерба от сброса примесей в водоемы не применим к залповым выбросам!!!
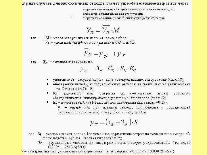
Укрупненная оценка ущерба от загрязнения почвы твердыми отходами. Деградация почв
Укрупненная оценка ущерба от загрязнения почвы твердыми отходами • В настоящее время действует ряд методик учитывающих факторы загрязнения и деградации земель. • «Порядок определения размеров ущерба от загрязнения земель химическими веществами» (1993 г. , Роскомзем и Минприроды РФ). • Размер ущерба от загрязнения почвы определяется из затрат на проведение полного объема работ по очистке загрязненных земель.


