Vesna_2016g_ZAOCh_5_kurs_Prez_Prakt_EGMKS_i_int_GF_dannykh.pptx
- Количество слайдов: 99
в курсе Кафедра инженерной геологии и охраны недр Геологического факультета Пермского государственного национального исследовательского университета Автор: Доцент Шувалов Виктор Михайлович
ЭЛЕКТРОРАЗВЕДКА • Практические задания по курсу • «Геофизические методы исследований и интерпретация г/ф данных»
ПРАКТИЧЕСКИЕ ЗАДАНИЯ ПО ЭЛЕКТРОРАЗВЕДКЕ l Общие сведения l Практические задания по электроразведке включают знакомство с аппаратурой и оборудованием электроразведочных партий, изучение вопросов обработки полевых материалов, интерпретации и геологического истолкования на конкретных практических примерах. l Конечные результаты представляют в виде графиков кривых ВЭЗ, разрезов и карт кажущихся сопротивлений КС, параметров альфа, альфа-штрих, аномальных значений КС, геолого-геофизических разрезов с использованием данных бурения для однозначности решения обратных задач. Задания по курсам «Геофизика» (Задание 1) и «Геофизические методы исследований и интерпретация геофизических данных» (Задания 2 и 3) выполняются индивидуально каждым студентом или группой студентов 2 − 3 человека. l Обработка данных ВЭЗ заключается в расчете кажущихся сопротивлений КС для каждого разноса питающих линий АВ/2. Кривая ВЭЗ вычерчивается на билогарифмическом бланке. По конфигурации кривой определяется ее тип характеризующий геологический разрез и его строение.
При качественной интерпретации используют измеренные КС и вычисленные параметры, используя эффективную глубину зондирования (ZЭФ=r/2 для ВЭЗ и ДЭЗ, для ЧЗ, МТЗ и ЗСП В качестве вычисленных параметров применяют дифференциальные КС и проводимости, значения нормирован-ных (вертикальных и горизонтальных) , вторые и высшие производные электрического потенциала, параметры альфа (α) и альфа-штрих (α 1), которые связаны с высшими производными электрического потенциала и могут измеряться непосредственно при исследованиях в методах ЭМЗ и ЭМП
ПРАКТИЧЕСКОЕ ЗАДАНИЕ № 1
l Вдоль профиля выполнено 10 точек ВЭЗ. Расстояние между смежными ВЭЗ равно 100 м. На западном конце профиля (ВЭЗ № 1) пробурена скважина. l Разрез скважины следующий: сверху суглинки мощностью 1, 6 м. Под суглинками залегают слоистые глины, мощностью 2, 8 м, которые подстилаются вулканогенными породами. По данным каротажа, сопротивление глин постоянное и равно 20 Ом. м. l В Задании требуется: l I) Оценить глубинность зондирования путем преобразования шкалы разносов АВ/2 в шкалу глубин Н, используя коэффициент глубинности аэф. l 2) Построить разрезы КСi, аi , а 1 i и аномального значения Δρан(i). Следует принять вертикальный масштаб – логарифмическим, а горизонтальный − арифметическим. l 3) По данным качественной интерпретации построить геоэлектрический разрез.
4) Количественная интерпретация сводится к построению геолого-геофизического разреза на основе анализа результатов, полученных при качественной интерпретации (разрезы КСi, (аi)-альфа, (а 1 i)-альфаштрих, Δρк(i)), использования решения обратной задачи с помощью двухслойных палеток и с помощью линии S (суммарной продольной проводимости S). Для однозначности решения задачи используются данные буровой скважины. Контроль осуществляется путем сопоставления результатов количественной интерпретации, полученных разными способами. l 5) В объяснительной записке отмечается цель задания, ход решения, результаты интерпретации и геологическое их истолкование. Результаты интерпретации задачи по данным ВЭЗ представляются на стандартных листах размером 21 х 30 см.
Схема построения разрезов измеренных или вычисленных параметров при интерпретации ЭМЗ
Схематическое представление карты измеренных или вычисленных параметров ЭМЗ при площадной съемке для фиксированных действующих расстояний
l Выполнение количественной интерпретации можно провести: а) с помощью сводных палеток оценить мощность первого слоя (h 1), удельного сопротивления первого слоя (ρ1) и подстилающего слоя (ρ3); б) по численным значениям суммарной продольной проводимости (по линии S) оценить параметр второго слоя (h 2), зная сопротивление второго слоя (ρ2) по данным каротажа, используя формулу: h 2 = ρ2 (S –h 1 /ρ1). l Зная удельное продольное сопротивление (ρℓ) по данным каротажа и оценив суммарную продольную проводимость S по кривой ВЭЗ (по формуле Гуммеля) можно вычислить суммарную мощность пластов Н = ρℓ S; в) по параметру (а 1) при построении сводного геоэлектрического разреза, используют результаты качественной и количественной интерпретации. l Геологическое истолкование результатов делают при общей геофизической интерпретации с выводами и рекомендациями. l Схематический пример оформления графических приложений к заданиям № 2 и 3 по интерпретации данных электроразведки представляют в виде результатов качественной интерпретации материалов ВЭЗ (разрезы КС, параметров (а), альфа-штрих (а 1), аномальных значений Δρан), вертикальные графики параметра альфа-штрих (а 1).
Оценка S 1 -2 по пересечению линии S с линией КС при ρк=1 КС, Омм Линия S КС 3 КС 1 h 2 = ρ2 (S 1 -2 – h 1/ρ1) ρ2 - определяют по каротажу 450 КС=1 АВ/2=r h 1 S 1 -2
Геоэлектрический разрез вдоль профиля
КОНЕЦ РАЗДЕЛА «ЭЛЕКТРОРАЗВЕДКА»
СЕЙСМОРАЗВЕДКА Практические задания по курсу «Геофизические методы исследований и интерпретация г/ф данных»
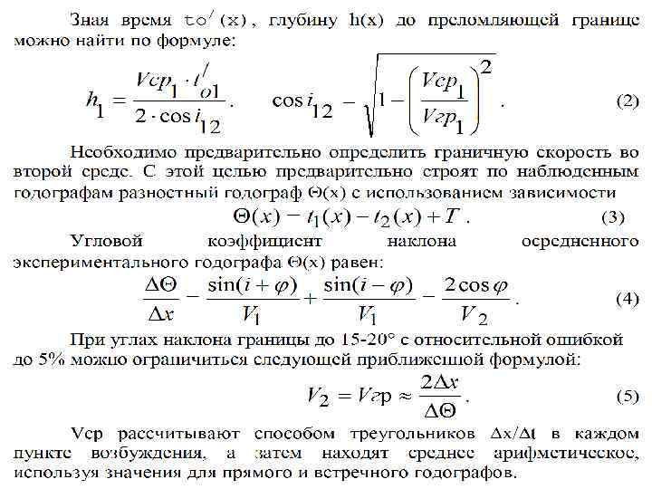
ПРАКТИЧЕСКИЕ РАБОТЫ ПО СЕЙСМОРАЗВЕДКЕ l Пример одного из теоретических способов определения глубины залегания преломляющей границы l способом to(x) в сейсморазведке l Продольное сейсмическое профилирование выполнено на территории учебно-научной базы «Предуралье» , где окремненные известняки перекрыты слоем рыхлых отложений. Зарегистрированы продольные Р волны. При наличии криволинейной границы раздела двух однородных cред используют способ t 0, широко применяемый при изучении верхней части разреза. Сущность его заключается в следующем. Если в точке S(x) известны времена t 1(x) и t 2(x) по встречным годографам (Рис. 1), а также взаимное время Т, то в этой точке можно легко вычислить время t 1 o(x):
t 1 0 (х) = t 1(x)+t 2(x)–T; Vср= х / t; (х)= t 1(х) – t 2(х) + Т; V 2 = Vгр= 2 Δх / ΔΘ;
l Задание: l Построить наблюденные годографы (прямой, встречный), используя наблюденные данные (Рис. 1). l Рассчитать Vср для прямой волны, распространяющейся в толще, залегающей выше преломляющей границы. l Для пикетов, находящихся в пределах отрезка АБ вычислить, используя формулу (1), значения (х). l Построить график t 1 o(x). l Для пикетов, находящихся в пределах отрезка АБ вычислить, используя формулу (3), значения to(x). l Построить разностный годограф и вычислить граничную скорость Vгр по формуле (5). l Используя значения средних и граничных скоростей, а также величину t 1 o(x), определить для пунктов наблюдения, находящихся в пределах отрезка АБ глубину залегания преломляющей границы. l Построить график h(x).
l Работа 1 l Лабораторное задание по определению уровня грунтовых вод (УГВ) по данным МПВ l Лабораторная работа по сейсморазведке включает ознакомление с аппаратурой и оборудованием сейсмических партий, способами обработки, интерпретации и геологического истолкования результатов. l На конкретном примере по изучению уровня грунтовых вод с помощью МПВ рассматриваются возможности сейсморазведки. Работы выполнены в песчаных отложениях при расстояниях между сейсмоприемниками 10 м, взрывном интервале равном 250 м.
l Пример задания № 1 l Построить наблюденные годографы (прямой, встречный), используя наблюденные данные. l Рассчитать Vср для прямой волны, распространяющейся в толще, залегающей выше преломляющей границы V = Δx / Δt l Для пикетов, находящихся в пределах отрезка АБ, используя формулу вычислить значения t 1 0 (х) = t 1(x) + t 2(x) – T и построить график t 1 0(x). l Для пикетов, находящихся в пределах отрезка АБ, используя формулу (3) l (х) = t 1(х) – t 2(х) + Т , вычислить значения (х) и построить разностный годограф и вычислить граничную скорость Vгр по формуле V 2 = Vгр= 2 Δх / ΔΘ. l Используя значения средних Vср = х / t и граничных скоростей по формуле (5), а также величину t 1 o(x), определить для пунктов наблюдения, находящихся в пределах отрезка АБ глубину залегания преломляющей границы h(x) или Н (х) по формуле (2) l Построить сейсмогеологический разрез (график h(x)), используя построенную линию рельефа по альтитудным отметкам из полевого журнала. l Данные для выполнения задания представлены выше в Таблице 1.
t 1 0 (х) = t 1(x)+t 2(x)–T; (х)= t 1(х) – t 2(х) + Т; Vср= х / t; V 2 = Vгр= 2 Δх / ΔΘ; Оценка глубины залегания границ раздела в МПВ
КОНЕЦ РАЗДЕЛА «СЕЙСМОРАЗВЕДКА»
ГРАВИРАЗВЕДКА • Практические задания в курсе «Геофизические методы исследований и интерпретация г/ф данных»
ПРАКТИЧЕСКИЕ ЗАДАНИЯ ПО ГРАВИРАЗВЕДКЕ l Общие сведения l На лабораторных занятиях по гравиразведке рассматриваются вопросы, касающиеся изучения аппаратуры, оборудования полевых геофизических партий, методики выполнения полевых работ по получению полевых материалов, их обработке, интерпретации и геологического истолкования. При выполнении студентами практических заданий предусматривается использование калькуляторов и ЭВМ. l Задания выполняются в соответствии с программой на аудиторных занятиях, при и индивидуальной работе. l Практическая работа по гравиразведке включает ознакомление с гравиметрами, обработку полевого рейса, решение прямых и обратных задач для тел простой геометрической формы, качественную и количественную интерпретацию аномалий для объектов изометричной или вытянутой форм. l Решение прямой задачи используется для целей моделирования и контроля результатов количественной интерпретации и производится с помощью программ, составленных для программируемых микрокалькуляторов типа МК-52, МК-61.
Конечные данные интерпретации и геологическое истолкование результатов дается в объяснительной записке со ссылкой на литературу и графические приложения, которые даны в задании и выполняется индивидуально по объектам, а цена деления выбирается по вариантам. l Результаты обработки полевого рейса гравиразведки в курсе «Геофизика» представляются в виде графиков Δga и карт изоаномал, которые в курсе «Геофизические методы и интерпретация геофизических данных» используются для оценки конфигурации объекта в виде. По объекту вкрест простирания составляются графики Δga, которые затем интерпретируются количественными способами и контролируются результаты путем решения прямой задачи для данного объекта. В зависимости от поставленных целей и задач выбирается сеть наблюдения (шаг по профилю обычно берут равным 10 м, а расстояния между профилями – 20 м). Для каждого пикета (ПК) на всех профилях (ПР) рассчитывается значение Δga по формуле: l Δga = C (П - П 0) + 0, 3086 Н - 0, 0419 σ Н, где цена деления С приборов; Н – превышение точки наблюдения над уровнем моря; П и П 0 – отсчеты на гравиметре (в делениях) соответственно в текущей точке и на контрольном пункте КП в l
l Цена деления С выбирается студентами по вариантам, а плотность «σ» принимается равной σ = 2, 3 г / см 3 для всех вариантов. l Значение отсчетов в делениях П 0 выбирается для каждого объекта на контрольном пункте (КП), который совпадает с первым пикетом ПК 1 на первом профиле ПР 1 (1 / 1). l При расчетах Δga для каждого рядового пикета на всех профилях значение П 0 вычитается из всех текущих значений П. l Конечный результат в системе СИ (м/сек 2) или в системе СГС (в миллигалах) записывается в последний (6 столбец) полевого журнала. Затем строятся графики Δga по каждому профилю и карта изоаномал Δga и геолого-геофизический разрез по данным гравиразведки. Указываются масштабы, ориентировка профилей и название каждого графического приложения. l Ниже дается форма журнала обработки полевого рейса. l При расчетах рекомендуется использовать одну из выбранных систем физических единиц СГС или СИ (1 г / см 3 = 103 кг / м 3).
Δga = C (П - П 0) + 0, 3086 Н - 0, 0419 σ Н
Подготовка данных гравиразведки для количественной интерпретации
Количественная интерпретация данных гравиразведки для объектов представляющих: Шар l Глубина залегания центра возмущающей массы равна l h = 1, 3 X 1/2. Зная h, можно определить объем шара υ и его а радиус по формуле: l Для однозначного определения радиуса нужно знать аномальную плотность Δσ в г/см 3. Радиус «а» и глубина залегания центра шара «h» измеряются в метрах, Δgmax в миллигалах. l Горизонтальный цилиндр l Глубина центральной оси цилиндра равна h = Х 1/2. Зная глубину h и избыточную Δσ плотность можно однозначно определить радиус цилиндра «а» по формуле: l При практических расчетах следует принять следующие единицы измерения: Δg в «м. Гл» ; Δσ = (σ – σ0) в «г/см 3» ; К=66, 73· 10 -12 м 3/кг∙сек 2; 1 м. Гл = 10 -3 Гал = 10 -5 м/сек 2; V=4πR 3/3; λ = π·а 2 (σ - σ0 ) = π·а 2 Δσ; радиус «а» и глубина залегания «h» в метрах. Аномальная плотность Δσ = (σ – σ0) = 2 г/см 3
КОНЕЦ РАЗДЕЛА «ГРАВИРАЗВЕДКА»
МАГНИТОРАЗВЕДКА • Практические задания в курсе • «Геофизические методы исследований и интерпретация г/ф данных»
ПРАКТИЧЕСКИЕ ЗАДАНИЯ ПО МАГНИТОРАЗВЕДКЕ l Практическая работа по магниторазведке включает ознакомление с магнитометрами, обработку полевого рейса и суточных вариаций, построение графиков аномалий ΔZ и карт изодинам и геолого-геофизических разрезов для тел вытянутой и изометрической форм, решение обратной задачи для выявленных аномалий. Контроль полученных результатов проводится путем решения прямых задач. В объяснительной записке дается краткая информация о целях, способах решения, контроле и геологическом истолковании результатов интерпретации с представлением графических приложений в виде графиков, карт и разрезов. l Задание выполняется индивидуально каждым студентом по вариантам. За контрольный пункт (КП) принимается пикет на первом профиле и первом пикете (КП = 1 / 1). Суточные вариации регистрируются вблизи КП с помощью специального магнитометра, а результаты их обработки используются при обработке полевого рейса магниторазведки. Формула обработки суточных вариаций: ΔZвар = С (п - п 0) - аt (t 0 - t 00) , где цена деления выбирается равной С = 1 н. Тл / дел. , а температурный коэффициент равен at = 1 н. Тл / град.
l Далее рассчитывается изменение суточных вариаций поля и строится график зависимости ΔZвар от времени Т. l График суточных вариаций ΔZвар используется для вычисления поправки за изменение вариаций на рядовых пикетах наблюдений. Расчет аномальных значений выполняется по формуле: l ΔZa = C (п - п 0) - аt (t - t 00) - ΔZвар l По расчетам аномальных значений ΔZа составляется карта графиков ΔZа, карта изодинам ΔZа (См. ниже Рис. 1). Шаг наблюдения равен 10 м, расстояния между профилями – 20 м. l На карте изодинам выделяется аномалия, вкрест простирания которой строится график ΔZа. Выполняется интерпретация графиков ΔZа на аномальных участках количественными способами, оцениваются глубина и размеры аномалиеобразующих тел и строится геолого-геофизический разрез. Для контроля полученных результатов проводится решение прямых задач для тел соответствующей формы. l Ниже представлен журнал обработки суточных вариаций магниторазведки, полученных на контрольном пункте (КП), который совпадает с пикетом (ПК 1) на первом профиле (ПР 1). l Первый отсчет (П 0) и измеренная температура (t 0) на приборе
ΔZвар = С (п - п 0) - аt (t 0 - t 00)
График суточных вариаций в магниторазведке
l Время работы на КП при регистрации суточных вариаций должно перекрывать время работы магнитометров, работающих в поле на рядовых профилях. С графика суточных вариаций (Рис 4) в журнал полевых наблюдений выписываются значения наблюденных ΔZвар в соответствии со временем снятия отсчета в рядовых точках на всех пикетах и профилях. l На рядовых точках полевые материалы магниторазведочных работ обрабатывается по аналогии с обработкой суточных наблюдений. Работа при регистрации суточных наблюдений на КП и при работе на рядовых точках проводится различными приборами. l Температурный коэффициент для всех вариантов принимается равным аt = I н. Тл/°С. Цена деления представляется по вариантам заданий, которые выбираются индивидуально каждым студентом.
l ΔZa = C (п - п 0) - аt (t - t 00) - ΔZвар
1 2 3 4 5 6
После обработки полевых данных магниторазведки выполняется качественная, количественная интерпретация и геологическое истолкование полученных результатов, по которым строится геолого -геофизический разрез с учетом данных бурения и другой геологической информации. Количественная интерпретация выполняется для тел простой геометрической формы в виде: шара, горизонтально залегающего цилиндра, вертикального столба или пласта. Магнитные аномалии могут быть изометрическими или вытянутыми. Однозначность решения обратной задачи достигается путем использования известной по данным каротажа магнитной восприимчивости (æ) горных пород, æ = 2· 10 -3 ед. СИ; Т = 0, 5· 10 -4 Тл.
Качественная интерпретация магнитных аномалий для объектов изометрической формы
Качественная интерпретация магнитных аномалий для тел изометрической формы
Качественная интерпретация магнитных аномалий для тел вытянутой формы
Качественная интерпретация магнитных аномалий для наклонных объектов
Количественная интерпретация сферических магнитных аномалий l Если в центре имеется аномалия одного знака, а вокруг нее – кольцеобразные аномалии другого знака, то это свидетельствует о наличии шарообразного геологического объекта с неглубоко залегающими нижними кромками. К таким объектам можно отнести брахиантиклинальные и брахисинклинальные структуры, ядра которых сложены породами с повышенными магнитными свойствами, некоторые интрузии и лаколлиты, массивные или чечевицеобразные залежи железных руд, бокситов, марганцевых руд и др. в виде объекта шаровой формы. l При решении обратной задачи используются формулы прямой задачи для шара. По кривой ΔZа. определяем глубину залегания центра шара h ≈ 0, 7 Х 0. Магнитный момент диполя равен M = Zmax h 3/2. l Зная интенсивность намагничения I, можно получить объём шара V = М / I и его радиус а:
Количественная интерпретация вытянутых магнитных аномалий l Вытянутые аномалии одного знака, окруженные полем другого знака, образуются над цилиндрообразными геологическими объектами "бесконечного" простирания вдоль оси У, но ограниченными по глубине, как синклинальными и антиклинальными структурами, линзообразными и веретенообразными рудными телами и т. п. Из решения прямой задачи над горизонтальным цилиндром можно определить глубину залегания оси цилиндрообразного тела. По ΔZа находим h ≈ X 0. l. Магнитный момент равен M = Zmax h 2 /2 = I S , l. Сечение и радиус вычисляют по формулам:
КРАТКОЕ ОБОБЩЕНИЕ СВЕДЕНИЙ ОБ ИНТЕРПРЕТАЦИИ ДАННЫХ МАГНИТОРАЗВЕДКИ ДЛЯ ТЕЛ ПРОСТОЙ ФОРМЫ Особенности обработки и интерпретации такие же, как в гравиразведке. Объекты принимаются простой формы в виде шара, вертикального столба и пласта, горизонтального цилиндра. При решении прямых и обратных задач используется понятие магнитного диполя, двух равных, близко расположенных масс с противоположными знаками. В основе лежит теория магнитного потенциала. ШАР радиусом (а), с центром на глубине h под началом координат. Найдем Zа в точке r r = (х2+h 2)1/2. Магнитный момент М = I·υ. Потенциал U = Мh / r 3. Zа = I·υ (2 h 2 -х2) / (х2+h 2)5/2 Глубина h = 0, 7 Х 0 при Z = 0 (См. Рис. 5. ), ШАР: а = (3 Zмахh 3/8πI)1/3
Над вертикальным столбом дан график ΔZа на Рис. 6. Столб сечением S, радиусом (а), на глубине h бесконечного залегания на глубину имеет Zа = m·h / (х2+h 2)3/2, откуда h = 1, 3·Х 1/2, СТОЛБ: а = (Zmaxh 2 / πI)1/2
На рис. 7. дан график над горизонтальным цилиндром, расположенным вдоль оси У. Расчет Zа ведут по оси Х в точке Р на расстоянии R = (х2+h 2+у2)1/2; Zа = 2 М(h 2 -х2) / (х2+h 2). При Х = 0 имеем h = Х 0. Зная h и I = æТ находим размеры цилиндрического тела (а), ЦИЛИНДР: а = (Zмахh 2 / 2πI)1/2
На рис. 8 дан график для ПЛАСТА. Находим Zа по оси Х, Zа= 2 I·ℓ / (х2+h 2), а затем h = Х 1/2 , ПЛАСТ: ℓ = Zмахh / 2 I
Оценка размеров объектов: 1) ПЛАСТ: ℓ = Zмахh / 2 I; h = Х 1/2 2) ШАР: а = (3 Zмахh 3 / 8πI)1/3; h = 0, 7 Х 0 3) СТОЛБ: а = (Zmaxh 2 / πI)1/2; h =1, 3 Х 1/2 4) ЦИЛИНДР: а = (Zмахh 2 / 2πI)1/2; h = Х 0 æ = 2∙ 10 -3 ед СИ; Т = 0, 5∙ 10 -4 Тл; I = æ∙Т; 1 н. Тл = 10 -9 Тл = 1 γ (Гамма) = 105 Э; I ≈ 100 а/м (Известно); Измеряемые величины: а, h в [м]; I в [а/м]; Z в [н. Тл (γ), или а/м]. l. Однозначность решения задач для тел изометричной и вытянутой форм проводится при известной величине I = æТ
На картах с объектами сферической (шаровой) формы наблюдаются аномалии разных знаков, (для столба) – наблюдается один знак. Для аномалий вытянутой формы (цилиндр) наблюдаются поля с различными знаками, (вертикальный пласт) наблюдаются однополярные знаки (нижняя часть залегает глубоко в Земле, как в вертикальном столбе). Методы гравиразведки и магниторазведки комплексируют с другими методами при решении задач инженерной геологии, гидрогеологии и геоэкологии.
Метод касательных дан на рис. 9 в виде графика ΔZ, на котором проведены касательные h = (х1 -х2) / 2; h 1 = (х21 -х11) / 2; Среднее hср значение вычисляется по формуле hср = (h+h 1) / 2
КОНЕЦ РАЗДЕЛА «МАГНИТОРАЗВЕДКА»
ТЕРМОМЕТРИЯ, РАДИОМЕТРИЯ И КАРОТАЖ (ГИС) • Практические задания в курсе • «Геофизические методы исследований и интерпретация г/ф данных»
ЛАБОРАТОРНЫЕ ЗАДАНИЯ ПО (ГИС), ТЕРМОМЕТРИИ И РАДИОМЕТРИИ l В разделе даны характеристика электрокаротажных зондов: потенциал-зонд, градиент-зонд, кровельных, подошвенных. l Оценить литологические свойства разреза путем сопоставления каротажных диаграмм с типовыми геологогеофизическими разрезами. При расшифровке диаграмм (выделении литологических разностей) использовать данные о соотношении геофизических параметров литологических разностей пород. l При построении разреза скважины используется комплекс методов, данные которых записаны в виде диаграмм (включая термометрию и радиометрию). Построение разреза состоит из двух этапов: установление литологических границ и мощностей отдельных слоев, а также определение литологии выделенных однородных интервалов разреза. Литологическая характеристика слоев состоит из суммы признаков, выявленных по различным каротажным диаграммам.
Практическая задача по каротажу (ГИС) l Построить литологическую колонку на основании регистрации каротажных диаграмм комплекса методов (включая ГИС, термометрию и радиометрию). Объяснить, какие группы методов позволяют выделять интервалы однозначно, отметить интервалы, в которых интерпретация не однозначная. l При решении задачи необходимо проанализировать все модификации ГИС, термометрии и радиометрии, используемые при получении каротажных диаграмм на Рис. 1, которые описаны в соответствующих разделах данного курса. l По записям диаграмм данных ГИС построить литологическую колонку с названиями (предполагаемых) выделенных пластов горных пород.
Типичные примеры каротажных диаграмм для интерпретации данных каротажа
КОНЕЦ РАЗДЕЛА ПО КАРОТАЖУ (ГИС) ТЕРМОМЕТРИИ, РАДИОМЕТРИИ И
Контрольные вопросы по курсам «Интерпретация г/ф данных» и «Инженерная геофизика» Пермский госуниверситет Геологический факультет Кафедра инженерной геологии и охраны недр Автор: Шувалов Виктор Михайлович
САМОСТОЯТЕЛЬНАЯ РАБОТА СТУДЕНТОВ Перечень контрольных вопросов к зачету (экзамену) по курсам «Геофизические методы исследования и интерпретация геофизических данных» и «Инженерная геофизика» (Часть 1) Гравиразведка • 1. Решение прямой и обратной задач гравиразведки над шаром. • 2. Решение прямой и обратной задач гравиразведки над горизонтальным цилиндром. • 3. Применение палетки Гамбурцева для решения прямых и обратных задач в гравиразведке. • 4. Изображение аномальных графиков гравиразведки над шаром при: а) положительной аномальной плотности; б) отрицательной аномальной плотности. • 5. Изображение аномальных графиков гравиразведки над горизонтальным цилиндром при: а) положительной аномальной плотности; б) отрицательной аномальной плотности. • 6. Изображение аномальных графиков гравиразведки над наклонными пластами небольшой мощности при: а) положительной аномальной плотности, б) отрицательной аномальной плотности. • 7. Сущность решения прямых и обратных задач и однозначность решения обратной задачи гравиразведки. • 8. Качественная интерпретация данных гравиразведки. • 9. Количественная интерпретация данных гравиразведки для изометрических и вытянутых аномалий. • 10. Методика получения и обработки материалов гравиразведки в соответствии со сводом правил (СП) выполнения геофизических работ.
Магниторазведка • 1. Решение прямой и обратной задач магниторазведки над шаром. • 2. Решение прямой и обратной задач магниторазведки над горизонтальным цилиндром. • 3. Решение прямой и обратной задач магниторазведки над вертикальным столбом. • 4. Решение прямой и обратной задач магниторазведки над тонким вертикальным пластом. • 5. Метод характерных точек и касательных при интерпретации данных магниторазведки. • 6. Изображение аномальных графиков магниторазведки над: а) шаром, б) вертикальным столбом, в) горизонтальным цилиндром, г) тонким вертикальным пластом, д) мощным вертикальным пластом, е) наклонным тонким пластом. • 7. Качественная интерпретация данных магниторазведки. • 8. Количественная интерпретация изометрических и вытянутых магнитных аномалий. • 9. Сущность решения прямых и обратных задач и однозначность решения обратной задачи магниторазвеки. • 10. Методика обработки и интерпретации данных магниторазведки в соответствии со сводом правил (СП) выполнения геофизических работ.
Сейсморазведка • 1. Вывод формулы годографа МОВ. • 2. Вывод формулы годографа КМПВ. • 3. Оценка средних скоростей в сейсморазведке. • 4. Оценка эффективных скоростей по годографам МОВ. • 5. Количественная интерпретация МОВ в сейсморазведке. • 6. Построение сейсмогеологических разрезов по данным МОВ. • 7. Оценка граничных скоростей в методе КМПВ. • 8. Количественная интерпретация КМПВ в сейсморазведке. • 9. Построение сейсмогеологических разрезов по данным КМПВ. • 10. Сущность решения прямых и обратных задач и однозначность решения задачи в сейсморазведке. • 11. Изображение годографов: а) в МОВ, б) в КМПВ, в) над вогнутой границей раздела сред, г) над выпуклой границей раздела геологических сред. • 12. Методика обработки и интерпретации данных сейсморазведки в соответствии со сводом правил (СП) выполнения геофизических работ.
Электроразведка • 1. Измеренные и вычисленные электрические параметры и способы их вычисления. • 2. Качественная интерпретация данных ЭМЗ и ЭМП. • 3. Построение карт по данным ЭМЗ и ЭМП. • 4. Построение разрезов по данным ЭМЗ и ЭМП. • 5. Оценка коэффициентов эффективной глубины ЭМЗ. • 6. Способы решения прямых задач электроразведки. • 7. Способы количественной интерпретации данных ЭМЗ. • 8. Преобразование шкалы разносов АВ/2 в шкалу глубин Н. • 9. Вторые и высшие производные электрического потенциала, способы их вычисления и использования при количественной интерпретации данных электроразведки. • 10. Построение геоэлектрических разрезов на основе использования качественных разрезов ЭМЗ и ЭМП. • 11. Сущность решения прямых и обратных задач электроразведки. • 12. Однозначность решения обратных задач электроразведки. • 13. Изобразить все основные типы кривых ЭМЗ и соотношения удельных электрических сопротивлений для: а) 3 -х слойных, б) 4 -х слойных, в) многослойных разрезов.
Общие вопросы для всех разделов геофизики • 1. Техника безопасности выполнения полевых геофизических работ при решении задач инженерной геологии, гидрогеологии и геоэкологии. • 2. Обоснование выполняемых геофизических работ со ссылкой на свод правил (СП) при получении полевых материалов, обработке, интерпретации и геологическом истолковании конечных результатов. • 3. Составление проекта на выполнение работ и отчетов по результатам выполненных исследований. • 4. Оптимальный выбор методики полевых работ: сети, погрешности и точности наблюдений при инженерногеологических, гидрогеологических и геоэкологических исследованиях. Изучение территорий с карстующимися породами, заброшенными шахтами, подземными полостями, горными выработками, оползневыми массивами, мерзлыми породами, строительными площадками, при работах на стадиях проектирования, строительства и эксплуатации различных зданий, сооружений, коммуникаций и других инженерных и гидротехнических объектов и сооружений.
1. ПРАКТИЧЕСКИЕ ЗАДАНИЯ ПО КОМПЛЕКСНОМУ ПРИМЕНЕНИЮ ГЕОФИЗИЧЕСКИХ МЕТОДОВ ИССЛЕДОВАНИЯ. (Часть 2) Все задания выполняются студентами индивидуально, а полученные результаты с краткими аннотациями и объяснениями вставляются в соответствующие разделы кратко написанного (только рукописного) конспекта, основанного на теоретической части раздела «Комплексирование геофизических методов исследования» в курсе «Геофизические методы исследований и интерпретация геофизических данных» (Часть 1). Для выполнения заданий используется литература и лекции изученных курсов по геофизическим методам.
ПРАКТИЧЕСКИЕ ЗАДАЧИ к разделу
КМ-1 (А). Обработка и интерпретация данных ГФ. ЭЛЕКТРОРАЗВЕДКА (ГИГ) Вариант № 1 • 1) Общие сведения об обработке и интерпретации данных ЭМЗ и ЭМП. • 2) Способы и приемы количественной интерпретации данных ЭМЗ и ЭМП. • 3) Решение прямых и обратных задач электроразведки. Вариант № 2 • 1) Способы и приемы качественной интерпретации данных ЭМЗ и ЭМП. • 2) Геологическое истолкование результатов ЭМЗ и ЭМП. • 3) Решение прямых и обратных задач электроразведки. СЕЙСМОРАЗВЕДКА Вариант № 1 • 1) Обработка и интерпретация сейсмических данных, оценка средних и граничных скоростей в КМПВ. • 2) Построение границ отражения в МОВ, разрезов и карт по методике 2 D, 3 D и 4 D. • 3) Решение прямых и обратных задач сейсморазведки. Вариант № 2 • 1) Обработка и интерпретация сейсмических данных, оценка средних и эффективных скоростей в МОВ. • 2) Построение границ преломления в КМПВ. Составление разрезов и карт по методике 2 D, 3 D и 4 D. • 3) Решение прямых и обратных задач сейсморазведки. (Контроль по КМ-1 (А) в начале декабря 2014 года).
КМ-1 (Б). ГРАВИРАЗВЕДКА и МАГНИТОРАЗВЕДКА Вариант № 1 1) Особенности обработки, интерпретации данных гравиразведки и магниторазведки и их геологического истолкования. 2) Решение прямых и обратных задач гравиразведки и магниторазведки для тел простой геометрической формы. 3) Комплексное геологическое истолкование электроразведки и магниторазведки при решении задач инженерной геологии, гидрогеологии и геоэкологии. Вариант № 2 1) Качественная и количественная интерпретация гравиметрических и геомагнитных аномалий вытянутой и изометрической форм. 2) Решение прямых и обратных задач гравиразведки и магниторазведки для тел простой геометрической формы. 3) Комплексное геологическое истолкование сейсморазведки и гравиразведки при решении задач инженерной геологии, гидрогеологии и геоэкологии. КАРОТАЖ (ГИС), ТЕРМОМЕТРИЯ и РАДИОМЕТРИЯ 1) Обработка и интерпретация каротажных диаграмм, данных термометрии, радиометрии, способы их интерпретации, геологического истолкования. 2) Комплексирование каротажа с полевыми методами при решении задач инженерной геологии, гидрогеологии и геоэкологии. (Контроль КМ-1 (Б) по ГФ методам в середине декабря 2014 года)
Конец раздела «Комплексирование геофизических методов исследования»


