NO_L11.pptx
- Количество слайдов: 12
Условие фазового синхронизма Итак, генерация суммарной частоты идет эффективно при выполнении условия определяет когерентную длину в коллинеарной геометрии взаимодействия эффективная генерация наблюдается при условии синхронизма Лекция 10 Нелинейная оптика волновая расстройка Это условие можно переписать через показатели преломления Это возможно при: -аномальной дисперсии - в двулучепреломляющих отрицательных одноосных кристаллах при Возможны два типа синхронизма: - ooe - oee
Связанные уравнения для трехволновых процессов При при высокой эффективности преобразования Лекция 10 Нелинейная оптика -точном синхронизме, -коллинеарном взаимодействии, -малости потерь и -выполнении приближения ММА, связанные уравнения запишутся в виде: где
Соотношения Мэнли-Роу для трехволновых процессов В среде без потерь перестановочные соотношения дадут Лекция 10 Нелинейная оптика Из связанных уравнений можно вывести выражение для полного потока мощности (закон сохранения энергии) - соотношения Мэнли-Роу: Выражение для баланса числа фотонов: (число фотонов, родившихся на частоте аннигилировавших на частотах ) , равно числу фотонов,
Связанные уравнения для трехволновых процессов при высокой эффективности преобразования Лекция 10 Нелинейная оптика Введем новые комплексные переменные: а также новую безразмерную переменную вместо координаты: Система связанных уравнений запишется в виде:
Связанные уравнения для трехволновых процессов при высокой эффективности преобразования можно проинтегрировать: Подставляя в систему последних уравнений выражений для Лекция 10 Нелинейная оптика Последнее из уравнений При граничном условии тогда последнее уравнение редуцируется до вида , получим, что
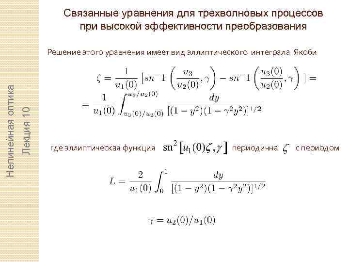
Связанные уравнения для трехволновых процессов при высокой эффективности преобразования Лекция 10 Нелинейная оптика Решение этого уравнения имеет вид эллиптического интеграла Якоби где эллиптическая функция периодична с периодом
Генерация суммарной частоты Частным случаем генерации суммарной частоты является вариант Лекция 10 Нелинейная оптика Окончательное выражение для интенсивности трех волн примет вид: тогда
Генерация суммарной частоты: граничные условия рассмотрим частный случай Лекция 10 Нелинейная оптика решение для интенсивности трех волн примет вид: то есть:
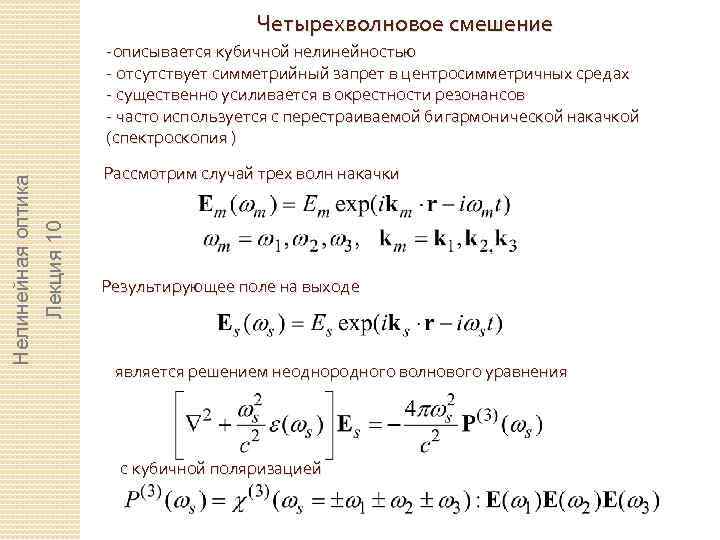
Четырехволновое смешение Рассмотрим случай трех волн накачки Лекция 10 Нелинейная оптика -описывается кубичной нелинейностью - отсутствует симметрийный запрет в центросимметричных средах - существенно усиливается в окрестности резонансов - часто используется с перестраиваемой бигармонической накачкой (спектроскопия ) Результирующее поле на выходе является решением неоднородного волнового уравнения с кубичной поляризацией
Четырехволновое смешение: общий подход Лекция 10 Нелинейная оптика В приближении ММА, распространения волны отклика вдоль оси z и в приближении заданной накачки где фазовая расстройка - коэффициент затухания вдоль оси z При интенсивность отклика резонансно возрастает
Четырехволновое смешение: коллинеарное усиление Рассмотрим случай усиления одной из волн при мощных двух других: При отсутствии истощения волн Лекция 10 Нелинейная оптика тогда представляет собой коэффициент усиления
Четырехволновое смешение: параметрическое усиление с обратной волной Рассмотрим случай четырехволнового усиления двух слабых волн, распространяющихся в противоположных направлениях: - сигнальная волна, - холостая волна, кристалле толщиной l Лекция 10 Нелинейная оптика При выполнении условия фазового синхронизма в где при осуществляется переход к режиму генерации


