Скачать презентацию Урок 5 привидения Тригонометрия Формулы приведения Скачать презентацию Урок 5 привидения Тригонометрия Формулы приведения

5 А 11 кл. тригонометрия, формулы приведения.ppt

  • Количество слайдов: 12

Урок № 5 привидения Тригонометрия. Формулы приведения Урок № 5 привидения Тригонометрия. Формулы приведения

Некоторые значения тригонометрических функций α π/6=30⁰ π/4=45⁰ π/3=60⁰ sinα сosα tgα ctgα Вычислите Некоторые значения тригонометрических функций α π/6=30⁰ π/4=45⁰ π/3=60⁰ sinα сosα tgα ctgα Вычислите

y + - Некоторые значения тригонометрических функций sin =у + - 180⁰ y - y + - Некоторые значения тригонометрических функций sin =у + - 180⁰ y - x + + tg y + /2 90⁰ II I III IV + - x 0 2 x 0⁰ 360⁰ y 270⁰ 3 /2 - x cos =х y ctg + + - x

Структура формул приведения Структура формул приведения

Формулы приведения 1) четверть знак ( + или - ) 2) 9, 7 – Формулы приведения 1) четверть знак ( + или - ) 2) 9, 7 – нечетные – «плохо» – изменяем 3) 8, 6 – четные – «хорошо» – не меняем 1) четверть знак ( + или - ) 2) дробь – «плохо» – изменяем 3) целое число – «хорошо» – не меняем

Работаем письменно Задание 9 № 64859. Найдите и , если Задание 9 № 64767. Работаем письменно Задание 9 № 64859. Найдите и , если Задание 9 № 64767. Найдите значение выражения если . Задание 9 № 65487. Найдите значение выражения если . . , ,

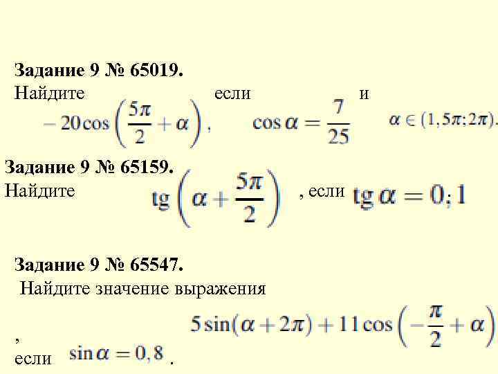
Задание 9 № 65019. Найдите если и Задание 9 № 65159. Найдите Задание 9 Задание 9 № 65019. Найдите если и Задание 9 № 65159. Найдите Задание 9 № 65547. Найдите значение выражения , если . , если .

№ 26935 Найдите значение выражения . № 26943 Найдите значение выражения . № 63767 № 26935 Найдите значение выражения . № 26943 Найдите значение выражения . № 63767 Найдите значение выражения .

№ 26959 Найдите значение выражения № 64903 Найдите , если и № 77412 Найдите № 26959 Найдите значение выражения № 64903 Найдите , если и № 77412 Найдите значение выражения

Домашнее задание № 5 № 63141 Найдите значение выражения . № 63711 Найдите значение Домашнее задание № 5 № 63141 Найдите значение выражения . № 63711 Найдите значение выражения . № 63765 Найдите значение выражения .

№ 64555 Найдите значение выражения № 26785 Найдите , если и № 96871 Найдите № 64555 Найдите значение выражения № 26785 Найдите , если и № 96871 Найдите значение выражения

№ 64701 Найдите значение выражения , если . № 65431 Найдите значение выражения , № 64701 Найдите значение выражения , если . № 65431 Найдите значение выражения , если . № 65489 Найдите значение выражения , если .