Крист_лк16.ppt
- Количество слайдов: 11
Уравнения структурной кристаллографии. Обратное пространство и обратная решетка. Пространственная решетка кристалла описывает его в трехмерном декартовом пространстве с помощью: 1. _ 2. a, b, c, , , В этом пространстве удобно описывать корпускулярные свойства и, очень неудобно анализировать волновые процессы взаимодействия электромагнитного поля с кристаллом из-за бесконечной протяженности плоских сеток {hkl} даже для малых реальных объемов кристаллического вещества. Для кристалла кремния (Si) размерами 0, 1 x 0, 1 mm 3: В направлении <110> содержится 0, 1 mm/3, 84 Ao~2, 6 x 105 узлов; В направлении <100> содержится 0, 1 mm/5, 431 Ao~1, 9 x 105 узлов. Для рационального анализа волновых свойств кристаллического пространства введем новое сопряженное или обратное пространство.
Связь прямого и сопряженного пространств: - осевые векторы сопряженного пространства, которые связаны с векторами прямого пространства соотношениями: Элементарный объем:
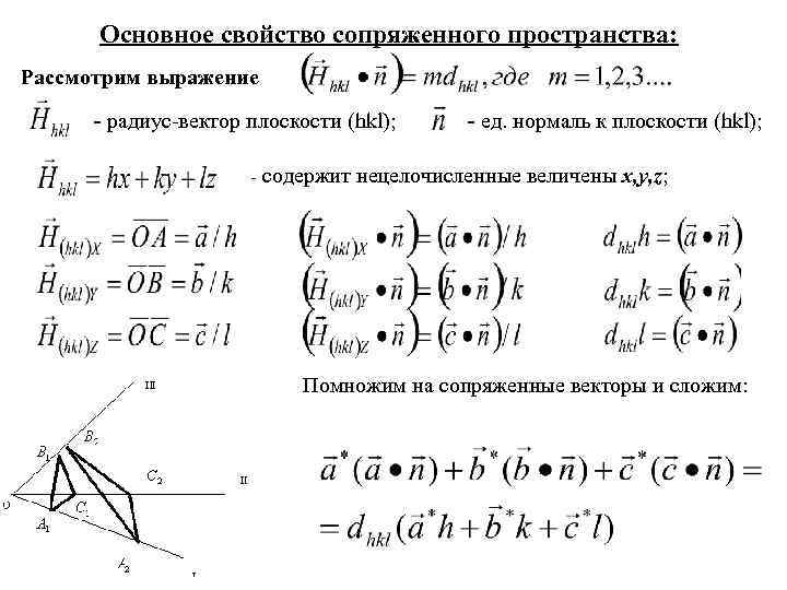
Основное свойство сопряженного пространства: Рассмотрим выражение - радиус-вектор плоскости (hkl); - ед. нормаль к плоскости (hkl); - содержит нецелочисленные величены x, y, z; Помножим на сопряженные векторы и сложим:
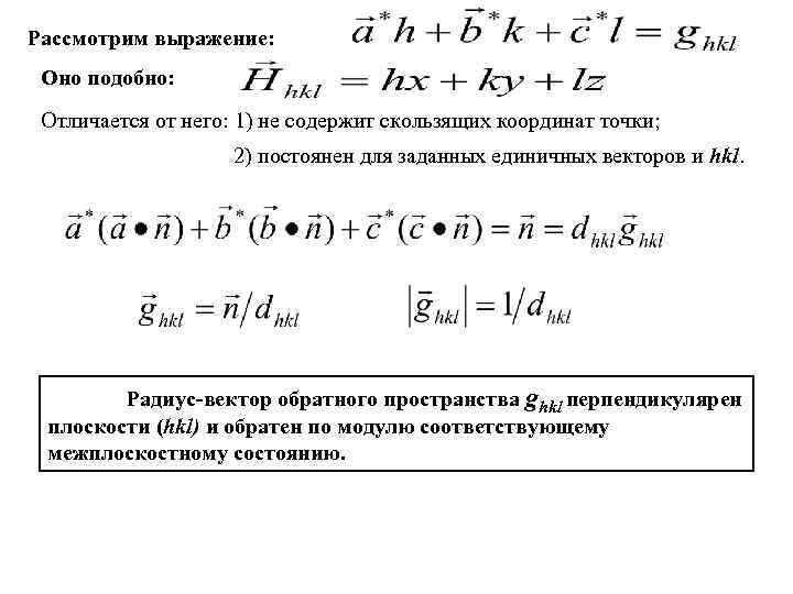
Рассмотрим выражение: Оно подобно: Отличается от него: 1) не содержит скользящих координат точки; 2) постоянен для заданных единичных векторов и hkl. Радиус-вектор обратного пространства ghkl перпендикулярен плоскости (hkl) и обратен по модулю соответствующему межплоскостному состоянию.
Обратная решетка ромбического кристалла с примитивными трансляциями a*, b* и c*. Если задать общую точку 000 начал векторов обратной решетки и точки концов ghkl , то они сформируют систему периодически повторяющихся узлов – обратную решетку кристалла – изображение кристалла в обратном пространстве. Семейство параллельных плоскостей (hkl) изобразится как узел HKL. Зона плоскостей представиться, как система узлов, которые лежат в одной плоскости. Направления в прямом и обратном пространстве совпадают.
Проекция плоскостей зоны (00. 1) гексагонального кристалла на плоскость (00. 1) и та же зона в обратном пространстве Радиусы-векторы обратной решетки перпендикулярны плоскостям зоны, и следовательно, перпендикулярны оси зоны, поэтому узлы обратной решетки, принадлежащие одной зоне, лежат в одной плоскости.
Построение обратной решетки: P* P C* C F* I I* F Обратное пространство – 1) трехмерно; 2) закономерно периодически воспроизводимо; 3) единственно – обладает всеми признаками пространства, построенного по законам кристаллографии.
Ячейки Вигнера-Зейтца P F I F
Крист_лк16.ppt