УпругиеДиссипЭлементы_180312.ppt
- Количество слайдов: 31
Упругие элементы (пружины, резиновые и пневмоэлементы). Основной характеристикой рессор и пружин является гибкость или жесткость. Гибкость показывает, на сколько миллиметров прогибается рессора f под нагрузкой P в 1 т и имеет размерность мм/т; жесткость Ж является величиной, обратной гибкости, и измеряется обычно в кг/мм. Ж=P/f В рессорном подвешивании локомотивов применяют цилиндрические винтовые пружины из прутков круглого поперечного сечения. Материал прутков— кремнистая горячекатаная сталь марки 55 С 2 или 60 С 2 (60 С 2 А, 60 С 2 ВА) (ГОСТ 14959— 79). После термической обработки (закалка в масле при температуре 870 °С и отпуск при 460 °С) предел текучести должен составлять т = 1200 МПа, а твердость по Бринеллю НВ 375— 444 (ГОСТ 1452— 86).
m= D/ d — индекс пружины
• Термически обработанные пружины должны быть упрочнены наклепом дробью (улучшаются механические характеристики материала и устраняются мелкие дефекты на поверхности) или заневоливанием, которое производится нагружением пружины до создания в ней напряжений выше предела текучести и выдержкой при этих напряжениях в течение длительного времени (не менее 12 ч) (в результате пластических деформаций в наружном слое прутка образуются остаточные напряжения, по знаку противоположные напряжениям при нагрузке.
Заневоливание пружины а) б) σ в) σ г) σ
Торсион. Условие прочности торсиона диаметром d следующее: = 16 т / ( d 3) , где т длина рычага, подвески. Вертикальное перемещение точки приложения силы f = т2 l/ (G Jр) где – l — длина рабочей части торсиона; Jр — полярный момент инерции поперечного сечения торсиона; ж —жесткость торсиона: ж = Р/f = (G Jр)/ т2 l
Листовая рессора
Силовая характеристика листовой рессоры B ΔF А Сила нагружения К РСТ C D Сила разгружени я Δf f. СТ Δf ΔF
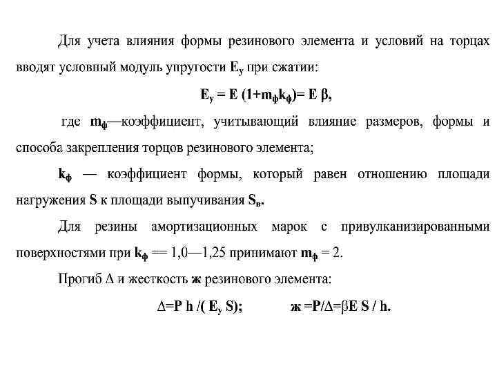
Деформация сдвига призматической резиновой пластинки
ПНЕВМОРЕССОРЫ Баллонная (а), диафрагменная (б) подушечная (в) и комбинированная (г ) 1— резинокордная оболочка; 2— поршень; 3— основание рессоры; 4 — стяжка.
Уравнение состояния газа при постоянной температуре где n — показатель политропы (при медленном статическом деформировании пневморессоры n = 1, а при динамическом n = 1, 3— 1, 4); p 0 и V 0 —соответственно давление и объем воздуха в исходном положении статического равновесия. Текущее давление p и объем V воздуха соответственно: p = pи—pа, V = V 0 – Sэ∆ где ра и р и — соответственно атмосферное и избыточное давление воздуха; Sэ -эффективная (несущая) площадь пневморессоры; ∆—деформация пневморессоры.
Жесткость пневморессоры в первом приближении Если рессора соединена с дополнительным резервуаром значительного объема Vд ≥V 0 , то это приводит к снижению влияния Sэ∆ и уменьшению. жесткости пневмоподвешивания.
Приближенная формула жесткости для комплекта пневмоподвешивания, состоящего из пневморессоры с дополнительным резервуаром имеет следующий вид, заменив Vo на Vo + Vд и опустив малую величину Sэ Δ,
При истечении газа из пневмобаллона в дополнительный объем происходит рассеяние энергии и состояние системы «пневмоэлемент и резервуар» описывается тремя уравнениями:
• где р1 — текущее давление в пневмоэлементе при его деформации на величину Δ; • р2—то же в дополнительном резервуаре; • χ — расход воздуха (по массе) через дроссельное отверстие; • р — плотность воздуха (приближенно считаем, что плотности воздуха во всех элементах системы одинаковы); • R — константа, зависящая от параметров дросселя и воздуха. • Статическая грузоподъемность пневморессоры • коэффициент затухания эквивалентного вязкого трения пневморессоры • жесткость пневмобаллона в состоянии статического равновесия
Структурные схемы (слева) и механические модели (справа) пневморессоры с одним дополнительным резервуаром (а), пневмогасителя (б) с двумя дополнительными резервуарами, включенными последовательно (в).
Фрикционный гаситель колебаний тепловоза 2 ТЭ 116 1 корпус демпфера, укрепленный на раме тележки; 2 – шток; 3 стальной поршень; 4 резинометаллические прокладки; 5 – сухари; 6 – кожух; 7 – обоймы; 8 – вкладыши; 9 – пружина; Сила трения между поршнем и вкладышами создает сопротивление движению и рассеивает энергию колебаний. При коэффициенте трения вальцованной ленты по стали около 0, 4 и силе нажатия пружины 5 к. Н суммарная сила трения демпфера составляет 4 к. Н.
Фрикционные демпферы поворотного типа электропоездов ЭР 1, ЭР 2 и др. 1 фигурная шайба; 2 - нажимная пружина; 3 крышка; 4 поворотный рычаг; 5 неподвижный диск, который при варивают к раме тележки: 6 – ось, связанная с диском; 7 поводок; Обе поверхности поворотного рычага, обращенные к неподвижному диску и крышке, имеют фрикционные диски. Удлиненная часть поворотного рычага связана поводком 7 с буксой. В шарнирах поводка установлены резиновые втулки, компенсирующие поперечные перекосы концов поводка. При жесткости нажимной пружины 425 к. Н/м и сжатии на 27 мм сила трения, приведенная к поводку, составляет пример но 5, 2 к. Н. .
Принципиальная схема гидравлического гасителя колебаний: 1 шток; 2 направляющая втулка; 3 корпус; 4 – рабочий цилиндр; 5 – резервуар; 6 – поршень; 7 – верхний клапан; 8 – нижний клапан.


