Управляющие операторы в языке СИ




























Лекция 2 Управляющие операторы.ppt
- Количество слайдов: 28
Управляющие операторы в языке СИ Лекция 2
Три категории: 1. Условные операторы if, if- else и switch. 2. Операторы цикла for, while и do… while. 3. Операторы передачи управления
Условные операторы if (условие) оператор1; else оператор2; Если условие истинно, выполняется оператор 1, если ложно, то выполняется оператор2. Пример 1 Пример 2 if (х < 0) { if (х > У) max = х; х = -х; else cout<< "Изменить значение х на mаx = у; противоположное по знаку"; } abs = х; Пример 3 Пример 4 if (х < 0) х = -х; abs = х; if (х < 0) cout « "Отрицательная величина"; else if (x > 0) cout<< "Положительная величина"; else cout « "Ноль";
Схемы условных операторов: а — сокращенная форма; б — полная форма
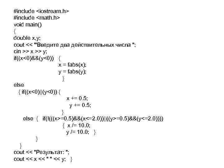
Даны действительные числа Х и У. Если Х и У отрицательны, то каждое из значений заменить их модулем. Если отрицательно только одно из них, то оба значения увеличить на 0. 5. Если оба значения не отрицательны и ни одно из них не принадлежит отрезку [0. 5; 2. 0], то оба значения уменьшить в 10 раз; в остальных случаях оставить без изменения.
#include
#include
moth=1; year++; cout<<"S Nov Godom!"; } else moth++; } else day++; cout<<" n Zavtra "<
/* минимум из трех значений. Условный оператор. */ #include
является ли год високосным # include
Переключатели и селекторы формат: switch (выражение) Константы могут быть { case константа 1: операторы_1; целыми или символьными case константа 2: операторы_2; и все должны быть default: операторы; различными }
Пример #include
Начало Конец
Циклы Цикл с параметром Формат for (выражение 1; выражение_условие; выражение_3) { тело цикла } пояснение for (инициализация; пров_усл_оконч; изменение) { тело цикла } Если условие истинно (т. е. не равно 0), то выполняется тело цикла, а затем вычисляется выражение_З.
Вычислить сумму первых n членов ряда 1+1/2 +1/3+1/4+…. #include
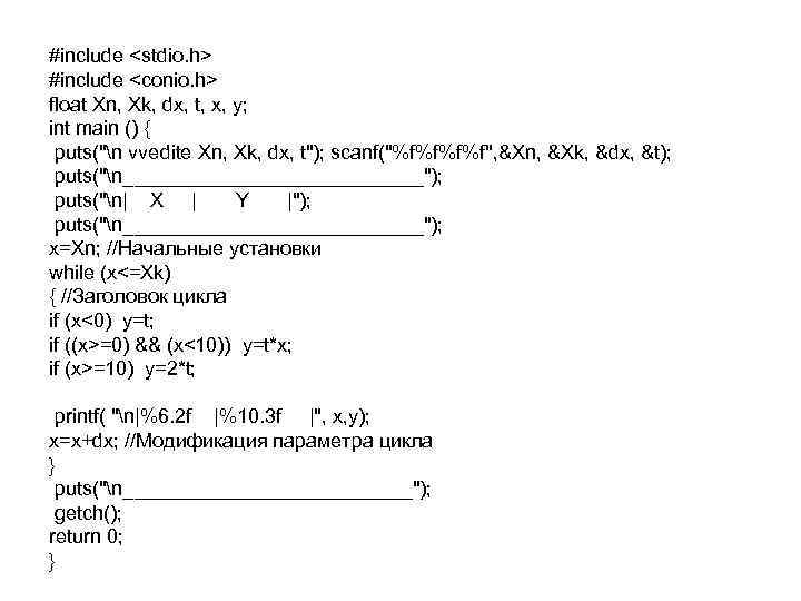
Пример Программа печатает таблицу Начало значений функции у=х2+1 во введенном диапазоне: #include
Цикл while Формат while (условие) { операторы } Тело цикла выполняется пока условие истинно (т. е. не равно 0) Цикл do while do { операторы } while ( условие); условие проверяется ПОСЛЕ выполнения цикла
Пример (программа печатает таблицу значений функции у=х2+1 во введенном диапазоне): #include
Начало Конец
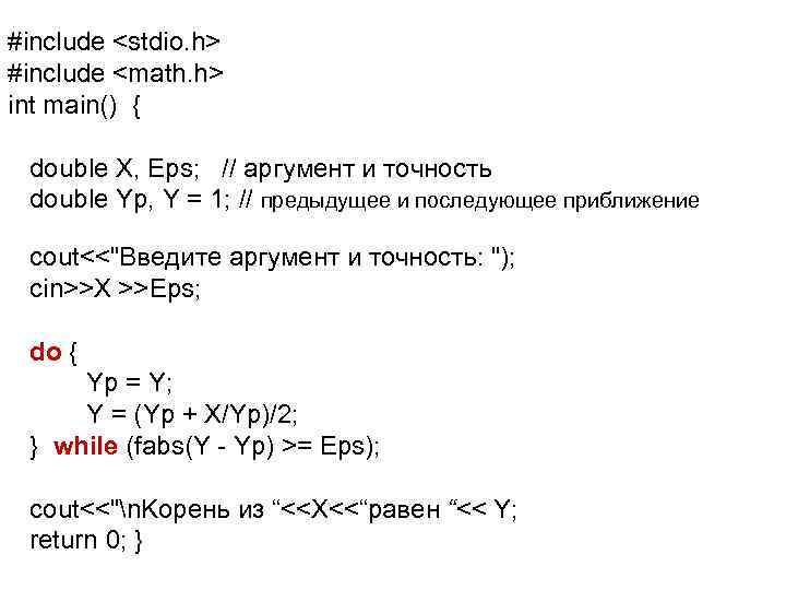
Пример. Программа вычисляет квадратный корень вещественного аргумента X с заданной точностью Eps по итерационной формуле: yn = 1/2(yn-1 + x/yn-1) , где yn-1 — предыдущее приближение к корню уn — последующее приближение. Процесс вычислений прекращается, когда приближения станут отличаться друг от друга по абсолютной величине менее чем на величину заданной точности.
#include
Начало Конец
#include
Пример. Сумма отрезка степенного ряда. Введя значения переменных n и g, вычислить сумму , где n>0. 1 /* Сумма степенного ряда */ 2 #include
16 for( с=0. 0, р=1. 0, i=1; i <= n; i++ ) 17 { 18 p*=g; 19 с+=р; 20 } 21 printf("n Сумма c=%f“, c); 22 }
Операторы передачи управления В C++ есть 4 оператора, изменяющих естественный порядок выполнения вычислений: □ оператор безусловного перехода goto; □ оператор выхода из цикла break; □ оператор перехода к следующей итерации цикла continue; □ оператор возврата из функции return.
Конец Итоги Ваши вопросы…
#include

