Управляемый выпрямитель В большинстве случаев применения выпрямителей средней
Управляемый выпрямитель В большинстве случаев применения выпрямителей средней и большой мощности приходится решать задачу управления средним значением выпрямленного напряжения Ud. Это обусловлено необходимостью стабилизации напряжения на нагрузке в условиях изменения напряжения питающей сети или тока нагрузки, а также регулирования напряжения на нагрузке с целью обеспечения требуемого режима ее работы (например, при управлении скоростью двигателей постоянного тока). В схеме выпрямителя используются управляемые вентили - тиристоры, в связи с чем выпрямитель называют управляемым. Широкое применение для регулирования напряжения на нагрузке получил фазовый способ, основанный на управлении во времени моментом отпирания вентилей выпрямителя. Момент управления, выраженный в электрических градусах, называют углом управления и обозначают символом α. Отсчет угла управления производится от точки естественной коммутации, в которой на электродах тиристора появляется прямое напряжение. В зависимости от типа источника переменного тока различают однофазные и трехфазные преобразователи (при параллельном соединении – многофазные). Основными параметрами преобразовательной схемы являются число возможных направлений тока и число пульсаций. В зависимости от того, проходит ли ток в вентильной обмотке преобразовательного трансформатора только в одном направлении или в том и другом направлении, различают однонаправленные и двунаправленные схемы. Число пульсаций – это отношение частоты низшей гармоники напряжения в пульсирующем напряжении на стороне постоянного тока преобразователя к частоте напряжения на стороне переменного тока.
Управляемый выпрямитель Регулировочные характеристики Временные диаграммы при активной нагрузке Схема 1Ф1Н2П
Управляемый выпрямитель Регулировочные характеристики Временные диаграммы при индуктивной нагрузке Схема 1Ф1Н2П
Управляемый выпрямитель Регулировочные характеристики Временные диаграммы при индуктивной нагрузке с обратным диодом Схема 1Ф1Н2П
Управляемый выпрямитель А) Б) А) Временные диаграммы при индуктивной нагрузке Б) Временные диаграммы При индуктивной нагрузке с обратным диодом
Управляемый выпрямитель При активной нагрузке форма выпрямленного напряжения и тока совпадают. Из за задержки включения тиристора на угол регулирования напряжение на нагрузке Ud в течение этого времени будет равно нулю. В момент включения возникает характерный для управляемых выпрямителей перепад напряжений. Соответствующие броски напряжений появятся на диаграмме напряжения на тиристоре. Индуктивность препятствует изменению тока в нагрузке. Когда напряжение на аноде тиристора станет равным или меньшим нуля, тиристор должен бы выключится и ток через него прекратится, но поскольку в цепи имеется индуктивность ток в ней не может мгновенно изменится до нуля. Энергия накопленная в индуктивности, препятствует этому изменению и напряжение на индуктивности становится отрицательным, поддерживая включенное состояние тиристора до момента включения следующего тиристора. Включение индуктивности в нагрузку приводит к появлению обратного выброса напряжения и соответственно снижения среднего значения выпрямленного напряжения. Для улучшения характеристик выпрямителя включают обратный диод. При этом убирается обратный выброс и энергия накопленная в индуктивности отдается в нагрузку.
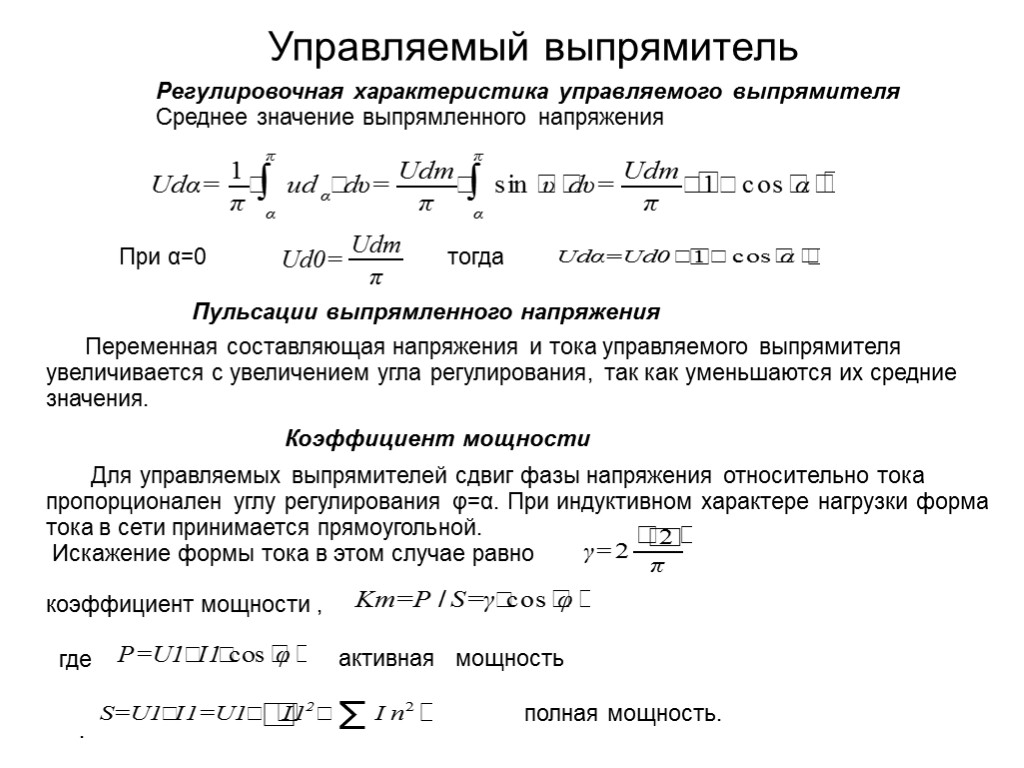
Управляемый выпрямитель При α=0 тогда Пульсации выпрямленного напряжения Переменная составляющая напряжения и тока управляемого выпрямителя увеличивается с увеличением угла регулирования, так как уменьшаются их средние значения. Коэффициент мощности Для управляемых выпрямителей сдвиг фазы напряжения относительно тока пропорционален углу регулирования φ=α. При индуктивном характере нагрузки форма тока в сети принимается прямоугольной. Искажение формы тока в этом случае равно коэффициент мощности , Регулировочная характеристика управляемого выпрямителя Среднее значение выпрямленного напряжения где активная мощность . полная мощность.
Управляемый выпрямитель Режим работы мостового выпрямителя такой же, что и однофазного выпрямителя с нулевой точкой. Отличие проявляется в форме кривой напряжения на вентилях, которая в мостовой схеме определяется напряжением U2, а в схеме с нулевым выводом – напряжением 2U2, то есть при введении масштабного коэффициента 0,5 кривые напряжения на тиристорах схемы с нулевой точкой будут действительны и для мостовой схемы. По указанной причине тиристоры мостовой схемы следует выбирать на напряжение вдвое меньшее, чем в схеме с нулевой точкой. Форма кривых токов первичной и вторичной обмоток трансформатора в мостовой схеме одинаковы и имеют тот же вид, что и кривая первичного тока в схеме с нулевой точкой. Семейство внешних характеристик управляемого выпрямителя
Управляемый выпрямитель Для разных значений угла регулирования двухполупериодного управляемого выпрямителя получено семейство внешних характеристик. Наличие индуктивности в нагрузке приводит к появлению отрицательного участка выпрямленного напряжения. При угле равном девяносто градусов положительные и отрицательные участки равны и напряжение становится равным нулю. Дальнейшее увеличение угла приводит к изменению полярности выпрямленного напряжения на нагрузке, что в принципе невозможно. Но если в качестве нагрузки представить источник напряжения соответствующей полярности, то дальнейшее увеличение угла регулирования возможно. В этом случае ток будет идти уже от источника через тиристоры в сеть переменного тока. Таким образом, получаем преобразователь постоянного напряжения в переменное – инвертор. В качестве такой специфической нагрузки может быть двигатель постоянного тока, который в определённых условиях может работать как генератор постоянного тока. Например, в электровозах при торможении можно использовать электродвигатель в режиме генератора и использовать энергию торможения для передачи в питающую сеть, а не на нагрев тормозных колодок. В этом режиме инвертирования работа управляемого выпрямителя синхронизирована с питающей сетью, поэтому этот преобразователь называют инвертором, ведомым сетью.
Управляемый выпрямитель Схемы однофазных мостововых управляемых выпрямителей В мостовом выпрямителе с неполным числом управляемых вентилей (несимметричная схема) два вентиля управляемые, а два других – неуправляемые . Режим работы схемы подобен режиму однофазной схемы с нулевым выводом и нулевым диодом. При этом в кривой Ud также отсутствуют участки напряжения отрицательной полярности, а первая гармоника первичного тока имеет фазовый сдвиг относительно напряжения питания, равный
Управляемый выпрямитель Tрёхфазный управляемый выпрямитель с нулевым выводом Схема 3Ф1Н3П
Управляемый выпрямитель При работе трехфазного управляемого выпрямителя с нулевым выводом на активную нагрузку α отсчитывается от момента t0 = 300 . Таким образом, предельный угол управления при активноц нагркзке αПР = 1200 Ток в нагрузке может быть непрерывным, если α ≤ π/6 (300) . Ток через вентиль сдвинут относительно фазного напряжения на α . Если α > π/6 , ток становится прерывистым. Вентиль, включившийся при угле , будет открыт до тех пор, пока напряжение на аноде положительно (напряжение соответствующей фазы больше 0). Среднее выпрямленное напряжение при непрерывном токе нагрузке: U0α = U0 cos α При включении последовательно с нагрузкой дросселя L , причем если wL> (5 — 10)RН кривая i0 сглажена и ток непрерывен кривая сглажена, ток непрерывен даже при α > π/6 . Работа вентиля может проходить некоторое время при отрицательной полуволне напряжения за счёт влияния Э.Д.С. самоиндукции, направленной встречно. Чем больше α , тем меньше uo α . При равенстве положительных и отрицательных значений uo α среднее значение Uo α становится равным нулю. При этом предельный угол регулирования αПР = 900 . Длительность работы вентиля при отрицательном напряжении не может быть больше продолжительности его работы при положительном , так как при u2>0 индуктивность запасает энергию. Поэтому при α = 900 становится прерывистым, а Uo α =0 .
Управляемый выпрямитель Трехфазный управляемый выпрямитель может быть выполнен с неполным числом управляемых вентилей (трехфазные с однотактным управлением ). Предельный угол регулирования для этой схемы при L = 0 (чисто активная нагрузка) αПР = π/3 = 600 Среднее выпрямленное напряжение при непрерывном токе определяется по той же формуле, что и в трёхфазном выпрямителе с нулевым выводом. U0α = U0 cos α = 2,34 U2φ cos α
Управляемый выпрямитель Схема 3Ф2Н6П, с полным числом управляемых вентилей, известная под названием трехфазной мостовой схемы (схема Ларионова) Схема 3Ф1Н6П, с полным числом управляемых вентилей, Трёхфазные схемы с двухтактным выпрямлением
Управляемый выпрямитель Составные выпрямители (12 — пульсные) а) последовательное соединение преобразователей. б) параллельное соединение преобразователей. Находят широкое применение для питания мощных потребителей постоянного тока.
Управляемый выпрямитель Сравнительная оценка схем выпрямления Для выпрямителей важно знать величину мощности постоянного тока P0=U0I0, расходуемой в нагрузке. Но при одной и той же P0 мощность, потребляемая трансформатором выпрямителя из сети будет зависеть от схемы выпрямителя. Поэтому мы говорим о коэффициенте использования трансформатора КТР и коэффициентах использования его первичной и вторичной обмоток К1 и К2 , так как они определяют экономические и энергетические показатели выпрямителя. КТР = P0 / SТР, SТР = S1 + S2, К1 = P0 / S1, S1 = n1 U1 I1, К2 = P0 / S2, S2 = n2 U2 I2, так как n1 может быть не равно n2, то эти коэффициенты могут сильно различаться. Также следует обращатьать внимание на коффициент пульсаций q0
Управляемый выпрямитель При глубоком регулировании напряжения коэффициент мощности выпрямителей снижается до 0.3 0.5, что является существенным недостатком регулируемых вентилей. Повышается коэффициент мощности путём применения специальных схем с искусственной коммутацией тока (корректоров коэффициента мощности). Другим недостатком тиристоров являются большие потери по сравнению с диодами (приблизительно в 2 раза больше). Поэтому при низких выходных напряжениях U0 ≤ 10 В и больших токах тиристоры на стороне постоянного тока применять нежелательно. Их переносят на сторону переменного тока, в первичную цепь трансформатора.
Управляемый выпрямитель В настоящее время управляемые выпрямители охватываются цепью обратной связи (ОС). Структурная схема такого устройства: В – управляемый выпрямитель СФ – силовой фильтр СУ – сравнивающее устройства ИОН – источник опорного напряжения УПТ – усилитель постоянного тока Подобным образом может быть введена ОС в схему с регулированием на стороне первичной обмотки. При изменении или по цепи ОС происходит автоматическое регулирование таким образом, что поддерживается постоянным. Такие устройства называются тиристорные стабилизаторы.
Инверторы ведомые сетью Инвертор предназначен для преобразования постоянного тока в переменный. Различают два типа инверторов: ведомые сетью (зависимые) и автономные (независимые от сети). Первые (зависимые) инверторы отдают энергию из цепи постоянного тока в сеть переменного, которая используется для управления работой тиристоров при коммутации. Частота инвертирования равна частоте сети. В автономных инверторах энергия из источника постоянного тока передается в нагрузку, не имеющую других источников переменного напряжения. Частота инвертирования определяется только схемой управления В зависимых преобразователях часто чередуется режимы инвертирования и выпрямления, когда один и тот же преобразователь может работать и в выпрямительном и инверторном режимах. Например, если управляемый выпрямитель работает на двигатель при наборе скорости движения. Энергия на двигатель поступает из сети переменного тока. При торможении преобразователь включают в режим инвертирования, а двигатель в режим генератора. Энергия от двигателя передается в сеть переменного тока.
Инверторы ведомые сетью Однофазный инвертор с нулевой точкой
Инверторы ведомые сетью Работа инвертора в выпрямительном режиме была рассмотрена выше. При углах регулирования девяносто градусов выходное напряжение выпрямителя при индуктивном характере нагрузки станет равным нулю. Дальнейшее увеличение угла не изменит выходное напряжение. Если вместо двигателя включить генератор, поддерживающий ток в дросселе, процессы будут описываться теми же выражениями, полученными для управляемого выпрямителя. Но при этом произойдет качественное изменение энергетических процессов. Если раньше, в выпрямительном режиме, напряжение на нагрузке было положительным и энергия из сети отдавалась в нагрузку, то в инверторном режиме, напряжение на генераторе отрицательное и энергия передается от него в сеть переменного тока. Диаграммы тока первичной обмотки трансформатора в режиме выпрямления и инвертирования отличаются по фазе. В режиме выпрямления напряжение и ток в первичной обмотке совпадают по фазе. В режиме инвертирования фазы противоположны, что соответствует передаче энергии от генератора в сеть. Инвертор характеризуется углом опережения β = π - α. Заменяем в уравнениях внешней характеристики управляемого выпрямителя угол управления на угол опережения α=π-β и получим соответствующие выражения для режима инвертирования.
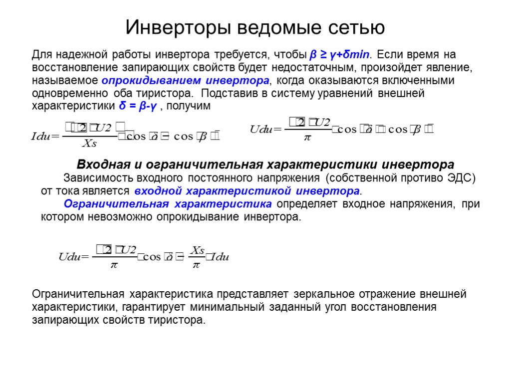
Инверторы ведомые сетью Внешнюю характеристику инвертора иногда изображают, принимая выходное напряжение преобразователя положительным. Это напряжение называют собственной противо ЭДС инвертора. Собственная противо ЭДС инвертора складывается из напряжения на генераторе и напряжения коммутации -∆Ux. Характеристикой надежности инвертора ведомого сетью служит величина послекоммутационного угла -δ, в течение которого к выключающемуся тиристору приложено обратное напряжение. Для восстановления запирающих свойств тиристору необходимо некоторое время δmin = ω*tвыкл, в течение которого нельзя прикладывать прямое напряжение. Это время и определяет величина послекоммутационного угла.
Инверторы ведомые сетью Для надежной работы инвертора требуется, чтобы β ≥ γ+δmin. Если время на восстановление запирающих свойств будет недостаточным, произойдет явление, называемое опрокидыванием инвертора, когда оказываются включенными одновременно оба тиристора. Подставив в систему уравнений внешней характеристики δ = β-γ , получим Входная и ограничительная характеристики инвертора Зависимость входного постоянного напряжения (собственной противо ЭДС) от тока является входной характеристикой инвертора. Ограничительная характеристика определяет входное напряжения, при котором невозможно опрокидывание инвертора. Ограничительная характеристика представляет зеркальное отражение внешней характеристики, гарантирует минимальный заданный угол восстановления запирающих свойств тиристора.
РЕВЕРСИВНЫЕ ВЕНТИЛЬНЫЕ ПРЕОБРАЗОВАТЕЛИ РЕВЕРСИВНЫЙ ВЫПРЯМИТЕЛЬ Многие области техники и в первую очередь электропривод требуют источников, которые могли бы реверсировать не только напряжение, но и ток в нагрузке, что требует уже четырёхквадрантных внешних характеристик. Для этого вентильный преобразователь, несмотря на свою «вентильность», должен быть способен пропускать через себя постоянный ток любого направления, аналогично традиционным для энергетики другим источникам постоянного напряжения типа электромашинного генератора постоянного тока или аккумулятора. Подобный регулируемый реверсивный источник может быть получен на базе двух базовых вентильных преобразователей, включённых таким образом, чтобы обеспечить протекание тока нагрузки в обоих направлениях. Эта система получила название реверсивного вентильного преобразователя (РВП).
РЕВЕРСИВНЫЕ ВЕНТИЛЬНЫЕ ПРЕОБРАЗОВАТЕЛИ Схемы тиристорных реверсивных трёхфазных нулевых преобразователей
РЕВЕРСИВНЫЕ ВЕНТИЛЬНЫЕ ПРЕОБРАЗОВАТЕЛИ Схемы тиристорных реверсивных трёхфазных мостовых преобразователей
en_el_t2.ppt
- Количество слайдов: 26

