Скачать презентацию УПРАВЛЕНИЕ ДЕНЕЖНЫМИ ПОТОКАМИ Лекция Экономико-математические методы управления денежными Скачать презентацию УПРАВЛЕНИЕ ДЕНЕЖНЫМИ ПОТОКАМИ Лекция Экономико-математические методы управления денежными

4 Экономико - математические методы УДП.pptx

  • Количество слайдов: 17

УПРАВЛЕНИЕ ДЕНЕЖНЫМИ ПОТОКАМИ Лекция Экономико-математические методы управления денежными потоками УПРАВЛЕНИЕ ДЕНЕЖНЫМИ ПОТОКАМИ Лекция Экономико-математические методы управления денежными потоками

Методы оценки денежных потоков во времени • Концепция стоимости денег во времени состоит в Методы оценки денежных потоков во времени • Концепция стоимости денег во времени состоит в том, что стоимость с течением времени изменяется с учетом нормы прибыли на финансовом рынке • Наращивание • дисконтирование

Денежные потоки во времени могут оцениваться при помощи простой и сложной процентной ставки Простые Денежные потоки во времени могут оцениваться при помощи простой и сложной процентной ставки Простые % для n>1 для n<1 , Где S(t) – наращенная сумма, S(0) – первоначальная сумма, i – годовая % ставка, d – продолжительность финансовых операций в днях, D – количество дней в году.

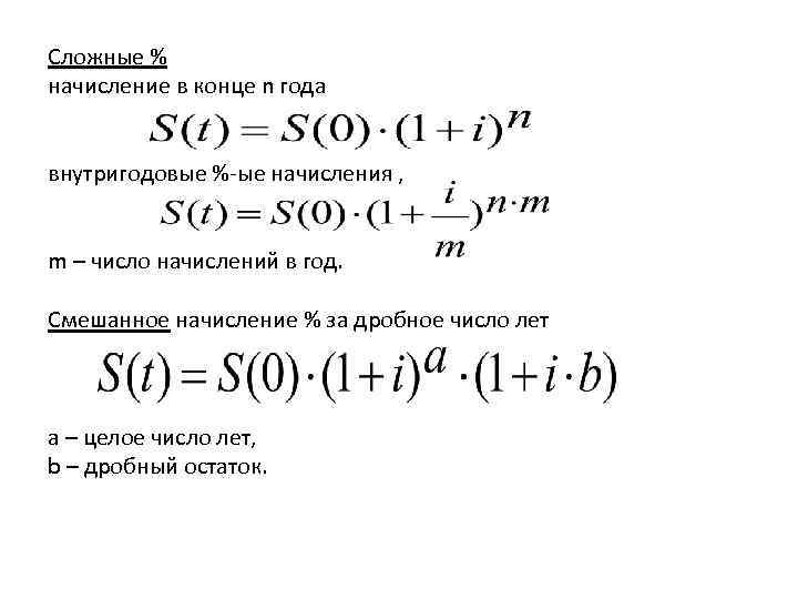
Сложные % начисление в конце n года внутригодовые %-ые начисления , m – число Сложные % начисление в конце n года внутригодовые %-ые начисления , m – число начислений в год. Смешанное начисление % за дробное число лет a – целое число лет, b – дробный остаток.

Методы оценки денежных потоков в условиях инфляции • Концепция учета фактора инфляции в УДП Методы оценки денежных потоков в условиях инфляции • Концепция учета фактора инфляции в УДП заключается в необходимости реального отражения стоимости денег, а также в обеспечении возмещения их потерь, вызываемых инфляционными процессами при осуществлении различных финансовых операций.

 • Метод оценки темпа инфляции • Определяются показатели: фактический темп инфляции, ожидаемый темп • Метод оценки темпа инфляции • Определяются показатели: фактический темп инфляции, ожидаемый темп инфляции и индекс инфляции.

Метод формирования реальной процентной ставки с учетом фактора инфляции вытекает из модели Фишера Метод формирования реальной процентной ставки с учетом фактора инфляции вытекает из модели Фишера

Метод оценки стоимости денежных средств с учетом фактора инфляции Определение дохода с учетом инфляции Метод оценки стоимости денежных средств с учетом фактора инфляции Определение дохода с учетом инфляции

Методы оценки ликвидности денежных потоков • В экономической теории выделяют следующие основные понятия ликвидности: Методы оценки ликвидности денежных потоков • В экономической теории выделяют следующие основные понятия ликвидности: • Ликвидность совокупных активов – возможность быстрой реализации предприятия при банкротстве или самоликвидации. • Ликвидность оборотных активов – показывает обеспеченность предприятия высоколиквидными средствами для осуществления планируемых и незапланированных платежей. • Ликвидность намечаемых объектов инвестирования – свойство, которое показывает потенциальную возможность быстрого реинвестирования капитала при изменяющейся конъюнктуре финансового рынка.

К основным показателям в методе оценки ликвидности относятся • Ликвидность индивидуальных объектов инвестирования (риски К основным показателям в методе оценки ликвидности относятся • Ликвидность индивидуальных объектов инвестирования (риски продаже, период реинвестирования); • Ликвидность инвестиционного портфеля; • Уровень ликвидности реальных инвестиций; • Премия за ликвидность – дополнительный доход, выплачиваемый инвестору с целью возмещения риска возможных финансовых потерь.

Метод определения абсолютной и относительной оценки ликвидности Абсолютный показатель – общий период ликвидности конкретного Метод определения абсолютной и относительной оценки ликвидности Абсолютный показатель – общий период ликвидности конкретного объекта инвестирования ПЛ(период ликвидности)=ПКв(период конверсии возмещения)–ПКт(период конверсии технический) ПКт - обычно включает сроки по технической стороне проведения операции; ПКв – предполагаемый период реализации объекта инвестирования. Относительный показатель выражается в коэффициенте ликвидности КЛ=ПКт/ПКв

Определение необходимого уровня премии за ликвидность • Пл. Л = Опл*Д /360 ОПЛ - Определение необходимого уровня премии за ликвидность • Пл. Л = Опл*Д /360 ОПЛ - общий период ликвидности Д - среднегодовая доходность по инвестиционным объектам с абсолютной ликвидностью • Опл = ПКв + ПКт ПКВ -возможный период конверсии объекта в денежные средства ПКт - технический период конверсии объекта в денежные средства

Оценка стоимости денежных средств с учетом факторов ликвидности. • ПЛ – плата за ликвидность Оценка стоимости денежных средств с учетом факторов ликвидности. • ПЛ – плата за ликвидность

Методы оценки равномерности и синхронности денежных потоков • Дисперсия характеризует степень колебания объема рассматриваемого Методы оценки равномерности и синхронности денежных потоков • Дисперсия характеризует степень колебания объема рассматриваемого денежного потока в отдельные интервалы общего периода времени по отношению к его средней величине

определение среднеквадратического (стандартного) отклонения определение среднеквадратического (стандартного) отклонения

определение коэффициента вариации • позволяет определить уровень колебания объемов различных денежных потоков во времени, определение коэффициента вариации • позволяет определить уровень колебания объемов различных денежных потоков во времени, если показатели среднего их объема различаются между собой

определение коэффициента корреляции положительных и отрицательных денежных потоков во времени • Позволяет определить уровень определение коэффициента корреляции положительных и отрицательных денежных потоков во времени • Позволяет определить уровень синхронности формирования отрицательных и положительных денежных потоков в рассматриваемом периоде времени