584f8e113c9f1e3ee5f85cdac9f83fbd.ppt
- Количество слайдов: 108
Удивительная Радиовселенная Миникурс минилекций Олег Верходанов Специальная астрофизическая обсерватория РАН Нижний Архыз
I. Методы и предмет радиоастрономии
Чем занимается астрономия ? 1) Астрономия: координатные системы на небе; астрометрия (измерение координат); служба времени. 2) Небесная механика: движение комет, планет, звезд; устойчивость звездных систем. 3) Планетология: исследование планет, их спутников, их недр и атмосфер. 4) Космогония: происхождение cолнечных систем. 5) Астрофизика: физика туманностей, межзвездной среды, Солнца и других звезд, Млечного Пути, галактик и их скоплений (внегалактическая астрономия). 6) Космология: происхождение и эволюция Вселенной.
Применяемые методы 1) Оптическая астрономия (3800 -7400 A, 320 -740 нм): астрометрические методы фотометрия, спектроскопия спекл-интерферометрия лазер 2) Ультрафиолетовая астрономия (фотометрия, спектроскопия) (100 -3200 A, 10 -380 нм) 3) Радиоастрономия (1 мм - 30 м) измерения в непрерывном спектре радиоспектроскопия радиоинтерферометрический синтез радар 4) Субмиллиметровая астрономия (0. 1 мм-1 мм) фотометрия, спектроскопия, интерферометрия 5) Инфракрасная астрономия (фотометрия, спектроскопия) (0. 74 мк — 1 мм) 6) Рентгеновская астрономия (фотометрия, спектроскопия) (0. 1 -100 A, 0. 1 -100 кэ. В) 7) Гамма-астрономия ( <0. 1 A, >100 кэ. В)
Есть ли еще астрономические методы ?
Есть ли еще астрономические методы ? Есть ! 8) Гравитационная астрономия Слияние черных дыр производит гравитационные волны 9) Космические лучи нейтринная астрономия атмосферные ливни заряженных частиц
Радиоастрономическое окно для наблюдений
Предмет изучения радиоастрономии ? Радиогалактики Квазары Реликтовое излучение Пульсар в Крабовидной туманности Модель Пульсары
Предмет изучения радиоастрономии ? 1) Движение материков Земли 2) Ионосфера 3) Луна, планеты и их спутники 4) Астероиды 5) Зодиакальная пыль 6) Солнце 7) Молекулярные облака 8) Звезды 9) Остатки сверхновых 10) Микроквазары 11) Пульсары 12) Галактика Млечный Путь 13) Галактики 14) Квазары, сверхмассивные черные дыры 15) Радиогалактики 16) Межгалактический газ 17) Скопления галактик 18) Гравитационные линзы 19) Реликтовое излучение 20) Темная материя 21) Темная энергия
Предмет изучения радиоастрономии ? Радиогалактики Квазары Реликтовое излучение Пульсар в Крабовидной туманности Модель Пульсары
Предмет изучения радиоастрономии ? 1) Движение материков Земли 2) Ионосфера 3) Луна, планеты и их спутники 4) Астероиды 5) Зодиакальная пыль 6) Солнце 7) Молекулярные облака 8) Звезды 9) Остатки сверхновых 10) Микроквазары 11) Пульсары 12) Галактика Млечный Путь 13) Галактики 14) Квазары, сверхмассивные черные дыры 15) Радиогалактики 16) Межгалактический газ 17) Скопления галактик 18) Гравитационные линзы 19) Реликтовое излучение 20) Темная материя 21) Темная энергия
Параметры радиотелескопов А что такое шум ?
Диаграмма направленности Коэффициент усиления антенны в зависимости от направления Разрешение радиотелескопа = ширина главного лепестка ДН
Антенна Карла Янского Carl Jansky 1933, New York Times, радиоизлучение из центра Галактики, lambda=14 m Янский - теперь и единица измерения плотности потока: 1 Jy = 10 -26 Вт / (м 2 Гц)
Антенна Гроута Ребера Grote Reber D=9. 5 m, lambda=1. 9 m Первая карта, Ap. J, 1944 Млечный Путь, Лебедь, Кассиопея
Интерферометр Мартина Райла Начало эры исследования радиогалактик 2 элемента, 440 m (Ryle, Smith, Elsmore, MNRAS, 1950) Лебедь A Отождествление (Baade, Minkowski, Ap. J, 1954)
Интерферометр Мартина Райла Одномильный РТ М. Райла (М. Райл, УФН, 1969) 3 параболоида (20 m): 2 закреплены, 1 подвижный, 74 cm, 21 cm Радиотелескоп Энтони Хьюиша 4 -x-акровый РТ 3. 7 m Нобелевская премия: M. Ryle, A. Hewish, 1974
РАТАН-600 и поиск анизотропии Парийский, Корольков, 1986 Berlin et al. , 1975 -1984 Парийский и др. , 1976 -1982 d. T/T < 10^(-3 -5), Log N - log S (cm-dm sources) ZS (Скопление Комы) Радиогалактики вариации (d. T/T) (проект “Космологический Ген”)
Миссия Радиоастрон Длина волны: 1. 2, 6. 2, 18, 92 см Чувствительность: 10, 1. 3, 1. 4, 3. 2 м. Ян Ширина ГЛ: 540, 106, 37, 10 угл. мс Апогей 340000 км, перигей 640 км Черные дыры, аккреционные диски
Atacama Large Millimiter Array (ALMA) ESO, NRAO, NOAJ, Canada, Taiwan 50 антен of 12 m Компактная решетка: 4 x 12 m, 12 x 7 m Размер: 150 m – 14 km Разрешение: 10 mas Длины волн: 0. 3 -9. 6 mm До сент. 2011 (пуск): преддложено 1000 наблюдательных программ Глубокое поле ALMA Эпоха звездообразования
Square Kilometer Array (SKA) низкочастотная дипольная антенна 70 -200 MHz 90 эл. , 100 m Среднечастот. Автралия и Южная Африка 3 m-3 m tiles Строительство 2016 -2024 200 -500 MHz Зоны: 5 km – 0. 5 км из 3 решеток группы по 60 м 180 km – станции mid & low, 3000 km – станции 20 dish ant. Парабол. ант 0. 5 -10 GHz >1000 шт. 12 m Гравитация: пульсары Крупномасштаб. структура на 21 см, галактики и скопления галактик, ТМ Темные эпохи
II. Механизмы радиоизлучения
Электромагнитная волна Энергия фотона
Что такое электромагнитный спектр излучения? Зависимость энергии излучения от частоты (или длины волны)
Непрерывные радиоспектры небесных объектов
Механизмы радиоизлучения 1) Тепловое 2) Синхротронное 3) Свободно-свободное 4) Излучение заряженной пыли 5) Излучение в линиях 6) Циклотронное
Закон излучения Кирхгофа Отношение излучательной способности любого тела к его поглощательной способности одинаково для всех тел при данной температуре для данной частоты и не зависит от их формы и химической природы.
Абсолютно черное тело
Закон излучения Рэлея - Джинса для h nu << k. T Ничего не напоминает ? S = 2 k. T / Aeff
Источники теплового излучения 1) Пыль 2) Луна 3) Планеты 4) Звезды 5) Реликтовое излучение [ и у человека тепловой спектр]
Пыль в наше Галактике Planck, 2015 545 ГГц Реликтовый фон Planck, 2015
Синхротронное излучение Какая полезна литература: 1) Пахольчик (1973). Радиострофизика. 2) Ландау, Лифшиц. II том. Теория поля. 3) Уилсон, Рольфс, Хюттемейстер (2012). Инструменты и методы радиоастрономии.
Синхротронное излучение на небе 1) Внегалактические радиоисточники: ядра, джеты, горячие пятна 2) Микроквазары (например, SS 433) 3) Галактика: энергичные заряженные частицы в магнитых полях 4) Остатки вспышек сверхновых 5) Пульсары 6) Юпитер, Сатурн 7) Некоторые события на Солнце
Синхротронное излучение в нашей Галактике Haslam, 1982 408 МГц Planck, 2015
Излучение в линиях 1) Атомарные линии: линия HI нейтрального водорода 2) Рекомбинационные линии: области HII 3) Молекулярные линии, Мазеры (сильные мазеры H 2 O: 1. 35 cm, OH: 18 cm)
Линия нейтрального водорода 21 cm (1. 4 ГГц) Фромирование линии: Переход в низкое состояние при измнении магнитного момента электрона Излучение на 21 см — основная частота исследования в программе SETI
Эффект Сюняева-Зельдовича Cкопление галактик Abell 2319 Можно определить массу скоплений галактик и температуру реликтового излучения в других областях Вселенной
Эффект Сюняева-Зельдовича на филаментах крупномасштабной структуры A 399+A 401 Крупномасштабная структура по данным оптического обзора 2 d. F Горячие барионы
III. Объекты исследования
Предмет изучения радиоастрономии ? Радиогалактики Квазары Реликтовое излучение Пульсар в Крабовидной туманности Модель Пульсары
Что такое радиогалактика ?
Радиогалактики 1) Радиоизлучение сравнимо с оптическим 2) Радиоизлучение связано с активностью ядра 48 Мощность излучения до 10 эрг/с (e. g. , PKS 0637 -752, Tavechio et al. 2000) Размеры до 5 Мпк (как скопления галактик)
Для сравнения 56 Мощность излучения Вселенной 10 эрг/с 33 Светимость Солнца 3. 86 *10 эрг/с Радиогалактика: 48 Мощность излучения до 10 эрг/с
Морфологическая классификация р/галактик Морфологические особенности: Ядро <0. 1”, совпадает с ядром в оптике) Протяженные структуры (radio lobes) Джеты Горячие пятна (hot spots) Узлы Гало
Морфологическая классификация р/галактик Классификация по типу распределения радиояркости (Fanaroff, Riley, 1974)
2 основных морфологических типа РГ Fanaroff – Riley II
(Owen , Ledlow, 1994)
Объединенная модель
Объединенная модель + толстый пылевой тор
Два способа доказать, что объект — черная дыра 1) По наблюдениям гравитационных волн 2) По наблюдениям «тени черной дыры» Модель: ожидаемое изображение центра нашей Галактики в радиодиапазоне
Радиогалактики – реперы Вселенной Самая далекая радиогалактика: z=5. 19 (van Breugel et al. , 1999) Jim Condon: Все далекие радиогалактики есть в обзоре GB 6 (6 см, 18 м. Ян) (Gregory & Condon, 1991)
Селекция далеких радиогалактик Программа “Большое Трио” (Парийский, Соболева, Копылов и др. ) 1) Радиоисточники обзора Холод на РАТАН-600 ( >10 м. Ян, 7. 6 см) 2) Отбор источников с крутыми спектрами 3) VLA: радиоморфология (FR II) 4) Отождествление на Паломарском Атласе Неба 5) 6 м: отождествление, BVRI-фотометрия, спектроскопия (z) 1993 -2010
Большое Трио z = 4. 514 (Kopylov et al. , 2006)
IV. Реликтовое излучение
Немного истории 1) Э. Мак. Келлар: стороннее излучение для возбуждения линий циана, 1941 2) Предсказание группы Гамова, 1946 3) Т. Шмаонов: неудаляемый шум, 1957 4) А. Дорошкевич, И. Новиков, 1964 5) А. Пензиас, Р. Вильсон: открытие СMB, 1965 6) Поиски флукутаций (в т. ч. на РАТАН-600, группа Парийского) и коррекция теории (196 -1980), • ЗС-эффект (1969) 7) Спутник Реликт I (1980 -е) 8) Дж. Матер, Дж. Смут, открытие флуктуаций СMB, 1992 9) Измерение космологических параметров и исследование проблемы негауссовости, сейчас (миссии WMAP & Planck).
Реликтовое излучение
Как наблюдается ?
Траектория WMAP
Wilkinson Microwave Anisotropy Probe (WMAP, NASA) 2001 -2011 5 frequencies: 23, 33, 41, 61, 94 GHz Лучшее определение космологических параметров к 2011 г. !
Planck mission, ESA 2010 -2013 Low Frequency Instrument: 30, 44, 70 HFI: 100, 143, 217, 353, 545, 857 GHz 1) 2) Zeldovich-Sunyaev effect 3) Gravitational waves in the B-mode of polarization ?
Planck maps 30 GHz 44 GHz 70 GHz 100 GHz 143 GHz 217 GHz 353 GHz 545 GHz 857 GHz Observational frequency maps
Два свойства реликтового излучения: 1) Одинаковая температура на всех длинах волн - чернотельность излучения; 2) Корреляция с мешающими фонами стремится к нулю: случайный гауссовый процесс
Planck foregrounds
Карты Planck
Спектр мощности флуктуаций РИ Сколько энергии попадает в пятна разного размера ? (И пару слов о космической неопределенности) ( CMBfast: Seljak & Zaltariaga, 1997 ; CAMB: Lewis, Challinor, Lasenby, 2000 )
6 основных космологических параметров: 1) плотность видимой (барионной) материи — 5% 2) плотность темной (холодной) материи - 26% 3) плотность темной энергии - 69% 4) амплитуда первичных флуктуаций 5) наклон спектра первичных флуктуаций ns=0. 96 6) время вторичной ионизации водорода (эпоха образования первых звезд) ts=400 до 800 млн. лет
6 параметров и множество производных
IVb. Реликтовое излучение II Как заглянуть в более раннюю эпоху? (когда Вселенной было 10^-35 сек)
B-мода поляризации B-мода: завихрения при прохождении гравитационной волны
B-мода поляризации 1) Подтверждение существования эпохи инфляции 2) Обнаружение признаков реликтовых гравитационных волн 3) Есть новое поле в физике элементарных частиц: инфлатон 4) Инфлатон и гравитационное поле испытывают квантовые флуктуации, гравитация квантуется. Ах, если бы сбылась мечта. . .
Пыль важна! Мимикрирование холодной намагниченной пыли под гравитацинные волны на больших масштабах
Есть ли еще что-нибудь любопытное ?
Топология dodecahedral octahedral Не проходит. . . tori
Топология: анизотропная модель Bianchi VIIh Simulations
Топологические дефекты (возникают в решении уравнения Эйнштейна) 1) Монополи (0 -мерные) 2) Струны (1 -мерные) 3) Доменные стенки (2 D) 4) Текстуры Струны:
V. Современная космологическая картина Мира
Описание Вселенной — космологическая модель 1) строится на наблюдательных астрономических данных и результатах экспериментов в области физики элементарных частиц + 2) имеет теоретическое объяснение + 3) включает компьютерное моделирование
Что мы знаем о космологических свойствах Вселенной?
0) Мы есть 1) Законы Природы везде одинаковы 2) Хим. состав Вселенной (~75% H, ~25% He, +0. 01% ) 3) Вселенная расширяется, ускоряясь 4) Есть реликтовое излучение (CMB) и его искажения 5) Крупномасштабная структура Вселенной (LSS) 6) Присутствие темной материи в галактиках, скоплениях галактик, гравитационных линзах, при формировании флуктуаций CMB и LSS
Расширение Вселенной 1929 г. V = Hr Последние данные: H = 68 км/c/Мпк
Спектр мощности флуктуаций РИ Сколько энергии попадает в пятна разного размера ? (И пару слов о космической неопределенности) ( CMBfast: Seljak & Zaltariaga, 1997 ; CAMB: Lewis, Challinor, Lasenby, 2000 )
6 основных космологических параметров: 1) плотность видимой (барионной) материи — 5% 2) плотность темной (холодной) материи - 26% 3) плотность темной энергии - 69% 4) амплитуда первичных флуктуаций 5) наклон спектра первичных флуктуаций ns=0. 96 6) время вторичной ионизации водорода (эпоха образования первых звезд) ts=400 до 800 млн. лет
6 параметров и множество производных
Общие представления, современная парадигма Согласованная инфляционная Lambda. CDM космологическая модель — модель Вселенной с доминированием темной энергии и темной материи
Базовые компоненты энергетического баланса Вселенной 1) Барионное (видимое) вещество — 4. 9% Это звезды, галактики, черные дыры, межгалактический газ
2) Темная материя — 25. 9% 1) Вращение галактик 2) Движение галактик в скоплениях галактики 3) Гравитационные линзы 4) Реликтовое излучение 5) Крупномасштабная структура SDSS J 1038+4849
Темную материю мы видим ! По данным CMB По данным телескопа Хаббл Пояснение по крупномасштабной структуре (модель) Скопление Пуля (данные телескопов Хаббл, Маггелан Чандра)
3) Темная энергия — 69. 1% Звездная величина – красное смещение для SN Ia Fillipenko, Riess, 2000
Лирическое отступление 1. Простейшая космологическая модель Эвклидов Мир: 1) Однороден 2) Изотропен 3) Неискривлен 4) Нет эволюции (и жизни тоже) 5) и для сравнения полезен
Как описываем космологию ?
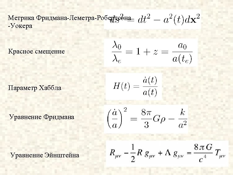
Метрика Фридмана-Леметра-Робертсона -Уокера Красное смещение Параметр Хаббла Уравнение Фридмана Уравнение Эйнштейна
Эволюция Вселенной
Возникают вопросы. . .
Вопросы Кто виноват ? Что делать ? А оно мне надо ? Лучше: Как ? Почему ? Зачем ? 1) Какая космологическая модель описывает наш Мир ? (+ можно ли обойтись без инфляции ? ) 2) Каково минимальное количество ее значимых параметров ? 3) Можно ли и как определить другие параметры ? 4) Есть ли загадки ? [ответ: есть ! ] 5). . .
Инфляция: зачем она нужна ? 1) Принцип причинности: при обращении времени Вселенная не сходится в точку. 2) Вселенная плоская 3) Посев ячеек крупномасштабной структуры (выросших до 100 Мпк) в флуктуациях вакуума
Лирическое отступление 2. Гауссово (нормальное) распределение. Нам важно: 1) распределение галактик по массам и флуктуаций вакуума по амплитудам 2) Распределение ошибок измерений 3) И, конечно, распределение мальчиков и девочек по росту
Формирование флуктуаций: Возмущения плотности возникают в виде звуковых волн Сахаровские осцилляции (1965)
Как проверить инфляцию ? Реликтовое излучение: 1) Статистика сигнала: гауссовость 2) Наклон спектра мощности 3) Поляризация: возмущение метрики гравитационными волнами
Моделирование эволюции вещества во Вселенной Численные эксперименты: Millenium 2008 Eagle 2014 Illustris 2014 1) Газ, пыль, звезды, активные ядра галактик темная материя 2) Гравитация, электромагнетизм, темная энергия 3) Гидродинамика, термодинамика, субрешеточная физика
Эпоха слияний. Формированиние крупномасштабной структуры.
Эпоха слияний. Формированиние крупномасштабной структуры.
Эпоха слияний. Формированиние крупномасштабной структуры.
Эпоха слияний. Формированиние крупномасштабной структуры.
Что еще интересно в современной космологии?
Голографический принцип (Herard 't Hooft, Leonard Susskind) 1) Энтропия черной дыры ~ R^2 (а не R^3) [ d. S = d. M*c^2/T ] 2) Вся Вселенная может быть отражена на 2 -мерной поверхности на космологическом горизонте
Мультивселенные 1) M-теория (теория бран) 2) Множественная инфляция 3) Миры Эверетта 4) Компактифицированные измерения Вселенная и квантовые вычисления Что такое события в планковских ячейках ?
1) Знаем параметры Вселенной 2) Знаем форму Вселенной 3) Думаем о начальных условиях 4) Осталось еще чуть-чуть. . .
VI. Вопросы к лекциям Почему радиотелескопы не наблюдают на длинах волн больше 30 м? Каково угловое разрешение радиоинтерферометра, если длина волны 1. 3 см, а размер базы 340000 км? Какой спектр излучения у человека? Почему линия излучения на 21 см используется для поика внеземных цивилизаций? Можно ли доказать, что компактный объект в центрах галактик черная дыра? Почему реликтовое излучение оказалось принципиально важным для понимания происхождения Вселенной? Как узнали, что Вселенная расширяется? Какие глобальные параметры плотности играют самую важную роль в эволюции Вселенной? Как можно проверить, что мы правильно описываем Вселенную?


