446f41e18ea525081a7ca1965e198b0b.ppt
- Количество слайдов: 75
у Методика преподавания темы: «Линейная функция и ее график в курсе алгебры 7 класса» Выполнила учитель математики МОУ СОШ № 30 Соловьева В. Н. г. Дзержинск 2010 х
Функция Понятие функции - одно из фундаментальных понятий современной науки. Оно дает возможность изучать физические величины в их взаимосвязи. Понятие функциональной зависимости должно рассматриваться как одно из основных понятий школьного курса. Знания и умения, сформированные по теме «Функции» в основной школе трудно переоценить. Из всех методических линий школьного курса в старших классах функциональная линия получает наибольшее развитие. Без изучения функций невозможно в дальнейшем вести речь о пределах, производной, интеграле. Без него немыслимо изучение математики, физики, естествознания. Поэтому так важно найти путь доходчивого объяснения понятия «функция» .
Основные цели раздела «Линейная функция и её график» Сформировать представления о числовой функции на примере линейной функции, сформировать навыки в построении и чтении графиков, сформировать умения интерпретировать графики реальных зависимостей между величинами, сформировать понятия прямой и обратной пропорциональных зависимостей Развитие логического мышления, математической речи, навыков самоконтроля, развитие памяти и внимания Воспитание самостоятельности, аккуратности, уверенности в своих силах
Основные задачи раздела «Линейная функция и её график» Обеспечить становление ученика как субъекта познавательной активности, способного осуществлять творческую деятельность; продолжить формирование навыков работы с литературой, умения выделять главное и аргументировать свои действия Развитие осмысленного запоминания, умения правильно формулировать свои мысли и вести диалог, развитие основы творческой деятельности и познавательного интереса к предмету Воспитание доброго отношения друг к другу, чувства взаимопомощи, коллективизма
Характерные особенности подросткового возраста • Бурный рост, развитие и перестройка организма ребенка • Стремление к познанию, активность, инициативность, деятельность, упорство в достижении цели • Увеличение объема памяти, избирательность внимания • Формирование активного, самостоятельного, творческого мышления, нарастание способности к абстрактному мышлению
Формы обучения Фронтальная, индивидуальная, групповая, коллективная Методы обучения 1. Словесные методы: рассказ, беседа, объяснение, работа с литературой, описание; 2. Практические: наблюдение, опыт, лабораторная работа, упражнения; 3. Наглядные: демонстрация слайдов, плакаты с графиками, координатная плоскость; 4. Исследовательские методы; 5. Метод проблемного изучения; 6. Самостоятельные работы. Система контроля 1. Самостоятельные работы 2. Математические диктанты 3. Тесты 4. Контрольная работа
Ожидаемые результаты изучения темы «Линейная функция и её график» Учащиеся должны знать - понятия: функция, независимая переменная, график функции, прямая и обратная пропорциональные зависимости - способы задания функции Учащиеся должны уметь - строить и читать графики линейной функции - находить значение функции по известному значению аргумента - находить значение аргумента по известному значению функции
Поурочное планирование к разделу «Линейная функция и ее график» Глава VI в курсе «Алгебра-7» (учеб. для 7 кл. общеобразоват. учреждений/ Ш. А. Алимов, Ю. М. Колягин, Ю. В. Сидоров и др. ) Тема урока Тип урока Дидактические средства Задание на дом 1 Прямоугольная система координат на плоскости Урок повторения и обобщения знаний Презентация «Рене Декарт. Координатная плоскость» , листы ватмана с прям. сист. координат для с/р § 29, 2 Функция Урок изучения нового материала Слайды с задачами, плакаты с различными способами задания функции § 30, № урока № 524(2), 527, 528(2) 537(2, 4), 539, 541(2, 4) №
Решение задач по теме «Функция» Урок формирования умений и навыков 4 Функция у = kх и ее график Урок изучения Плакаты с графикам, нового материала тексты с с/р 5 Использование Урок – понятия лабораторная «функция» в работа физических процессах Набор квадратов, весы, набор грузов, установка для показа равномерного движения Привести примеры реальных процессов, описываемы х функцией прямой пропорциона льности 6 Решение задач по теме «Функция у = kх » Плакаты и слайды с графиками, листы ватмана с прямоугольной системой координат § 31, 3 Комбинированный урок (урок формирования умений и навыков, а также усвоения нового материала) Плакаты с различными § 30, № способами задания 546, 548, функции, тексты с/р 549(2, 4), 550(2, 4) § 31, № 557, 562, 558(2) № 568, 569, 575
7 Линейная функция и ее график Урок изучения нового материала Плакаты с графиками, карточки с формулами линейной функции, карточки с индивидуальными заданиями § 32, 8 «Раскрываем секреты линейной функции и ее графика» Урок изучения нового материала в форме деловой игры Плакаты с графикам, карточки с индивидуальными заданиями § 32, 9 Применение линейной функции при решении задач Урок применения знаний, умений и навыков Плакаты с графикам, карточки с индивидуальными заданиями § 32, Контрольная работа по теме «Линейная функция и ее график» Контроль знаний, умений и навыков Текст контрольной работы § 31, 10 № 581(3, 6), 583, 586 № 587(2, 4, 6), 597(3), 592(2), 594(2) № 595(2), 606 карточки с индивид. заданиями № 568, 569, 575
Рене Декарт Использование прямоугольной системы координат на плоскости связано с именем выдающегося французского математика ХVII в. Рене Декарта (15961650)
II I У М (х; у) у 1 -1 О -1 -2 III 1. Повторяем понятия прямоугольной системы координат, координатной плоскости, координатных углов. А(2; 0) 1 х 2 B(0; -2) IV Х 2. Повторяем понятия абсциссы, ординаты точки: х –абсцисса точки М, у – ордината точки М. В записи М(3, 2) число 3 абсцисса, число 2 – ордината точки М. Если точка лежит на оси абсцисс, то ее ордината равна 0, например, точка А(2, 0). Если точка лежит на оси ординат, то ее абсцисса равна 0, например точка В (0, -2). Начало координат имеет абсциссу и ординату, равные нулю О(0, 0).
Построение точки по ее координатам Пример: У построить точку М(-3; 2) 1. На оси абсцисс отмечаем точку с координатой -3. М (-3; 2) 2 -3 О 2. Проводим перпендикуляр к этой оси. Х 3. На оси ординат отмечаем точку с координатой 2. 4. Проводим через нее перпендикуляр к оси ординат. 5. Точка пересечения перпендикуляров – искомая точка.
Устные упражнения по теме: «Прямоугольная система координат на плоскости» 1. Точка М принадлежит III координатному углу. Какому углу принадлежат точки А(-а; b), В (а; -b), С(-а; -b)? У О М (а; b) 2. Отмечены точки А(4; 52), В(40; -3), Х С(0; -104), Д(-38; 93), Е(-13; 65). Какие из этих точек расположены а) выше оси Ох? б) ниже оси Ох? 3. Известны координаты концов отрезка (-2; 6) и (1; 3). Пересекает ли отрезок ось Ох? ось Оу?
Самостоятельная работа по теме: «Прямоугольная система координат на плоскости» 1. Постройте систему координат, отметьте на координатной плоскости точки: (3; -6), (-6; 3), (-4; -2), (-2; -4). 1. Постройте систему координат, отметьте на координатной плоскости точки: (-1; -5), (-5; 1), (-7; -3), (-3; -7). 2. Постройте по одной точке в каждой координатной четверти и запишите их координаты. 2. Постройте по две точки на каждой координатной оси и запишите их координаты. 3. В каких координатных четвертях расположены точки: А(-86; 99), В(0, 2; -0, 02), С(-1, 04; 2, 45). 3. В каких координатных четвертях расположены точки: А(46; 400), В(-38; -99), С(-1/7; -1/30).
Функция Поезд движется со скоростью 60 км/ч. Какое расстояние у (км) пройдет поезд за х ч? Выразите формулой зависимость расстояния от времени. Решение: у=60 х. В таблице записаны некоторые значения х и соответствующие значения у Х 0 1 1, 5 2 у 0 60 90 120 Длина стороны квадрата х см, площадь квадрата у см 2. Выразите формулой зависимость площади квадрата от длины его стороны. Решение: у=х2. В таблице записаны некоторые значения х и соответствующие значения у Х 0, 5 у 1 2 4 Х 1 2 3 у 1 8 27 3, 5 0, 25 1 Длина ребра куба х см, объем куба у см 3. Напишите формулу, которая задает зависимость у от х. Решение: у=х3. В таблице записаны некоторые значения х и соответствующие значения у 12, 25 Зависимости 1 -3 есть функции
Определение функции Зависимость переменной у от переменной х называется функцией, если каждому значению х соответствует единственное значение у. Переменная х называется независимой переменной (или аргументом), а переменная у – зависимой переменной или функцией. Говорят, что у является функцией от х. Значение у, соответствующее заданному значению х, называют значением функции. Способы задания функции 1. Словесный способ 2. С помощью формулы 3. Табличный 4. С помощью графика
Устные упражнения по теме: «Функция» Являются ли функциями следующие зависимости: а) зависимость температуры человека от времени; б) зависимость стоимости покупки от количества товара, если цена 1 кг товара постоянна; в) зависимость заданная формулами у = - х + ½ и у = х2 – 3; г) зависимость, заданная таблицами: Х -3 -2 -1 0 1 2 Х -3 -2 -2 0 0 у 6 4 2 0 2 100 у 6 4 2 0 2 д) зависимость, заданная графиком: У У Х У Х Х
Задание функции с помощью формулы Функция задана формулой у = х2 + х + 1. Найти у (-2), у(0), у(1). Решение: Подставляем в эту формулу х=-2, х=0, х=1 и получаем соответственно: у(-2)=(-2)2+(-2)+1=3, у(0)=02 +0+1=1, у(1)=1 2+1+1=3. Ответ: у(-2)=3, у(0)=1, у(1)=3. Функция задана формулой у = -3 х+5. Найти значение х, при котором значение у=-1. Решение: Подставляя в эту формулу вместо у число -1, получаем -1=-3 х+5. Решаем полученное уравнение: 3 х=5+1, 3 х=6, х=2. Ответ: у=-1 при х=2.
Графический способ задания функции Графиком функции называют множество всех точек координатной плоскости, абсциссы которых равны значениям независимой переменной, а ординаты – соответствующим значениям функции. Функция задана графиком. 1. Найти у(0), у(2), у(4), у(-1). 2. При каком значении х значение функции равно 1, 2, 0? 3. Назвать несколько значений х, при которых значение функции положительно. 4. Назвать несколько значений х, при которых значение функции отрицательно. х 3 3 2 1 -1 2 1 1 х 3 5 у -2 -1 1 3 5 у
Аналитический способ определения принадлежности точки графику Дана функция у=х2+2. Выяснить, принадлежат ли графику этой функции точки с координатами (1; 3), (2; 2). Решение: 1) Найдем значение у при х=1: у(1)=12+2=3. Т. к. у(1)=3, точка (1; 3) принадлежит графику данной функции. 2) Найдем значение у при х=2: у(2)=22+2=6. Т. к. у(2)=6, точка (2; 2) не принадлежит графику данной функции.
Самостоятельная работа по теме: «Функция» 1. Функция задана формулой у=-х+3 а) Найдите значение функции, если значение переменной х равно -2. б) Найдите значение переменной х, при котором значение функции равно 4. в) Какие из точек принадлежат графику этой функции А(0; 3), В(2, 5; -0, 5), С(5; 1/3), Д( -4; 7). 1. Функция задана формулой у=4 – 3 х а) Найдите значение функции, если значение переменной х равно -4. б) Найдите значение переменной х, при котором значение функции равно 1. в) Какие из точек принадлежат графику этой функции А(0; 4), В( -1, 5; 8, 5), С(1/3; 1), Д(2; 2). 2. Выразите из формулы s=s 0+vt переменную v. 2. Выразите из формулы s=s 0+vt переменную t.
Функция у = kх Графиком функции у = kх при любом значении k является прямая, проходящая через начало координат. Начало координат принадлежит графику, поэтому для построения графика у = kх достаточно найти еще одну точку Построить график функции у = kх при 1)k=1, 1 -1 у=х 1 -1 у = -х 3)k = 0 у у у 2)k= -1, 11 у=0 1 -1 х х х -1 3 Прямая у = х делит I и III координатные углы пополам Прямая у = -х делит II и IV координатные углы пополам Прямая, совпадающая с осью абсцисс
Расположение графика функции у = kх в координатной плоскости зависит от коэффициента k. х При k<0 – во II и IV координатных четвертях. При k>0 - в I и III координатных четвертях. k<0 k>0 у
Прямая пропорциональная зависимость Если х>0, у>0 и k>0, то зависимость между переменными х и у, выражаемую формулой у = kх, называют прямой пропорциональной зависимостью, а число k – коэффициентом пропорциональности. Примеры 1) Путь, пройденный телом при движении с постоянной скоростью, прямо пропорционален времени движения. 2) Масса газа постоянной плотности прямо пропорциональна его объему.
Использование понятия функция в физических процессах Урок – практическая работа Цели урока: выйти на более высокий уровень осмысления теории – применение математики к реальным физическим процессам, выявить глубокие связи, существующие между физикой и математикой. Класс разбивается на три группы. Каждая группа получает рабочую карту и выполняет предложенные задания: группа рассматривает зависимость между путем, пройденным телом и временем. группа рассматривает зависимость между массой тела и его объемом. группа рассматривает зависимость между стороной квадрата и его периметром. Каждая из рассмотренных зависимостей описывается с помощью функции у=kх – прямой пропорциональности Домашнее задание: приведите примеры реальных процессов, описываемых функцией прямой пропорциональности
Математический диктант по теме: «Функция у = kх» 1) Формулой какого вида задается прямая пропорциональность? [ График функции проходит через точку (6; 0). Может ли эта функция быть прямой пропорциональностью? ] 2) В каких координатных четвертях проходит график прямой пропорциональности у=5 х [у= -4 х] ? 3) На графике функции лежит точка (0; 1). Может ли эта функция быть прямой пропорциональностью? [Формулой какого вида задается прямая пропорциональность? ] 4) В каких координатных четвертях проходит график прямой пропорциональности у= -2 х/3 [у=3 х/4]? 5) Постройте график функции у=2, 5 х [у= -2 х]?
Обратная пропорциональная зависимость Если значения х>0 и k>0, то зависимость между переменными х и у, выражаемую формулой у = k/х, называют обратной пропорциональной зависимостью. При увеличении значения х в несколько раз значение у уменьшается во столько же раз. Примеры: у 1) Плотность вещества при постоянной массе обратно пропорциональна его объему. х 2) При равномерном движении на одно и том же пути скорость обратно пропорциональна времени
Построение графиков с модулем Построить графики функций у = Iх. I и у = I 2 х. I у = Iх. I = х, если х≥ 0, у = I 2 х. I = -х, если х≤ 0, у 2 х, если х≥ 0, -2 х, если х≤ 0, у у = Iх. I у = I 2 х. I 1 1 -1 у=х 1 -1 -1 х -1 у = -х у = 2 х у = -2 х Домашнее задание: Постройте график функции у = I ½ х. I
Линейная функция и ее график Функция у = kх + b, где k и b – заданные числа, называется линейной функцией. Примеры: у = 2 х + 6, где k=2, b=6 у = 1 – ½ х, где k=1/2 , b=1 Задание: из данных функций выделите линейные у = 2/х у = 2 х + 1 у=5 у = ½ - 3 х у = 2 х – 4 х2 у = 5, 6 х у = 8 х/5 3 х2 у = 3 х2 + 2 у= +3
Построение графика линейной функции у Графиком линейной функции является прямая, которую строим по двум точкам. (х1; у1) 0 х х х1 х2 у (х2; у2) у2 у2 1) Построить график функции у = 2 х + 5 Х 0 5 1 2) Построить в этой же системе координат график функции у = 2 х у=2 х+5 -2 у у 0 х График функции у= kх + b получается сдвигом графика функции у = kх на b единиц вдоль оси ординат. Графики функций у=kх и у=kх+b – параллелльные прямые
Построение графика линейной функции по точкам пересечения с осями координат Построить график функции у = 2 х + 2 по точкам пересечения с осями координат у Х 0 -1 у = 2 х + 2 у 2 0 2 -1 х
Раскрываем секреты линейной функции Класс разбивается на четыре группы. Каждая группа получает рабочую карту и выполняет предложенные задания: в одной координатной плоскости построить графики функций: у=2 х, у=2 х+3 у = -2 х, у = -2 х+3 у=2 х-2 у = -2 х-2 у=х+1, у=3 х+1 у = -х-1, у = -3 х-1 у=0, 5 х+1 у = -0, 5 х-1 …и ответить на вопросы: 1) Графики функций представляют собой…(продолжить) 2) Что общего в формулах этих функций? 3) Пересекаются ли графики функций? В какой точке? 4) Каково значение коэффициента по знаку? 3) Какой угол наклона графиков функций к оси Ох? 4) Чему равна ордината точки пересечения графиков с осью Оу? 5) Каково соотношение между значениями коэффициента k и величинами углов наклона графиков к оси Ох? (только для 3 и 4 группы)
Итоги работы: 1. Если коэффициенты у функций одинаковые, то графики функций – параллельны. 2. Если коэффициенты у функций различны, то графики функций – пересекаются. 3. Ордината точки пересечения графика функции с осью Оу равна b. 4. Если коэффициенты k>0, то углы наклона графиков функций к оси Ох – острые. 5. Если коэффициенты k<0, то углы наклона графиков функций к оси Ох – тупые. 6. Чем больше значение k, тем больше угол наклона графика функции к оси Ох.
На рисунке построен график функции у =kх+b. Записать формулу линейной функции, соответствующую данному графику. у =kх+b у у =kх+1 По графику выбираем произвольную точку и 2 определяем ее 1 координаты: 0 2 х если х=2, то у=2 2 = 2 k+1 Решаем уравнение 2 = 2 k+1 k=0, 5 Записываем формулу линейной функции у = 0, 5 х+1
Задание по группам: Запишите формулы, соответствующие графикам линейных функций. 1 2 3 4
Задание по группам: Определить, соответствует ли график, изображенный на рисунке, функции у = -3 х -1 1 группа 2 группа 3 4 группа
Урок № 9 «Применение линейной функции при решении задач» Образовательная – продолжить отработку знаний, умений и навыков при решении задач по теме «Линейная функция и ее график» , сформировать умение интерпретировать в несложных случаях графики реальных зависимостей между величинами, отвечая на поставленные вопросы. Развивающая – продолжить работу над формированием логического мышления, математической речи, навыками самоконтроля. Воспитательная – продолжить работу над формированием познавательного интереса к предмету, самостоятельности, аккуратности. Урок применения знаний, умений и навыков при решении задач Фронтальная, индивидуальная, коллективная
Словесные, практические, наглядные, самостоятельная работа 1. Карточка с формулами функций для устной работы 2. Карточки для самостоятельной работы. 3. Планшеты для построения графиков 4. Плакаты с построенными графиками функций 5. Плакаты с вопросами 6. Кубик-экзаменатор 7. Карточки с домашними заданиями. Межпредметные связи Связь математики с физикой, экономикой Связь алгебры с геометрией
Ход урока № 9 Организационный этап (1 мин. ): приветствие , проверка подготовленности учащихся, организация внимания Постановка целей (1 мин. ) Актуализация знаний (10 мин. ) Решение задач (21 мин. ) Самостоятельная работа по карточкам (8 мин. ) Домашнее задание (2 мин. ) № 606, 595, карточки с индивидуальными заданиями Итог урока (2 мин. ): чем мы занимались? какие задачи решали?
Актуализация знаний Фронтальная форма работы 1) Какая функция называется линейной? 2) у=3 х+1 у=7, 2 х у=6 у=3 х-5 х2 у=4 х2+5 у =⅓ -2 х у=4/х у = ⅝х 2) Что представляет собой график линейной функции? как его построить? 3) На планшетах построить график функции у = -2 х+5, ответить на вопросы по графику. 4) у=7 х у=3 у=-4 х+9 у = х - 11 у=6 х-5 у = ⅔х у = -3 х+2 у= -⅞х у=-5
Решение задач Коллективная и индивидуальная формы работы 1) у Задайте функцию формулой 2 -3 х 2) у=7 -х (1 вариант) у=9 -х (2 вариант) 3) Упражнение № 597 (1, 3) 1) у = -2 х +7 и у = 0, 5 х-5, 5 3) у = 1 -2 х и у = х-5 Постройте график функции по точкам пересечения с осями координат Вычислите площадь фигуры, ограниченной этой прямой и осями Найти координаты точки пересечения графиков функций, не строя графиков
Фронтальная форма работы Вопросы: Q (количество булочек) 500 Q = 500 – 50 р 1) Какое количество булочек может быть продано по цене 6, 5 руб. ? 300 100 2 4 6 8 2) Оцените поведение покупателя, если цена 10 цена, р булочек станет 10 руб. за штуку. График спроса на булочки в школьной столовой 3) Как изменится величина спроса, если цена на булочки снизится с 8 руб. до 7 руб. 50 коп. ? По какой цене продавать выгоднее?
Коллективная и индивидуальная формы работы Вопросы: х, км 200 160 120 1) Как движутся автобусы? 1 2) Найдите начальные координаты, модули и направления скоростей. 2 80 40 1 2 3 4 5 Графики движения автобусов t, ч 3) Напишите уравнения зависимости х(t), найдите место и время встречи автобусов.
Самостоятельная работа 1) Функции заданы формулами: у = 3 х, у = х/4, у = 3 х + 2 у = 5 х, у = - х/5, у = -3 х + 6 Укажите ту из них, график которой не проходит через начало системы координат. Постройте этот график 2) Задайте формулой линейную функцию, если известны угловой коэффициент k и координаты точки А, через которую она проходит: k = - 2/3, А(-6; -3) k = - 4, А(2; 7)
Контрольная работа, базовый уровень
Контрольная работа, средний уровень
Контрольная работа, повышенный уровень
Литература 1. Ш. А. Алимов, Ю. М. Колягин, Ю. В. Сидоров и др. Алгебра: учеб. для 7 кл. общеоразоват. учреждений. - М: Просвещение, 2007 2. Г. И. Григорьева, Н. Н. Морозова. Алгебра 7 класс. Поурочное планирование по учебнику Ш. А. Алимова. 3. Е. Г. Лебедева Алгебра 7 класс. Поурочное планирование по учебнику Ш. А. Алимова. 4. А. П. Ершова, В. В. Голобородько. Алгебра, геометрия 7. Самостоятельные и контрольные работы. 5. Зотов Ю. Б. Организация современного урока. М: Просвещение, 1984. 6. Саранцев Г. И. Упражнения в обучении математике. М: Просвещение, 1995. 7. Ирошников Н. П. Обучение математике в малокомплектной школе. М: Просвещение, 1988. 8. Л. И. Звавич, Л. В. Кузнецова и др. Дидактические материалы по алгебре 7 класс.
9. «Математика в школе» , № 7, 2006 г. ; № 3, 2002 г. ; № 9, 2004 г. ; № 3, 2008 г. ; № 5, 2006 г. ; № 8 2005 г. ; 36, 2005 г. 10. Миндюк М. Б. Составление и использование разноуровненвых заданий для дифференцированной работы с учащимися. 11. Газета «Математика» № 23, 2003 г. ; № 8, 2003 г. ; № 4, 2003 г. ; № 12, 2001 г. ; № 29, 2001 г. 12. Макарычев Ю. Н. , Миндюк Н. Г. Преподавание алгебры в 6 -8 классах. 13. Генденштейн Л. Э. , Ершова А. П. , Ершова А. С. Математика. Наглядный справочник с примерами. М: Просвещение, 2007. 14. Эрдниев П. М. Преподавание математики в школе. М: Просвещение, 1980. 15. Антоновский М. Я. , Левитас Г. Г. Учебное оборудование на уроках алгебры. М: Просвещение, 1980. 16. Коваленко В. Г. Дидактические игры на уроках математики. М: Просвещение, 1990.
9 класс Повторение. «Функции и графики» .
Повторение. № 1. Какие из данных графиков являются графиками каких-либо функций?
№ 2. Повторение. Линейные функции. y = ах + b Верно!
№ 2. Повторение. Функции прямой пропорциональности. у = kx Правильно!
№ 2. Повторение. Функции обратной пропорциональности. у = k/x И все!
№ 2. Повторение. Квадратичные функции. у = ах2 + bx +c Молодцы!
№ 3. Выберите описание каждой математической модели. у=а Гипербола y = kx Прямая, параллельная оси Ох y = kx + m y = x 2 y = 1/x Парабола Прямая, проходящая через начало координат Прямая
Повторение. № 4. Найдите соответствия: Какой график является графиком функции прямой пропорциональности?
Построение графика линейной функции. y = ах + b х у х1 у1 х2 у2 Экзаменационный сборник: № 174 (2)
№ 5. Найдите соответствия: 1. 3. 2. 4.
у = k/x Построение графика функции обратной пропорциональности. 1. Определить, в каких четвертях находится график функции. k > 0 – I u III ч. k < 0 – II u IV ч. 2. Составить таблицу значений функции. Экзаменационный сборник: № 175(2)
№ 6. Найдите соответствия:
Построение графика функции у = ах2 + bх +с. 1. Определить направление ветвей параболы.
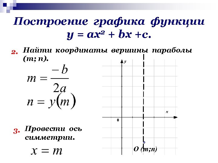
Построение графика функции у = ах2 + bх +с. 2. Найти координаты вершины параболы (т; п). 3. Провести ось симметрии. О (т; п)
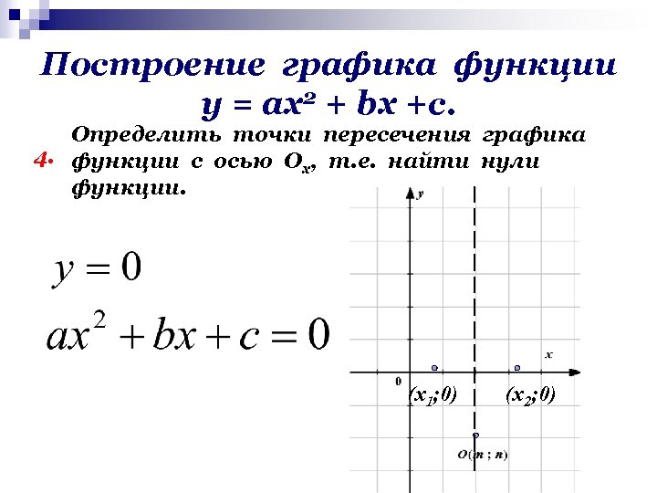
Построение графика функции у = ах2 + bх +с. Определить точки пересечения графика 4. функции с осью Ох, т. е. найти нули функции. (х1; 0) (х2; 0)
Построение графика функции у = ах2 + bх +с. 5. Составить таблицу значений функции с учетом оси симметрии параболы. х х1 х2 х3 х4 у у1 у2 у3 у4
Алгоритм построения графика функции у = ах2 + bх +с. 1. Определить направление ветвей параболы. 2. Найти координаты вершины параболы (т; п). 3. Провести ось симметрии. 4. Определить точки пересечения графика функции с осью Ох, т. е. найти нули функции. 5. Составить таблицу значений функции с учетом оси симметрии параболы. Экзаменационный сборник: № 177 (1).
Домашнее задание: Экзаменационный сборник: № 178 № 179 № 183
1. Каков вид графика функции обратной пропорциональности? 1. г и п е р б о л а
2. Каков вид графика квадратичной функции? 1. г и п е р б о л а 2. п а р а б о л а
3. 3. Как называется координата точки по оси Ох? 2. 1. г и п е р б о л а п а р а б о л а а б с ц и с с а
4. 4. Как называется координата точки по оси Оу? 2. 1. г и п е р б о л а п а р а б о л а о р д и н а т а 3. а б с ц и с с а
4. 5. Один из способов задания функции. 1. г и п е р б о л а 2. п а р а б о л а о 3. р а д б и с н 5. ц а ф и т о с а р с м а у л а
4. 6. Переменная величина, значение которой зависит 2. от изменения другой величины. п 1. а г и п е р б о л а р а б о л а о 3. р а 6. д б ф и с у н 5. ц н а ф и к т о с ц а р с и м а я у л а


