Л6 тригон.ф-ции.ppt
- Количество слайдов: 28
Тригонометрические функции
Причины введения радианной меры угла • Тригонометрические функции- модель для описания периодических процессов. Примеры моделируемых явлений. 1) Вращения: a) Астрономические явления (восход и заход Солнца, изменение фаз Луны, чередование времён года, морские приливы и отливы) a) Опосредованные процессы (эпидемии гриппа, наполняемость городского транспорта) c) Циклы жизнедеятельности человека (биение сердца, дыхание и др. ) 2) Колебание маятника, пружины, струны.
Выводы. • Моделью периодических процессов может быть вращение. • Модель вращения связана с окружностью и с мерой дуги. • Мера должна отражать сам процесс вращения, т. е. движение точки по окружности в зависимости от времени. • Мера не может зависеть от величины окружности. • Мера должна позволять сравнивать угловые величины с другими объектами математики, оперировать с угловыми величинами.
• Градус-величина 1/180 часть развёрнутого угла. Введён до нашей эры. Основания выбора меры не известны. Градус делили на 60 минут(десятичной системы счисления ещё не было, число 60 имеет много делителей) • Град (амер. ) - 0, 01 часть прямого угла. • Румб (морское)-132 часть окружности • Деление угломера (артиллерия)-16000 часть окружности
Определение. • Радианной мерой центрального угла окружности называется отношение длины дуги к радиусу окружности. • Чтобы найти величину угла, который будет служить единицей радианной меры, надо чтобы • Определение. Угол в 1 радиан – угол, длина дуги которого равна радиусу.
. Покажем, что радиан не зависит от размера окружности(радиуса) l 2 l 1 R 1 Вывод. R 2 Радиан может быть мерой угла: 1. Не зависит от радиуса (как и градус) 2. Связан с путём, пройденным точкой.
Необходимость введения новой системы измерения углов • Ляпин Сергей Евгеньевич ] надо сравнить величины хорды, дуги и ломаной, звенья которой касаются окружности. E D B А R х C R ] единица измерения - радиус окр. O Тогда sinx < tgx Вывод. Выражение дуги или угла в радианной мере позволяет сравнить их с их функциями.
Обоснование необходимости !!! - длина дуги равна радианной мере этой дуги, умноженной на её радиус. (R=1→ l=α) • обоснование необходимости – удобство, прикладное значение в физике: Сравните • реальные физич. и мат. задачи потребовали расширения понятия sin(cos) от функции угла к функции числа. (как и в школе)
Вопрос математической культуры. «Учитесь говорить и писать правильно» « У числа π можно не писать наименование рад» (? → π=1800 ? )
С математической точки зрения. 1800 - величина ( т. е. особое свойство реальных объектов или явлений: 1) равные объекты имеют равные величины, 2)если объект состоит из конечного числа объектов, то его величина равна сумме величин этих объектов, …. ) Например. Свойство иметь протяженность -…, иметь вес(притягиваться Землёй) - …, π - число (π≈22/7≈3, 14 … и ещё около 500 тыс. цифр) Аналог записи «π = 1800» . 5 = 5 л = 5 м = 5 г = 5 кг Вариант записи. π рад = 1800, π – 1800.
В школе 1. Сначала sin (cos) только острых углов прямоугольного треугольника. Теорема. Если углы равны, то равны их sin (cos). !!! Смысл теоремы - теорема единственности. Значение теоремы - sin (cos) углов можно вычислить раз и навсегда. Теорема позволяет говорить «sin угла 300» и не уточнять, в каком прямоугольном треугольнике.
Способы введения тригонометрических функций I. Аналитические Трансцендентные тригонометрические функции выражаются через переменные и константы, если к алгебраическим операциям присоединить операцию предельного перехода. 1)С помощью степенных рядов где 0!=1 « - » : слишком абстрактно для введения. « + » : связь со степенями, используются в школе, например, у Виленкина для приближенного вычисления значения sinх(cosx) при положительных малых значениях х. Пример. Вычислить sin 0, 12 с точностью до 0, 0001.
. • Так как 0, 11971… < sin 0, 12 < 0, 11971… Ответ. sin 0, 12 = 0, 1197 с точн. до 0, 0001
2) С решением диф. уравнений 2 -го порядка sinx : f '' (x)+ f '(x)=0, f(0)=0, f '(0)=1 cosx : f '' (x)+ f '(x)=0, f(0)=1, f '(0)=0 « - » : для введения нужна слишком большая теоретическая база. « + » : доказательство свойств.
II. Геометрические подходы 1. Путь тригонометрических линий Линия синусов – прямая, перпендикулярная неподвижному радиусу, проведенная через конец подвижного радиуса В К 0 , где ВК – - длина отрезка перпендикуляра А от конца подвижного радиуса до прямой, содержащей неподвижный радиус. Линия тангенсов - прямая, касающаяся окружности в конце неподвижного радиуса. « + » : наглядность , частично используется в некоторых методиках
2. Векторный путь Не использует тригонометрический круг вообще. у α-величина угла, образованного осью Х 1 Х и вектором В А « + » : ! наиболее общий способ, х1 х позволяет брать векторы с началом у1 в точке, не обязательно лежащей в начале координат, !! компактное введение, не требует дополнительной теории. « - » : почти полностью порывает с наглядностью. Пример. Для углов от 900 до 1800 показать знак и изменение значения функции трудно : проекция должна быть принята за отрицательную. В школе обычно не рассматривается.
3. Координатный способ. Используется в школе как основной. Этапы введения координатного способа. • Введение координатной окружности (рис. ). Чтобы окружность стала координатной, надо • выбрать начало отсчёта и направление движения. • установить соответствие между действительными числами и точками координатной окружности: α→ Pt а) Действительные числа отображаются на координатную прямую α→t, b) Точки координатной прямой отображаются на точки координатной окружности единичного радиуса(числовую окружность) t→ Pt. (рис. )
Формальные выкладки, стоящие за школьной интерпретацией • • Вся числовая прямая разбивается на промежутки вида [ 2πn; 2π(n+1) ) [ )[ ) 2π 4π 0 Любое действительное число попадёт в какой-либо промежуток. Вводится отображение f: t → Pt, где tєR, tє [ 2πn; 2π(n+1)), Pt – точка координатной окружности, причём Устанавливаются свойства этого отображения. (в основной школе на примерах) 1. Если берём различные числа t ≠ s: t → Pt , s → Ps и Pt = Ps , то t-s= 2πn, nєZ. 2. Точки, соответствующие противоположным числам, симметричны относительно прямой OP 0. . 3. Точки вида Pt и Pt+ π диаметрально противоположны. 4. Если есть такие 4 числа, для которых выполняется |t-s|=|r-q|, то при отображении их на координатную окружность дуги TS=RQ
Этапы введения координатного способа. • Введение координатной окружности • Введение системы координат, привязанной к координатной окружности. !!! Каждой точке Р на координатной окружности соответствуют 2 вида координат: Р → Рt, Р → (х ; у) 3. Введение тригонометрических функций числа. Сравните: • Координата х называется косинусом числа t. • Косинусом действительного числа t называется абсцисса точки, полученной при повороте точки с координатами (1; 0) вокруг начала координат на угол х радиан.
Периодичность. Определение. Число Т наз. периодом функции f(x), если для любых значений х из области определения функции f(x+Т) = f(x). Замечания. • 0 – период любой функции. • Функция у = f(x) наз. периодической, если она имеет ненулевой период. • f(x+Т) = f(x)= f(x - Т) - теорема: Если Т – период f(x), то (-Т) - период f(x). Доказательство. f(x - Т)= f(x-Т+Т) = f(x). • Область определения периодической функции должна быть симметрична и бесконечна в обе стороны. • Не все периодические функции –тригонометрические: F(x)=x-[x]={x} a) D(f)=R b) ]T=1: f(x± 1 )= {x± 1 } = {x}=f(x) Определение. Основным периодом функции называется наименьший положительный период Т функции. !!!Не любая периодическая функция имеет основной период Пример. у=а, Т=α≠ 0, α є R или функция Дирихле (док. ) Доказательство. ] Т=r≠ 0, rєQ. 1) ] xєQ→ (x+r)єQ→ f(x)=f(x+r)=1 2) ] xєRQ→ (x+r)єRQ→ f(x)=f(x+r)=-1
Теорема 1. Если Т 1 и Т 2 – периоды f(x), то Т 1 + Т 2 – период f(x). Теорема 2. Если Т 0 – основной период f(x), то все остальные периоды ему кратны. Т= n. Т 0, где nєZ{0} Док-во. I. n. Т 0 – период(следствие Т. 1) II. Других периодов нет(методом от противного) 1. ]Т 1>0 - период, но Т 1≠ n. Т 0 , nєN 2. Тогда Т 1≥Т 0(т. к. Т 0 - наим. полож. период) 3. Значит, сущ. kєN: k. T 0
Вывод • Т=НОК(Т 1, Т 2), где. Т 1, Т 2 – основные периоды функций f 1(x), f 2(x) c общей областью определения, является основным периодом для суммы функций f 1(x), f 2(x), и общим периодом для их произведения, частного, разности и композиции. Пример1. ]f(x): T 1=1/3; g(x): T 2=2/5. Tобщ. =НОК(1/3; 2/5)=2, 2: 1/3=6; 2: 2/5=5, т. е. 6 Тf=5 Tg=2 Пример2. h(x): Th= √ 2; m(x): Tm=2, Th/ Tm =m/n- не рациональное →общего периода нет.
Теорема. Функция у=cosx – периодическая с основным периодом 2π. Доказательство. 1. 2. a) b) c) 2π – период ? (т. к. Рх+2π= Рх-2π – совпадающие точки → имеют одни и те же координаты → cos(x+2π)= cosx= cos(x-2π)) 2π – наименьший положительный период ? (м. от пр. ) ] сущ. Т>0: для любого х cos(x+Т)= cosx и 0<Т<2π ] х=0 → cos(0+Т)= cos 0=1, cos. Т=1, Т=2πk противоречие. Значит, возможно только то, что 2π- наим. полож. период
Теорема 6. Для функций вида 1. y=Asin(ax+b), y=Acos(ax+b) – основным периодом явл. Т=2π/а, где а≠ 0. 2. y=Atg(ax+b), y=Actg(ax+b) – основным периодом явл. Т=π/а, где а≠ 0. 3. y=f(sin(ax+b)), y=f(cos(ax+b)) – одним из периодов явл. Т=2π/а, где а≠ 0. 4. y=f(tg(ax+b)), y=f(ctg(ax+b)) – одним из периодов явл. Т=π/а, где а≠ 0.
Доказательство. 1) «в» – не влияет на величину периода, т. к. определяет сдвиг графика вдоль ОХ→док-м для y=Asin(ax) 2) Найдём Т для одного из х: Asin(a(x+Т))= Asin(ax) ]х=0 → Asin(a(0+Т))= Asin(a 0) ; → Asin(a. Т)= Asin 0 ; |: А → sin(a. Т)= 0; a. Т= πn, nєZ; Т= πn/a, nєZ 3) Расположим найденные Т в порядке возрастания Т: π/a, 2 π/a, 3π/a, … 2) Начиная с наименьшего периода для х=0, доказываем, что он является периодом и для остальных х из ООФ: • ]Т= π/a. Док-м Asin(a(x+ π/a))= Asin(ax)? или sin(a(x+ π/a))= sin(ax)? sin(a(x+ π/a))= sin(ax+ π))= -sin(ax)≠ sin(ax) для любых из D(f) (формулы приведения и нечётность sin) • ]Т= 2π/a. Док-м Asin(a(x+ 2π/a))= Asin(ax)? sin(a(x+ 2π/a))= sin(ax+ 2π))= sin(ax) для любых из D(f)
Пример. Обладает ли функция свойством периодичности; если –да, то указать период(осн. или один из). 1. y=sin√x 2. y=sin(2 x/5 -7) 3. y=tg(x√ 2) 4. 5. y=sin(4 x/5+5)+3 cos(7 x/8) 6. y=cosx-cos√ 3 x Ответы. • Нет • Осн. , Т=5π • Осн. , Т=π/√ 2 • Один из, Т=3π/√ 2 • Осн. , Т=НОК(5π/2; 16 π/7)=80 π • Нет общ. , т. к. периоды несоизмер.
Виды задач тестирования • Дана чётная периодическая функция с основным периодом 8. Найдите f(-27), если при хє[0; 4] f(x)=2 -|x-2|. 1. f(-x)=f(x) →f(-27)=f(27) 2. T=8 →f(x+n. T)= f(x+8 n) → f(27)= f(27 -8· 3)= f(3), где 3є[0; 4] → f(3)= 2 -|3 -2|=2 -1=1. Ответ. f(-27)=1
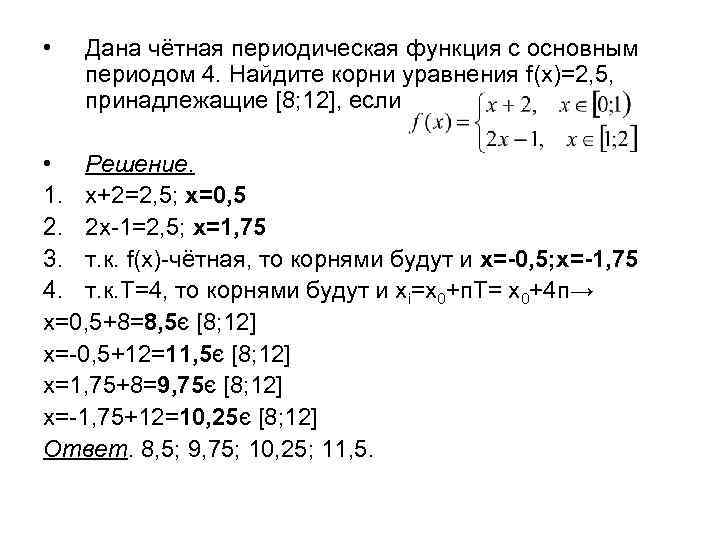
• Дана чётная периодическая функция с основным периодом 4. Найдите корни уравнения f(х)=2, 5, принадлежащие [8; 12], если • Решение. 1. х+2=2, 5; х=0, 5 2. 2 х-1=2, 5; х=1, 75 3. т. к. f(х)-чётная, то корнями будут и х=-0, 5; х=-1, 75 4. т. к. Т=4, то корнями будут и хi=х0+п. Т= х0+4 п→ х=0, 5+8=8, 5є [8; 12] х=-0, 5+12=11, 5є [8; 12] х=1, 75+8=9, 75є [8; 12] х=-1, 75+12=10, 25є [8; 12] Ответ. 8, 5; 9, 75; 10, 25; 11, 5.


