4c81ece089c3414dc3ddf82d4ff22689.ppt
- Количество слайдов: 32
Требования вакуумного технологического оборудования к контролю параметров вакуума
Требования вакуумного технологического оборудования к контролю параметров вакуума
Требования вакуумного технологического оборудования к контролю параметров вакуума
Существующие датчики (и методы) измерения вакуума в сверхвысоковакуумном оборудовании
Датчики (и методы) измерения вакуума в сверхвысоко вакуумном оборудовании с учётом разработок МГТУ (МТ-11)
Новый датчик вакуума и коэффициента покрытия поверхностей сорбатом для сверхвысоковакуумного оборудования на основе наномеханики «сухого трения»
Параметры датчика вакуума и коэффициента покрытия поверхностей сорбатом, основанного на физике «сухого трения»
Обозначения: 1 -кожух привода, 3 - корпус, 2 магнитный ввод вращения, 4 -первичный ротор, 12 фрикционное кольцо, 8 - подшипник, 5 измерительный ротор, 5, 11 - фрикционное кольцо, 7 - вал. , 10 -оптронная пара, 9 калиброванный торсион, 6 присоединительный фланец 13 - привод. Основными рабочими элементами вакуумметра являются два кольца 12 и 13 поверхность которых обработана с заданной
Основные представления о физике сухого трения. (Уравнение БЭТ [1]).
Основные представления о физике сухого трения. (Изотермы адсорбции в соотв. с уравнен. БЭТ).
Основные представления о физике и наномеханике сухого трения. (Диаграммы энергии адгезии по уравн. БЭТ и энергетической теории [2])
Основные представления о наномеханике сухого трения. (Уравнение и методика определения адгезионной составляющей сухого трения) Профиль поверхности полированного кремниевого образца, использованный для расчета
Основные представления о физике сухого трения. (Уравнение и методика определения капиллярной составляющей сухого трения)
Основные представления о наномеханике сухого трения. (Уравнение и методика определения адгезионной составляющей сухого трения)
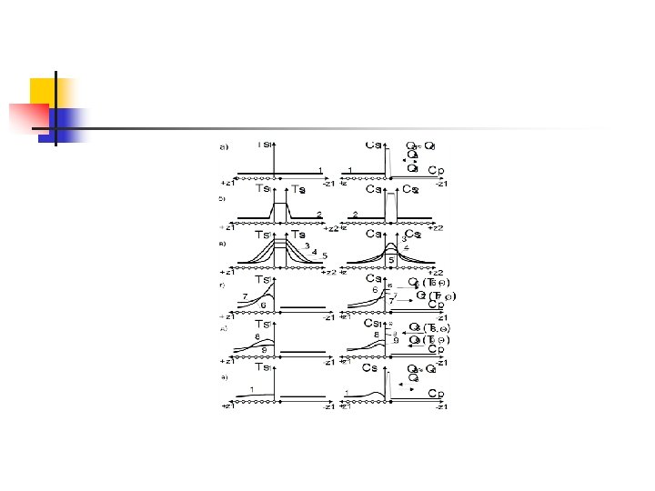
Основы процессов газообмена в парах трения
Основы процессов газообмена на поверхностях [7]
*Использование новых датчиков давления вместо существующих позволяет расширить их возможности на 7 -10 порядков ! * Использование новых датчиков позволяет измерять коэффициент покрытия , являвшийся до сих пор не измеряемым параметром !
Новые возможности представления получаемых результатов с использованием понятий физическоко вакуума:
4c81ece089c3414dc3ddf82d4ff22689.ppt