Скачать презентацию Транспортная задача пример Некоторый продукт сосредоточен у четырех Скачать презентацию Транспортная задача пример Некоторый продукт сосредоточен у четырех

Транспортная задача.pptx

  • Количество слайдов: 28

Транспортная задача пример Некоторый продукт сосредоточен у четырех поставщиков в количестве аi (где i=0. Транспортная задача пример Некоторый продукт сосредоточен у четырех поставщиков в количестве аi (где i=0. . 3). Известны потребности в продукте четырех потребителей bj (где j=0. . 3). Известны также затраты cij на перевозку единицы продукта от i-го поставщика к j-му потребителю. Требуется минимизировать затраты на перевозку. 1

Транспортная задача пример (исходные данные) 2 Транспортная задача пример (исходные данные) 2

Сетевая трактовка транспортной задачи потребители 3 поставщики Сетевая трактовка транспортной задачи потребители 3 поставщики

Транспортная задача математическая модель 4 Транспортная задача математическая модель 4

Транспортная задача. Решение в Math. Cad Можно поставить в соответствие Тогда решение транспортной задачи Транспортная задача. Решение в Math. Cad Можно поставить в соответствие Тогда решение транспортной задачи в Math. Cad запишется так, как представлено на следующем слайде 5

6 6

Транспортная задача в Excel бланк решения в режиме формул 7 Транспортная задача в Excel бланк решения в режиме формул 7

Транспортная задача в Excel бланк решения 8 Транспортная задача в Excel бланк решения 8

Транспортная задача параметры поиска решения 9 Транспортная задача параметры поиска решения 9

Транспортная задача результат 10 Транспортная задача результат 10

Транспортная задача другой пример На четырех авиалиниях используется три типа самолетов. Требуется распределить самолеты Транспортная задача другой пример На четырех авиалиниях используется три типа самолетов. Требуется распределить самолеты по авиалиниям так, чтобы при минимальных суммарных эксплуатационных расходах перевезти по каждой из четырех авиалиний соответственно не менее 300, 200, 1000 и 500 единиц груза. 11

Данные о мясячных объемах перевозок одним самолетом и эксплуатационных расходах для каждого типа самолета. Данные о мясячных объемах перевозок одним самолетом и эксплуатационных расходах для каждого типа самолета. 12

13 13

Решение в Math. Cad 14 Решение в Math. Cad 14

Бланк решения в режиме формул 15 Бланк решения в режиме формул 15

Бланк решения в режиме вычислений 16 Бланк решения в режиме вычислений 16

Заполнение параметров поиска решения 17 Заполнение параметров поиска решения 17

Результат без требования целочисленности 18 Результат без требования целочисленности 18

Результат целочисленный 19 Результат целочисленный 19

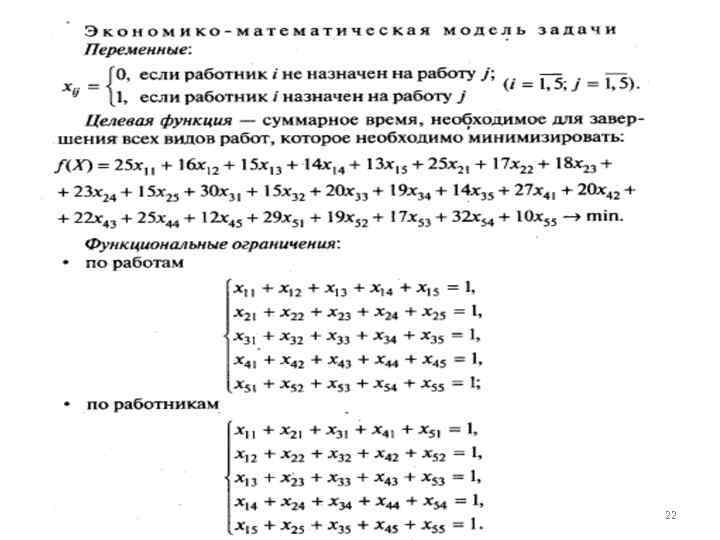
Задача о назначениях 20 Задача о назначениях 20

Приняты на работу пять человек. Каждый из них имеет разные навыки и затрачивает разное Приняты на работу пять человек. Каждый из них имеет разные навыки и затрачивает разное время на выполнение каждого из пяти видов работ. Требуется назначить на каждый вид работ одного человека так, чтобы общее время завершения работ было минимальным. 21

22 22

Решение в Math. Cad 23 Решение в Math. Cad 23

Бланк решения в режиме формул 24 Бланк решения в режиме формул 24

Бланк решения в режиме вычислений 25 Бланк решения в режиме вычислений 25

Заполнение параметров поиска решения 26 Заполнение параметров поиска решения 26

Результат 27 Результат 27

Похожие задачи С помощью рассмотренной математической модели описываются следующие прикладные задачи: - задача назначения Похожие задачи С помощью рассмотренной математической модели описываются следующие прикладные задачи: - задача назначения исполнителей по работам с целью максимизации суммарной производительности по выполняемым работам; - задача о конвейере - распределение исполнителей по работам на конвейере так, чтобы время перемещения конвейера было минимально; - задача о доставке – ежедневная поставка фирмой своим клиентам товаров на автомобилях (или на любом транспортном средстве). Существует m клиентов, n маршрутов доставки, каждый из которых позволяет обслужить определенное количество клиентов с использованием только одного транспортного средства. Каждый маршрут характеризуется определенными параметрами, которыми могут быть длина маршрута, стоимость расходуемого топлива на маршруте и т. д. Выбрать такое множество маршрутов, которое обеспечит обслуживание каждого клиента и только один раз в день, при минимальных суммарных расходах. 28