0814109b755751a9a986f2844cc22d15.ppt
- Количество слайдов: 84
ТОПОГРАФИЧЕСКИЕ СЪЕМКИ
Топографическая съемка n n n Топографическая съемка – комплекс геодезических работ, выполняемых на местности для составления топографических карт и планов. Съемке и отображению на топографических планах подлежат все элементы ситуации, подземные и наземные коммуникации, а также рельеф местности. Топографическую съемку выполняют с точек съемочного обоснования, положение которых известно в принятой системе координат. Наиболее распространенным видом съемочного обоснования являются теодолитные ходы, которые должны опираться на пункты геодезической сети.
Топографическая съемка Ø Линейные измерения производятся мерными лентами, рулетками и дальномерами с относительными ошибками 1: 3000, 1: 2000 и 1: 1000 в зависимости от рельефа местности. Углы теодолитных ходов измеряются теодолитом одним приемом со средней квадратической ошибкой 30”. Расхождение значений углов в полуприеме не должно превышать 45”. Определение отметок точек съемочного обоснования производится либо геометрическим, либо тригонометрическим нивелированием. Полученные невязки по ходам не должны превышать допустимых значений, определяемых по формулам: - для геометрического нивелирования Ø - для тригонометрического нивелирования n n n где L– длина хода в км.
Виды топографических съемок n Горизонтальная (теодолитная); n Мензульная; n Тахеометрическая; n Аэрофототопографическая; n Фототеодолитная; n Нивелирование поверхности.
ТЕОДОЛИТНАЯ СЪЕМКА n n n Теодолитная съемка, как и другие съемки, производится по основному правилу геодезии "от общего к частному", то есть сначала создается съемочная геодезическая сеть, а затем производится съемка подробностей (ситуации). Съемочной геодезической сетью при теодолитной съемке может быть теодолитный ход. Теодолитным ходом называется построенный на местности разомкнутый или сомкнутый многоугольник (полигон), в котором измеряются все стороны и горизонтальные углы между ними. Ход, проложенный внутри крупного полигона для сгущения съемочного обоснования и опирающийся на точки полигона, называется диагональным. Ход может быть проложен между двумя жесткими точками (координаты таких точек известны), жесткими сторонами (координаты начальной и конечной сторон известны). Ход, опирающийся на жесткую точку (или сторону) только одним концом, называется висячим.
ТЕОДОЛИТНАЯ СЪЕМКА
ТЕОДОЛИТНАЯ СЪЕМКА n Процесс теодолитной съемки: 1. Обозначения и закрепления точек на местности (кольями, столбами и другими знаками); 2. Подготовки линий к измерению (вешении линий, а также удалении с измеряемой линии камней, кустов, кочек и т. п. ); 3. Измерения линий и углов между ними; 4. Съемки ситуации.
ТЕОДОЛИТНАЯ СЪЕМКА n Результаты угловых и линейных измерений заносят в журнал установленной формы. По результатам полевых измерений определяют координаты точек теодолитного хода.
СЪЕМКА СИТУАЦИИ МЕСТНОСТИ. ТЕОДОЛИТНАЯ СЪЕМКА n Съемка ситуации местности заключается в определении положения характерных точек контуров и местных предметов относительно вершин и сторон теодолитного хода. Съемка может выполняться одновременно с проложением теодолитного хода либо после измерения углов и сторон полигона. n Результаты измерений при съемке заносят в абрис. Абрисом называют схематический чертеж, масштаб которого принимается произвольным.
СЪЕМКА СИТУАЦИИ МЕСТНОСТИ. ТЕОДОЛИТНАЯ СЪЕМКА. Абрис.
СЪЕМКА СИТУАЦИИ МЕСТНОСТИ. Способ перпендикуляров n n n Состоит в измерении на местности длины перпендикуляра, опущенного из определяемой точки на сторону теодолитного хода и расстояния от точки хода до основания перпендикуляра. Перпендикуляр строится на глаз, если его длина не должна превышать 4, 6 и 8 м при съемке в масштабах 1: 500, 1: 1000 и 1: 2000 соответственно. При необходимости построения перпендикуляров большей длины используют специальные приборы — экеры.
СЪЕМКА СИТУАЦИИ МЕСТНОСТИ. Способ перпендикуляров Двухзеркальный экер
СЪЕМКА СИТУАЦИИ МЕСТНОСТИ. Способ полярных координат n n n Применяется на открытой местности для съемки отдельных местных предметов и характерных точек контуров, удаленных от теодолитного хода. Сторона теодолитного хода принимается за полярную ось, а вершина M (или N) – за полюс. Точкой установки теодолита при съемке ситуации полярным способом может служить одна из вершин теодолитного хода, либо вспомогательная опорная точка на его стороне.
СЪЕМКА СИТУАЦИИ МЕСТНОСТИ. Способ биполярных координат (засечек). n n Применяется для съемки труднодоступных точек на открытой местности. В точках А и В с помощью теодолита измеряют углы А и В между стороной теодолитного хода АВ и направлениями на снимаемую точку М. Точка М на плане будет получена в пересечении направлений, построенных по этим углам. Наиболее выгодным является случай, когда угол при засекаемой точке М близок к 90°, не благоприятными менее 30° и более 150°.
СЪЕМКА СИТУАЦИИ МЕСТНОСТИ. Способ линейных засечек. n Применяется при съемке доступных объектов с четкими очертаниями (здания, инженерные сооружения и т. п. ), расположенных вблизи сторон теодолитного хода.
СЪЕМКА СИТУАЦИИ МЕСТНОСТИ. Способ створов n n n Применяется в случаях, когда границы ситуации пересекают стороны теодолитного хода или продолжение сторон, а также для определения положения вспомогательных опорных точек. Положение снимаемых точек определится линейными промерами. Способ створов находит широкое применение при съемке застроенных территорий.
СЪЕМКА СИТУАЦИИ МЕСТНОСТИ. Способ обхода n n Применяется на закрытой местности для съемки важных объектов, которые из-за дальности и местных препятствий не могут быть засняты от вершин и сторон основного теодолитного хода. Вокруг снимаемого объекта прокладывают дополнительный съемочный ход, который привязывают к основному ходу. Границы контура снимают способом перпендикуляров. Если контур снимаемого объекта имеет прямолинейные границы, то съемочный ход прокладывают непосредственно по границам объекта.
СЪЕМКА СИТУАЦИИ МЕСТНОСТИ. n n Абрис служит основным съемочным документом, на основе которого составляется план местности, к составлению абриса следует подходить особенно внимательно. В процессе съемки исполнитель должен постоянно изучать ситуацию, форму контуров, выбирая оптимальные способы съемки того или иного элемента ситуации, стремиться детально снимать контуры местности и фиксировать их на абрисе, не допуская пропусков в записях результатов измерений. Для контроля результатов измерений съемку наиболее важных объектов или отдельных их точек рекомендуется осуществлять путем выполнения измерений с двух точек хода или различными способами. При съемке больших участков и сложной ситуации абрис ведется в отдельном журнале, в котором страница отводится для одной-двух линий хода. Полевые журналы и абрисы должны быть оформлены качественно, чтобы в них мог легко разобраться другой исполнитель, не принимавший участия съемке данного участка местности.
Определение координат точек съемочного обоснования
Определение координат точек съемочного обоснования 1. Из обработанного журнала измерений горизонтальных углов в соответствующие графы ведомости переписывают: номера вершин, средние значения измеренных углов, горизонтальные проложения di сторон теодолитного хода. 2. Вычисляют сумму измеренных горизонтальных углов изм. , записывают ее внизу столбца под чертой, а ниже – их теоретическую сумму, которая в замкнутом многоугольнике вычисляется по формуле: теор. = 180 (n - 2) где n– число измеренных углов. 3. Вычисляют угловую невязку теодолитного хода: f = изм. - теор 4. Сравнивают найденную невязку с допустимой: 5. Все эти величины записывают внизу графы 2. Если полученная невязка превышает допустимую, то, значит, имеются ошибки в вычислениях или измерениях, тогда измерения выполняют заново.
Определение координат точек съемочного обоснования 6. Если найденная невязка не превышает допустимую, производится уравнивание углов, т. е. приведение суммы измеренных углов к теоретической путем введения поправок Vi поровну в каждый угол. 7. Поправку вводят не во все углы, а в первую очередь образованные короткими сторонами, чтобы соблюдалось вышеуказанное требование равенства суммы поправок невязке, взятой с обратным знаком. 8. Вычисляют исправленные углы βиспр. , прибавляя к измеренным значениям углов поправки: βиспр. = βизм. + Vβ 9. Контролем правильности введения поправок служит равенство суммы исправленных углов теоретической: испр. = теор.
Определение координат точек съемочного обоснования 10. Вычисление дирекционных углов сторон теодолитного хода выполняется по исправленным углам по формуле: αi+1 = αi + 180 - βi 11. Контролем правильности вычислений дирекционных углов служит повторное получение исходного дирекционного угла α 1 -2 в замкнутом или конечного дирекционного угла в разомкнутом ходе. 12. Вычисляются значения румбов r по формулам зависимости между ними и дирекционными углами, помня, что румб – это острый угол между стороной теодолитного хода и ближайшим к ней направлением меридиана – северным или южным.
Определение координат точек съемочного обоснования 13. В соответствии с румбами записывают знаки приращений координат. 14. Определяются значения приращения координат по формулам: 15. Для контроля правильности измерения длин сторон теодолитного хода и оценки точности вычисляют невязки fx и fy приращений координат по координатным осям X и Y путем суммирования приращений координат по формулам:
Определение координат точек съемочного обоснования 16. Чтобы убедиться, допустима или нет линейная невязка хода, вычисляют абсолютную линейную невязку fs: 17. А затем относительную ошибку хода по формуле: 18. Если полученная относительная ошибка меньше допустимой, то производят уравнивание приращений координат, а если больше, то имеется ошибка в вычислениях, её следует выявить и устранить. 19. Поправки в приращения вводят пропорционально длинам сторон и вычисляют по формулам:
Определение координат точек съемочного обоснования 20. Поправки вычисляют в сантиметрах и записывают над соответствующим приращением. Контролем правильности вычисления поправок служит равенство их суммы невязке, взятой с обратным знаком. После этого вычисляют исправленные приращения координат: 21. Вычисление координат вершин теодолитного хода, которое является заключительным действием, и выполняется по формулам: 22. Контролем правильности вычислений служит получение координат конечной точки хода. В замкнутом многоугольнике – получение координат исходной точки.
Нивелирование поверхности n В зависимости от характера рельефа местности нивелирование поверхности может быть выполнено: Ø Путем нивелирования вершин построенной на местности сетки квадратов (по квадратам); Проложением теодолитных и нивелирных магистральных ходов с поперечниками. Ø Ø Обычно нивелирование поверхности по квадратам применяют для равнинной местности, а нивелирование по магистралям с поперечниками используют при пересеченной местности со значительными углами наклона.
Нивелирование поверхности по квадратам 1. На участке местности разбивают сетку квадратов. Длины сторон квадратов обычно берут от 20 до 200 м. Вершины квадратов закрепляют точкой и сторожком. На сторожке подписывают номер вершины квадрата, состоящий из обозначения двух линий, пересечение которых образует точку, например 1 А, 2 А, …, 1 Б, 2 Б и т. д. Сетку квадратов строят на местности при помощи теодолита и мерной ленты.
Нивелирование поверхности по квадратам
Нивелирование поверхности по квадратам 2. Вначале разбивают наружный полигон, для чего в одной из вершин полигона, например 1 А, устанавливают теодолит. Выбирают и закрепляют вехой исходное направление (например, 1 А – 1 Г), и от него под углом 90 о строят направление 1 А – 4 А, по которому устанавливают веху. По полученным направлениям мерной лентой или рулеткой откладывают стороны квадратов заданной длины и закрепляют. 3. Затем теодолит переносят в точку 4 А, откладывают от линии 4 А – 1 А прямой угол и устанавливают веху по направлению 4 А – 4 Г, вдоль которого отмеряют длины сторон квадратов. 4. Для контроля разбивки производят измерение последней линии 1 Г – 4 Г, длина которой должна отличаться от теоретической не более чем на 1: 1000 от периметра полигона. При соблюдении указанного допуска закрепляют вершины квадратов по линии 1 Г – 4 Г. 5. Вершины квадратов, которые находятся внутри полигона (2 Б, 2 В, 3 Б и т. д. ), находят и закрепляют на пересечении створов, выполняя промеры с вехи на веху. Например, с 2 А на 2 Д, с 3 Д на 3 А и т. д.
Нивелирование поверхности по квадратам 6. Одновременно с разбивкой сетки квадратов ведут съемку контуров ситуации и предметов местности, привязывая их к вершинам квадратов. 7. Для определения высот вершин квадратов производят их нивелирование, которое выполняют или из середины каждого квадрата, или с нескольких станций с общими связующими точками. 8. При нивелировании из середины каждого квадрата устанавливают нивелир примерно в центре первого квадрата и берут отсчеты по черной стороне рейки, установленной на всех его вершинах. Потом аналогично нивелируют второй квадрат. Запись отсчетов ведут на схематическом чертеже. Для контроля нивелирования во втором квадрате вычисляют разности отсчетов по рейке на точках у стороны, смежной для обоих квадратов, т. е. определяют разности горизонтов нивелира на станциях в соседних квадратах. Расхождения между двумя значениями разностей допускается не более ± 6 мм. Если условие обеспечено, то вычисляют среднюю разность горизонтов нивелира на двух станциях.
Нивелирование поверхности по квадратам
Нивелирование поверхности по квадратам 9. После нивелирования всех квадратов подсчитывают сумму средних разностей по внешнему кольцу квадратов. Это будет невязка по замкнутому ходу. Она должна быть меньше ± 6 мм ∙ n, где n– число средних разностей. 10. Если невязка не более допустимой величины, то ее распределяют с обратным знаком поровну на все разности, и полученные поправки записывают над средними разностями. 11. Затем по данным привязки к близлежащему реперу определяют высоту одной из вершин квадратов. Прибавляя к этой высоте отсчет по рейке на данной точке, получают горизонт нивелира на станции, с которой был взят отсчет по рейке. 12. Последовательно прибавляя к предыдущим горизонтам нивелира исправленные поправками средние разности (уравненные разности), получают горизонты нивелира на всех станциях внешнего контура квадратов. 13. В конце вычислений необходимо точно получить горизонт нивелира в первом квадрате, что является контролем правильности вычислений.
Нивелирование поверхности по квадратам 14. Далее определяют невязку для внутреннего хода. Для этого от суммы средних разностей по внутреннему ходу вычитают разность горизонтов нивелира крайних квадратов внутреннего хода. Если эта невязка допустима, то ее, аналогично замкнутому ходу, распределяют по внутреннему ходу и вычисляют уравненные горизонты нивелира во внутренних квадратах. 15. Определяют высоты вершин квадратов как разность горизонта нивелира и отсчетов по рейке, взятых с данной станции. Высоту этой же вершины для контроля можно получить через горизонт нивелира второго квадрата. При этом допускается расхождение между полученными высотами до ± 3 мм.
Нивелирование поверхности по квадратам n 16. Если длины сторон квадратов небольшие, то их нивелирование можно выполнять с нескольких станций с общими связующими точками. Каждая станция 1, 2, 3 имеет связь с соседней через I-III связующие точки. Направления на промежуточные вершины квадратов изображены пунктирными линиями.
Нивелирование поверхности по магистралям с поперечниками n n n Нивелирование поверхности по магистралям с поперечниками применяют при ярко выраженном рельефе местности. Высотная привязка точек магистрали производится к реперу или марке ведомственного или государственного нивелирования. Чтобы получить отметки точек местности в направлении, перпендикулярном к магистрали, разбивают поперечники на всю ширину снимаемого участка. Опорные точки магистрали закрепляют так же, как и при разбивке сети квадратов, т. е. с помощью колышков, вбиваемых вровень с поверхностью земли, и сторожков. Точки поперечников закрепляют только сторожками, на которых указывается сторонность поперечника и удаление данной точки от магистрали.
Нивелирование поверхности по магистралям с поперечниками
Оформление плана нивелирования поверхности n При составлении плана нивелирования поверхности вначале на листе чертежной бумаги в заданном масштабе строят сетку квадратов, используя для этого дирекционный угол начальной линии и длины сторон квадратов. Затем по данным абриса съемки наносят ситуацию и предметы местности. Около каждой вершины квадрата выписывают их высоты, округляя до сотых долей метра. n Для нанесения на план горизонталей необходимо выполнить интерполирование отметок по сторонам квадратов и по крайней мере по одной диагонали в каждом квадрате.
Интерполирование горизонталей. n Интерполирование отметок может быть выполнено на глаз, но метод требует достаточного навыка. n Интерполирование может быть выполнено при помощи прозрачной бумаги (кальки или восковки).
Интерполирование горизонталей.
Интерполирование горизонталей. n При использовании миллиметровой бумаги проводят на ней две вертикальные линии на расстоянии друг от друга, равном длине стороны квадрата на плане. Утолщенные линии миллиметровой бумаги подписываются отметками, кратными высоте сечения.
Интерполирование горизонталей. n Аналитическое интерполирование. Линейкой измеряется расстояние d между пикетами в мм и вычисляется превышение h. Вычисляется расстояние от обоих пикетов до ближайшей к ним горизонтали по формуле: - расстояние от пикета до ближайшей горизонтали, в мм; - разность отметок пикета и горизонтали, положение которой определяется. n Далее, соединяя точки с одноименными высотами плавными кривыми линиями, проводят горизонтали, которые оформляют светло-коричневым цветом толщиной 0, 2 мм. Горизонтали кратные 0 и 5 м проводят толще в 2 раза с указанием их высоты.
Тахеометрическая съемка n Тахеометрическая съемка является одним из основных видов съемки для создания топографических планов небольших участков незастроенной и малозастроенной территории. n Тахеометрическую съемку осуществляют с пунктов опорной и съемочной геодезической сети, которая может быть создана в виде теодолитно-нивелирных ходов, когда отметки точек хода определяются геометрическим нивелированием, или проложением тахеометрических ходов. n Тахеометрическая съемка выполняется либо теодолитом, либо тахеометром.
Тахеометрическая съемка n Ø Ø Ø Методика работ при тахеометрической съемке с помощью теодолита: Теодолит центрируют над точкой съемочного обоснования. Измеряют высоту инструмента. При двух положениях вертикального круга (КП и КЛ) берут отсчеты по горизонтальному кругу на смежные точки теодолитного хода. По нитяному дальномеру измеряют расстояния до этих точек. Непосредственно съемка выполняется при одном положении вертикального круга (КЛ). При этом ориентируют лимб горизонтального круга на одну из смежных точек съемочного обоснования, т. е. , совмещая нуль алидады с нулем лимба и закрепив алидаду, наводят зрительную трубу на ориентируемую точку. На съемочные пикеты устанавливают дальномерные рейки и берут отсчеты в следующей последовательности: по рейке определяют расстояния до пикетных точек; по горизонтальному и вертикальному кругам. Если съемочный пикет является контурной точкой, отсчет по вертикальному кругу не берется. Результаты измерений записывают в журнал тахеометрической съемки.
Тахеометрическая съемка
Тахеометрическая съемка n n n Пикетные точки на участке съемки выбираются таким образом, чтобы по ним можно было изобразить на плане ситуацию и рельеф местности. Поэтому их предпочитают располагать на всех характерных точках рельефа. При съемке ситуации определяют границы угодий, гидрографию, дороги, контуры зданий, колодцы и т. д. При выполнении съемки на каждой станции составляется абрис, на котором показывают положение станций, направления на ориентируемые точки съемочного обоснования. Нумерация пикетных точек такая же, как и в журнале. Направление понижения рельефа указывается на абрисе стрелками, проводимыми между соответствующими съемочными пикетами. По окончании работ на каждой станции производят для контроля замыкание горизонта, т. е. ориентируют на исходное направление.
Тахеометрическая съемка n n С появлением электронных тахеометров стала возможна полная автоматизация производства тахеометрической съемки. Электронные тахеометры выполняют съемку также с точек съемочного обоснования. На пикетные точки устанавливают специальные вехи с отражателями, которые должны входить в комплект прибора. На станции определяют высоты прибора и положения отражателя на вехе и заносят все необходимые данные в память тахеометра. При наведении на отражатель автоматически определяются горизонтальный и вертикальный углы, а также расстояния до измеряемых точек. Встроенная в тахеометр ЭВМ производит обработку полученных значений и в результате чего вычисляются координаты X, Y и Z снимаемых точек. В процессе съемки учитываются все поправки в измеряемые расстояния и углы.
ОБЩИЕ СВЕДЕНИЯ О АЭРОФОТОТОПОГРАФИЧЕСКОЙ СЪЕМКЕ И СНИМКАХ n n n Ø Ø Ø Фототопография – дисциплина, изучающая способы создания топографических карт и планов с использованием материалов фотосъемки. Фотографирование местности может быть выполнено или с самолета, или с точек земной поверхности. В связи с этим различают два вида фототопографических съемок – аэрофототопографическую и наземную фототопографичес кую (или фототеодолитную). Аэрофототопографическая съемка – способ создания или обновления топографических карт на основе использования аэрофотоснимков. Различают: Контурную; Комбинированную; Стереофотограмметрическую аэрофототопографическую съемку.
ОБЩИЕ СВЕДЕНИЯ О АЭРОФОТОТОПОГРАФИЧЕСКОЙ СЪЕМКЕ И СНИМКАХ n При контурной аэрофототопографической съемке аэрофотоснимки используются только для построения контурной части карты, рельеф на ней не отображается. Служит для съёмки отдельных участков местности. n При комбинированной аэрофототопографической съемке контурная часть карты создаётся по аэрофотоснимкам, а рельеф наносится в результате наземной топографической съёмки. n При стереофотограмметрической аэрофототопографическо й съемке контуры и рельеф карты создаются по аэрофотоснимкам. Этот вид аэрофототопографической съемки является основным при создании топографических карт всех масштабов.
Стереофотограмметрическая аэрофототопографическа я съемка n n Ø Ø Для получения объемной модели местности по аэроснимкам используют стереопару аэроснимков, т. е. два смежных перекрывающихся аэроснимка, и специальные приборы, позволяющие выполнить разделение зрения. Разработкой теории аэрофототопографической съемки и способов её практического применения занимается научная дисциплина – аэрофототопография. Область знаний, изучающая способы определения размеров, формы и пространственное положение предмета по фотоснимкам, называется фотограмметрией. Вся процедура создания карты включает в себя: Собственно съемку – фотографирование с летательных аппаратов (самолетов, вертолетов); Плановую и высотную подготовку снимков; Дешифрирование снимков; Работы по обработке снимков.
Стереофотограмметрическая аэрофототопогра фическая съемка n Фотографирование производится специальными аэрофотоаппаратами, снабженными объективами с различными фокусными расстояниями. Процесс фотографирования максимально автоматизирован. Фотоаппарат соединен с гироустановкой, с помощью которой оптической оси придается устойчивое положение. По ходу съемки радиовысотомером определяется высота фотографирования каждого снимка.
Стереофотограмметрическая аэрофототопографическа я съемка n Чаще всего снимаемый участок не может быть размещен на одном снимке, поэтому возникает задача покрытия снимками всей территории картографирования. Тогда участок фотографируется последовательно маршрут за маршрутом. При этом соблюдается перекрытие вдоль маршрута (продольное) между снимками р = 60 % от рамки кадра и поперечное перекрытие между маршрутами q = 30 – 40 % от рамки кадра.
Геометрические свойства снимков n Ø Масштаб горизонтального аэрофотоснимка Запишем формулу, связывающую масштаб фотоизображения с фокусным расстоянием f объектива АФА и высотой фотографирования Н: Sо/SО= ab/AB = 1/M, Ø откуда 1/M = f/H, где AВ — отрезок на местности (М), ab — отрезок на снимке (Сн).
Геометрические свойства снимков n n n Однако на наклонном снимке масштаб изображения не будет постоянным. На снимке будут искажаться размеры и, что особенно важно, фигуры, конфигурации объектов. Исправление снимков от искажений из-за наклона и приведение их к заданному масштабу называют трансформированием. Трансформирование осуществляется либо фотомеханическим способом, либо графическим путем, либо с помощью цифровых фотограмметрических станций.
Геометрические свойства снимков n n Влияние рельефа на аэрофотоизображение. Из-за влияния рельефа происходит сдвиг изображения. Величина сдвига δh зависит от фокусного расстояния f объектива, высоты фотографирования Н и высоты самого объекта h. По этой причине также невозможно прямое совмещение фотоснимка с картой. Исправление искажения из-за рельефа – более сложная проблема, чем исправление из-за влияния наклона снимка. Решается применением цифровых фотограмметрических станций. Однако само по себе наличие сдвига изза рельефа, так называемый параллакс, дает возможность рассматривать снимки стереоскопически.
Геометрические свойства снимков Измерение высот по разности параллаксов n n n n S 1 и S 2 – центры проекции; В – базис съемки; b – базис съемки в масштабе снимка; Н – высота фотографирования; f – фокусное расстояние объектива; o 1, и о 2 – центры левого и правого снимков; h – высота рельефа.
Геометрические свойства снимков Измерение высот по разности параллаксов n n n Параллаксом называют разность координат (абсцисс) одной и той же точки на разных снимках. На рисунке параллакс точки А равен: рa = о 1 а 1 – о 2 а 2; рc = о 1 с1 – о 2 с2; Разность параллаксов (Δp = рa – рc ) равна нулю, если точки лежат на одной горизонтальной плоскости. Если же точки расположены с разностью высот h, то она может быть вычислена по формуле h = Н×Δp/(b + Δp), или приближенно h = Н×Δp/b. Высота фотографирования Н измеряется в полете радиовысотомером для каждого снимка, b — на каждой паре снимков, Δр — для каждой определяемой высоты с помощью специальных стереофотограмметрических приборов.
Наземная стереофотограмметрическая съемка n n Наземная стереофотограмметрическая съемка – это составление плана путем обработки снимков местности, полученных фотографированием ее камерами, установленными на земной поверхности. Такую съемку особенно часто применяют при съемке горной местности. Фотографирование местности выполняют фототеодолитами, а в настоящее время чаще цифровыми фотокамерами. Фототеодолит – прибор, представляющий собой фотокамеру с ориентирующим устройством, служащим для ориентирования фотокамеры в нужном направлении.
Наземная стереофотограмметрическая съемка
Наземная стереофотограмметрическая съемка n На снимке измеряют координаты изображений точек местности и их продольные параллаксы. Координатными осями снимка служат оси x и z, проходящие через координатные метки. Фотоснимок (левый)
Наземная стереофотограмметрическая съемка n Нормальным случаем съёмки считают такой, когда при фотографировании главный луч фотокамеры S 1 O 1 устанавливают в горизонтальное положение и в обеих точках (S 1 и S 2) направляют перпендикулярно базису. n Но часто съемку выполняют с отклонением главных лучей от нормали к базису на одинаковые или даже разные углы.
Наземная стереофотограмметрическая съемка n По результатам измерений вычисляют пространственные координаты точек местности, выраженные в фотограмметричес кой системе координат S 1 XYZ.
Наземная стереофотограмметрическая съемка n n n Началом фотограмметрических координат служит центр проекции левого снимка S 1. Оси X и Y лежат в горизонтальной плоскости. За ось Y принято направление главного луча фотокамеры O 1 S 1, а ось X перпендикулярна к нему и при нормальном случае съемки лежит в одной отвесной плоскости с базисом. Ось Z направлена вверх по отвесной линии. Точки О 1 и О 2 – главные точки левого и правого снимков. Точка местности М изобразится на левом снимке в точке m 1, а на правом – в точке m 2.
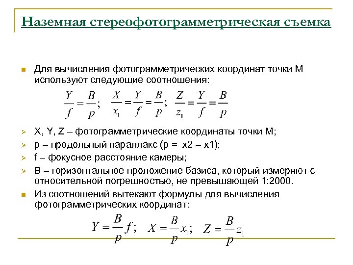
Наземная стереофотограмметрическая съемка n Ø Ø Ø Для вычисления фотограмметрических координат точки M используют следующие соотношения: Ø n X, Y, Z – фотограмметрические координаты точки M; p – продольный параллакс (p = x 2 – x 1); f – фокусное расстояние камеры; B – горизонтальное проложение базиса, который измеряют с . относительной погрешностью, не превышающей 1: 2000. Из соотношений вытекают формулы для вычисления фотограмметрических координат:
Наземная стереофотограмметрическая съемка n n n При съемке значительных участков местности фотографирование разных ее частей приходится выполнять с разных базисов, получая координаты точек местности в разных фотограмметрических системах. , От фотограмметрических координат X, Y, Z переходят к геодезическим прямоугольным координатам, например, координатам Гаусса–Крюгера x, y и нормальным высотам H. , При нормальном случае съемки этот переход выполняют, используя формулы: , дирекционный угол оси Y, то есть направления главного луча фотокамеры O 1 S 1. Координаты и высоту центра проектирования, а также дирекционный угол направления O 1 S 1 определяют привязкой к опорной геодезической сети.
Наземная стереофотограмметрическая съемка n n Вычислив координаты и высоты достаточного числа пикетов, располагаемых в характерных точках контуров и рельефа, и нанеся их на план, вычерчивают очертания контуров и горизонтали. Вычисления и графические построения автоматизированы и выполняются по стандартным программам на цифровой фотограмметрической станции ЦФС. Снимки местности вводятся в ЦФС в цифровом виде. Для этого, если изображение местности получено на фотопластинке или фотобумаге, его сканируют и преобразуют в цифровую форму. При фотографировании цифровыми камерами сразу получают цифровые снимки. В результате последующей обработки снимков формируется цифровая модель местности и при необходимости план местности. Отметим, что наземная стереофотограмметрическая съемка применяется не только для составления планов местности. Фотографируя фасады зданий, архитектурные и исторические памятники, создают чертежи, подробно отражающие детали их формы, позволяющие выполнять точные их обмеры и создавать документы, используемые в последующем, например, при реставрационных работах.
Все современные цифровые фотограмметрические системы (ЦФС) основываются на алгоритмах стереоотождествления одной и той же точки на двух снимках стереопары.
Сканерная съемка n n n Лазерный сканер – прибор, предназначенный для автоматического определения пространственных координат множества точек, расположенных на поверхности объекта съемки. Сканер излучает лазерный луч, который, отразившись от поверхности объекта, возвращается к прибору. По времени прохождения сигнала, как и в светодальномере, определяется расстояние до точки отражения. Шаговый двигатель прибора системой зеркал изменяет направление лазерного луча. По углам поворота зеркал и измеренному расстоянию вычисляются трехмерные координаты точки. Интерфейсным кабелем сканер соединен с компьютером, который по установленной программе управляет работой сканера и обрабатывает результаты измерений. При выполнении съемки поверхность объекта покрывается "облаком точек", то есть множеством точек, плотность которых может задаваться в пределах от долей миллиметра до нескольких сантиметров. В результате обработки измерений получают трехмерную модель объекта. Эту модель можно рассматривать на под разными углами и в разных проекциях, а также выполнять на ней обмер интересующих частей объекта съемки.
Сканерная съемка n n Ограниченное поле зрения сканера и форма объекта съемки обычно не позволяют выполнить съемку всего объекта с одной установки сканера. Поэтому сканирование выполняют из нескольких позиций сканера, покрывая объект "облаком точек" по частям. При этом части облака должны иметь перекрытия, то есть общие точки, что дает возможность "сшивать" эти части в одно целое. Такими общими точками служат характерные, особенно четкие точки объекта или специальные мишени, устанавливаемые перед съемкой на объекте. При необходимости центры мишеней геодезическими измерениями привязывают к существующей геодезической сети. Такой привязкой обеспечивается представление всей модели в единой с геодезической сетью системе координат. Метод лазерного сканирования применяется для оперативного составления плана участка местности, а также для съемки искусственного сооружения или фасада здания и получения их точных чертежей.
Программы обработки результатов топографической съемки на примере приложения «Nano. CAD Геоника» . n Nano. CAD Геоника — это программный продукт, работающий на платформе nano. CAD и обеспечивающий портирование на платформу nano. CAD программного комплекса Geoni. CS ТОПОПЛАН-ГЕНПЛАН-СЕТИ-ТРАССЫ-СЕЧЕНИЯГЕОМОДЕЛЬ. Программа позволяет автоматизировать проектно-изыскательские работы и предназначена для специалистов отделов изысканий и генплана. n Модуль «Топоплан» — это ядро программы, позволяющее создавать топографические планы, вести базу точек съемки проекта, строить трехмерную модель рельефа и проводить анализ полученной поверхности. Предназначен для создания топографических планов, карт масштаба от 1: 500 до 1: 5000. Включает полную библиотеку топографических условных знаков (точечные, линейные, полосные, площадные), а также средства их отрисовки, редактирования и замены.
Программы обработки результатов топографической съемки на примере приложения «Nano. CAD Геоника» . n Ø Ø Ø Можно выделить три основных источника данных, на основе которых в модуле «Топоплан» создаются топографические карты и модели рельефа: архивные картматериалы на твердом носителе. Эти материалы сканируются, полученные растровые изображения корректируются и вставляются в чертеж ДВГ в реальных изыскательских координатах. данные полевых топографо-геодезических наблюдений, которые можно импортировать из RGD-файла (обменный формат программы Geoni. CS Изыскания) или из текстового файла ведомости координат и отметок. топологические данные различных ГИС-систем, представляющие описание точечных, линейных и площадных объектов, которые можно импортировать через DXF-файл.
Программы обработки результатов топографической съемки на примере приложения «Nano. CAD Геоника» .
Программы обработки результатов топографической съемки на примере приложения «Nano. CAD Геоника» . n В модуле «Топоплан» выделяют раздел «Рельеф» . Функции данного раздела предназначены для ведения базы точек съемки проекта и создания трехмерных моделей рельефа или других поверхностей, их отображения и анализа.
Программы обработки результатов топографической съемки на примере приложения «Nano. CAD Геоника» . n Модуль «Топоплан» является открытой системой: вы можете самостоятельно модифицировать и пополнять библиотеку условных знаков, использовать модели рельефа, созданные с использованием других программных средств (Geoni. CS, Auto. CAD Civil 3 D, CREDO и др. ), передавать модели во внешние расчетные программы. n Результатом работы модуля «Топоплан» являются картированные цифровые модели местности, которые могут использоваться и в топографии, и в ГИС, и проектировании.
Программы обработки результатов топографической съемки на примере приложения «Nano. CAD Геоника» . n Модуль «Генплан» состоит из нескольких функциональных разделов, каждый из которых соответствует строго определенным задачам проектирования генеральных планов (горизонтальная планировка, вертикальная планировка и благоустройство). n Горизонтальная планировка. Функции этого раздела позволяют быстро отрисовать строительную или геодезическую сетку, проектные контуры, нанести на генплан здания и сооружения, лестницы и ограждения, проставить необходимые координаты и размеры. Экспликация зданий, ведомости дорожек и площадок формируются автоматически. n
Программы обработки результатов топографической съемки на примере приложения «Nano. CAD Геоника» . n n Организация рельефа (вертикальная планировка и картограмма земляных масс) Функции этого раздела позволяют расставить опорные точки планировки на осях проездов, внутри кварталов и в углах отмостки, а также в других характерных точках проектируемой площадки. По опорным точкам производится простановка стрелок уклоно указателей с автоматическим пересчетом значений. Интерфейс позволяет легко и наглядно производить моделирование будущего «красного» (проектного) рельефа, редактируя получившуюся «опорную сеть» . При редактировании этой сети программа автоматически пересчитывает все связанные с редактируемой точкой отметки и уклоноуказатели. Программа безошибочно, с заданной точностью производит расчет картограммы земляных масс и оформляет чертеж в принятой форме.
Программы обработки результатов топографической съемки на примере приложения «Nano. CAD Геоника» . n n Благоустройство и озеленение Функции этого раздела позволяют озеленить и благоустроить проектируемую площадку: «посадить» деревья и кустарники, разместить малые архитектурные формы. Имеется возможность отрисовки одиночной, аллейной, площадной посадки деревьев и кустарников, различных малых архитектурных форм в соответствии с принятыми стандартными обозначениями на генеральных планах. В то же время эти объекты являются трехмерными, что позволяет проводить визуальный анализ принятых решений и обеспечивает полноценную трехмерную визуализацию проектируемой площадки. Кроме того, в программе предусмотрены такие функции, как моделирование роста деревьев и кустарников, автоматическое «поднятие» на трехмерный рельеф деревьев, кустарников, любых малых архитектурных форм, урн, скамеек, столиков и т. д. Ведомости элементов озеленения и малых архитектурных формируются автоматически и вставляются в чертеж.
Программы обработки результатов топографической съемки на примере приложения «Nano. CAD Геоника» . n n Модуль «Сети» автоматизирует работы по выполнению трассировки инженерных коммуникаций в плане и получению продольного профиля по сети. Модуль оснащен средствами создания сводного плана инженерных сетей. Функции данного модуля обеспечивают возможность с минимальными затратами времени и ресурсов выполнить разводку и совмещение инженерных сетей на проектируемой площадке, оформить подписи, проставить все необходимые размеры и координаты. Программа имеет встроенные средства контроля нормативных расстояний между инженерными сетями, таблица нормативных расстояний может редактироваться и дополняться. Модуль позволяет проектировать внешние инженерные сети и оформлять необходимые выходные документы. В зависимости от типа сети ее создание осуществляется по уклону либо на заданной глубине от проектной поверхности.
Программы обработки результатов топографической съемки на примере приложения «Nano. CAD Геоника» . n Ø Ø Ø n n Модуль «Трассы» является ядром, на основе которого создается система проектирования конкретных видов линейно-протяженных объектов. Состоит из трех разделов: создание геометрических элементов; работа с планом (трассами, горизонтальными осями); продольный профиль. Трасса — это специальный объект, состоящий из геометрических элементов, созданных в разделе «Геометрические элементы» . Трассы подразделяются на простые и составные, состоящие из ссылок на другие трассы. Трассы хранятся в проекте и при необходимости отображаются в чертеже. Обеспечена поддержка рубленых (резаных) пикетов. Предусмотрены функции редактирования: трассы можно обрезать, разрывать, копировать и удалять. К отдельным пикетам или диапазонам пикетов пользователь может приписать различную информацию. Для сохранения типовых решений используется библиотека шаблонов. В разделе «Профиль» собраны базовые операции проектирования и редактирования профиля. Средствами этого раздела выполняются ввод и мониторинг ограничений, оформление профиля.
Программы обработки результатов топографической съемки на примере приложения «Nano. CAD Геоника» .
Программы обработки результатов топографической съемки на примере приложения «Nano. CAD Геоника» . n n Модуль «Сечения» является дополнением к модулю «Трассы» . Он предназначен для создания существующих поперечных профилей на основании осевой линии и цифровой модели рельефа, подготовленных в модулях «Топоплан» и «Трассы» . При создании линий сечений пользователю предоставляется возможность создавать их различными способами: по пикету на плане или продольном профиле, по пользовательским точкам, по полилинии, по диапазону пикетов. После создания линий сечений создаются поперечные профили, которые можно оформить в чертеже. По поперечным профилям посредством специального шаблона «Конструкции» проектируются очертания дороги. Этот шаблон может быть как статическим и отрисовываться с заданными параметрами, так и динамическим благодаря специальным элементам, которые могут учитывать заданные целевые объекты в плане и профиле. В итоге поперечники выстраиваются с учетом различных целевых объектов.
Программы обработки результатов топографической съемки на примере приложения «Nano. CAD Геоника» .
Программы обработки результатов топографической съемки на примере приложения «Nano. CAD Геоника» .
В программе предусмотрена возможность на основании проектного очертания определять объемы земляных работ и материалов. Для этого используются поверхности и специальные фигуры, прописанные в элементах конструкций.
На выходе модуль «Сечения» позволяет оформить не только плоские чертежи для печати, но и цифровую модель проектной поверхности. Эту поверхность можно использовать для других задач в смежных отделах или передать в специальные программы для визуализации.


