ТАУ 2.ppt
- Количество слайдов: 33
Типовые динамические звенья САУ • Объект называется типовым динамическим звеном, если его передаточная функция содержит полиномы небольшой степени (не выше второй) комплексной переменной p в числителе или в знаменателе. Классификация типовых динамических звеньев • Минимально фазовые звенья –это звенья, передаточные функции которых могут содержать в своей структуре как нули, так и полюсы, причем полюсы могут иметь отрицательные вещественные части, быть нулевыми или чисто мнимыми. Для минимально фазовых звеньев
• Неминимально фазовые звенья бывают: • устойчивыми – их передаточные функции содержат положительные нули и отрицательные полюсы; • неустойчивыми – их передаточные функции содержат положительные полюсы и отрицательные нули. • Трансцендентные звенья – это звенья, передаточные функции (ПФ) которых содержат трансцендентные выражения. Пример – звено чистого запаздывания, его ПФ • Иррациональные звенья – это звенья передаточные функции (ПФ) которых содержат иррациональные выражения. Пример:
МИНИМАЛЬНО ФАЗОВЫЕ ЗВЕНЬЯ • Звенья нулевого и первого порядка • Пропорциональное (безынерционное) звено Уравнение звена и его передаточная функция • Частотные и временные функции (характеристики) звена: АФЧХ ВЧХ МЧХ АЧХ ФЧХ ЛАЧХ Переходная функция Импульсная переходная функция
Идеальное интегрирующее звено • Уравнение и передаточная функция звена: Параметр k является коэффициентом передачи звена по скорости и имеет размерность с-1. • Частотные и временные функции (характеристики) P( ) звена: АФЧХ 0 Q( ) ВЧХ МЧХ
АЧХ A( ) 0 ЛАЧХ G( ) 20 lgk -20 д. Б/дек 0 ( ) ФЧХ 0 - /2 lg lg
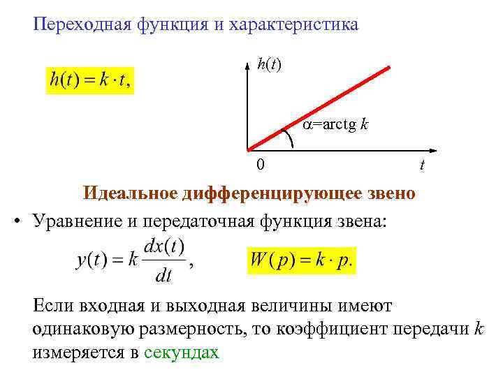
Переходная функция и характеристика h(t) =arctg k 0 t Идеальное дифференцирующее звено • Уравнение и передаточная функция звена: Если входная и выходная величины имеют одинаковую размерность, то коэффициент передачи k измеряется в секундах
• Частотные и временные функции (характеристики) звена: АФЧХ ВЧХ МЧХ АЧХ G( ) ЛАЧХ +20 д. Б/дек 0 20 lgk ФЧХ /2 lg 0 lg
Инерционное звено (апериодическое звено первого порядка) Дифференциальное уравнение звена в оригиналах и изображениях: T – постоянная времени Передаточная функция Частотная передаточная функция и годограф АФЧХ =0 Q( ) ВЧХ W(j ) k P( )
МЧХ АЧХ A( ) k 0 Точная ЛАЧХ ФЧХ
Построение асимптотической ЛАЧХ • Пусть , тогда следовательно и , Ga( ) 20 lgk Ga 1( ) Ga 2( ) 0 lg
• Частота называется частотой сопряжения На частоте сопряжения д. Б • Точная, асимптотическая ЛАЧХ и ЛФЧХ G( ) 20 lgk 3 д. Б 0 ( ) 0 Асимптотическая ЛАЧХ Точная ЛАЧХ - 20 д. Б/дек lg lg
Переходная функция и переходная характеристика звена • Переходная функция инерционного звена • Переходная характеристика инерционного звена h(t) k 0 T t
Форсирующее звено Передаточная функция где – постоянная времени (с) Частотные функции и характеристики Частотная передаточная функция и годограф АФЧХ ВЧХ Q( ) W(j ) МЧХ 0 k P( )
АЧХ A( ) k 0 ЛАЧХ G( ) +20 д. Б/дек 20 lgk. ФЧХ 0 ( ) 0 lg
Переходная функция форсирующего звена Инерционное форсирующее звено Передаточная функция АЧХ ЛАЧХ
ФЧХ G( ) -20 д. Б/дек G 0 G( ) +20 д. Б/дек G 0 0 lg 0 lg
Переходная функция и переходные характеристики инерционного форсирующего звена h(t) k k 0 t
Изодромное звено Передаточная функция ЛАЧХ ФЧХ G 0 G( ) -20 д. Б/дек 0 lg 0 lg
Переходная функция и переходная характеристика изодромного звена h(t) k 0 t
Реальное дифференцирующее звено Передаточная функция ЛАЧХ G( ) +20 д. Б/дек 0 ФЧХ lg 0 lg G 0 )
Переходная функция и переходная характеристика реального дифференцирующего звена h(t) 0 t
Звенья второго порядка Дифференциальное уравнение звена в оригиналах и изображениях: T 1, T 2 – постоянные времени Передаточная функция Пусть p 1, p 2 – корни характеристического уравнения
Апериодическое звено второго порядка • p 1, p 2 – вещественные отрицательные корни Передаточная функция где эквивалентные постоянные времени • Апериодическое звено второго порядка есть последовательное соединение двух инерционных звеньев с постоянными времени T 3, T 4, поэтому его ЛАЧХ и ЛФЧХ – сумма ЛАЧХ и ЛФЧХ этих звеньев
ЛАЧХ и ЛФЧХ G( ) -20 д. Б/дек -40 д. Б/дек 0 0 lg G 0 lg
Переходная функция и переходная характеристика апериодического звена второго порядка h(t) k 0 t
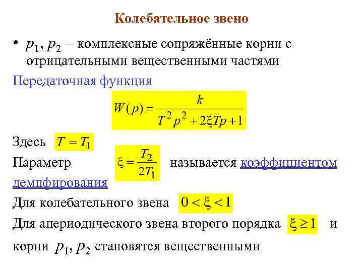
Колебательное звено • p 1, p 2 – комплексные сопряжённые корни с отрицательными вещественными частями Передаточная функция Здесь Параметр называется коэффициентом демпфирования Для колебательного звена Для апериодического звена второго порядка и корни p 1, p 2 становятся вещественными
Частотная передаточная функция ВЧХ МЧХ АЧХ A( ) 0 < 0, 707 > 0, 707 k 0 к 1 к 2
Частота собственных колебаний ЛАЧХ G( ) ФЧХ G 0 < 0, 5 - 40 д. Б/дек > 0, 5 0 ( ) 0 lg < 0, 5 lg > 0, 5
Переходная функция и переходная характеристика колебательного звена h(t) = 0, 15 = 0, 7 k hmax 0 t
Консервативное звено • p 1, p 2 – мнимые сопряжённые корни, что соответствует Передаточная функция Частотная передаточная функция АЧХ ФЧХ ЛАЧХ
ЛАЧХ и ЛФЧХ Переходная функция и переходная характеристика G( ) - 40 д. Б/дек G 0 h(t) 0 ( ) lg 0 lg k 0 t
Звено чистого запаздывания Понятие запаздывания и переходная характеристика звена 1(t) Передаточная функция 1 0 h(t) t Частотная передаточная функция k ВЧХ 0 t АЧХ МЧХ
ФЧХ Годограф АФЧХ ЛФЧХ P( ) k ( ) 0 -k k ( ) Q( ) lg
ТАУ 2.ppt