1daeb7d040ac49cb8b5b0428ef2dd362.ppt
- Количество слайдов: 39
The Integration of an Accounting Domain Ontology (REA) within an Upper Ontology (SUMO) Bill Mc. Carthy, Michigan State University mccarthy@bus. msu. edu http: //wwww. msu. edu/user/mccarth 4/ 1
SOURCES: • REA – The Ontological Foundations of REA Enterprise Information Systems, Guido Geerts and William Mc. Carthy, March 2005 • SUMO – Towards a Standard Upper Ontology, Ian Niles and Adam Pease, Towards a Standard Upper Ontology. In Proceedings of the 2 nd International Conference on Formal Ontology in Information Systems (FOIS-2001), Chris Welty and Barry Smith, eds, Ogunquit, Maine, October 17 -19, 2001. 2
Motivation ? • Why accounting ? • Why REA ? – Research – peer review – Teaching • Why Ontology ? – Interoperability & standard semantics – UN, ISO, ECIMF • Why SUMO ? – Serve as model above with connections to real world phenomena – Serve as model below with connections to real world phenomena – Availability & peer review – Tractability – Coming market presence 3
Cookie-Monster (the customer) and Elmo (the entrepreneur) meet in the (real or virtual) marketplace, thus setting the stage for an Economic Exchange 4
Economic Resource inside participation Economic Agent Economic Event stock-flow Economic Agent Give Take outside participation duality outside participation Economic Agent Economic Event stock-flow Economic Resource inside participation Economic Agent REA model of cookie sale from entrepreneur’s (ELMO) perspective 5
Economic Resource inside participation Economic Agent Economic Event stock-flow Economic Agent Give Take outside participation duality outside participation Economic Agent Economic Event stock-flow Economic Resource inside participation Economic Agent REA model of cookie sale from entrepreneur’s (ELMO) perspective 6
Economic Resource Cookies inside participation Economic Agent Salesperson Economic Event stock-flow Give Take Sale outside participation Economic Resource Cash Customer duality outside participation Economic Event stock-flow Economic Agent Customer Cash Receipt inside participation Economic Agent Cashier more general exchange model from the entrepreneur’s (ELMO’s) internal perspective 7
COOKIES-stockflow-SALE Product# Description Price QOH P-1 Chocolate Chip 1. 05 200 P-2 Chocolate . 95 P-3 Peanut Butter 1. 00 Pecan 1. 10 P-4 Product# Invoice# Quantity P-2 I-1 5 P-3 I-1 10 205 P-3 I-2 20 97 P-4 I-3 9 P-1 I-4 4 P-3 I-4 5 257 SALE-duality. CASH_RECEIPT SALE Invoice# Dollar Amount Date Salesperson Employee# Customer # Invoice # Receipt Timestamp Amount Applied I-1 14. 75 1 JUL E-1234 C-987 I-1 2 JUL 0830 14. 75 I-2 20. 00 2 JUL E-1235 C-888 I-2 3 JUL 0800 2. 00 I-3 9. 90 3 JUL E-1236 C-999 I-2 5 JUL 0800 18. 00 I-4 9. 20 5 JUL E-1237 C-999 I-3 8 JUL 1145 9. 90 I-4 8 JUL 1145 9. 20 Partial Database for Elmo’s Cookie Business Why is this invoice amount $14. 75 ? ? How is customer paying for this ? ? ? 8
What actually occurred What could be or should be What is planned or scheduled Resource Event Rtype Etype Agent Atype Rtype Etype Commit Event Atype REA model – the elevator pitch 9
Economic Resource stock-flow Economic Event participation Economic Agent duality Figure 1 -- Normative Primitives of the REA Ontology 10
custody duality Economic Resource linkage {composition} Economic Event materializes settles Economic Claim Economic Agent association {responsibility, assignment, cooperation} Figure 2 -- Association, Linkage, Custody, and Claim Relationships 11
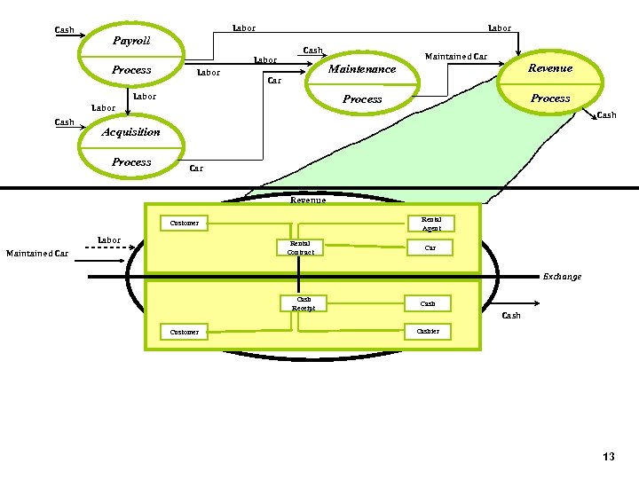
Revenue Rental Agent Customer Labor Rental Contract Maintained Car Exchange Cash Receipt Customer Cashier Figure 3 -- REA 3 -level architecture 12
Cash Labor Payroll Process Labor Cash Maintenance Car Labor Revenue Process Labor Cash Maintained Car Process Cash Acquisition Process Car Revenue Rental Agent Customer Labor Rental Contract Maintained Car Exchange Cash Receipt Customer Cashier 13
Cash Labor Payroll Process Labor Cash Maintenance Car Labor Revenue Process Labor Cash Maintained Car Process Cash Acquisition Process Car Revenue Rental Agent Customer Labor Rental Contract Maintained Car Exchange Cash Receipt Cashier Customer Accept Customer Contact Assess Customer Needs Check Car File & Choose Assess Insurance Options & Credit Fill in Contract Customer Pays Find Car & Provide Keys Check Out Car Return Car Update Files 14
Value Chain networked Business Event Business Process workflow task-composition aggregate Economic Event duality Figure 4 – Three-Level Architecture Model 15
Tom Dick Ashley Salespeople Harry Jane Economic Agents Named Set of Objects Group & Name Clusters Cashiers Named Set of Objects with Labeled Clusters Figure 6 -- Typifying to Planning & Control Level 16
Economic Agent Type Named Set of Groups Cashiers Salespeople Operational Level Ty Gro pifiy upi ng Planning & Control level Tom Dick Ashley Salespeople Harry Jane Economic Agents Named Set of Objects Group & Name Clusters Cashiers Named Set of Objects with Labeled Clusters Figure 6 -- Typifying to Planning & Control Level 17
Resource Type Economic Resource Event Type Economic Event REA Typing Extensions Agent Type Economic Agent 18
Economic Resource Type policy/ standard typify Economic Resource Economic Event Type policy/ standard typify stock-flow Economic Event Economic Agent Type typify participation Economic Agent Figure 7 – Type Connections for Control and Planning 19
composition Economic Resource Services Goods Materials Funds typify Economic Resource Type Real Estate Regulatory Service Transportation Services Human Services structure Rights Warranty Insurance Intellectual Product (IPR) Right of Way Figure 8 -- Subtypes (possible) for ECONOMIC RESOURCE 20
Economic Agent Partner Buyer typify Third Party Regulator Seller Economic Agent Type Escrow Mediator Guarantor Notary Figure 9 -- Subtypes of Economic Agent for an Exchange 21
Economic Agreement commitment reciprocal fulfills economic event commitment duality economic event Fig. 5 – Agreement as a Bundle of Commitments 22
Resource Type specifies Commitment specifies Event Type specifies Agent Type Fig. 10 – Abstract Specification of Commitments 23
• Planning: In the Planning Phase, both the buyer and seller are engaged in activities to decide what action to take for acquiring or selling a good, service, and/or right. • Identification: The Identification Phase pertains to all those actions or events whereby data is interchanged among potential buyers and sellers in order to establish a one-to-one linkage. • Negotiation: The Negotiation Phase pertains to all those actions and events involving the exchange of information following the Identification Phase where a potential buyer and seller have (1) identified the nature of good(s) and/or service(s) to be provided; and, (2) identified each other at a level of certainty. The process of negotiation is directed at achieving an explicit, mutually understood, and agreed upon goal of a business collaboration and associated terms and conditions. This may include such things as the detailed specification of the good, service, and/or right, quantity, pricing, after sales servicing, delivery requirements, financing, use of agents and/or third parties, etc. • Actualization: The Actualization Phase pertains to all activities or events necessary for the execution of the results of the negotiation for an actual business transaction. Normally the seller produces or assembles the goods, starts providing the services, prepares and completes the delivery of good, service, and/or right, etc. , to the buyer as agreed according to the terms and conditions agreed upon at the termination of the Negotiation Phase. Likewise, the buyer begins the transfer of acceptable equivalent value, usually in money, to the seller providing the good, service, and/or right. • Post-Actualization: The Post-Actualization Phase includes all of the activities or events and associated exchanges of information that occur between the buyer and the seller after the agreed upon good, service, and/or right is deemed to have been delivered. These can be activities pertaining to warranty coverage, service after sales, post-sales financing such as monthly payments or other financial arrangements, consumer complaint handling and redress or some general post-actualization relationships between buyer and seller. SOURCE: ISO FDIS 15944 -1 – Operational Aspects of Open-edi for implementation Figure 11 -- ISO Open-edi Phases of a Business Process 24
Business Process Phases Planning Identification Ontological Components Business Events with Types of Resources & Agents typify Negotiation Business Events with Commitments for Types of Resources, Events, and Agents fulfillment Actualization Business & Economic Events with Resources & Agents Post-Actualization BP Phases with Components 25
BT Phase Example Business Event Planning Seller publishes Catalog Buyer sends Catalog. Request to Seller sends Catalog to Prospective Buyer Identification Buyer sends Availabilityand. Price. Request to Seller returns Availabilityand. Price. Result to Buyer Negotiation Seller sends Order. Request to Buyer sends Offer to Seller sends Counter. Offer to Buyer sends an Order. Acceptance to Seller for parts (alternatively a Non. Acceptance would suspend or abandon the Business Transaction) Actualization Seller sends an Advance. Shipping. Notice when goods are prepared for shipping Buyer sends Receiving. Report to Seller when inspected goods are accepted Seller sends an Invoice to Buyer after parts are shipped Buyer sends Remittance. Advice to Seller with information about payment of the Invoice Post. Actualization Buyer sends Warranty. Invocation to Seller An Example Business Transaction with Business Events Grouped in Phases 26
Economic Resource Type Economic Contract typifies establish specifies reciprocal involves Economic Commitment reserves specifies fulfills Economic Event Type stockflow Economic Event from to Regulator Economic Agent constrains duality Business Process Third Party Partner Business Event Economic Agent Type qualifies typifies Economic Resource governs Agreement requires Bilateral Collaboration ISO Collaboration Ontology participates Mediated Collaboration 27
workflow Economic Resource Type typify Business Process Phases Business Event Economic Agreement governs Business Process establish specifies reciprocal specifies Economic Commitment specifies Economic Event Type fulfills Economic stock-flow Resource Economic Agent Type typify inside Economic Event Economic Agent outside duality materializes settles Economic Claim Figure 12 -- The REA Ontology with BP Phases 28
Business Object Lifecycle Business Object State transitioned. By Business Event Figure 13 – Business Objects, Lifecycles, and States 29
Sample Business Object Example States (Lifecycles) for Business Object Business Process • Waiting-Start • In-Service • Completed • Aborted • Suspended Economic Claim • Materialized • Settled Economic Resource Type • Candidate • Planned • Identified • Proposed • Specified • Substituted Business Process Phase • Pending • In-Service • Complete Figure 14 – Sample States for Business Objects 30
Economic. Resource. Type <
Collaboration Perspective: Trading Partner vs. Independent Enterprise #1 Independent view of Inter-enterprise events Business Process Enterprise #1 Business Process Enterprise #2 Business Process Trading Partner view of Inter-enterprise events (upstream vendors and downstream customers) Business Process Dotted arrows represent flow of goods, services, and cash between different companies; solid arrows represent flows within companies Different Views of Business Collaboration Business Process 32
PORTFOLIO of ATTRIBUTES: ? ? • ingredients • baked • advertised • delivered • guaranteed fresh 33
To do ? • REA & this paper – Independent view – State machine mechanics (exhaustive ? ) • Economics – more formal (bundle, “ 2”, etc. ) • Standards & open source • Accounting – Theory -- claim, temporal & sectional (ABC), various expensing, internal control specification, materialization – Outreach – XBRL & financial reporting • Philosophy – more formal (KIF), upper integration (SUMO), resolution of Bunge & events • Computer Science – OO, patterns, contract languages • MIS – Events & behavioral – leave to others 34
SUMO questions ? ? 35
classification typification Reality Token Category Type Image Carol Dick Harry Customer Type Alice 36
SOWA analysis of REA (2002) Physical Categories Continuant 1 st (Independent) 2 nd (Relative) 3 rd (Mediating) Abstract Categories Occurrent Continuant Occurrent Object Process Schema Script Economic. Agent (A) Economic. Resource (R) Economic. Event (E) Commitment (C) Agent. Type (AT) Resource. Type (RT) Commitment. Type (CT) ---------- Juncture Association (A-A) Custody (A-R) Linkage (R-R) Structure Responsibility Partnering Configuration Event. Type (ET) Participation Description History Stock. Flow (E-R) Duality (E-E) Accountability (E-A) Fulfills (C-E) Involvement (C-A) Reserved (C-R) Reciprocal (C-C) Typification (A-AT) (R-RT) Characterization (AT-AT) (AT-RT) (RT-RT) Typification (E-ET) Specification (C-RT) (C-ET) (C-AT) Scenario (ET-RT) (ET-ET) (ET-AT) Situation Exchange Conversion Contracting Scheduling Reason Purpose Segmentation Policy Substitutability Complementarity Configuration Standardization Policy Strategy 37
REA & SUMO terms Economic Event stock-flow Economic Resource participation Economic Agent duality Exchange reciprocal Conversion fulfills Economic Claim typify Business Event policy Economic Commitment specifies Economic Agreement Event Type Agent Type Resource Type 38
SUMO questions • General: – REA is primarily schematic; SUMO is primarily taxonomic. How to integrate ? How far to decompose ? – Must MILO and other domain ontologies (financial) be aligned ? – 3 D vs. 4 D positions (endurantists vs. perdurantists) – How to deal with process decomposition and duration? • Value (Supply) Chain – Business Process – BP phases – Economic Events – Business Events -- Smaller Business Events – Nature of abstract specification (typification) • Specifics: – Economic Resources like services and rights – Objects ? – human & organizational agents ? – Case. Role ? Change. Of. Possession ? More general predicates with attached reasoning 39


