0608ab788271c461469a39b8d4070b70.ppt
- Количество слайдов: 29
The Big Ideas • Bureaucracy is inevitable. • Bureaucrats do the work of the government, so in an important sense the government is whatever the bureaucrats do. • Bureaucracy has conflicting responsibilities: “The bureaucracy is expected simultaneously to respond to the direction of partisan officials and to administer programs fairly and competently. ” • The president, Congress, and the courts have differing abilities to bend the bureaucracy to their wills, and bureaucrats are able to achieve power in their own right: autonomy within limits. • Bureaucrats have their own views of how things should be: agency perspective [political culture of the agency]. • Public administration is political administration: Agency politics is inevitable.
Forest Service Mission 16 USC § 551. Protection of national forests; rules and regulations: “The Secretary of Agriculture shall make provisions for the protection against destruction by fire and depredations upon the public forests and national forests which may have been set aside. . . and he may make such rules and regulations and establish such service as will insure the objects of such reservations, namely, to regulate their occupancy and use and to preserve the forests thereon from destruction. ”
Source: U. S. Government Manual: 2008 -09 -- http: //www. gpoaccess. gov/gmanual/browse-gm-08. html
Source: U. S. Government Manual http: //www. gpoaccess. gov/
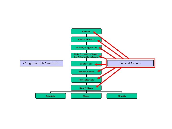
President White House Office Secretary of Agriculture Under Secretary for Natural Resources and Environment Congressional Committees Chief Forester Interest Groups Regional Forester Forest Supervisor District Ranger Recreation Timber Minerals
Regions of the U. S. Forest Service
President White House Office Secretary of Agriculture Under Secretary for Natural Resources and Environment Congressional Committees Chief Forester Interest Groups Regional Forester Forest Supervisor District Ranger Recreation Timber Minerals
Regions of the U. S. Forest Service
President White House Office Secretary of Agriculture Under Secretary for Natural Resources and Environment Congressional Committees Chief Forester Interest Groups Regional Forester Forest Supervisor District Ranger Recreation Timber Minerals
U. S. F. S Region One
President White House Office Secretary of Agriculture Under Secretary for Natural Resources and Environment Congressional Committees Chief Forester Interest Groups Regional Forester Forest Supervisor District Ranger Recreation Timber Minerals
Lewis & Clark National Forest
President White House Office Secretary of Agriculture Under Secretary for Natural Resources and Environment Congressional Committees Chief Forester Interest Groups Regional Forester Forest Supervisor District Ranger Recreation Timber Minerals
Resources Committees http: //resourcescommittee. house. gov/index. php http: //energy. senate. gov/public/
President White House Office Secretary of Agriculture Under Secretary for Natural Resources and Environment Congressional Committees Chief Forester Interest Groups Regional Forester Forest Supervisor District Ranger Recreation Timber Minerals
Interested Groups (Iron Triangle)
Interested Groups (Issue Network)
Who Controls the Bureaucracy? And How? • • The President Congress The Courts The Bureaucrats Themselves
President White House Office Secretary of Agriculture Under Secretary for Natural Resources and Environment Congressional Committees Chief Forester Interest Groups Regional Forester Forest Supervisor District Ranger Recreation Timber Minerals
Source: Thomas C. Cronin & Michael A. Genovese: Paradoxes of the American Presidency (2004), p. 145
President White House Office Congress Secretary of Agriculture Under Secretary for Natural Resources and Environment Congressional Committees Chief Forester Interest Groups Regional Forester Forest Supervisor District Ranger Recreation Timber Minerals
President The Courts White House Office Secretary of Agriculture Under Secretary for Natural Resources and Environment Congressional Committees Chief Forester Interest Groups Regional Forester Forest Supervisor District Ranger Recreation Timber Minerals
President White House Office Secretary of Agriculture Under Secretary for Natural Resources and Environment Congressional Committees Chief Forester Interest Groups Regional Forester Forest Supervisor District Ranger Recreation Timber Minerals
Fiscal v. Monetary Policy • • • What? Who Governs? How Used? Relative Advantages of Each System Bias
“By 1960 our national debt stood at $284 billion. . Today the debt is $934 billion. . We can leave our children with an unrepayable massive debt and a shattered economy. ” -- President Reagan 2/5/81
Today’ National Debt http: //zfacts. com/p/461. html
0608ab788271c461469a39b8d4070b70.ppt