Uborka_s_kh_kultur.ppt
- Количество слайдов: 57
Технология и организация уборки сельскохозяйственных культур. 1. Операционная технология уборки зерновых и зернобобовых культур. 2. Операционная технология уборки картофеля. 3. Операционная технология уборки корнеплодов. 4. Операционная технология уборки льна.
Не находят широкого применения в настоящее время ПЛЮЩЕНИЕ МОНОСЕНАЖ МОНОКОРМ «НЕВЕЙКА» КАЗАХСКАЯ ТРЁХФАЗНАЯ ДВУКРАТНАЯ ДВУХФАЗНАЯ ПРЯМОЕ КОМБАЙНИРОВАНИЕ СПОСОБЫ УБОРКИ
Агротребования: - уборка должна осуществляться в оптимальные сроки (5… 8 дней); - высота среза, зависящая от состояния хлебостоя и вида уборки: при прямом комбайнировании чистых полей – до 15 см, на высокостебельных хлебах засорённых – 30… 35 см, при раздельной уборке – 15… 25 см; - для раздельной уборки пригодны хлеба с густотой хлебостоя не менее 250 стеблей на 1 м 2; - стебли после прохода жатки следует укладывать в валки под углом 10… 15 о к продольной оси; - валки должны быть прямолинейными необходимой ширины и плотности; - солома и полова должны убираться вслед за комбайнами; - копны соломы выгружают рядами параллельно стороне загона; - неполеглые длинностебельные озимые с целью увеличения производительности и уменьшения потерь зерна допускается скашивать на повышенном срезе – 30. . 35 см;
- чистота зерна в бункере – не менее 95%; - максимально допустимые потери: - дробление семенного зерна – до 1%; - продовольственного и фуражного – до 2%; - потери зерна в соломе и полове – до 1%; - за жаткой при скашивании прямостоящих хлебов – до 1%; - то же полеглых и поникших – 1, 5%; - на подборе валков – 1%; - общие потери зерна при прямом комбайнировании при благоприятных погодных условиях – до 4%; - а при неблагоприятных погодных условиях – до 6%.
Расчёт режима работы агрегата. 1. Устанавливают агротехнически допустимую скорость движения агрегатов 2. Затем определяют максимально допустимую скорость движения агрегата (м/с) исходя из пропускной способности рабочего органа (молотилки): где qд – допустимая пропускная способность машины, кг/с; Н – биологическая урожайность культуры, т/га. Биологическую урожайность культур определяют по формуле Н = hз (1+δс), где hз – урожайность основной продукции (зерна); δс – доля побочной продукции (соломы).
Допустимую пропускную способность молотилки зерноуборочного комбайна (кг/с) необходимо определять в зависимости от урожайности, соломистости и влажности убираемой культуры по формуле где а 1 – коэффициент, учитывающий обмолачиваемость культуры. Он равен: для безостых легкообмолачиваемых а 1 = 1; для труднообмолачиваемых культур (остистых и др. ) при обмолоте однобарабанными комбайнами а 1 = 0, 75 – при обмолоте двухбарабанными комбайнами; qн – номинальная (паспортная) пропускная способность молотилки, кг/с. в 1 – коэффициент, учитывающий тип молотильного устройства комбайна. Для однобарабанных в 1 = 0, 3; для двухбарабанных – в 1 = 0, 27; hз – урожайность зерна, т/га; δс – коэффициент соломистости; Wф – фактическая влажность хлебной массы, %.
При этом рабочая скорость , если и , если 3. Проверяют возможность работы агрегата со скоростью ( ) при допустимой по мощности загрузке двигателя комбайна. Необходимая эффективная мощность двигателя определяется: . где Rм = Gм (fм. Cosά + Sinά) – тяговое сопротивление комбайна, к. Н; Gм = Gк + Gгр – эксплуатационный вес комбайна, к. Н; ήмг , ήδ , ήрп и ήгп – к. п. д. соответственно механической трансмиссии, клиноременной передачи от ведущего шкива на валу двигателя, гидропривода.
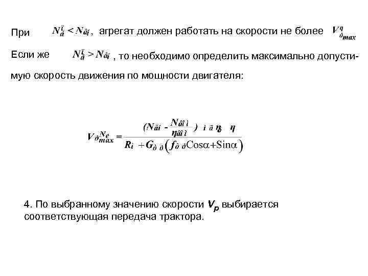
При Если же , агрегат должен работать на скорости не более , то необходимо определить максимально допусти- мую скорость движения по мощности двигателя: 4. По выбранному значению скорости Vр для комбайнов с вариатором определяется передача и передаточное число вариатора. Передаточное число вариатора определяется iв = iт / iо где iо – общее передаточное число при выбранном значении Vр; iт – передаточное число ближайшей передачи, при котором скорость машины меньше выбранной Vр. Общее передаточное число определяется по уравнению
С С
С С Е 2 загон 1 загон Lр Вр 2/3 С Е
С/2 С
С Заезд
С Заезд
Уборка зерновых L = 100… 300 м С Заезд
L 2 Вр С2 С
На прямоугольных участках при L ≥ 500 м Е=8… 10 м Е С 5 6 4 2 Lр 3 Е 1 Заезд
С Е=16… 20 м Е Lр Е При наличии большого количества глубоких борозд Въезд
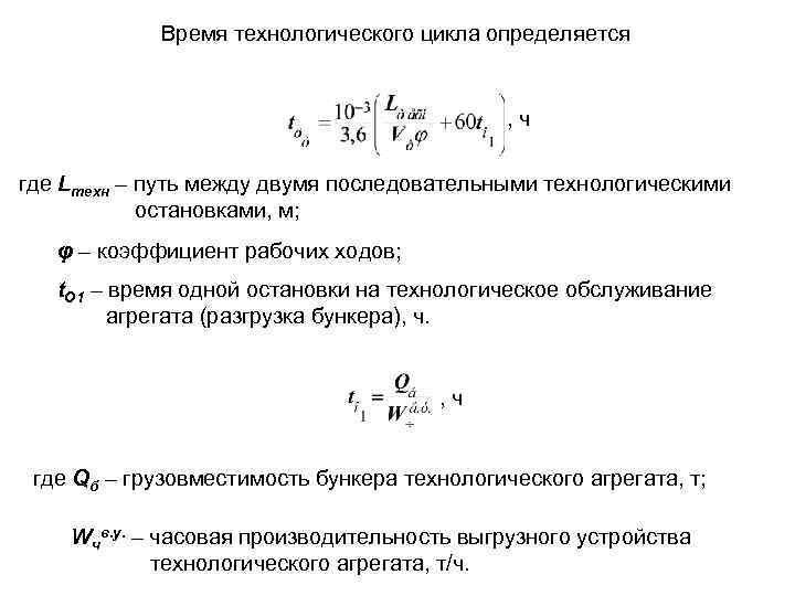
Время технологического цикла определяется , ч где Lтехн – путь между двумя последовательными технологическими остановками, м; φ – коэффициент рабочих ходов; t. О 1 – время одной остановки на технологическое обслуживание агрегата (разгрузка бункера), ч. , ч где Qб – грузовместимость бункера технологического агрегата, т; Wчв. у. – часовая производительность выгрузного устройства технологического агрегата, т/ч.
м где Н – урожайность, т/га. Количество циклов работы агрегата за смену определяется по зависимост где t 2 – время на ТО агрегата в поле, ч; t 5 – время на отдых и личные надобности, ч; tп-з – подготовительно-заключительное время, ч. Производительность агрегата за технологический цикл определяется
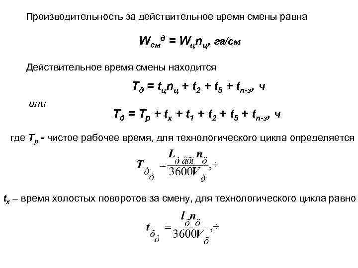
Производительность за действительное время смены равна Wсмд = Wцnц, га/см Действительное время смены находится Тд = tцnц + t 2 + t 5 + tп-з, ч или Тд = Тр + tх + t 1 + t 2 + t 5 + tп-з, ч где Тр - чистое рабочее время, для технологического цикла определяется tх – время холостых поворотов за смену, для технологического цикла равно
Длина холостого хода lх для технологического цикла определятся по формуле t 1 – время остановок за смену на технологическое обслуживание для технологического циклов определяется t 1 т = tо 1 nц Коэффициент использования времени смены τсм = Тр / Тд Производительность агрегата за час и смену можно рассчитать и по формулам Wч = 0, 1 (0, 36)Вр·Vр∙τсм, га/ч Расход топлива находится Wсм = 0, 1 (0, 36)Вр∙Vр∙Тр , га/см
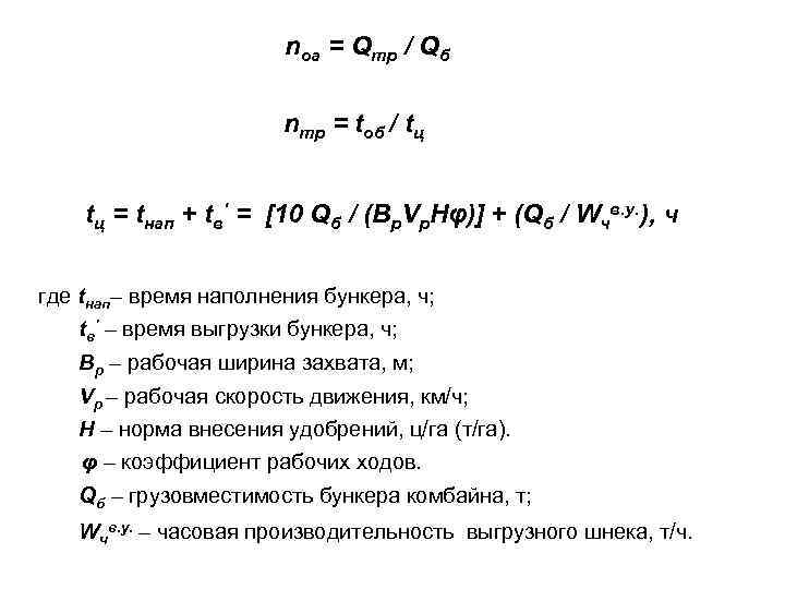
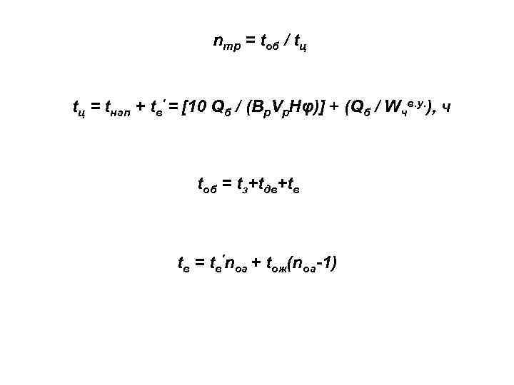
nоа = Qтр / Qб nтр = tоб / tц tц = tнап + tв‘ = [10 Qб / (Вр. Vр. Нφ)] + (Qб / Wчв. у. ), ч где tнап– время наполнения бункера, ч; tв' – время выгрузки бункера, ч; Вр – рабочая ширина захвата, м; Vр – рабочая скорость движения, км/ч; Н – норма внесения удобрений, ц/га (т/га). φ – коэффициент рабочих ходов. Qб – грузовместимость бункера комбайна, т; Wчв. у. – часовая производительность выгрузного шнека, т/ч.
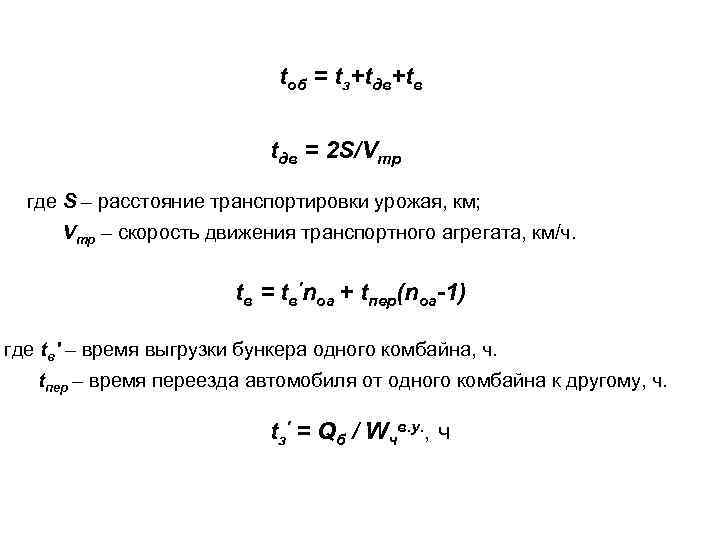
tоб = tз+tдв+tв tдв = 2 S/Vтр где S – расстояние транспортировки урожая, км; Vтр – скорость движения транспортного агрегата, км/ч. tв = tв'nоа + tпер(nоа-1) где tв' – время выгрузки бункера одного комбайна, ч. tпер – время переезда автомобиля от одного комбайна к другому, ч. tз' = Qб / Wчв. у. , ч
nтр = tоб / tц tц = tнап + tв' = [10 Qб / (Вр. Vр. Нφ)] + (Qб / Wчв. у. ), ч tоб = tз+tдв+tв tв = tв'nоа + tож(nоа-1)
Оценка качества. Показатели Потери зерна, % Благоприятные условия: хлеба прямостоячие (Л<0, 15), М< 20%, чистые (З<0, 05), погода сухая, влажность хлебной массы не более 17%. Средние условия: Л=0, 15… 0, 60, М=21… 50%, З=0, 06… 0, 15, осадки умеренные, W=18… 23%. Тяжёлые условия: Л>0, 60, М>50%, З>0, 15, погода дождливая, W>23%. Коэффициент качества 1, 0 0, 9 0, 8 До 2 2, 1… 2, 5 2, 6… 3, 0 До 2, 5 2, 6… 3, 0 3, 1… 3, 5 До 3, 5 3, 6… 4, 0 4, 1… 4, 5
Зерно чистое Чистота зерна 97 % (нет колосьев, частей соломы, незначитель ная примесь половы) Чистота зерна <97 % (имеются отдельные колосья, полова и семена сорняков) Дробления нет До 1 % 1… 3 % Отклонение от заданной высоты скашивания, см До ± 2 2… 5 5… 10 Расстановка копен соломы (отклонение от оси ряда), м До 1, 5… 2, 5 Более 2, 5 Чистота зерна в бункере, % Дробление зерна, %
Определение потерь от недомолота Среднее количество зёрен Потери зерна от недомолота (%) в зависимости от числа зёрен в колосьях, взятых из копен в 100 колосках до обмолота, шт. 10 20 30 40 50 60 70 80 1500… 2000 0, 6 1, 1 1, 7 2, 3 2, 9 3, 4 4, 0 4, 6 2000… 2500 0, 5 0, 9 1, 3 1, 8 2, 2 2, 7 3, 1 3, 5 Свыше 2500 0, 4 0, 8 1, 2 1, 6 2, 0 2, 4 2, 8 3, 2 Определение потерь зерна от невытряса Соломистость Потери зерна в полове в зависимости от количества зерен в стакане (200 мл) половы, % До 5 6… 10 11… 16… 21… 26… 31… 36… 15 20 25 30 35 40 1, 5… 2, 0 0, 6 0, 9 1, 4 2, 0 2, 6 3, 1 3, 7 4, 3 Свыше 2, 0 0, 7 1, 0 1, 6 2, 3 3, 0 3, 6 4, 3 4, 9
Технология Комбайновая Копателямипогрузчиками Двухфазная Уборка копателями Комбинированная
Агротребования. 1. За 5… 7 дней (на семеноводческих участках за 12… 15 дней) до начала уборки необходимо удалить ботву картофеля. 2. В бункер ботвоуборочной машины должно быть собрано не менее 70 % урожая здоровой ботвы и не менее 90 % ботвы, поражённой болезнями. 3. Глубина подкапывания должна соответствовать глубине залегания клубней, перерезание клубней лемехами – не более 0, 6 %. 4. Отклонение от установленной глубины хода лемехов - ± 2 см. 5. Количество клубней, оставленных на поверхности после прохода комбайна, не должно превышать 3 %. 6. Механические повреждения клубней (забоины, царапины, вмятины) не более 12%. 7. Количество примесей (почва, камни, ботва) в клубнях – до 10 % (при обработке на сортировальных пунктах количество примесей в бункере допускается до 25 %).
Расчёт режима работы агрегата. 1. Устанавливают агротехнически допустимую скорость движения агрегатов 2. Затем определяют максимально допустимую скорость движения агрегата (м/с) исходя из пропускной способности рабочего органа (сепарирующих органов комбайна): где qд (220… 250 кг/с) – допустимая подача вороха на рабочие органы комбайна; kгр = 0, 5 – коэффициент гребнистости поверхности поля; а = (0, 18… 0, 22) м – глубина хода лемехов комбайна; β = 0, 9 – коэф. использования конструктивной ширины захвата; γв = (1400… 1800) кг/м 3 – плотность вороха.
При этом рабочая скорость , если и , если 3. Проверяют возможность работы агрегата со скоростью ( ) при допустимой по мощности загрузке двигателя комбайна. Необходимая эффективная мощность двигателя определяется: . где Rмпр = (k + gм. Sinά)B – тяговое сопротивление прицепного комбайна, к. Н; Rмн = [k + gм(λfтр. Cosά + Sinά)]В – тяговое сопротивление навесного комбайна, к. Н.
При Если же , агрегат должен работать на скорости не более , то необходимо определить максимально допусти- мую скорость движения по мощности двигателя: 4. По выбранному значению скорости Vр выбирается соответствующая передача трактора.
Схема уборки картофеля с поворотных полос конвертным способом Выезд Е Е Е Lр 3 1 Въезд 64 (72) рядка 4 Е 2 - уборка производится вручную Е = 16… 18 рядков (для 2 -х и 3 -х рядных комбайнов соответственно)
Е Схема движения комбайна (с правым расположением бункера, выгрузного транспортёра) на уборке картофеля ¼С Переезд Въезд 1 n 1 3 2 1 n 2 4 1 1 Е L 1 n Lр n 1 2 С 1, 3 делянки – движение вразвал с левыми поворотами 2, 4 делянки – движение всвал с правыми поворотами 1 … n – номера заездов
L n 1 2 1 n 1 2 n 3 1 1 2 4 n 1 Lр Е Схема движения комбайна (с левым расположением бункера, выгрузного транспортёра) на уборке картофеля ¼С С Е 1 Въезд Переезд
С/2 Въезд С/4 (16 рядков)
Въезд Переезд С/2 (18 рядков) С С/2 (18 рядков)
С/2 Е Lр Е Въезд С/4 (18 рядков) Переезд С/4 (18 рядков)
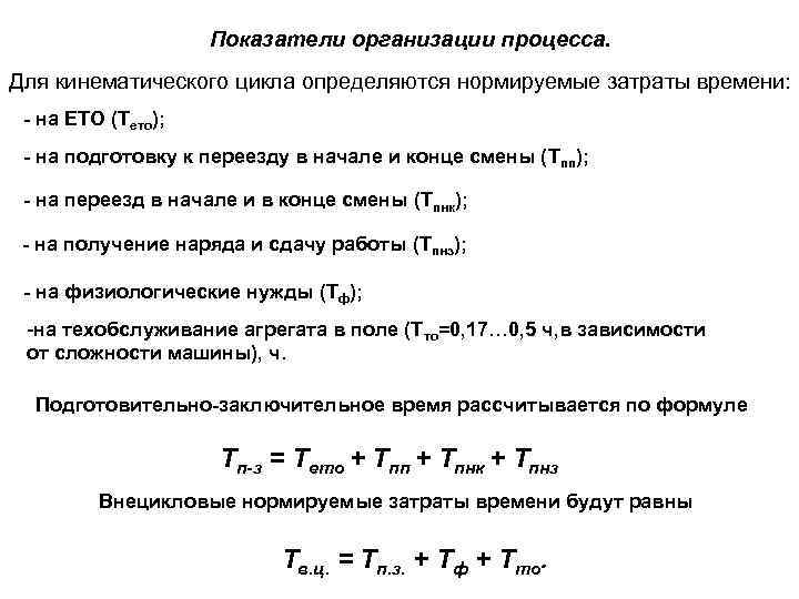
Показатели организации процесса. Для кинематического цикла определяются нормируемые затраты времени: - на ЕТО (Тето); - на подготовку к переезду в начале и конце смены (Тпп); - на переезд в начале и в конце смены (Тпнк); - на получение наряда и сдачу работы (Тпнз); - на физиологические нужды (Тф); -на техобслуживание агрегата в поле (Тто=0, 17… 0, 5 ч, в зависимости от сложности машины), ч. Подготовительно-заключительное время рассчитывается по формуле Тп-з = Тето + Тпп + Тпнк + Тпнз Внецикловые нормируемые затраты времени будут равны Тв. ц. = Тп. з. + Тф + Тто.
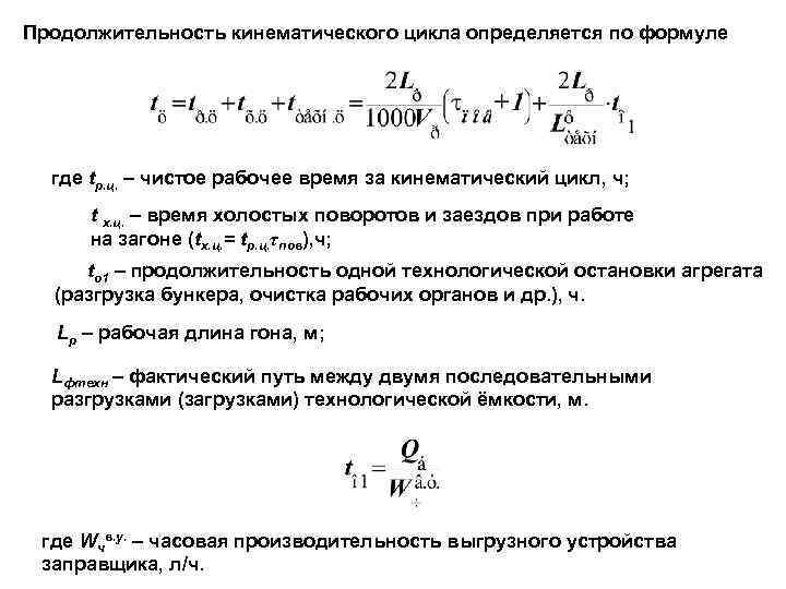
Продолжительность кинематического цикла определяется по формуле где tр. ц. – чистое рабочее время за кинематический цикл, ч; t х. ц. – время холостых поворотов и заездов при работе на загоне (tх. ц. = tр. ц. τпов), ч; tо 1 – продолжительность одной технологической остановки агрегата (разгрузка бункера, очистка рабочих органов и др. ), ч. Lр – рабочая длина гона, м; Lфтехн – фактический путь между двумя последовательными разгрузками (загрузками) технологической ёмкости, м. где Wчв. у. – часовая производительность выгрузного устройства заправщика, л/ч.
Количество кинематических циклов за смену рассчитывается по зависимости и округляется до ближайшего большего целого числа Чистое рабочее время за смену Затраты времени на холостой ход в загоне в течение смены Общее время холостого хода за смену Тх = Тпнк + Т'х Время остановок с работающим двигателем за смену. То = Тсм – (Тр + Тх + Тето + Тпнз ) Коэффициент использования времени смены равен τсм = Тр / Тсм Часовая техническая и сменная техническая производительности агрегата находятся Wч = 0, 1·Вр·Vр·τсм, Wсм = Wч·Тсм. Расход топлива за смену определяется по зависимости Gсм = Gтр. Тр + Gтх. Тх + Gто. То, кг/см. Гектарный расход топлива будет равен Θ = Gсм / Wсм, кг/га
Контроль качества. Контролируемы й признак Потери, % Повреждения, % (для комбайнов) Резанные клубни, % Засорённость, % (только для комбайнов) Норма Коэф-т Отклонекачеств ние а Метод оценки качества До 3 0 4… 5 До 7 1, 0 0, 9 0, 8 Отношение оставшихся в почве или на поверхности клубней к общему их количеству с участка размером 1, 4 х14, 3 м До 5 (До 12) 0 6… 7 (13… 15) До 10 (До 20) 1, 0 0, 9 0, 8 Отношение веса повреждённых клубней к весу пробы. До 1 0 До 2 3… 4 1, 0 0, 8 0, 9 Подсчёт резанных клубней в пробе. До 10 0 10… 20 До 25 1, 0 0, 9 0, 8 Отношение примесей к весу всей пробы (в среднем за 3 пробы).
Способы уборки Комбайновый Раздельный Полумеханизированный Технологии уборки Поточная Перевалочная Поточно-перевалочная
Агротребования. 1. Сроки уборки – 10… 15 дней. 2. Потери ботвы при уборке не должны превышать 5 %. 3. Высота черешков ботвы после обрезки – не более 4 см. 4. Засорённость ботвы почвой – не более 0, 5… 1, 0 %. 5. Повреждение корнеплодов рабочими органами и ходовыми колёсами – не более 3%. 6. Потери корнеплодов при уборке машинами не должны превышать 2 %. 7. Загрязнённость вороха корнеплодов – не более 10 %. 8. Потери корнеплодов при подборе из валка и погрузке в транспортное средство не должны превышать 1, 5 %. 9. Содержание ботвы в ворохе корней – не более 1, 5 %. 0. Корнеплодов с низким и косым срезом должно быть 10… 15 %, ысоко обрезанных и с необрезанной ботвой – до 5 %.
Е 216 (162) рядков 12 (9) рядков 12 12 (9) рядков Е Въезд Е=36 (27) рядков Вручную
12 (9) рядков 216 (162) рядков 12 (9) рядков 1 12 1 1 2 1 3 n 1 1 2 2 n n 1 Lр=L-2 Е n 72 (54) рядка Е=36 (27) 3 2 Е=36 (27) Переезд Въезд Схема движения свеклоуборочного комбайна - бункер слева
Въезд Переезд n 1 n 2 2 n 1 1 12 1 1 n 2 1 3 1 2 n 3 n Схема движения свеклоуборочного комбайна - бункер справа
Е Схема движения свеклоуборочного агрегата на четырёх делянках одного загона ¼С С 1 2 1 1 n 2 3 ¼С 1 1 2 n ¼С 4 1 Е ¼С n Lр L n Въезд Переезд
Uborka_s_kh_kultur.ppt