4 Техническое обеспечение основной обработки почвы.ppt
- Количество слайдов: 94
Техническое обеспечение основной обработки почвы. Современные техника и технические средства механизации основной обработки почвы. Требования к их разработке Крук Игорь Степанович, кандидат технических наук, доцент БГАТУ, Минск
Требования к обработке почвы • обработку почвы следует выполнять в установленные сроки. Если обработка состоит из нескольких приемов, то желательно не разрывать их во времени; • необходимо соблюдать заданную глубину обработки; отклонение не должно превышать ± (1. . . 2) см; • не допускаются огрехи или пропуски. Поскольку огрехи чаще всего появляются в результате небрежного вождения трактора, то о них судят по виду следов рабочих органов машин и орудий. Следы должны быть прямолинейными; • концы участка обрабатывают так же аккуратно, как и основной участок, на котором не должна просматриваться пестрота в каком либо показателе качества (например, глыбистости, гребнистости поверхности, заделке сорной растительности и навоза); • при любой обработке желательно получить комочки почвы размером 1. . . 10 мм и нежелательно — частицы менее 0, 25 мм. Эти показатели зависят от вида обработки и свойств почвы; • рабочие органы в конце обрабатываемого участка поля следует включать и выключать на одной линии; допускаемое отклонение – не болея ± 0, 5 м.
Основная обработка Вспашка плугом с оборотом пласта — проводят на глубину от 20 до 35 см. Вспашку почв с небольшим пахотным горизонтом иногда сочетают с одновременным рыхлением и оборот слоев на глубину 35 42 см. В районах, подверженных ветровой эрозии (разрушение и выдувание почвы под действием ветра), основная обработка почвы состоит в рыхлении чизелями глубокорыхлителями или культиваторами плоскорезами на глубину 16 30 см без оборота пласта. При такой обработке на поверхности сохраняется стерня, которая защищает почву от выдувания.
Основная обработка почвы С оборотом пласта Без оборота пласта
АГРЕГАТ КОМБИНИРОВАННЫЙ ДЛЯ ГЛУБОКОГО РЫХЛЕНИЯ ПОЧВЫ АКР-3 ТЕХНИЧЕСКИЕ ХАРАКТЕРИСТИКИ Агрегатируется, тяговый класс…………… 2, 3 Конструктивная ширина захвата, м………… 3 Глубина обработки, см………… до 35 Производительность за 1 час основного времени, га. . 1, 2 -2, 4 Рабочая скорость, км/ч…………. до 8 Масса, кг………………………. . 1200 Предприятие-изготовитель – ДП «Минойтовский ремонтный завод»
Плоскорез-глубокорыхлитель
Отвальная обработка почвы является наиболее затратной, но, тем не менее, она доминирует. Она позволяет: создавать условия для накопления в почве влаги и сохранения ее для продуктивного использования культурными растениями; бороться с вегетирующей сорной растительностью; регулировать сложение пахотного слоя почвы, обеспечивающего благоприятный тепловой, водный и воздушный режимы (непременное условие жизнедеятельности почвенных микроорганизмов и возделываемых растений). 70 % пашни, которой располагает наша планета, выполняется отвальной обработкой, 30 % – безотвальная и нулевая обработки.
Эффективная основная обработка возможна плужными корпусами, обеспечивающими неразрывный и полный оборот почвенного пласта и заделку растительных остатков, повышение биологической активности почвы, уменьшение засоренности сорняками, улучшение водного режима и азотного питания растений. Техническое обеспечение отвальной основной обработки почвы загонная вспашка гладкая вспашка
По способу агрегатирования сельскохозяйственные машины для основной обработки почвы делятся: навесные полунавесные прицепные
Полунавесные Навесные плуги
НАВЕСНЫЕ ПЛУГИ Достоинства: менее металлоемки; высокая маневренность агрегата; маневренность в транспортном положении (радиус поворота такого агрегата равен радиусу поворота трактора) хорошие условия эксплуатации на малоконтурных полях; Постоянство глубины хода корпусов при работе на полях с неровным рельефом. Недостатки: ограничение габаритов и массы плуга грузоподъемностью навески трактора и устойчивостью агрегата.
ПОЛУНАВЕСНЫЕ ПЛУГИ Недостаток Последствия Большой радиус поворота Поворотные полосы большой ширины: - дополнительные проходы по поворотной полосе вследствие ее последующей вспашки; - дополнительные воздействия на почву ходовыми системами трактора при вспашке поворотной полосы; - потери времени на развороты; - снижение производительности агрегата. Меньшая маневренность Агрехи при обработке труднодоступных участков поля Распределение массы плуга между Уменьшено догружение задних колес трактора, навеской и опорными колесами имеющего позиционное регулирование Увеличено буксование колес энергетического средства
ПРИЦЕПНЫЕ ПЛУГИ Преимущества: пашня после прохода прицепным плугом, более гладкая и выровненная; высокая производительность. Недостатки: ещё больший радиус поворота (чем полунавесные); неэффективная работа на полях с небольшой длиной гона
Регулировки плуга • Глубина обработки опорным колесом (колесами) если колесо приподнять, то глубина обработки увеличится и наоборот. Подъем и опускание колеса производится механизмом регулировки. • Равномерность глубины обработки изменением длины верхней тяги навески трактора тягу укоротить глубина хода задних корпусов увеличится и наоборот. • Перекос плуга в поперечной плоскости правым раскосом, навески трактора (если пласт не сходит с отвала, значит плуг завален влево и правый раскос надо удлинить, а если пласт недооборачивается значит плуг завален влево и пласт сходит с отвала раньше, чем обернется правый раскос надо укоротить).
ПЛУГ ЧЕТЫРЕХКОРПУСНЫЙ ОБОРОТНЫЙ НАВЕСНОЙ ПНО-4 -40 К ТЕХНИЧЕСКАЯ ХАРАКТЕРИСТИКА Тип ……………………. . …. полунавесной Производительность, га/ч……. . . . 1, 12 -1, 44 Агрегатируется, тяговый класс……………. 2 Ширина захвата, м……………………. 1, 6 Расход топлива, кг/га ………………. . 17 Глубина пахоты, см…………………. … до 27 Рабочая скорость, км/ч…………………. . 7 -9 Масса, кг………………………… 1200 Предприятие-изготовитель – ДП «Минойтовский ремонтный завод»
ПЛУГ 4 -х - 5 -и КОРПУСНЫЙ ОБОРОТНЫЙ ПОЛУНАВЕСНОЙ ПО-(4+1)-40 К ТЕХНИЧЕСКАЯ ХАРАКТЕРИСТИКА Тип ……………………. . …. полунавесной Производительность, га/ч……. . . . …. 2, 0 -2, 1 Агрегатируется, тяговый класс……………. 2 Ширина захвата, м…………………… 1, 95 Расход топлива, кг/га ………………. . 12 Глубина пахоты, см…………………. … до 27 Рабочая скорость, км/ч……………… 10, 3 -10, 5 Масса, кг………………………… 2480 Предприятие-изготовитель – ОАО «Калинковичский ремонтно-механический завод
ПЛУГ ОБОРОТНЫЙ ППО-8 -40 Предназначен для гладкой вспашки всех видов минеральных почв, не засоренных и слабо засоренных камнями. Техническая характеристика Тип Производительность за 1 час основного времени, га Рабочая скорость, км/ч Рабочая ширина захвата, м Глубина обработки, см Масса, кг полунавесной 2, 3– 3, 2 7, 0– 10, 0 3, 2 до 27 3900 Оборудован полувинтовыми отвалами с углоснимами, что обеспечивает заделку в почву до 98 % пожнивных и растительных остатков. Для работы на почвах, засоренных камнями, плуг оборудуется рессорной защитой. При вспашке под посев озимых плуг оборудуется приспособлением для усадки пласта и дополнительной его обработки.
ПЛУГ ПОЛУНАВЕСНОЙ ОБОРОТНЫЙ ПО-(8+4)-40 Предназначен для гладкой вспашки различных почв, в том числе засоренных камнями, с удельным сопротивлением до 0, 09 МПа на глубину до 27 см. Качественно работает на вспашке полей после однолетних и многолетних трав, зерновых, овощных и технических культур. Отличительная особенность: плуг, наряду с углоснимами, оснащен предплужниками и приставками для дополнительной обработки пласта. Техническая характеристика Тип Мощность агрегатируемого трактора, л. с. Рабочая скорость, км/ч Производительность за 1 час времени, га: – основного – сменного – эксплуатационного Количество корпусов, шт. Тип корпуса Конструктивная ширина захвата плуга, м Масса, кг, не более: – без дополнительного оборудования – с дополнительным оборудованием Количество приставок, шт. полунавесной, оборотный 450 8– 10 3, 8– 4, 8 2, 9– 3, 6 2, 7– 3, 4 12 полувинтовой 4, 8 8000 8800 3
ТЕХНИЧЕСКАЯ ХАРАКТЕРИСТИКА 12 -ти корпусный оборотный плуг ПО-(8+4)-40 Тип Рабочая скорость, км/ч Производительность за час времени, га: - основного - сменного - эксплуатационного Количество корпусов, шт. Тип корпуса Конструктивная ширина захвата корпуса, см Конструктивная ширина захвата плуга, м Масса, кг, не более: - без дополнительного оборудования - с дополнительным оборудованием полунавесной, оборотный 8 -10 3, 8 -4, 8 2, 9 -3, 6 2, 7 -3, 4 12 полувинтовой 40 4, 8 8000 9250 ПО- 19
Для разрушения плужной подошвы за каждым основным корпусом плуга могут устанавливаться рыхлящие лапы, которые работают на 10— 15 см ниже пахотного слоя, способствуя лучшей водонепроницаемости и аэрации подпахотных горизонтов. Для отвода излишней воды с переувлажненных полей используют обычные плуги с кротователем, который ниже основного корпуса на глубине 35 -40 см формирует дрену диаметром 4 -6 см, сохраняющуюся 2 -3 года на тяжелосуглинистых почвах. На вспаханных полях для формирования дрен в подпахотном слое используют специальные кротователи (РК-1, 2; МД-6 и др. ) А – кротователь; Б – почвоуглубитель
Дисковые луги Дисковые плуги используют для вспашки тяжелых почв и при лесовосстановительных работах. Рабочие органы этих плугов – сферические диски диаметром 600 800 мм. Во время движения плуга диски вращаются, подрезая и оборачивая пласт. Недостатки обработки почвы дисковыми плугами заключаются в значительной глыбистости поверхности поля, плохой заделке растительных остатков, гребнистости дна борозды.
Технологический процесс оборота пласта корпуса плуга без предплужника: Корпуса за счет угла наклона лемехов (угла крошения), веса и скорости входят в почву на заданную глубину (пока опорное колесо не упрется в землю). Лемех подрезает пласт, лезвием снизу и полевым обрезом сбоку, начинает крошить и передает на отвал, отвал отрезает пласт своим полевым обрезом сбоку, окончательно крошит и оборачивает.
Технологический процесс оборота пласта корпуса плуга с предплужником
Требования к качеству выполнения технологического процесса плугами
Теоретические основы проектирования плугов
Обоснование параметров рабочих органов для отвальной вспашки Кинематика почвенных пластов
Соотношение глубины пахоты и ширины пласта подкапываемого одним корпусом плуга Это значит, что для устойчивости необходимо, чтобы ширина пласта была больше чем глубина деленная на 1, 27
Силы действующие на корпус плуга
Расчет параметров полевой доски схема к расчету длины полевой доски по теории В. П. Горячкина
Определение длины полевой доски по теории Г. Н. Синельникова Ширина полевой доски должна быть не более 2/3 а Площадь должна обеспечивать давление 5 Н/см² Угол установки от 1 до 2 градусов.
Равновесие прицепного плуга в горизонтальной плоскости Схема сил, действующих на прицепной плуг в горизонтальной плоскости
Тяговое сопротивление плуга по В. П. Горячкину
• Сопротивление от трения в опорах плуга • Сопротивление смятию пласта • Переворот и оборачивание пласта
В эксплуатационных расчетах применяется упрощенная формула
Среднее сопротивление различных типов почв при вспашке
Исследования по определению типа корпуса для вспашки Изменение коэффициента заделки растительной массы kз в зависимости от скорости вспашки плугом с цилиндроидным 1 и винтовыми 2 корпусами на обработке поля после многолетних трав полувинтовым 1, полувинтовым с предплужником 2, ромбическим 3 График зависимости угла оборота пласта от глубины обработки при вспашке различными типами корпусов Корпус винтовой Для полной заделки растительных остатков Зависимость угла поворота пласта от соотношения в/а, где в-ширина захвата корпуса, а-глубина вспашки 36 Корпус пластинчатый Для использования в тяжелых почвенных условиях Корпус ромбический Для вспашки склоновых земель
КПД плуга
УСЛОВИЕ РАВНОВЕСИЯ ПЛУГА В ВЕРТИКАЛЬНОЙ ПЛОСКОСТИ Для равновесия плуга в вертикальной плоскости многоугольник сил должен быть замкнутым, а равнодействующая всех сил должна проходить через мгновенный центр вращения машины, если она навесная, или через точку прицепа, если прицепная. Первое условие — признак равенства нулю суммы сил, а второе — суммы моментов сил. 29
УСЛОВИЯ РАВНОВЕСИЯ ПЛУГА В ГОРИЗОНТАЛЬНОЙ ПЛОСКОСТИ Трактор ведёт в сторону, потому что мысленная линия тяги между трактором и плугом (связь между пунктами ТZ и PZ) не пересекает заднюю ось трактора в середине (M). Мысленная линия тяги (TZ) и (PZ) между трактором и плугом пересекается с задней осью трактора в середине(М). Боковая тяга полностью устранена. 30
Основные аспекты развития конструкций плугов для гладкой вспашки. Особенности агрегатирования. Плуги с регулируемой шириной захвата
Направления развития конструкций плугов для гладкой вспашки обеспечение рациональной загрузки энергетических средств (изменение ширины захвата корпусов); разработка конструкций плугов с большим количеством корпусов; разработка конструкций дополнительных орудий (устройств) для поверхностной обработки почвенных пластов
Особенности агрегатирования пахотных агрегатов с оборотными плугами в борозде вне борозды
Плуги с изменяемой шириной захвата Ширина захвата плуга изменяется для поддержания в оптимальном диапазоне его тягового сопротивления и обеспечения рациональной загрузки трактора. Регулирование ширины захвата плуга особенно целесообразно при изменении условий пахоты (уклон местности, переход на пахоту с легкой почвы на тяжелую и наоборот и т. п. ). Для экономии времени регулировка ширины захвата выполняется на поворотной полосе в момент разворота пахотного агрегата. Бесступенчатое изменение ширины захвата с помощью гидросистемы трактора наиболее полно соответствует указанным требованиям.
Современные пахотные агрегаты оснащаются датчиками тяги или буксования ведущих колес трактора, поэтому тракторист может своевременно осуществить необходимую регулировку ширины захвата плуга. На некоторых плугах ширина захвата регулируется только путем поворота основного бруса рамы. Этот поворот может осуществляться как вручную, так и с помощью гидравлики. Бесступенчатая система изменения ширины захвата корпусов с помощью гидросистемы трактора, что обеспечивает возможность выбора наиболее оптимального режима работы в зависимости от почвенных условий и рационально использовать мощность трактора при различных почвенно климатических условиях.
Плуг ППО-6 -35 • Бесступенчатая система изменения ширины захвата корпусов с помощью гидросистемы трактора используется в полунавесном оборотном плуге ППО 6 35. Рабочая скорость составляет до 9 км/ч, ширина захвата изменяется в пределах 1, 8 2, 7 м.
Плуг ППН 8 -30/50 Плуг ППН 8 30/50 предназначен для пахоты старопахотных каменистых почв с удельным сопротивлением до 0, 09 МПа (0, 9 кг/см²) засоренных камнями диаметром до 100 мм и может эксплуатироваться на всех типах минеральных почв с влажностью обрабатываемого слоя до 30% с высотой стерни и травостоя до 25 см. Агрегатируется с тракторами Беларус 2022, 2102, 2522, 2822, 3022.
Плуг ПКМ-6 -40 Р оснащен механизмом изменения ширины захвата корпусов (в пределах 30 – 50 см для каждого корпуса) позволяющим регулировать (в зависимости от почвенно климатических условий) ширину захвата плуга, что способствует выбору оптимального режима работы трактора и экономии расхода топлива. Изменение ширины захвата осуществляется с помощью тяг и гидросистемы трактора.
ПЛУГ ПОЛУНАВЕСНОЙ ОБОРОТНЫЙ ПО-(6+4)-40/45 Предназначен для гладкой вспашки почв с удельным сопротивлением до 0, 09 МПа, в том числе засоренных камнями, на глубину до 27 см с дополнительной обработкой пласта почвы катковыми приставками Техническая характеристика Тип Мощность агрегатируемого трактора, л. с. Производительность за 1 час основного времени, га Рабочая скорость, км/ч, не менее Рабочая ширина захвата, м Глубина вспашки, см Масса, кг – плуга с приставками полунавесной, оборотный 350 2, 8– 3, 6 7 4, 0– 4, 5 до 27 8000 8800 Имеет шарнирное крепление корпусов к раме, автоматическую (рессорную) систему защиты корпусов, возможность работы с тракторами как в борозде, так и вне борозды, механизм плавного изменения ширины захвата корпусов, приспособление для дополнительной обработки пласта почвы.
Полунавесной оборотный плуг ПО-(6+4)-30/50 Техническая характеристика ПО-(6+4)-30/50 Тип Мощность агрегатируемого трактора, л. с. Производительность за 1 час основного времени, га: Рабочая скорость, км/ч, Рабочая ширина захвата, м Глубина вспашки, см Масса, кг полунавесной, оборотный 350 2, 45 – 4, 5 7 – 10 3 – 5 до 27 7 000 49
Навесной оборотный плуг Euro. Opal (Lemken) (Германия) позволяет изменять ширину захвата корпусов от 0, 3 до 0, 5 м в четырех позициях. Производится в вариантах от двух до шестикорпусных плугов для тракторов мощностью от 33 до 184 к. Вт (45 250 л. с. ). Расстояние между корпусами 0, 90 или 1, 0 м, а высота рамы 0, 75 или 0, 80 м.
Навесной оборотный плуг Vari. Opal (lemken) позволяет изменять ширину захвата корпусов от 0, 22 до 0, 55 м регулируемой при помощи гидравлического цилиндра. Производится также в вариантах от двух до шестикорпусных плугов для тракторов мощностью от 33 до 184 к. Вт (45 250 л. с. ). Расстояние между корпусами 0, 90 или 1, 0 м, а высота рамы 0, 75 или 0, 80 м. При изменении рабочей ширины захвата автоматически регулируется ширина захвата первого корпуса и линия тяги.
Навесной оборотный плуг с изменяемой шириной захвата ПНО-3 -40/55 Плуг агрегатируется с тракторами Беларус 1221, Беларус 1522 с установленными передними балластными грузами массой 450 кг и с балластировкой колес трактора раствором.
1 – рама; 2 – правооборачивающие корпус; 3 – углосним; 4 – левооборачивающие корпусы; 5 – углоснимы; 6 – ось автосцепки; 7 – механизм поворота рамы; 8 – колесо опорное с механизмом регулировки; 9 – электрооборудование; 10 – гидросистема; 11 – опора.
Механизм изменения ширины захвата плуга 1 – ловитель; 2 – стойка; 3 – механизм рычажный; 4, 7 – талреп; 5, 6 – винт регулировочный; 8 – кронштейн крепления корпуса.
Механизм изменения ширины захвата плуга
Основные направления совершенствования конструкций агрегатов для основной обработки почвы Дополнительные устройства плугов для обеспечения требуемого качества выполнения технологического процесса и особенности их агрегатирования
Направления совершенствования конструкций плугов применение плугов для обработки каменистых почв; использование устройств для дополнительной поверхностной обработки почвенных пластов; использование уширителей борозды на последнем корпусе плуга; Обеспечение прямолинейности хода энергетического средства при движении вне борозда.
Существующие способы защиты корпусов плугов от поломок
Схема работы гидропневматического предохранителя плуга: а – в рабочем положении; б – при обходе корпусом препятствий; 1, 2 и 8 – маслопроводы; 3 – кран; 4 – манометр; 5 – поршень; 6 – штуцер; 7 – пневмогидроаккумулятор; 9 – стойка; 10 – грядиль; 11 – углосним; 12 – корпус; 13 – перо; 14 – долото; 15 – камень; 16 и 17 – кронштейны рамы; 18 – гидроцилиндр.
Защита рабочего органа (срезной болт)
Рессорная защита корпусов Система рессорной защиты позволяет корпусам плавно обходить камни и другие препятствия и автоматически возвращаться в исходное положение, что обеспечивает устойчивость работы корпусов при пахоте почв различного механического состава, плотности и влажности. Рессорные предохранители корпусов исключают использование масла и азота, применяемых в гидропневматической системе защиты корпусов.
Способы движения энергетического средства пахотного агрегата во время работы в борозде вне борозды
Уширение борозды последнего корпуса для обеспечения устойчивого движения колеса энергетического средства
Обеспечение качества обработки почв различного механического состава Плуг оборотный состоит из рамы 1, гидросистемы 2, прицепного устройства 3, механизма поворота рамы 4, корпусов 5, стяжек 6, опорных колес 7, вертикальных 8 и горизонтальных 9 осей крепления корпусов, кронштейнов 10 крепления корпусов.
При изменении свойств почвы, изменяется тяговое сопротивление, а следовательно и силы, действующие на корпус плуга. Под их воздействием корпус, стремясь снизить возникшую нагрузку, пытается повернуться относительно вертикальной оси 8 его крепления. Так кронштейны крепления корпусов 9 попарно связаны стяжками 6 и полученный механизм образует в горизонтальной плоскости параллелограмм, то второй корпус создает реакцию препятствующую повороту первого корпуса до тех пор, пока возникшая нагрузка не превысят данную реакцию. Вследствие этого оба корпуса отклонятся на незначительный угол. При встрече одного из попарно соединенных корпусов плуга с препятствием возникает нагрузка, под действием которой срабатывает механизма защиты корпуса, он поворачивается относительно горизонтальной оси крепления 9 и выглубляется, обходя препятствие. Так как стяжками соединены не корпуса, а кронштейны 10 их крепления, то выглубление одного корпуса не влияет на работу второго, что повысит качество обработки полей с почвами различного механического состава и агрофонами.
Назначение дополнительных устройств для поверхностной обработки почвенных пластов в пахотных агрегатах позволяет сократить одну предпосевную культивацию в технологиях возделывания на почвах легкого механического состава; сохранить накопленную влагу; сократить сроки на предпосевную подготовку почвы; снизить энергозатраты последующих почвообрабатывающих операций; предотвратить образование глыб при обработках почв тяжелого механического состава.
ПЛУГ ОБОРОТНЫЙ ППО-8 -40 ПЛУГ ПОЛУНАВЕСНОЙ ОБОРОТНЫЙ ПО-(6+4)-40/45 ПЛУГ ПОЛУНАВЕСНОЙ ОБОРОТНЫЙ ПО-(8+4)-40 16
Сравнительный анализ требований к обработке почвы плугами с приставками и без них
Дополнительные почвообрабатывающие орудия в конструкциях пахотных агрегатов
Конструкции орудий для поверхностной обработки почвенных пластов Плужные корпуса 2 подрезают и переворачивают пласт, а борона гребенка 3 производит рыхление, выравнивание и вычесывание сорняков. Регулирование глубины рыхления достигается изменением положения бороны гре бенки по высоте регулируемыми по длине растяжками. При укорочении растяжек борона гребенка опускается вниз, глубина рыхления увеличивается, а при удлинении соответственно уменьшается. Достоинства: простота конструкции, снижение энергоемкости на последующие почвообрабатывающие операции, интенсивное уничтожение сорняков. Недостатки – не обеспечивает уплотнение слоя верхнего почвы, не позволяет сократить количество операций, ведет к повышенной влагоотдаче верхнего слоя почвы.
Конструкции орудий для поверхностной обработки почвенных пластов Комбинированный агрегат, содержащий зубовые бороны используется для обработки легких и средних почв. Плуг подрезает и оборачивает пласт почвы, а зубовые бороны кро шат верхний слой и частично выравнивают гребнистую и глыбистую поверхность пашни. Зубовые бороны рыхлят, не уплотняя, верхний слой почвы и не обеспечивают качественной разделки грунта тяжелого механического состава
Комбинированный пахотный агрегат с приспособлением позволяет выравнивать поверхность поля с уплотнением верхнего слоя. Он включает в себя плуг 1, сцепного устройства 2, приспособления 3 в виде волокуши и кольчато шпоровых катков. Волокуша выравнивает верхний слой почвы, а каток обеспечивает эффективное дробление и уплотнение почвенных агрегатов. При движении комбинированного агрегата плуг подре зает и оборачивает пласт почвы. Волокуша, вследствие установки под углом к движению агрегата, создает перемещение почвы вдоль ее полки, что обеспечивает заполнение бороздок между гребнями, частичное разрушение непрочных комков и выравнивание поверхности.
В сухую погоду на суглинистых и глинистых почвах эффективно применяется комбинированный агрегат с приставкой, содержащей измельчающие, выравнивающие и уплотнительные катки, при этом ряд первых установлен ниже вторых, что обеспечивает лучшее крошение твердых глыб. При движении агрегата корпуса плуга 1 подрезают и оборачивают пласт, катки первого ряда разрушают крупные глыбы, а на мелкие комки воздействуют катки второго, дробя их и уплотняя почву.
Для обработки почв на склонах эффективным является использование приспособления со сферическими дисками. При движении агрегата поперек склона корпуса плуга подрезают и оборачивают пласт, а диски образуют на поверхности вспаханного поля сеть углублений – лунок овальной формы.
Приставки и приспособления к пахотным агрегатам Навесные Прицепные
Совместная работа приставки и плуга Обработка почвы вспаханной при предыдущем проходе Частичная обработка ранее обработанной и сходящей с отвалов почвы Обработка почвы сразу за плугом
Способы агрегатирования приставок (фильм)
Способы агрегатирования приставок в пахотных агрегатах Приставки, навешиваемые спереди трактора Достоинства: заменяют балластные грузы; Недостатки: наличие передней навески на тракторе; трудности при транспортировке ухудшение обзора механизатора)
Способы крепления приставок к раме плуга прицепные навесные
Приставки, навешиваемые на раму плуга Достоинства: выполняют роль дополнительной опоры плуга; при оптимальном распределении динамических нагрузок уменьшают давление полевых досок на стенку борозды, а следовательно уменьшается тяговое сопротивления вследствие снижения величины силы трения; возможность использования массы плуга для обеспечения заданной глубины обработки рабочими органами приставки Недостаток: ограничение веса плуга грузоподъемностью навески трактора
Прицепные приставки Достоинства: позволяют выдерживать постоянную глубину хода рабочих органов и не требуют наличия дополнительных гидравлических магистралей в тракторе. Недостатки: предъявляются требования к квалификации механизатора, так как во время разворота приставки отсоединяются от плуга и после разворота при помощи специального устройства ловителя вновь присоединяются к нему; глубина хода рабочих органов определяется массой приставки; для транспортировки необходимо наличие дополнительных устройств; при необоснованном месте соединения с плугом увеличивают нагрузку на полевые доски корпусов, что приводит к повышению тягового сопротивления плуга
Динамические нагрузки, действующие на плуг в горизонтальной плоскости при установившемся движении Полное давление полевой доски на стенку борозды где – угол, образованный лезвием лемеха и стенкой борозды; – угол отклонения силы Rк от нормали; D – расстояние между линиями действия сил Pкр и R; m – расстояние от точки прицепа до линии действия силы R 2; n – расстояние от линии действия силы R 2 до точки приложения реакции почвы на полевую доску (точка А); – коэффициент (0, 5… 0, 65). где Вт – ширина трактора; Вп – ширина захвата плуга; d – расстояние от стенки борозды до правого колеса трактора.
Нагрузки, действующие на пахотный агрегат с дополнительным оборудованием для поверхностной обработки почвенных пластов Возникает дополнительный момент где Rд – сила сопротивления дополнительного оборудования; – плечо силы Rд. где Вд – ширина захвата дополнительного оборудования; х1 – ширина борозды
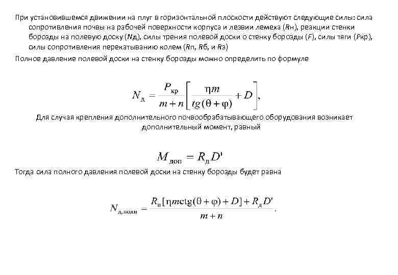
При установившемся движении на плуг в горизонтальной плоскости действуют следующие силы: сила сопротивления почвы на рабочей поверхности корпуса и лезвии лемеха (Rн), реакции стенки борозды на полевую доску (Nд), силы трения полевой доски о стенку борозды (F), силы тяги (Pкр), силы сопротивления перекатыванию колем (Rп, Rб, и Rз) Полное давление полевой доски на стенку борозды можно определить по формуле Для случая крепления дополнительного почвообрабатывающего оборудования возникает дополнительный момент, равный Тогда сила полного давления полевой доски на стенку борозды будет равна
Распределение нагрузок, действующих на пахотный агрегат при крепления приставок спереди энергетического средства
Значения нормальных реакций Yк и Yп на задние и передние колеса трактора существенно влияют не только на показатели их тягово сцепных свойств, но и на показатели тормозных свойств, управляемость, устойчивость и прочность ходовой системы. Уменьшение веса, приходящегося на задние колеса, ухудшает сцепные свойства трактора, а уменьшение веса, передаваемого передними колесами, отрицательно влияет на его управляемость и продольную устойчивость. При работе с навесными орудиями следует учитывать влияние силового воздействия орудий на трактор. Поэтому важным является анализ зависимости нормальных реакций почвы на колеса трактора от конструктивных и эксплуатационных показателей агрегатов. Из данных уравнений можно определить реакции ведущих и ведомых колес Yк и Yп и их зависимость от величины реакции Yн.
Основными условием установки приставок является отсутствие необработанного пласта почвы и наименьшее перекрытие при соседних проходах (наличие повторного прохода рабочих органов приставки по уже пройденному или невспаханному участкам).
Приставка, навешенная спереди трактора Для качественной и согласованной работы рабочих органов комбинированного пахотного агрегата необходимым является соблюдение условия b= bп, где b – ширина захвата плуга; bп – ширина захвата приставки.
Приставка, установленная на раму плуга При данном способе установки одна половина приставка обрабатывает только что обернутый слой почвы, а вторая – половину предыдущего ряда. Основное условие: почва, сходящая с отвалов корпусов плуга должна осесть на поле до прохода рабочих органов приставки, т. е. не попадать на ее рабочие органы. B = bп= 0, 5 bп + 0, 5 bп.
Несколько приставок, установленных на раму плуга Условия эффективной работы: отсутствие необработанного пласта почвы; почва должна сойти с отвала корпуса плуга и осесть на поле до прохода рабочих органов приставки для обеспечения качественной обработки почвы по всей ширине захвата приставки; при работе должно отсутствовать перекрытие Δ от проходов приставок b =
Способы изменения механического воздействия рабочих органов приставок на почву винтовые механизмы; гидравлический; увеличение массы
Механизм изменения воздействия на почву рабочих органов катковой приставки гидравлического действия Пахотный агрегат состоит из плуга 1, к раме которого крепится приставка, состоящая из рамы 2, подрамника 3, рамки с рабо чими органами 4, гидроцилиндра 5 и растяжки 6.
4 Техническое обеспечение основной обработки почвы.ppt