7d93867788d91524aed1200268da890b.ppt
- Количество слайдов: 15
Техническая физика II Лекция № 1
Литература • http: //www. klex. ru/5 a 8. Р. Фейман и др. Феймановкие лекции по физике. 2009 • И. Савельев. Общий курс физики I, II. Таллинн 1998. • Д. В. Сивухин. Общий курс физики III. Москва 1980. • Кальо Шульц «Единицы измерения» • Halliday, Resnick. Füüsika põhikursus. 8 väljaanne. 2007
Содержание предмета • Лекции (16 недель). 2 теста • Практикум (8 недель). 2 контрольные работы • Лабораторные работы (7 работ). Защита работ
Оценивание • • • 2 теста (аудиторные). 10 р каждый 2 контрольные работы (аудиторные). 10 р каждая Защита лабораторных работ. 10 р Самостоятельная работа (moodle? ? ? ): 20 p Всего: 70 р Экзамен: 100 р Допуск к экзамену Сдача всех лабораторных работ!!!
Электромагнетизм Электростатика Электрический заряд и его закон сохранения Электрический заряд – это фундаментальное свойство частицы, как и масса. Элекрический заряд создаёт вокруг себя электрическое поле, наличие которого можно определить с помощью другого заряда. Электрический заряд имеет следующие свойства: Два типа зарядов: положительный и отрицательный Существует наименьший заряд: элементарный заряд Электрический заряд не существует без носителя заряда Действует закон сохранения электрического заряда: В изолированной системе алгебраическая сумма электрических зарядов равна нулю • Электрический заряд инвариантен. Величина заряда не зависит от системы отсчета • •
Векторное и скалярное поля Скалярное поле Температура Т – это скалярное поле. На рисунке представлены изотермы – линии с равными температурами. Поток тепла от горячей точки к холодной (отмечено стрелками) – это векторное поле Векторное поле Пример векторного поля – это скорость атомов во вращающемся теле. Каждый вектор привязан к конкретному атому и имеет разное направление при движении и разное местоположение
Градиент – оператор поля • Показывает направление возрастания данной величины. • При изменении данной величины в пространстве берутся частные производные по координатам. Разница температур между точками Р 1 и Р 2. Координаты вектора Градиент Т, или набла Т, или grad T
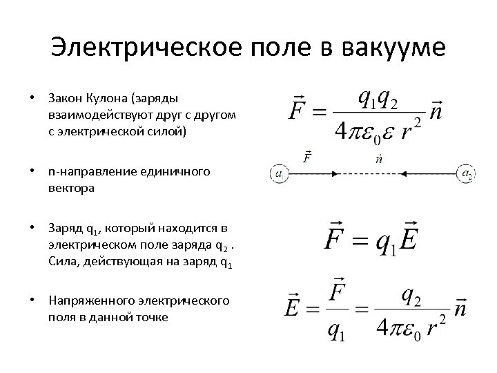
Электрическое поле в вакууме • Закон Кулона (заряды взаимодействуют друг с другом с электрической силой) • n-направление единичного вектора • Заряд q 1, который находится в электрическом поле заряда q 2. Сила, действующая на заряд q 1 • Напряженного электрического поля в данной точке
• Напряженность электрического поля это сила, которая действует на единичный полодительный заряд в электрическом поле • Принцип суперпозиции полей • Напряженность электрического поля системы зарядов равна сумме напряженностей электрического поля каждого заряда
Поток вектора напряженности электрического поля. Теорема Гаусса для электростатического поля в вакууме К каждой векторной велчине можно применить понятие потока
• Теорема Гаусса определяет поток вектора E через замкнутую поверхность любого вида, которая охватывает заряд. Рассмотрим единичный заряд, охватываемый замкнутой поверхностью.
Существуют ситуации, когда надо рассмотреть однородное распределение зарядов Объемная плотность заряда Поверхностная плотность заряда Линейная плотность заряда
Напряженность электрического поля двух параллельных разноименных пластин
Напряженность электрического поля заряженной сферы


