Скачать презентацию Тесты репетиционные Физика атома и ядра лекционные Скачать презентацию Тесты репетиционные Физика атома и ядра лекционные

Тесты репет.Физика атома и ядра (лекц.).ppt

  • Количество слайдов: 23

Тесты репетиционные Физика атома и ядра лекционные Тесты репетиционные Физика атома и ядра лекционные

Задание 1 Электрон и протон летят с одинаковыми скоростями. Для какой частицы больше длина Задание 1 Электрон и протон летят с одинаковыми скоростями. Для какой частицы больше длина волны де Бройля? 1)Протона; 2) электрона; 3) длины волн одинаковы.

Задание 2 В спектре излучения атома водорода серии Лаймана по правилу отбора соответствуют переходы… Задание 2 В спектре излучения атома водорода серии Лаймана по правилу отбора соответствуют переходы…

Задание 3 W 0 s p d f 4 3 2 1 В энергетическом Задание 3 W 0 s p d f 4 3 2 1 В энергетическом спектре атома Н запрещенным переходом является…

Задание 4 Сколько электронов атома может находится в квантовом состоянии, характеризуемом одинаковым набором квантовых Задание 4 Сколько электронов атома может находится в квантовом состоянии, характеризуемом одинаковым набором квантовых чисел 1) Один; 2) два; 4) тридцать два. 3) восемь.

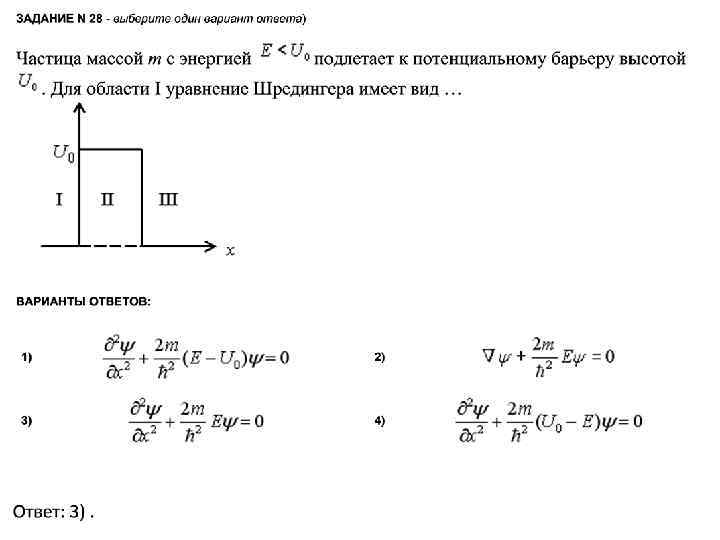
Задание 5 Стационарным уравнением Шредингера для частицы в трехмерном ящике с бесконечно высокими стенками Задание 5 Стационарным уравнением Шредингера для частицы в трехмерном ящике с бесконечно высокими стенками является уравнение…

Задание 6 Модули волновой функции, описывающей поведение частицы в двух областях пространства, различаются в Задание 6 Модули волновой функции, описывающей поведение частицы в двух областях пространства, различаются в три раза. Во сколько различаются вероятности обнаружения частицы в этих областях? 1) В 9 раз; 3) в 4 раза; 2) в 6 раз; 4) в 2 раза.

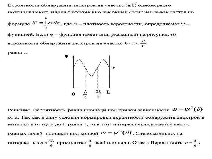
Задание 7 Вероятность обнаружить электрон на участке равна… 1) 1/4 ; 2) 1/2; 3) Задание 7 Вероятность обнаружить электрон на участке равна… 1) 1/4 ; 2) 1/2; 3) 3/8; 4) 5/8.

Задание 8 При испускании радиоактивным ядром трех частиц количество нейтронов в ядре… 1) увеличилось Задание 8 При испускании радиоактивным ядром трех частиц количество нейтронов в ядре… 1) увеличилось на 3; 2) уменьшилось на 3; 3) не изменилось; 4) увеличилось на 6.

Задание 9 Второй продукт ядерной реакции 1) Протон; 2) электрон; 3) позитрон; 4) нейтрон. Задание 9 Второй продукт ядерной реакции 1) Протон; 2) электрон; 3) позитрон; 4) нейтрон.

Задание 10 Античастица электрона… 1) протон; 2) позитрон; 3) нейтрино. Задание 10 Античастица электрона… 1) протон; 2) позитрон; 3) нейтрино.