Макроэкономика тт.1, 2.pptx
- Количество слайдов: 109
Терская Г. А. , кандидат экономических наук, доцент Материалы к лекциям по макроэкономике Темы 1, 2
Тема 1 Введение в макроэкономику. Предмет и методология макроэкономики 1. Предмет макроэкономики. Соотношение макроэкономического и микроэкономического анализа. 2. Методологические и методические аспекты макроэкономического анализа. 3. Экономические субъекты: мотивация поведения. 4. Макроэкономические модели: история исследования. 5. Модель народнохозяйственного оборота.
macroeconomics МАКРО ЭКОНОМИКА (от греч. makros) - большой (от греч. oikonomike) – искусство ведения домашнего хозяйства
Как самостоятельное научное направление макроэкономика стала формироваться с начала 30 х годов XXв. Основы макроэкономики как науки были заложены Джоном Мейнардом Кейнсом в книге «Общая теория занятости, процента и денег» (1936) Экономика как единое целое должна регулироваться государством
Макроэкономика - имеет дело со свойствами экономической системы как единого целого, изучает факторы и результаты развития экономики страны в целом; учение об общем уровне национального объема производства, безработицы и инфляции
Функционирование экономики как единого целого обладает э м е р д ж е н т н о с т ь ю, то есть несводимостью характерных черт функционирования системы в целом к свойствам образующих ее элементов
Различия классического и кейнсианского подходов к экономике Постулаты классической концепции Постулаты кейнсианской концепции Экономика характеризуется совершенством конкуренции, проявления несовершенной конкуренции связаны с воздействием на экономику внешних (экзогенных) факторов Рыночная экономика по своей природе не является экономикой совершенной конкуренции, несовершенство рынков (особенно рынка труда) вызвано не воздействием экзогенных факторов, а выступает как присущее ей свойство, т. е. само развитие конкурентного рынка приводит к факторам, устраняющим и деформирующим конкуренцию Абсолютная гибкость цен на блага и на факторы производства в краткосрочном периоде Цены не являются гибкими по причине особенностей поведения субъектов экономики и институциональных факторов Рациональность действий экономических субъектов, состоящее в максимизации их выгоды – прибыли или полезности Поведение субъектов экономики не является рациональным, они руководствуются разными факторами: моралью, культурными традициями, психологическими особенностями и др.
Классики делят экономику на два автономных сектора: реальный и денежный (классическая дихотомия). Реальный сектор характеризуется равновесием рынков, деньги же играют нейтральную роль в экономике Деньги имеют самостоятельную ценность, денежный рынок взаимодействует с реальным сектором, все рынки в экономике взаимосвязаны Совокупное предложение выполняет ведущую роль в модели взаимодействия совокупного спроса и совокупного предложения Ведущая роль в модели взаимодействия совокупного спроса и совокупного предложения принадлежит совокупному спросу Объем совокупного предложения Экономика не характеризуется полной соответствует потенциальному выпуску (ВВП занятостью, одна из основных причин - это полной занятости) негибкость ( «липкость» ) заработной платы Объем предложения определяет наличие факторов производства, факторы взаимозаменяемы Невзаимозаменяемость факторов производства Экономика саморегулируемая, роль государства состоит лишь в защите конкуренции Для развития экономики равновесие не характерно, для обеспечения занятости ресурсов требуется активное вмешательство государства
Система целей макроэкономики включает в себя следующие элементы: 1. Высокий и растущий уровень национального производства, т. е. уровень реального валового внутреннего продукта (ВВП). 2. Высокая занятость при небольшой вынужденной безработице. 3. Стабильный уровень цен в сочетании с определением цен и заработной платы путем взаимодействия спроса и предложения на свободных рынках. 4. Достижение нулевого сальдо платежного баланса.
Инструмент политики экономическая переменная, находящаяся под контролем государства и способствующая достижению одной или нескольких макроэкономических целей
Инструменты макроэкономической политики: 1. Налогово-бюджетная политика – манипулирование налогами и государственными расходами с целью воздействия на экономику. 2. Денежно-кредитная политика – осуществляется государством путем денежной, кредитной и банковской систем страны. 3. Политика доходов – стремление государства сдержать инфляцию директивными мерами. 4. Внешнеэкономическая политика.
Ключевыми макроэкономическими проблемами являются: Анализ экономических (деловых) циклов Взаимодействие инфляции и безработицы Достижение устойчивого экономического роста Взаимодействие реального и денежного секторов экономики • Анализ торгового баланса страны • Взаимосвязь национальных рынков внутри страны и с иностранным сектором экономики • Достижение эффективной макроэкономической политики государства • •
Метод – совокупность способов, приемов, форм изучения предмета науки Общенаучные методы Специфические методы макроэкономики • Метод научной абстракции • Метод анализа и синтеза • Метод единства исторического и логического • Системно-функциональный анализ • Экономико-математическое моделирование • Сочетание нормативного и позитивного подходов • Макроэкономическое агрегирование- объединение явлений и процессов в единое целое • Использование экономических моделей – формализованных описаний различных экономических явлений и процессов для обнаружения функциональных взаимосвязей между ними
Макроэкономические модели формализованные (логически, графически и математически) описания различных экономических явлений и процессов с целью выявления функциональных взаимосвязей между ними
Макроэкономические модели классифицируются по различным критериям: • По степени обобщения (абстрактно-теоретические и конкретно-экономические) • По степени структуризации (малоразмерные и многоразмерные) • С точки зрения характера взаимосвязи элементов (линейные и нелинейные) • По степени охвата (открытые и закрытые) • По учету времени как фактора, определяющего явления и процессы (статические и динамические)
Методы математического моделирования • балансовый • статический • динамический
Балансовые модели предполагают, что на всех рынках обеспечивается равенство доходов и расходов, объема производства и объема продаж, совокупного спроса и совокупного предложения
Статические модели • анализируют экономическую систему в определенный период времени • используют СНС • на основе статических моделей разрабатываются динамические модели
Динамические модели дают прогноз развития экономической системы
В динамических моделях важную роль играет принцип дисконтирования, т. е. приведения стоимости будущих доходов к настоящему периоду (present value - PV). Метод дисконтирования используется при: • определении эффективности вложений средств в финансирование инвестиционных проектов • покупке ценных бумаг • межвременном выборе потребления
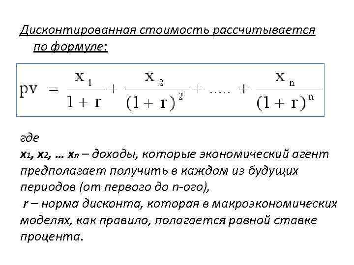
Дисконтированная стоимость рассчитывается по формуле: где x 1, x 2, … xn – доходы, которые экономический агент предполагает получить в каждом из будущих периодов (от первого до n-ого), r – норма дисконта, которая в макроэкономических моделях, как правило, полагается равной ставке процента.
• Любая модель является упрощенным, абстрактным отражением реальности. Поэтому ни одна макроэкономическая модель не даст единственно правильных ответов, адресованных конкретным странам в конкретный период времени • С помощью обобщенных моделей определяется комплекс альтернативных способов управления динамикой уровня внутренних (эндогенных) экономических переменных
• Простота модели – одно из важнейших требований к ней с точки зрения возможностей ее использования в процессе исследования. Поэтому наиболее сложным моментом построения любой модели является определение круга факторов, существенных для макроэкономического анализа конкретной проблемы • Оценка макроэкономической модели должна даваться по критерию ее полезности в процессе познания экономической динамики и управления ее показателями
В каждой модели выделяются два типа переменных: • Экзогенные (вводятся в модель извне) Это показатели, задающиеся извне, формирующиеся вне модели. Экзогенные величины являются автономными (независимыми). • Эндогенные (возникают внутри модели в процессе решения выдвинутой задачи, являются результатом ее решения) Это показатели, формирующиеся внутри модели.
Виды функциональных зависимостей, использующихся при построении моделей: дефиниционные поведенческие технологические институциональные
Дефиниционные зависимости отражают содержание или структуру изучаемого явления или процесса (например, основное макроэкономическое тождество)
Поведенческие зависимости показывают предпочтения экономических субъектов (например, функция потребления и функция сбережения)
Технологические зависимости отражают связи, определяемые факторами производства, уровнем развития производительных сил, научно-технического прогресса (например, производственная функция)
Институциональные зависимости определяют связи между теми или иными экономическими показателями и государственными институтами, регулирующими экономическую деятельность (например, сумма налоговых поступлений есть функция дохода и установленной налоговой ставки)
Виды математических функций в макроэкономике • Поведенческие С = Со + mpс Yd (функция потребления) • Технологические Y = F (K, L) (производственная функция) • Институциональные T = T + t*Y (функция налогов) • Дефиниционные AD = C + I + G + Xn (функция совокупного спроса) • Все эти функции можно представить в виде графиков и таблиц
Субъекты макроэкономики Домашние хозяйства Фирмы (предприниматели) Государство Заграница (иностранный сектор)
Домашние хозяйства Являются собственниками всех факторов производства. Осуществляют предложение факторов производства и предъявляют спрос на потребительские товары, полученный от продажи факторов производства денежный доход распределяют на потребление и сбережения, а также формируют портфели своих активов.
Фирмы – это совокупность всех фирм, действующих в экономике. Они предъявляют спрос на факторы производства, предлагают блага, получают доходы от их продажи и инвестируют
Государство Под государством понимаются все государственные учреждения и институты, различные общественные и социальные учреждения, реализующие общественные интересы. Государство производит общественные блага, осуществляет предложение денег, государственные закупки, собирает налоги и регулирует экономику.
Заграница В иностранный сектор включаются все экономические субъекты, постоянно находящиеся за пределами страны. Взаимодействие с иностранным сектором осуществляется в моделях открытой экономики.
Фактор времени в макроэкономике: проблема «ожиданий» экономических субъектов • Ожидания ex post – оценка экономическими субъектами приобретенного опыта, фактические оценки, оценки прошлого • Ожидания ex ante – прогнозные оценки экономических субъектов
Основные концепции формирования ожиданий • Концепция статических ожиданий : экономические субъекты в будущем ожидают то, с чем столкнулись в прошлом • Концепция адаптивных ожиданий: экономические субъекты корректируют свои ожидания с учетом ошибок, допущенных в прошлом • Концепция рациональных ожиданий: прогнозы экономических субъектов на будущее складываются как оптимальный результат переработки всей имеющейся в их распоряжении информации, в том числе о проводимой в настоящее время экономической политике правительства
Тема 2 ВВП и его составляющие. Методы измерения результатов экономической деятельности 1. Макроэкономические модели: история исследования. 2. Модель народнохозяйственного оборота. 3. Основные макроэкономические показатели. 4. Методы измерения ВВП. 5. Номинальный и реальный ВВП. 6. Экономическое благосостояние общества.
Понятие межотраслевого баланса • Для воспроизводства (повторения производства) хозяйствующему субъекту необходимо реализовать готовую продукцию, а на полученные деньги купить новые элементы производства и предметы потребления. Все акты купли и продажи между хозяйствующими субъектами в совокупности означают перераспределение валового внутреннего продукта. Но проследить все эти акты перераспределения невозможно. Поэтому для моделирования этих процессов хозяйствующих субъектов объединяют в отраслевые группы и рассматривают акты купли-продажи между отраслями. Такая модель называется межотраслевым балансом. • Первый опыт создания модели межотраслевого баланса был представлен в теории придворного врача - Ф. Кенэ (1694 -1774), в его «Экономической таблице» (1758 г. )
«Экономическая таблица Ф. Кенэ»
«Догма А. Смита» • • • А. Смит (1723 -1790) предлагал не учитывать перенесенную стоимость ни в отдельном продукте, ни в национальном. В результате стоимость ВВП оказывалась равной только сумме добавочных стоимостей (соответствующей сумме заработной платы, прибыли и ренты), что в действительности есть стоимость национального дохода. Экономисты начала 19 века отождествляли национальный продукт с национальным доходом, следуя логике Смита. Ошибка Смита заключалась в том, что он не ввел ограничения времени, которые используются при подсчете национального продукта и национального дохода (за год). В этом случае перенесенная стоимость этого года соответствует добавленной стоимости прошлого и повторного счета не происходит. Последствия «догмы Смита» проявились в том, что теория реализации, бывшая в «таблице Кенэ» часть теории общественного воспроизводства, в начале 19 века упростилась и свелась к вопросу о том, существует ли равенство спроса (суммы доходов) и предложения на рынке предметов потребления.
«Закон рынков Ж. -Б. Сэя» • Согласно теории реализации Ж. -Б. Сэя (1767 -1832) при капитализме предложение всегда равно спросу, всегда существует полная реализация, обмен одних продуктов на другие продукты: «один только факт производства товара открывает сбыт для других продуктов» . • Трудности с реализацией носят временный характер, рано или поздно обмен будет произведен. • Сбережения рассматривал как временное явление, как отложенный спрос. • Сэй указывал на гармонию между отраслями и странами.
Взгляды на реализацию Т. Мальтуса • Т. Р. Мальтус (1766 -1834) критиковал «закон рынков Сэя» : во -первых, равенство спроса и предложения по стоимости не обязательно должно совпадать по натуральной структуре; во -вторых, богатые слои общества не всегда полностью используют свои доходы на потребление, а образовавшиеся сбережения не всегда являются отложенным спросом. • Данный тезис об отставании спроса в результате склонности к сбережению стал впоследствии ключевым в теории Дж. М. Кейнса.
Взгляды на реализацию С. Сисмонди и «социалистов-рикардианцев» • Швейцарец С. Сисмонди (1773 -1842) отрицал возможность полной реализации при капитализме. • Главной причиной кризиса считал сокращение совокупного спроса, которое связано с разорением мелких производителей и превращением их в рабочих, чей уровень потребление ниже, и даже роскошь капиталистов не компенсирует это снижение. • «Социалисты-рикардианцы» считали проявлением кризиса отставание спроса от предложения по причине несправедливого распределения доходов при капитализме.
Проблемы общественного воспроизводства в теории К. Маркса • • • К. Маркс (1818 -1883) вернул в научный оборот проблему перераспределения ВВП, исследование которого было начато Ф. Кенэ в «Экономической таблице» . К. Маркс построил двухсекторную модель, поделив сферу производства на производство средств производства и производство предметов потребления. Он вывел формулу обмена между секторами той части продукта, которая выходит за рамки внутрисекторного оборота: В теории К. Маркса представлено и простое, и расширенное воспроизводство. Таким образом, схемы расширенного воспроизводства Маркса являются по существу первой моделью экономического роста.
Модель Й. Ланга • • Существенное развитие «Экономическая таблица» Ф. Кенэ получила в работах профессора Харьковского университета Й. Ланга (1775 -1820). Й. Ланг разработал сначала трехсекторную модель (иную, чем у Ф. Кенэ), а затем четырехсекторную модель народного хозяйства. Перераспределение ВВП в модели Ланга осуществлялось между производителями первичного продукта (сельское хозяйство и добывающая промышленность), производителями вторичного продукта (обрабатывающая промышленность), коммерческим и служилым классами. Й. Ланг использовал линейные уравнения и цифровые примеры из народнохозяйственного оборота тогдашней России. К сожалению, его взгляды не были замечены современниками и не оказали влияния на развитие экономической науки.
Разработка модели межотраслевого баланса в советской России • • • Началом разработки были работы А. Богданова (1873 -1928), Л. Крицмана (1890 -1937). Наряду с другими в этих работах была поставлена проблема технологических коэффициентов, ключевая для теории межотраслевого баланса. В 1926 г. В ЦСУ под руководством его директора П. И. Попова был рассчитан «Баланс народного хозяйства СССР на 1923/24 хозяйственный год. В нем было 3 сектора: сельское хозяйство, промышленность и строительство. В 1928 г. М. Баренгольцем была приведена модель для 12 отраслей. Создание теории межотраслевого баланса в России в 1929 г. было временно прекращено И. Сталиным, назвавшим ее «игрой в цифири, не нужной пролетариату» . Завершил эту разработку уехавший за рубеж В. Леонтьев (1906 -1999), за что и получил премию «В память А. Нобеля» .
Макроэкономические модели • Макроэкономические модели - формализованные описания различных Макроэкономические модели экономических явлений и процессов с целью выявления функциональной взаимосвязи между ними. Ø Ø Ø упрощенное, абстрактное отражение реальности не абсолютна не исчерпывающа не всеобъемлюща не дает единственно правильных ответов Использование макроэкономических моделей: • дает возможность оптимизировать сочетание инструментов фискальной, монетарной, валютной и внешнеторговой политики • успешно координировать меры правительства и Центрального банка по управлению циклическими колебаниями экономики.
Модель кругооборота в закрытой экономике участвуют только домашние хозяйства и фирмы доходы одних экономических субъектов показываются как расходы других экономических субъектов • объем продаж фирм равен объему доходов домашних хозяйств o национальный доход должен быть равен расходам на его приобретение: Y = потребительские расходы + плановые инвестиции o соблюдение тождества инвестиций и сбережений на финансовом рынке: С + I = S + С или I = S • •
Модель кругооборота с участием государства Государство участвует тремя основными способами: способами • собирает налоги и осуществляет социальные выплаты‚ определенным категориям граждан • выступает в качестве покупателя на рынке благ(государственные закупки ) Государственные закупки - это закупки на закупки строительство и содержание школ, дорог, армии и государственного аппарата управления • оказывает косвенное воздействие на экономику, регулируя количество денег в экономике. Разница между чистыми налогами и государственными расходами образует сбережения государства • Сбережения государства и сбережения домохозяйств, направляются в сектор имущества.
Модель кругооборота с участием заграницы Иностранный сектор в экономической системе : • через импорт товаров и услуг • через экспорт товаров и услуг • через международные финансовые операции Ø чистый экспорт Ø чистый приток капитала Приток капитала – чистая величина, полученная капитала посредством займов у иностранных финансовых посредников, а также посредством продажи реальных или финансовых активов иностранным покупателям. Отток капитала - чистая величина кредитов, выданных иностранным заемщикам, и средств для покупки реальных или финансовых активов у иностранных продавцов.
«Утечки» любое использование дохода не на покупку произведенной внутри страны продукции: сбережения, налоговые платежи, импорт S + T + Z «Инъекции» любое дополнение к потребительским расходам на продукцию, произведенную внутри страны: инвестиции, государственные расходы, экспорт I + G + E
Основной вывод из модели круговых потоков: реальный и денежный потоки осуществляются беспрепятственно при условии равенства совокупных расходов домашних хозяйств, фирм, государства и остального мира совокупному объему производства Совокупные доходы Занятость и совокупный выпуск продукции Совокупные расходы (совокупный спрос)
Основные макроэкономические показатели Потоковые величиныпараметры, значение которых измеряется в единицу времени • Валовой выпуск • Валовой внутренний продукт • Валовой национальный доход • Чистый внутренний продукт • Личный доход • Личный располагаемый доход и др. Показатели запасов (активы)экономические параметры, значение которых измеряется на определенный момент Имущество Портфель активов Национальное богатство Реальные денежные (кассовые) остатки и др. • •
Параметры, отражающие состояние экономической конъюнктуры • Ставка процента • Уровень цен • Уровень инфляции • Уровень безработицы и другие
Параметры, отражающие состояние экономической конъюнктуры • Ставка процента • Уровень цен • Уровень инфляции • Уровень безработицы и другие
Система национальных счетов это система взаимосвязанных макроэкономических показателей и классификаций, характеризующих условия, процесс и результаты экономической деятельности в стране
СНС § Основные абсолютные макроэкономические показатели содержатся в системе национальных счетов (национальных счетов продукта и дохода) System of National Product and Income Accounts § СНС разработана в конце 20 -х годов ХХ века группой американских ученых, сотрудников Национального Бюро Экономических Исследований (National Bureau of Economic Research), под руководством будущего лауреата Нобелевской премии Саймона Кузнеца (Simon Kuznets) § Россия (СССР) начала использовать методику расчета макроэкономических показателей, заложенную в СНС, с 1987 г.
Саймон Кузнец (1901 - 1985)
СНС – СНС система взаимосвязанных показателей и классификаций, используемая во всем мире для описания и анализа состояния и развития экономики на макроуровне v. СНС с 1993 года одобрена ООН в качестве международного стандарта v СНС – важнейший раздел современной экономической СНС статистики: • содержит ключевые макроэкономические показатели • является инструментом интеграции всей экономической статистики
Валовой внутренний продукт (ВВП) - это совокупная стоимость всей конечной продукции, созданной за определенный период (год) внутри страны с использованием факторов производства, принадлежащих как данной стране, так и другим странам
Валовой национальный доход - это совокупная стоимость всей конечной продукции, созданной за определенный период (год) внутри страны и за ее пределами с использованием факторов производства, принадлежащих только данной стране: ВНД = ВВП + ЧФД, где ЧФД – сумма чистых факторных доходов из-за границы (доходы граждан страны, полученные за рубежом за вычетом доходов иностранцев, полученных на территории данной страны)
При расчете ВВП текущего года: • Учитываются только официальные рыночные сделки • Не учитываются денежные расчеты, не сопровождающиеся производством товаров или услуг (государственные и частные трансферты, перепродажи товаров и услуг и сделки по купле-продаже ценных бумаг) • Не учитывается неоплачиваемый труд в домашнем хозяйстве, труд на безвозмездной основе • Учитываются только товары и услуги, произведенные и реализованные в течение данного года • Учитываются только конечные товары и услуги, произведенные в стране
Продукция, производимая экономикой страны, делится: конечная продукция - промежуточная продукция - товары и услуги, поступающие в конечное предназначенные для потребление, дальнейшей накопление или экспорт, переработки или т. е. не предназначенные перепродажи, для дальнейшей используемые для переработки или производства других перепродажи товаров и услуг в период, за который рассчитывается ВВП
Добавленная стоимость каждой отрасли экономики- стоимость отраслевого выпуска за вычетом стоимости сырья и материалов, закупленных отраслью производства
Национальный доход Одним из обобщающих показателей экономического развития страны является национальный доход (national income) — вновь созданная в материальном производстве стоимость.
Национальный доход складывается из: заработной платы рабочих и служащих; дополнительных выплат; рентных доходов владельцев собственности; чистого процента по потребительским кредитам; • прибылей корпораций; • чистого дохода собственников. Национальный доход определяется путём вычета из ВВП амортизации, налогов и непроизводственных расходов. • •
Чистый внутренний продукт это та часть ВВП, которая остается за вычетом амортизационных отчислений ЧВП = ВВП - А
Личный доход - величина денежного дохода, полученного домашними хозяйствами: ЛД = ЧНД – взносы на социальное страхование – косвенные налоги – нераспределенная прибыль корпораций – налоги на прибыль корпораций – процентные доходы бизнеса + личные доходы, полученные в виде процентов + трансфертные платежи
Личный располагаемый доход это величина денежного дохода, которой домашние хозяйства могут свободно распоряжаться: ЛРД = ЛД – прямые индивидуальные налоги Личный располагаемый доход используется домашними хозяйствами на потребление и сбережения: ЛРД = С + S
Методы измерения ВВП Производственный метод (по добавленной стоимости) ВВП = сумма добавленных стоимостей = сумма валового выпуска всех отраслей – промежуточное потребление Метод конечного использования (по расходам) Распределительный метод (по доходам) ВВП = C + Ig + G + Xn ( основное макроэкономическое тождество) Зарплата + Прибыль + Процент + Рента + Амортизация + Косвенные налоги
ВВП «ПО ДОБАВЛЕННОЙ СТОИМОСТИ» - суммируются добавленные стоимости по всем отраслям и видам производств в экономике Добавленная стоимость - разница между Добавленная стоимость выручкой фирмы и расходами на покупку продукции других фирм Добавленная стоимость = чистому доходу фирмы
Расчет ВВП по расходам (метод конечного использования): C+Ig+G+Xn 1. С - Потребительские расходы (consumption spending): • • • расходы на текущее потребление, т. е. на покупку товаров краткосрочного пользования расходы на товары длительного пользования, т. е. товары, служащие более одного года (исключение - расходы на покупку жилья – инвестиционные расходы домохозяйств) расходы на услуги 2. Ig - Инвестиционные расходы (investment spending) – расходы фирм и домашних хозяйств на покупку инвестиционных товаров (товары, увеличивающие запас капитала): • • • инвестиции в основной капитал: а) покупка оборудования, б) промышленное строительство) инвестиции в жилищное строительство (расходы домохозяйств на покупку жилья) инвестиции в запасы: а) запасы сырья и материалов, б) незавершенное производство, в) запасы готовой, но еще не проданной продукции Ig (gross investment) = A (depreciation) + In (net investment)
3. G - государственные закупки товаров и услуг (government spending): • государственное потребление (содержание государственных учреждений и организаций, обеспечивающих регулирование экономики, безопасность и правопорядок, политическое управление, социальную и производственную инфраструктуру, а также оплату услуг (жалование) работников государственного сектора) • государственные инвестиции (инвестиционные расходы государственных предприятий) Понятия: «государственные закупки товаров и услуг» (government spending) «государственные расходы» (government spendings) – не тождественны Гос. расходы = гос. закупки + трансферты + % по облигациям Гос. расходы
4. Xn - Чистый экспорт (net export) – разница между доходами от экспорта (export – Ex) и расходами по Ex импорту (import - Im) страны, соответствует сальдо торгового баланса: Xn = Ex – Im • • ВВП по расходам = С+ Ig + G + Xn потребительские расходы (С) валовые инвестиционные расходы (I gross) государственные закупки (G) чистый экспорт (Xn)
ВВП «ПО ДОХОДАМ» : 1. Факторные доходы собственников ресурсов: § § § Заработная плата и жалование служащих (wages and salaries) частных фирм Арендная плата или рента (rental payments) – доход от фактора «земля» Процентные платежи или процент (percent payments), являющиеся доходом от капитала (+проценты по облигациям частных фирм) § Прибыль, т. е. доход от фактора «предпринимательские способности» : - прибыль некорпоративного сектора экономики - «доходы собственников» (proprietors’ income) - прибыль корпораций: 1) налог на прибыль корпораций (выплачиваемый государству) 2) дивиденды (выплачиваются акционерам) 3) нераспределенная прибыль корпораций (основа для расширения производства) 2. Элементы, не являющиеся доходами собственников § § ресурсов: косвенные налоги на бизнес. Налог – это принудительная выплата домохозяйством или фирмой определенной суммы денег государству не в обмен на товары и услуги амортизация
Номинальные и реальные показатели. Индексы цен Номинальный ВВП – это ВВП, рассчитанный в текущих ценах, в ценах Номинальный ВВП данного года На величину номинального ВВП оказывают влияние два фактора: • изменение реального объема производства • изменение уровня цен Реальный ВВП – это ВВП, измеренный в сопоставимых (неизменных) Реальный ВВП ценах, в ценах базового года Реальный ВВП = Номинальный ВВП / Общий уровень цен Изменение реального ВВП (в %) = изменение номинального ВВП (в %) - изменение общего уровня цен (в %)
Индексы цен • индексы цен — это относительные показатели, характеризующие соотношение цен во времени. При применении индекса (формулы) Ласпейраса сравниваются цены текущего и базового периода на одинаковый набор товаров (товарную корзину) • формула Ласпейраса показывает, на сколько фиксированная товарная корзина становится дороже в текущем периоде • ценовые индексы по формуле Пааше показывают, на сколько фиксированная товарная корзина текущего периода дороже или дешевле, чем в базовом периоде • индекс Ласпейраса несколько завышает рост цен, то индекс Пааше его занижает
Если обозначить: qo -количество товара i в базовом году; q 1 - количество товара i в текущем году; po- цена товара i в базовом году; p 1 - цена товара i в текущем году; тогда ценовые индексы можно представить:
Ценовые индексы Индекс Ласпейраса – индекс, построенный на основе фиксированного набора (индекс с базовыми весами) Индекс Пааше – индекс, построенный на основе меняющегося набора (индекс с текущими весами)
Индекс Фишера индекс Фишера представляет собой геометрическую среднюю из индекса Ласпейраса и индекса Пааше, этот индекс в известной мере усредняет показатели, тем самым нивелирует недостатки того и другого индекса
•
Проблемы оценки благосостояния нации Показатели СНС дают количественную оценку совокупного продукта и совокупного дохода, но они: • не отражают качество жизни, уровень благосостояния, которые растут медленнее, чем ВВП и НД • не учитывают негативных последствий научно-технической революции и экономического роста Для характеристики уровня благосостояния, используются такие показатели как: а) величина ВВП на душу населения (GDP per capita), т. е. ВВП / численность населения страны б) величина национального дохода на душу населения (NI per capita )
Основные недостатки существующих показателей благосостояния: • усредненные • не учитывают многие качественные характеристики уровня благосостояния • игнорируют разную покупательную способность доллара в разных странах • не учитывают негативных последствий экономического роста (степень загрязнения окружающей среды, изменение климата, зашумленности, загазованности и т. п. )
В 1972 году американские экономисты: Уильям Нордхауз и Джеймс Тобин предложили методику расчета показателя - «Чистое Экономическое Благосостояние» (Net Economic Welfare) Чистое Экономическое Благосостояние (Net Economic Welfare): показатель включает в себя стоимостную оценку всего, что улучшает благосостояние, но не учитывается в ВВП (value of goods): • количество свободного времени для повышения уровня образования, воспитания детей, самосовершенствования; • труд на себя; • улучшение уровня и качества медицинского обслуживания, снижение уровня загрязнения окружающей среды и т. п. )
Чистое Экономическое Благосостояние (Net Economic Welfare): Из величины ВВП вычитается стоимость всего того, что ухудшает качество жизни, снижает уровень благосостояния (value of bads): • • • уровень заболеваемости и смертности, качество образования, продолжительность жизни, уровень преступности, степень загрязнения окружающей среды, негативные последствия урбанизации и т. п.
Чистое экономическое благосостояние общества: • • ВВП Ненаблюдаемая экономика Досуг Загрязнение окружающей среды
Ненаблюдаемая экономика: совокупность экономических явлений, не регистрируемых путем прямого наблюдения, осуществляемого статистическими, фискальными, таможенными и другими государственными системами сбора информации Теневое производство Незаконное производство Производство в неформальном секторе Производство домашних хозяйств для собственного конечного использования • Производство, не учтенное вследствие недостатков в программе сбора данных • •
Валовой внутренний продукт в текущих ценах, млрд. руб. 2000 2001 2002 2003 2004 2005 2006 2007 2008 2009 2010 7305, 6 8943, 6 10819, 2 13208, 2 17027, 2 21609, 8 26917, 2 33247, 5 41264, 9 38797, 2 44491, 4 Индексы физического объема валового внутреннего продукта (в процентах к предыдущему году) 2000 2001 2002 2003 2004 2005 2006 2007 2008 2009 2010 110, 0 105, 1 104, 7 107, 3 107, 2 106, 4 108, 2 108, 5 105, 2 92, 2 104, 0
Расчет ВВП в России По мере поступления более надежных данных и новых источников информации текущие статистические оценки ВВП должны пересматриваться. В целях обеспечения адекватности оценок ВВП формируется на основе принципа циклического рассмотрения. Другим принципом построения показателя валового внутреннего продукта является сбалансированное сочетание вложенных оценок различной периодичности: годовой, квартальной и месячной.
Оценка методов расчета ВВП Наиболее распространенный метод – производственный. Распределительный метод потенциально полезен как альтернативный метод измерения ВВП при наличии серьезных проблем с данными. Одно из преимуществ метода конечного использования состоит в том, что информация о ценах может быть легко получена благодаря прямому наблюдению.
Для решения проблемы качества и достоверности расчетов ВВП следует: повысить качество сбора первичных сведений повысить качество обработки данных с использованием последнего технического оборудования добиться большей точности в оценке ненаблюдаемой экономики гармонизировать российскую статистическую методологию с европейскими и мировыми стандартами
Валовой внутренний продукт в текущих ценах, млрд. руб. 2000 2001 2002 2003 2004 2005 2006 2007 2008 2009 2010 7305, 6 8943, 6 10819, 2 13208, 2 17027, 2 21609, 8 26917, 2 33247, 5 41264, 9 38797, 2 44491, 4 Индексы физического объема валового внутреннего продукта (в процентах к предыдущему году) 2000 2001 2002 2003 2004 2005 2006 2007 2008 2009 2010 110, 0 105, 1 104, 7 107, 3 107, 2 106, 4 108, 2 108, 5 105, 2 92, 2 104, 0
Макроэкономические показатели 2012 гг. Валовой внутренний продукт (в текущих ценах, млрд. рублей) 62356, 9 Индекс физического объема 103, 4 в % к соответствующему периоду предыдущего года Индекс-дефлятор в % к соответствующему периоду предыдущего года 108, 0
Основные итоги международного сопоставления ВВП за 2008 год По объему ВВП по ППС первая десятка стран выглядит следующим образом: США (14, 3 трлн. долларов США), Япония (4, 3 трлн. долларов США), Германия (3, 1 трлн. долларов США), Россия (2, 9 трлн. долларов США), Соединенное Королевство (Великобритания) (2, 3 трлн. долларов США), Франция (2, 2 трлн. долларов США), Италия (2, 0 трлн. долларов США), Мексика (1, 6 трлн. долларов США), Испания (1, 5 трлн. долларов США) Республика Корея (1, 3 трлн. долларов США). На долю ВВП перечисленных стран приходится около 35, 5 трлн. долларов США. Совокупный объем ВВП 50 стран, исчисленный ОЭСР, составил около 45, 3 трлн. долларов США по ППС. Бразилия, Индия и Китай не участвовали в сопоставлениях за 2008 год.
Паритеты покупательной способности • Паритеты покупательной способности (ППС) представляют собой количество единиц валюты, необходимое для покупки сопоставимого стандартного набора товаров и услуг, который можно купить за одну денежную единицу базисной страны (или одну единицу общей валюты группы стран). • Результаты международных сопоставлений, рассчитанные с помощью ППС обеспечивают основу для анализа относительных показателей уровня развития экономики, ее структуры и уровня жизни. Они могут быть также использованы для изучения различий в уровнях цен, а также факторов, влияющих на различия между курсами валют и ППС. • Сопоставимый уровень цен - отношение паритета покупательной способности к валютному курсу.
• По сопоставимому уровню цен самыми дорогими странами являются: Дания - 148% от среднего уровня цен ОЭСР, Норвегия (146%), Швейцария (135%), Ирландия (131%). Для России сопоставимый уровень цен составил 54%, который близок к уровню цен Боснии и Герцеговины, Сербии, Казахстана. • По итогам раунда 2008 г. паритет покупательной способности российского рубля составил 14, 34 рубля за 1 доллар США.
• Наиболее высокие значения ВВП на душу населения по ППС имеют Люксембург (89733 доллара США), Норвегия (60635 долларов США), США (46901 доллар США), Швейцария (45892 доллара США), Нидерланды (42887 долларов США), Ирландия (42643 доллара США), Австрия (39849 долларов США). Самые низкие значения - по Киргизии (2683 доллара США), Армении (7052 доллара США), Албании (8269 долларов США), Боснии и Герцеговине (9662 доллара США). • В России показатель ВВП на душу населения по ППС составляет 20350 долларов США, или 59% от среднего уровня ОЭСР. По этому показателю Россия занимает 34 -е место среди стран-участниц международных сопоставлений ВВП за 2008 год.
Основные итоги сопоставления ВВП за 2005 год: • Совокупный объем ВВП стран, принявших участие в Глобальном раунде по данным за 2005 г. , составил около 55 трлн. долларов США по паритету покупательной способности (ППС). По объему ВВП первая десятка стран мира выглядит следующим образом: • США (12, 4 трлн. долларов), • Китай (5, 3 трлн. долларов), • Япония (3, 9 трлн. долларов), • Германия (2, 5 трлн. долларов), • Индия (2, 3 трлн. долларов), • Соединенное Королевство (Великобритания) (1, 9 трлн. долларов), • Франция (1, 9 трлн. долларов), • Россия (1, 7 трлн. долларов), • Италия (1, 6 трлн. долларов) • Бразилия (1, 6 трлн. долларов).
По показателю ВВП на душу населения (2005 г. ) • По показателю ВВП на душу населения по ППС наиболее обеспеченными странами и территориями являются Люксембург (70014 долл. /чел. ), Катар (68749 долл. /чел. ), Норвегия (47551 долл. /чел. ), Бруней (47465 долл. /чел), Кувейт (44982 долл. /чел. ), США (41674 долл. /чел. ), Сингапур (41478 долл. /чел. ), Ирландия (38058 долл. /чел. ), Макао (37259 долл. /чел. ), Гонконг (35680 долл. /чел. ). Самые бедные страны мира находятся в Африке, к их числу относятся Бурунди, Центрально-Африканская Республика, Демократическая республика Конго, Эфиопия, Гамбия, Гвинея-Биссау, Либерия, Малави, Нигер, Зимбабве, Мозамбик. ВВП на душу населения в перечисленных странах находится в пределах от 250 до 750 долл. /чел.
Среди стран СНГ (2005 г. ) • Среди стран СНГ самый большой объем ВВП на душу населения в России -11861 доллар США, или 28, 5% от уровня США. По этому показателю Россия занимает 51 -е место в мире. В Казахстане этот показатель составил 8699 долларов США (62 -е место в мире), Беларуси - 8541 доллар США (65 -е место в мире). Самая бедная страна СНГ Таджикистан - 1413 долларов США (119 -е место в мире). Средний по СНГ уровень ВВП на душу населения составил 9202 доллара США. Из числа стран СНГ этот уровень превосходит только Россия, на долю которой приходится почти три четверти совокупного ВВП стран СНГ.
Самыми дорогими странами мира являются (2005 г. ) • Самыми дорогими странами мира являются Исландия - 154% от уровня цен США, Дания (142%), Швейцария (140%), Норвегия (137%), Ирландия (127%). Для России сопоставимый уровень цен составил 45%. Самые дешевые страны - Исламская Республика Иран, Лаос, Вьетнам, Боливия, Киргизия, Таджикистан, Египет, Эфиопия, Гамбия.


