Скачать презентацию Термодинамика 1 Внутренняя энергия газов 2 Первое начало Скачать презентацию Термодинамика 1 Внутренняя энергия газов 2 Первое начало

4ч ТИ 1 курс - Молек. (ТД) .ppt

  • Количество слайдов: 12

Термодинамика. 1. Внутренняя энергия газов. 2. Первое начало термодинамики. 3. Второе начало термодинамики. 4. Термодинамика. 1. Внутренняя энергия газов. 2. Первое начало термодинамики. 3. Второе начало термодинамики. 4. Тепловые машины. КПД тепловых машин.

1. Внутренняя энергия газов. Равновесное состояние – состояние, когда параметры, характеризующие состояние вещества имеют 1. Внутренняя энергия газов. Равновесное состояние – состояние, когда параметры, характеризующие состояние вещества имеют определенное единое значение по всему телу (для всей совокупности молекул) и остаются неизменными в течение некоторого отрезка времени. Если параметры не единые или меняются – неравновесное состояние. Переход системы (тела) из одного состояния в другое называется процессом (тепловым процессом).

Можно отметить два направления исследования тепловых явлений а) с выяснением внутреннего строения вещества – Можно отметить два направления исследования тепловых явлений а) с выяснением внутреннего строения вещества – МКТ; б) из анализа состояния вещества – термодинамика. Начало успешного второго направления исследования тепловых явлений получило с введением приборов: калориметра и термометра. Данное направление получило толчок в связи с интенсивным развитием техники, разработки новых тепловых машин и выявлением путей повышения их коэффициента полезного действия (КПД; η).

Суммарная энергия движения молекул тела (их суммарная кинетическая энергия) и их энергия взаимодействия (потенциальная Суммарная энергия движения молекул тела (их суммарная кинетическая энергия) и их энергия взаимодействия (потенциальная энергия) составляет внутреннюю энергию тела (U). P =1/3 nm 0 V 2= (2/3) nm 0 V 2/2 =(2/3)n. E 0 = nk. T E 0 = =(3/2) k. T U=Е=E 0 N. Выражая N=νNA =m/MNA , получим для подсчёта внутренней энергии тела U=Е=E 0 N=E 0νNA=E 0(m/M)NA=(3/2)(k. T)(m/M)NA= (3/2)(m/M)RT, где R =k. NA- универсальная газовая постоянная.

Итак мы получили U = (3/2)(m/M)RT для одноатомного газа или U= (ί/2)(m/M)RT для многоатомного Итак мы получили U = (3/2)(m/M)RT для одноатомного газа или U= (ί/2)(m/M)RT для многоатомного газа, где ί – степень свободы (число возможных и заметных направлений движения).

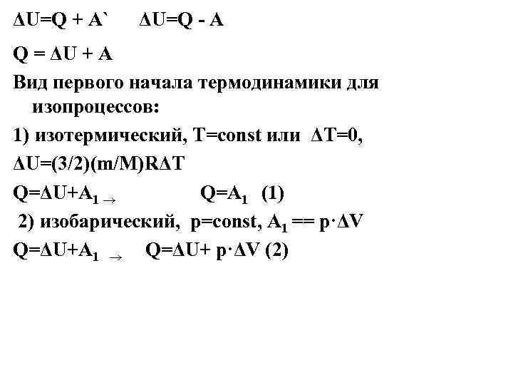
2. Первое начало термодинамики. Можно рассмотреть два способа изменения внутренней энергии тела ΔU: а) 2. Первое начало термодинамики. Можно рассмотреть два способа изменения внутренней энергии тела ΔU: а) за счёт совершения механической работы (за счёт механической энергии другого тела) А; б) без совершения механической работы, при нагревании за счёт передачи теплоты (изменения внутренней энергии другого тела) Q – это процесс теплопередачи. ΔU = Q + A 1 ΔU = Q – A Q = ΔU + A Рассмотрим работу, совершенную над телом – газом, взяв за основу выражение механической работы из механики A=FScosα

Работа совершаемая газом А = F S cos α, α=0, А = F S, Работа совершаемая газом А = F S cos α, α=0, А = F S, получим A = pσΔh = pΔV F = pσ, S=Δh, F Δh σ

ΔU=Q + A` ΔU=Q - A Q = ΔU + A Вид первого начала ΔU=Q + A` ΔU=Q - A Q = ΔU + A Вид первого начала термодинамики для изопроцессов: 1) изотермический, Т=const или ΔТ=0, ΔU=(3/2)(m/M)RΔT Q=ΔU+А 1 → Q=А 1 (1) 2) изобарический, р=const, A 1 == p·ΔV Q=ΔU+А 1 → Q=ΔU+ p·ΔV (2)

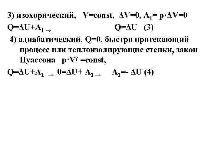
3) изохорический, V=const, ΔV=0, A 1= p·ΔV=0 Q=ΔU+А 1 → Q=ΔU (3) 4) адиабатический, 3) изохорический, V=const, ΔV=0, A 1= p·ΔV=0 Q=ΔU+А 1 → Q=ΔU (3) 4) адиабатический, Q=0, быстро протекающий процесс или теплоизолирующие стенки, закон Пуассона p·Vγ =const, Q=ΔU+А 1 → 0=ΔU+ А 1 → А 1=- ΔU (4)

Первое начало термодинамики Q = ΔU + A для изопроцессов 1. V=Const 2. T=Const Первое начало термодинамики Q = ΔU + A для изопроцессов 1. V=Const 2. T=Const 3. P=Const 4. Q=0 A=PΔV=0 ΔU=ί/2(m/M)RΔT=0 A=PΔV 0=ΔU+A Q=ΔU Q=A Q=ΔU+PΔV A = - ΔU

3. Второе начало термодинамики характеризует направление естественного процесса тепловых явлений в природе. 3. Второе начало термодинамики характеризует направление естественного процесса тепловых явлений в природе.

4. Тепловые машины. КПД тепловых машин. η = (Q 1 - Q 2)/Q 1 4. Тепловые машины. КПД тепловых машин. η = (Q 1 - Q 2)/Q 1 ; η = A/Q 1 η = (T 1 - T 2)/T 1 ηmax = (T 1 – T 2) / T 1 1. Паровые машины 2. Паровые турбины 3. Двигатели вн. сгорания 4. Реактивные двигатели (0, 5%; ) (40%) (25 -40%) (50%)